Jing Gu Profile picture
Oct 3, 2020 14 tweets 3 min read Read on X
2019/8, 美国著名记者大卫法伦特霍尔德(David Fahrenthold)接受采访:



小法是华盛顿邮报调查记者。他在追踪川普竞选的时候了解到川普集团经营的种种猫腻,随后两件他想不到的事情发生了,川普当选伟大领袖,小法自己把追踪川普的资料写成调查报告,获得普利策奖。
这里是2019/5 的视频讨论,川普的经营混乱,亏损连连美国已经在公开讨论。

这也是大川粉全军,民运川粉吴建民,法轮功川粉大力宣扬川普经商能力的时刻。

中文英语如同隔世。

这样公开的信息,所谓中文自媒体不仅只字不提,而且讲得南辕北辙。

其实川普经营不善,资金严重亏空,早已经不是秘密。只不过这时美国还不知道川普多少年几乎不交税。但是川普的资金到底哪里来,谁在撑着川普,已经引发热议。

这是2019/5,MSNBC的新闻讨论。主持人是美国相当有影响的保守派媒体人Joe Scarborough
回过来说小法。小法生于1978,2000哈佛历史系优等毕业。

小法开始业余追踪2016大选,听说领袖捐给老兵组织数以百万美元计的慈善捐款。作为调查记者,小法无法找到相关捐款记录,于是开始深挖。川普突然打电话给小法,指责小法无耻造谣,因为打电话前十分钟,领袖已经给了一笔捐款。
小法趁机问了川普一些问题。结果发现,领袖所说的刚刚捐的钱有的是别人早已经给他,要领袖交给老兵组织的。

这些钱怎么没有一直没有交给老兵组织呢?领袖的回答是小法是美国最坏的泼皮。小法不失风度,继续追问,领袖继续痛斥小法。
小法向华邮编辑马丁拜伦(Martin Baron)请教。当时这个调查报告并没有在华盛顿邮报立项。但是经验老道的拜伦马蒂告诉小法,这个调查意义重大。大选期间,候选人一言一行公众高度关注,川普都敢诈捐,天知道之前他都干了些啥。鼓励小法坚持挖下去。
马丁拜伦(Martin Baron)美国杰出的调查记者。早年随父母从以色列移民美国。在里海大学,获得新闻本科和MBA。拜伦能说非常流利的西班牙语。

马丁拜伦本人是普利策奖得主,曾经担任波士顿环球报执行总编。
马丁拜伦带领波士顿环球报将工作重点转入深度调查报告。挖出天主教神父性侵案。轰动全球。引发全世界天主教大地震。教皇本笃退位,方济各接掌梵蒂冈就是这个背景。2015上映的Netflix的电影Spotlight就是以拜伦带领团队深挖天主教会性丑闻为背景。超赞。

图为Spotlight剧照
拜伦随后被华盛顿邮报聘为执行总编。在他的热情鼓励下,小法开始了深入调查。

领袖马拉阿哥庄园有一项重要仪式,那就是拍卖画作。每年都有川普的巨幅画像竞拍。大家都知道,领袖的巨幅画像,除了川普基金会,没有人会买。于是这些领袖小巷都被当作川普基金会买下,作为慈善资产。
这些画作被川普基金会买下以后都去了哪里。

小法终于查明,这些画作都又给川普基金会“捐”给了川普旗下的Doral 高尔夫球场,挂在那里的会议室里。

川普当选以后,那里是工业七国集团会以现场,当然是美国国务院买单。
川普基金会因为诈骗纽约癌症儿童基金会,被纽约地检勒令停业。

这时候,领袖在广大川粉簇拥下高歌猛进,最终当选美国总统。

小法又开始研究领袖其他的生意。发现它们的状况乏善可陈。谁在给领袖不断输血呢?
沙特院外集团雪中送炭。他们包租华盛顿川普国际饭店500间套房3个月,各地招募美国老兵来帮沙特搞院外活动。这样做,比沙特直接给川普政治捐款隐蔽多了。

一路亏损的川普国际饭店,因为沙特的院外集团,破天荒终于赚钱了。宾馆管理人员兴奋异常,在给股东的信中提到这一里程碑. 图为华盛顿川普国际饭店
2015以后,川普核心资产之一Doral 高尔夫球场,收入暴跌69%。在争取佛罗里达戴徳县地方政府援助的时候,球场管理人员说了实话,因为川普的名声效应,会员纷纷退出。

当被主持人问到今后有机会进一步深入调查,最希望从哪里入手。小法直言,希望能够了解川普那么大的亏空,究竟是谁一直在撑着他。
补充,视频:

• • •

Missing some Tweet in this thread? You can try to force a refresh
 

Keep Current with Jing Gu

Jing Gu Profile picture

Stay in touch and get notified when new unrolls are available from this author!

Read all threads

This Thread may be Removed Anytime!

PDF

Twitter may remove this content at anytime! Save it as PDF for later use!

Try unrolling a thread yourself!

how to unroll video
  1. Follow @ThreadReaderApp to mention us!

  2. From a Twitter thread mention us with a keyword "unroll"
@threadreaderapp unroll

Practice here first or read more on our help page!

More from @gujingc

May 12, 2025
1)我们都知道,民主宪政的选举常常就是选择Lesser Evil。

2024年的大选就是这样。

在以下三个选项中谁是 Lesser Evil,或者说两害相权取其轻?
- 坚持错误原则;
- 坚持正确原则;
- 毫无原则

相对于毫无原则,坚持正确原则当然可取。但是面对坚持错误原则,毫无原则就是两害相权取其轻。
2)美国民主政治,最大的问题,对外当然是战争与和平。对内当然是价值理念的坚守。

支持以色列大搞大屠杀,挑起战争,两者都严重违反。而现在美国专业媒体披露,拜登在交棒贺锦丽的时候,交代很清楚,There is no daylight between us.

换句话说,拜登挡住奥巴马要党内初选压力力挺贺锦丽。
3)条件是,你不能给我翻案。大屠杀,要进行到底。

贺锦丽,作为一个顺着民主党建制派官僚机器的杆子,通过踩加州黑人选民和其它有色人种选民爬上来的政客,也毫不犹豫答应,并且执行了。

这就是美版“你办事,我放心”。

那么,很显然,在坚持错误原则和毫无原则之间,后者就变成了两害相权取其轻。
Read 4 tweets
Oct 7, 2024
1)@chenjunnyc 先生提到中文圈对巴以冲突的认知混乱。

这里借花献佛,简单介绍一下巴以冲突的历史可以如何着手掌握。

概括起来,就是一条时间线,十二个以色列官宣要点,再加若干知识点。

主干抓住了就能提纲挈领。

下面开始。
2)首先是时间线:

- 以色列有两张出生证,贝尔福宣言和联合国分治决议;
- 尤太复国主义精心策划的1948年种族清洗,不是始于1948年5月,而是1947年12月。
- 1967年六日战争是以色列军力和国际威望巅峰。
- 1973年战争,是美以关系转折,美国无原则挺以的起点。
- 2006年,是尤太复国主义终局的起点。 Image
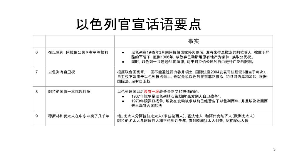
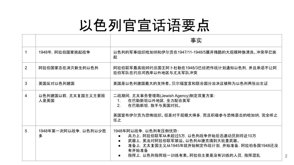
3)接下来开始讲以色列官宣12个话语要点。

一言以蔽之,没有一句实话。

但是破解它们要知道其各自的漏洞,才能直击要害。 Image
Image
Image
Read 30 tweets
Aug 2, 2024
1) Behind the statement below is an assertion that modern Israel reclaimed the land seized by "Arab colonizers".

David Ben Gurion, the founding father of Israel suggested otherwise in Eretz Israel in the Past and in Present, published in 1918.

2) The book established Ben Gurion as an indisputable thought leader in the Zionist movement. Palestinians are offsprings of ancient Judeans.

Claiming otherwise would "demonstrate a complete ignorance in history and contemporary literature of Israel." per Ben Gurion. Image
3) Those allegedly reclaiming "ancestor's land" are instead offsprings of European proselytes who had little historical connection to Palestine.

Prof. Roy Casagranda said the Palestinian issue is proselytized Europeans killing offsprings of Judeans.

Read 5 tweets
Feb 19, 2024
1)关于以色列的讨论,可以算中文圈的一次终极论战。它揭示了一系列根本的事实。

中文圈无论政治光谱,对制度的作用认知非常接近。不管中共还是海外泛自由派,华川,或蚂蚁帮都赞同制度作用关键。这份共识,还体现在对制度形成过程的认知上:制度是选定后通过不断维护补充实现其稳定运作的。
2)且将这种制度形成过程的共识概括为制度预选论。

海外自由派绝大多数和中共一样,都是制度预选论拥趸。

分歧仅仅是谁来选定和选定什么制度。

与制度预选论对立的是演化论。演化论认为制度是持续博弈的结果。良好的制度来自持续博弈中不断纠错。一旦纠错机制搁浅,制度就不可避免恶变。
3)对于制度预选论的偏爱,很好解释华人社会的一系列现象:笃信美国制度国父设计,为此杜撰美国历史,挺美国的1776,更能解释为什么华人自由圈大批挺以,并且,继华川以后,泛自由派挺以,也主动加入了华川的反西方进步派大合唱。典型实证就是某反对川普的瑞典准网红就不厌其烦口诵“极左”。
Read 37 tweets
Jan 29, 2024
1) 继续上一次@ziliyang 的话题,以及“比纳粹还坏”,先来了解一下以色列国防军是如何垂范“全世界最道德的军队”的。

随附以色列国土报2020年3月6日,由记者 Hilo Glazer撰写的报道,介绍以色列国防军如何对付加沙的和平示威者。

haaretz.com/israel-news/20…
2) 在展开以前,缅怀一下“比纳粹还坏”。 Image
3)“根据联合国人道主义事务协调厅(UN Office for the Coordination of Humanitarian Affairs)的数据,以色列对加沙的围困导致 215 名示威者丧生,7996 人被实弹击伤。“

注意,该文2020年3月发表。离开2023年10月7日还有三年半。

三年半啥概念?那时还在初三的孩子,10月7日已经大学一年级了。
Read 20 tweets
Jan 22, 2024
1)中华人民共和国的应试教育不仅造就了支持中国共产党的爱国人士,也塑造了反对中国共产党的人士。

它向两方面输送的人才,一样优秀,一样忠诚。

以下是刚刚加入巴以问题讨论的@ziliyang 先生的发言。格式工整,立场鲜明。中规中矩的哈斯巴拉。阿拉伯联军在以色列建国之初,就要扼杀它, Image
2)这段哈斯巴拉官宣和历史的关系如何呢?

我们来选用三位以色列历史学家的论述,简单考察一下。

第一位是牛津大学教授,英国学术院院士,以色列1967年6日战争老兵阿维施莱姆,链接随附。

施莱姆教授认为这段官宣与历史事实大相径庭。

users.ox.ac.uk/~ssfc0005/The%…
Image
3)阿拉伯各国不仅各怀鬼胎,也没有要团灭以色列的具体行动。

军事力量投入更是在兵力和武器上严重让以色列始终处于压倒优势。

至于最有能力打败以色列,军队最精锐的约旦,更是一门心思从中给自己捞地盘,一直在跟以色列做着幕后交易。做着伟大领袖毛主席派遣潘汉年同志跟皇军做的差不多的事。
Read 10 tweets

Did Thread Reader help you today?

Support us! We are indie developers!


This site is made by just two indie developers on a laptop doing marketing, support and development! Read more about the story.

Become a Premium Member ($3/month or $30/year) and get exclusive features!

Become Premium

Don't want to be a Premium member but still want to support us?

Make a small donation by buying us coffee ($5) or help with server cost ($10)

Donate via Paypal

Or Donate anonymously using crypto!

Ethereum

0xfe58350B80634f60Fa6Dc149a72b4DFbc17D341E copy

Bitcoin

3ATGMxNzCUFzxpMCHL5sWSt4DVtS8UqXpi copy

Thank you for your support!

Follow Us!

:(