Dheeraj Roy Profile picture
Jun 8, 2022 10 tweets 5 min read Read on X
4.5 years and 2 different versions later @yingzhang777
and I are thrilled to share our new study in @Nature
. As always this was a team effort across many labs. Link: nature.com/articles/s4158… @broadinstitute
@mcgovernmit
A brief summary... Image
For starters, the editorial team kindly invited us to write a Research Briefing, which is a lot easier to read than the main article :). Link: nature.com/articles/d4158… Image
For context, our work builds on many previous studies about parafascicular thalamus (PF) including from the Kreitzer Lab at UCSF, Surmeier Lab at Northwestern, Sabatini Lab at HMS, and Yin Lab at Duke.
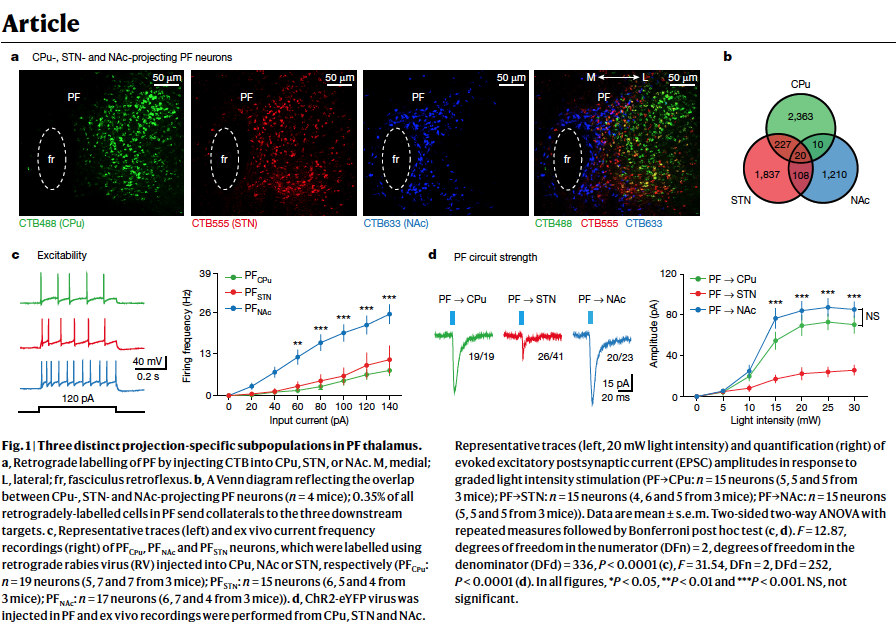
In Fig 1 we simply start by characterizing projection-specific PF subpopulations and their physiological properties ex vivo. In short, there are at least 3 distinct subpopulations. Image
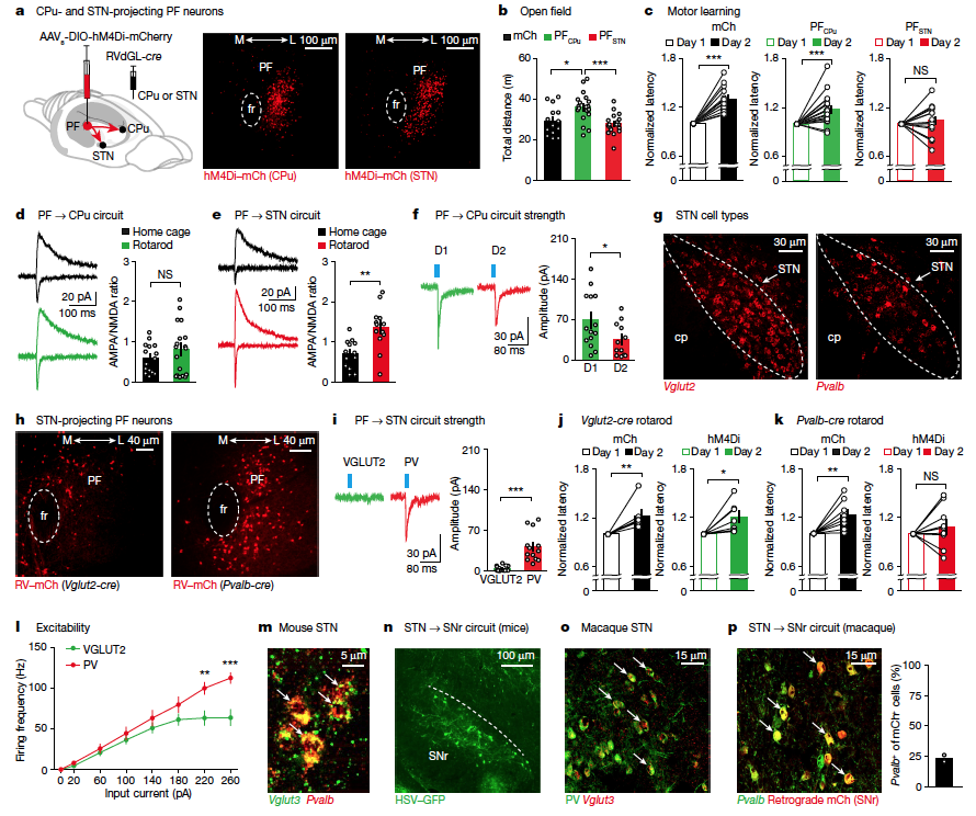
In Fig 2 we show that CPu- and STN-projecting PF ensembles contribute to locomotion or motor learning. For the motor learning function, we revealed an understudied PV+ excitatory cell type in mouse STN. Image
Fig 3 extends the behavioral observations to a role for NAc-projecting PF neurons in reward processing and depression-like states. Also, there is some nice fiber photometry data supporting the various PF subnetworks. Image
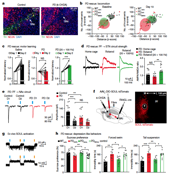
When thinking about these motor and non-motor circuits in PF, like others, Parkinson's disease (PD) applications came to mind. In Fig 4, we show that the different PF circuits are altered in an acute PD model and that circuit manipulations can rescue some PD deficits in mice. Image
For the above Fig 4 work, we generated a Cre-dependent SOUL AAV that could be useful for minimally invasive optogenetics. It can be ordered from @Addgene. Link: addgene.org/177577/ Image
In the final Fig 5, we extend the rescue experiments to distinct nicotinic acetylcholine receptors (nAChRs) expressed by the PF subpopulations. Modulating these nAChRs in PD mice is another way to alleviate some motor and non-motor deficits. Image
And finally, we end the study by showing that the nAChRs are not only expressed by PF neurons/circuits in mice but is also the case in macaques. We hope that in the future non-human primate experiments can test these therapeutic candidates. Thank you for reading about our work! Image

• • •

Missing some Tweet in this thread? You can try to force a refresh
 

Keep Current with Dheeraj Roy

Dheeraj Roy Profile picture

Stay in touch and get notified when new unrolls are available from this author!

Read all threads

This Thread may be Removed Anytime!

PDF

Twitter may remove this content at anytime! Save it as PDF for later use!

Try unrolling a thread yourself!

how to unroll video
  1. Follow @ThreadReaderApp to mention us!

  2. From a Twitter thread mention us with a keyword "unroll"
@threadreaderapp unroll

Practice here first or read more on our help page!

Did Thread Reader help you today?

Support us! We are indie developers!


This site is made by just two indie developers on a laptop doing marketing, support and development! Read more about the story.

Become a Premium Member ($3/month or $30/year) and get exclusive features!

Become Premium

Don't want to be a Premium member but still want to support us?

Make a small donation by buying us coffee ($5) or help with server cost ($10)

Donate via Paypal

Or Donate anonymously using crypto!

Ethereum

0xfe58350B80634f60Fa6Dc149a72b4DFbc17D341E copy

Bitcoin

3ATGMxNzCUFzxpMCHL5sWSt4DVtS8UqXpi copy

Thank you for your support!

Follow Us!

:(