Tube Time on 🟦☁ Profile picture
Oct 29, 2022 35 tweets 10 min read Read on X
new arrival at the Bench of Investigation: an Exatron Stringy Floppy drive! Image
complete with a controller board! Image
despite being called a floppy, the media is actually a very thin tape. Foone has discussed them before, and has some of them!
off with the cool wood-grain panels, and we can see the circuit boards inside. Image
wow here it is! Image
hmm, this upper board is an "up date," maybe some sort of decision? also the designer seems to have signed all the boards (lower left) Image
looks a lot like a tape drive, lol Image
it's also missing the belt.
and the drive head is filthy Image
looks like the mechanism is made by Microvox. ImageImage
so the controller card has some modifications. Image
the wires had popped out but I'm pretty sure they go in this way Image
i'd like to dump the EPROMs but they're 2708 and 2704 devices and I don't have any programmers that can read them. I suppose I could breadboard something. Image
this'll have to do. Image
oof, board has those terrible TI sockets Image
well, the dump looks good. ROM says "Howdy!" Image
now i just need to figure out the architecture it was designed for.
maybe 8080? the z80 also has pop instructions with the same op code. Image
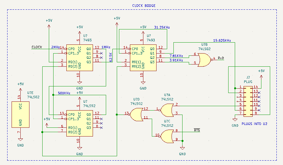
unplugged one of the mods. the chips are a 7492, 7493, 7493, 74LS02. the '92 and '93 don't have VCC and GND pins in their normal corner spots! Image
here's the mod. it takes a 2MHz clock and divides it down. there's also a reset/sync feature. Image
got the bus interface figured out. it's S-100! and it only uses a minimal set of pins. Image
this version of S-100 annoys me, it has 8 data inputs and 8 data outputs. they're not bidirectional. apparently that came later, so instead, this card uses these special transceivers. Image
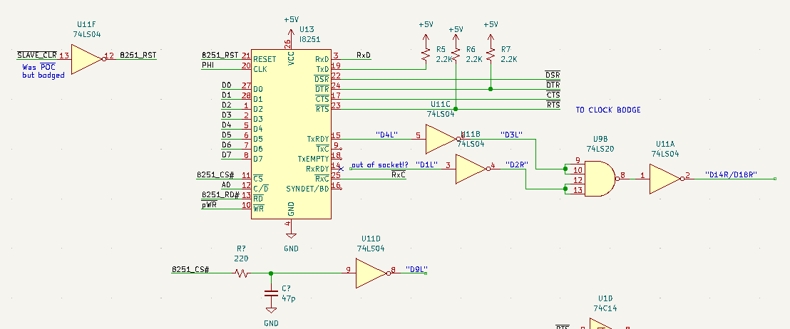
control and communications to the tape drive is done entirely with this 8251. but they don't seem to be using it as a shift register, but basically as a GPIO port. Image
there are actually 4 ROM sockets on the board, but only 3 are used. the one on the far left is occupied by the weird bodge i showed earlier. i think it's SRAM! the bodge wire is the CPU's write control line, since that normally isn't pinned to a ROM socket. ImageImage
now i'm wondering what U2 and U3 used to be before the clock bodge was plugged into U2. (U3 has no chip in it). Image
so the 74LS86 and the 74C86 have different pinouts. ridiculous ImageImage
sadly this is real, it's not photoshoppery. 😔
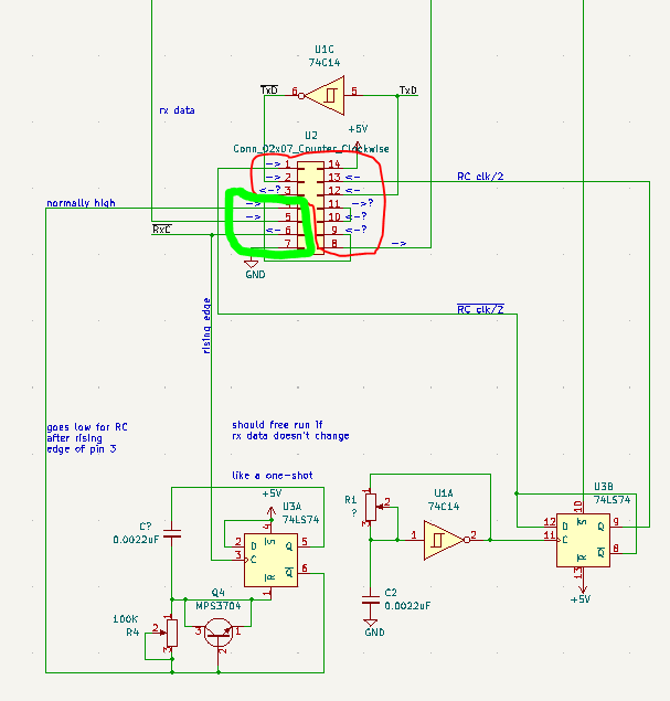
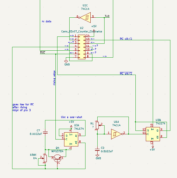
anyway, here's the schematic so far with the 74LS74 installed, which i think is one of the mystery chips. the RxC net goes into the 8251 receiver as the baud rate clock. "rx data" gets inverted and goes to the RxD data input of the 8251. based on that, i think i can figure out U2 Image
looks like it is part of an older data separator design, at least for the receive gate. the "clock bodge" also has a data separator, and it samples the signal using 64us bit cells. flux transitions closer than 64us are latched as a 1, and longer than 64us are a 0. Image
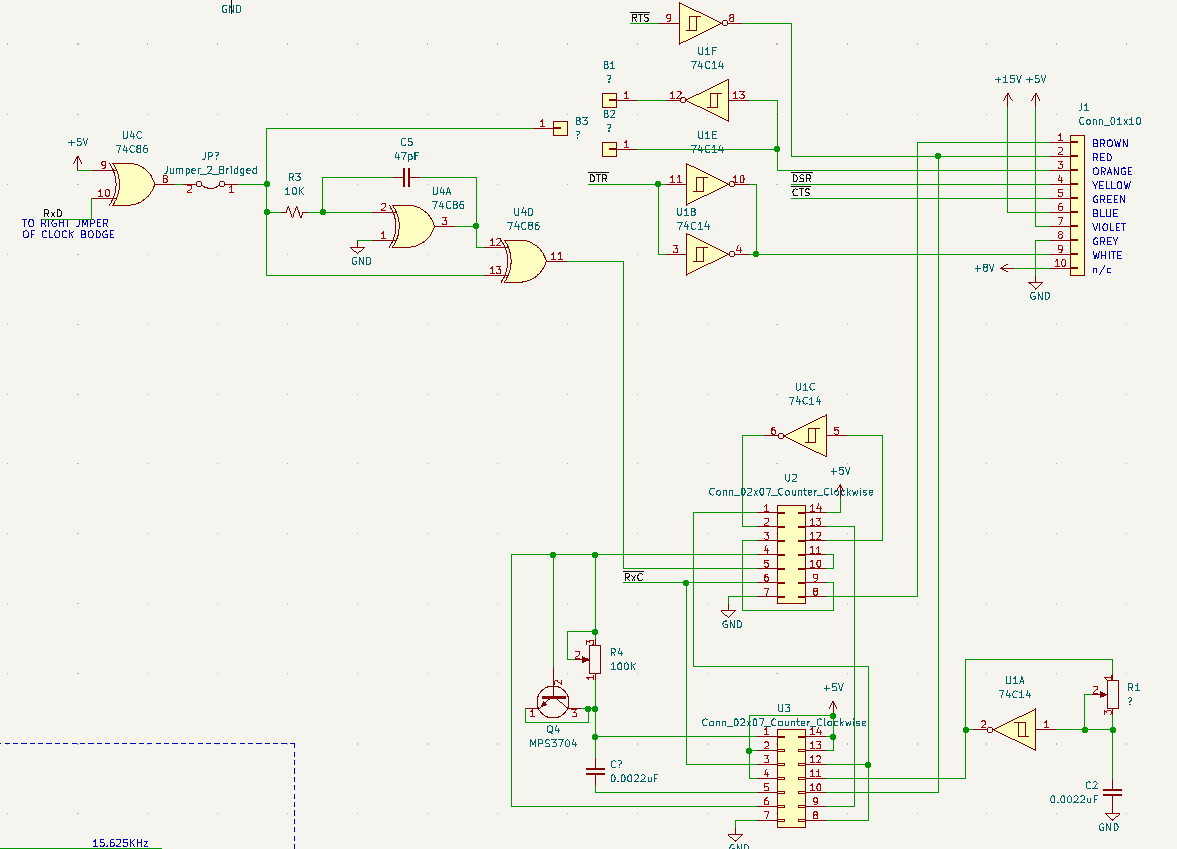
hmm, something isn't right. to make the transmit section work, the gates circled in red need to be NAND gates--anything else gives you no output. but in order for the transmit clock to work (tied to RxC), the gate circled in green needs to be OR or XOR. Image
the only clue we get is that the drive itself may allow write pulses to get through the read amplifier and come back out. this *could* wiggle the other input of the logic gate and get it to reset the one-shot that generates the transmit clock. so it *might* be a 74ls00. ImageImage
all right, my guess is that this circuit never quite worked right, which explains why the bodge looks factory-made (wires are glued down with epoxy, and other bodge wires on the back are exactly the same way, including ones that fix obvious fab issues like crossed traces)
in other news, @Foone has loaned me a stringy floppy. it's 5 feet long. well, the tape loop inside is. Image
what's that you say? c'mon Mr Stringy Floppy Drive, don't talk with your mouth full Image
so yeah the Stringy Floppy is like Fruit by the Foot but for data.

• • •

Missing some Tweet in this thread? You can try to force a refresh
 

Keep Current with Tube Time on 🟦☁

Tube Time on 🟦☁ Profile picture

Stay in touch and get notified when new unrolls are available from this author!

Read all threads

This Thread may be Removed Anytime!

PDF

Twitter may remove this content at anytime! Save it as PDF for later use!

Try unrolling a thread yourself!

how to unroll video
  1. Follow @ThreadReaderApp to mention us!

  2. From a Twitter thread mention us with a keyword "unroll"
@threadreaderapp unroll

Practice here first or read more on our help page!

More from @TubeTimeUS

Jun 13, 2023
here's a weird object! it's some kind of foot pedal with an IBM logo. is it for a sewing machine? electronic synthesizer? what do you think? 🧵 Image
it's got a cursed connector! what IS that? Image
amazingly enough, I found something with the mating connector on it! but what is it? Image
Read 24 tweets
Jan 11, 2023
hey so remember the world's cutest oscilloscope i picked up last year? i think it's time to fix the probe socket issue.
i printed a new panel insert that has two BNC sockets on it (the original probes would have had captive cables)
the tricky part is that this oscilloscope has a 333K ohm input impedance instead of 1M like umm every other scope on the planet. fortunately someone designed a little conversion circuit...
Read 11 tweets
Jan 5, 2023
in honor of Sim Wong Hoo, here's a quick historical review of the Sound Blaster! 🧵
but first we have to go back to their first sound card, the Creative Music System from 1987. (image credit: Bratgoul on Wikipedia)
this card has some special "CMS-301" chips. if you peel back the sticker, they have had their top marks removed. they're actually SAA1099 synthesizer chips made by Philips. Creative wrote music composition software for musicians on the PC.
Read 23 tweets
Dec 31, 2022
Tube Time: a 2022 retrospective 🧵
(and stuff you might have missed!) Image
starting things off in january, i found a tube of super old 555 timer chips! i also decapped one of them.
i also started fixing up an old HP 150 computer. it's not PC compatible but it runs MS-DOS--how odd!
Read 65 tweets
Dec 29, 2022
today's mini project: fixing this Radius Thunder IV GX daughtercard. it looks fine, but... 🧵 Image
one of the chips has some broken pins! Image
looks like two of the pins got mashed and broke right at the plastic package. Image
Read 11 tweets
Dec 8, 2022
on the bench of healing tonight: my coffee grinder which decided to bite the dust. Image
symptoms: i push the start button and the motor just bumps a little bit and stops.
how to take it apart? hmm, i bet there are screws under the rubber feet. Image
Read 23 tweets

Did Thread Reader help you today?

Support us! We are indie developers!


This site is made by just two indie developers on a laptop doing marketing, support and development! Read more about the story.

Become a Premium Member ($3/month or $30/year) and get exclusive features!

Become Premium

Don't want to be a Premium member but still want to support us?

Make a small donation by buying us coffee ($5) or help with server cost ($10)

Donate via Paypal

Or Donate anonymously using crypto!

Ethereum

0xfe58350B80634f60Fa6Dc149a72b4DFbc17D341E copy

Bitcoin

3ATGMxNzCUFzxpMCHL5sWSt4DVtS8UqXpi copy

Thank you for your support!

Follow Us!

:(