Mukaddes Durak Profile picture
Jun 10, 2023 45 tweets 36 min read Read on X
📌İslam hukukunda final, YL ve DR sınavlarına hazırlanan talebelerle bazı tablo ve küçük notlar paylaşacağız.
✅Prof. Dr. Ali Bardakoğlu, Prof. Dr. İbrahim Kâfi Dönmez, Dr. Hatice Boynukalın ve Prof. Dr. Asım Cüneyd Köksal hocalarımızın derslerindendir🌱
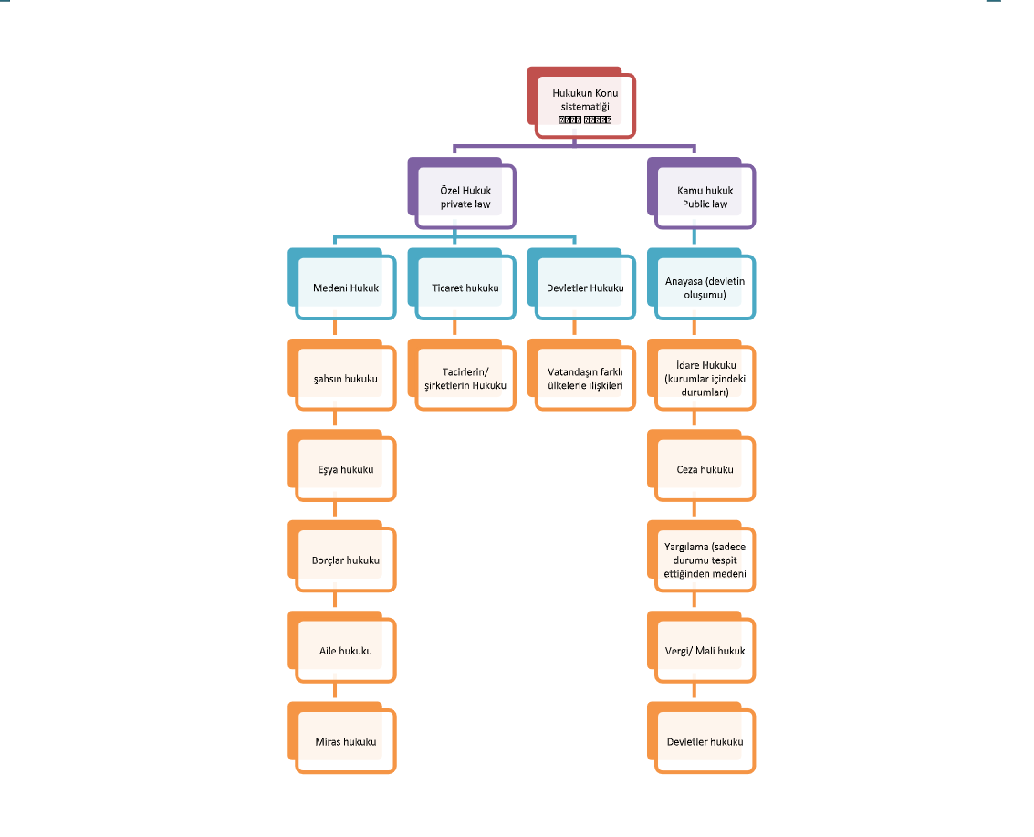
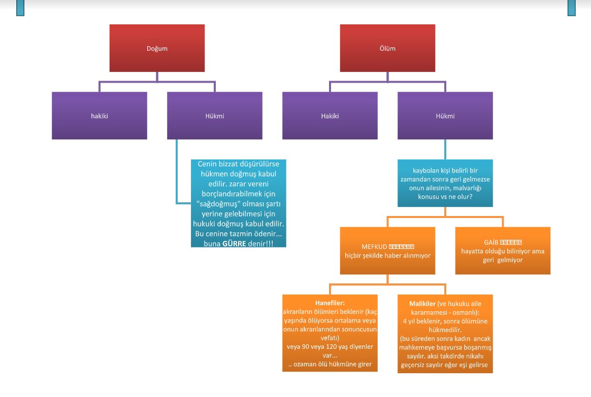
(1) Tablo: Sistem ve usul ImageImageImageImage
✅Bir kısım notlar da Prof. Dr. Necmettin Kızılkaya, Prof. Dr. Hasan Hacak, Dr. Adem Yığın, Prof. Dr. Bilal Aybakan, Doç. Dr. Necmettin Güney ve Dr. Hacer Yetkin hocalarımız derslerindendir.
Faydalı olması dileğiyle🌱
Eksikler varsa tamamen bizden kaynaklıdır 📍
Affola efendim🌻
(2) Akitler ve velayet ImageImageImageImage
(3) Akitler ImageImageImageImage
(4) Akitler ImageImageImageImage
(5) Akitler ImageImageImage
(6) Talak ImageImageImageImage
(7) Suç ve cezalar
(Had, kısas, tazir, diyet)
(ve ölüm) ImageImageImageImage
(8) Faiz -1
Doç. Dr. Necmettin Güney hocamız derslerinden.
İslam Ekonomisi yüksek lisans ders notları:
(Hocamızın videolu ders anlatımı da mevcut. Yakında İslam hukuku videolu ders çalışma serisi de yapacağım inşallah. Tarih, usul, furu ve literatür.
Orada da yer verilecektir.) ImageImageImageImage
(9) Faiz -2 ImageImageImageImage
(10) Faiz -3 ImageImageImageImage
(11) Faiz -4 ImageImageImageImage
(12) Usul: Bazı defter notları -1
Muhtasar - Nesefi metni
Dr. Hatice Boynukalın hocamız İslam hukuk metinleri dersinden;
Tablolar ve küçük hatırlatmalar: ImageImageImageImage
(13) Usul: Bazı defter notları -2 ImageImageImageImage
(14) Usul: Bazı defter notları -3 ImageImageImageImage
(15) Usul: Bazı defter notları -4 ImageImageImageImage
(16) Usul: Bazı defter notları -5 ImageImageImageImage
(17) Usul: Bazı defter notları -6 ImageImageImageImage
(18) Usul: Bazı defter notları -7 ImageImageImage
(19) Güncel Faiz Tartışmaları:
(Mukaddes Durak-Medine Sıcakyüz İslam Ekonomisi yüksek lisans ders notlarından)
(Temel Görüşler ve reddiyeler) Image
(20) Gâi Yorum: Ta’lîl (İllet-Hikmet) ve Kıyas -1
(YL ve Dr sınav için "maslahat, makasıd, gâi yorum" düşünürlerini bilmek iyi olacaktır.
İ. Kafi dönmez hocamız gai yorum ve lafzi yorum tartışmalarına derslerinde çok önem vermekte günümüze yansımalarını da tartışmaya açmaktadır. ImageImageImageImage
(21) Gâi Yorum: Ta’lîl (İllet-Hikmet) ve Kıyas -2
(Arapça kaynaklar ayrı kategorilere ayrıldığı için burada paylaşmıyorum.)
(Bir kaç slayt paylaşacağım sadece sunumdan, tamamını ve metni paylaşılmayacak) ImageImageImageImage
(22) Gâi Yorum: Ta’lîl (İllet-Hikmet) ve Kıyas -3 ImageImageImageImage
(23) Gâi Yorum: Ta’lîl (İllet-Hikmet) ve Kıyas -4 ImageImageImageImage
(24) Gâi Yorum: Ta’lîl (İllet-Hikmet) ve Kıyas -5 ImageImageImageImage
(25) Gâi Yorum: Ta’lîl (İllet-Hikmet) ve Kıyas -6 ImageImageImageImage
(26) Gâi Yorum: Ta’lîl (İllet-Hikmet) ve Kıyas -7 ImageImageImageImage
(27) Gâi Yorum: Ta’lîl (İllet-Hikmet) ve Kıyas -8
(SON) ImageImageImage
(28) Gâi Yorum: Ta’lîl (İllet-Hikmet) ve Kıyas -9
(SON - Sunum için Arapça kullanılan kaynaklar) Image
(29) İslam Hukuk Usulü Metinleri
Muhtasar-Nesefi
"Vakit Bakımından Emrin Çeşitleri" Image
(30) İslam hukukunda önemli bazı kavramlar -1
YL ve DR sınavlarında çıkmış ve çıkması muhtemel ıstılahlar.
DİA' dan bu kavramları okurken mutlaka pozitif hukukla ilgili bölüm de çalışılmalıdır. Özellikle doktora için kavramın dört mezhebe göre bilinmesi faydalı olacaktır. ImageImageImageImage
(31) İslam hukukunda önemli bazı kavramlar -2
YL ve DR sınavlarında çıkmış ve çıkması muhtemel ıstılahlar. ImageImageImageImage
(32) İslam hukukunda önemli bazı kavramlar -3
YL ve DR sınavlarında çıkmış ve çıkması muhtemel ıstılahlar. ImageImageImageImage
(33) İslam hukukunda önemli bazı kavramlar -4
YL ve DR sınavlarında çıkmış ve çıkması muhtemel ıstılahlar. ImageImageImageImage
(34) İslam hukukunda önemli bazı kavramlar -5
YL ve DR sınavlarında çıkmış ve çıkması muhtemel ıstılahlar.
(Şahıs hakları ile şahsî haklar farkını bilmek iyi olabilir sınavlar için.)
(Bilim sınavı ve mülakatlarda kavramları yerli yerince kullanmak da ayrı bir puanlamaya tabidir) ImageImageImageImage
(35) İslam hukukunda önemli bazı kavramlar -6
YL ve DR sınavlarında çıkmış ve çıkması muhtemel ıstılahlar. ImageImageImageImage
(36) İslam hukukunda önemli bazı kavramlar -7
YL ve DR sınavlarında çıkmış ve çıkması muhtemel ıstılahlar.
Diyet maddesini Ali Bardakoğlu hocamız yazdığı için sınavlarda diyetin cinsiyete göre değişim göstermesinin nedenlerini de isteyecektir.
Farklı yaklaşımları bilsek iyi olur. ImageImageImageImage
(37) İslam hukukunda önemli bazı kavramlar -8
YL ve DR sınavlarında çıkmış ve çıkması muhtemel ıstılahlar. ImageImageImageImage
(38) İslam hukukunda önemli bazı kavramlar -9
YL ve DR sınavlarında çıkmış ve çıkması muhtemel ıstılahlar. ImageImageImageImage
(39) İslam hukukunda önemli bazı kavramlar -10
YL ve DR sınavlarında çıkmış ve çıkması muhtemel ıstılahlar. ImageImageImageImage
(40) İslam hukukunda önemli bazı kavramlar -11
YL ve DR sınavlarında çıkmış ve çıkması muhtemel ıstılahlar. ImageImageImageImage
(41) İslam hukukunda önemli bazı kavramlar -12
YL ve DR sınavlarında çıkmış ve çıkması muhtemel ıstılahlar. ImageImageImageImage
(42) İslam hukukunda önemli bazı kavramlar -13
YL ve DR sınavlarında çıkmış ve çıkması muhtemel ıstılahlar. ImageImageImageImage
(43) İslam hukukunda önemli bazı kavramlar -14
YL ve DR sınavlarında çıkmış ve çıkması muhtemel ıstılahlar.
(Özellikle "Vacip" maddesini İ. Kafi Dönmez hocamızın maddede ve kitabında belirttiği gibi tablolu çalışmak pek mühim. Muhayee kavramı hukukla mukayeseli çalışılmalı)
(SON) ImageImageImageImage
(44) MİRAS HUKUKU - FERAİZ
Değerli katkılarından dolayı @mehmedemincam 'a çok teşekkür ederiz.🌱
Farklı konu ve tablo çalışmaları veya minik notlarla yapacağınız katkı bizlerin çalışmalarına hem renk hem de bilgi katacaktır.
Tüm ilim taliplerine muvaffakiyetler dilerim. ImageImageImage

• • •

Missing some Tweet in this thread? You can try to force a refresh
 

Keep Current with Mukaddes Durak

Mukaddes Durak Profile picture

Stay in touch and get notified when new unrolls are available from this author!

Read all threads

This Thread may be Removed Anytime!

PDF

Twitter may remove this content at anytime! Save it as PDF for later use!

Try unrolling a thread yourself!

how to unroll video
  1. Follow @ThreadReaderApp to mention us!

  2. From a Twitter thread mention us with a keyword "unroll"
@threadreaderapp unroll

Practice here first or read more on our help page!

More from @mukaddesdrk

Sep 12, 2023
İslâmi Klasik Teizme Göre
GÜÇLÜ YAPAY ZEKA MÜMKÜN MÜ?
142.Güncel Kelam Tartışmalarında harika bir program gerçekleşti😎
Konuşmacı: @enis_doko, müzakereci: @nazifmuhtaroglu, moderatör: Ömer Türker ve emeği geçen @mbulgen hocalarımıza müteşekkiriz😊🌱
Önemli bazı slaytlar ve link👇


Image
Image
Image
Image
(2)


Image
Image
Image
Image
(3)


Image
Image
Image
Image
Read 6 tweets
Jun 9, 2023
ÜREME DEVRİMİ ve ETİK
(Üreme teknolojileri: Kelam,fıkıh,hukuk,etik konular)
133.Güncel Kelam Tartışmalarında harika bir gece oldu😎✌️
Sunucu: Dr. Esra Kartal Soysal (@tekisilikabile), moderatör: Doç.Dr. Yaylagül Ceran Karataş ve emeği geçen @mbulgen hocalarımıza müteşekkiriz☺️🌻 ImageImage
Bu akşamki program ve geçmiş tüm programlarımız için kanalımızı takip edebilirsiniz: youtube.com/@guncelkelamdi…
Keyifli seyirler efendim😊🌱
1. Özellikle biyo-fıkıh çalışmak isteyenler ve güncel bir konu arayanlara programı şiddetle tavsiye ederim :) Çok önemli konulara değindi hocamız ve biz fıkıhçıları bekleyen hem heyecanlı hem tehlikeli konulara :)
Read 17 tweets

Did Thread Reader help you today?

Support us! We are indie developers!


This site is made by just two indie developers on a laptop doing marketing, support and development! Read more about the story.

Become a Premium Member ($3/month or $30/year) and get exclusive features!

Become Premium

Don't want to be a Premium member but still want to support us?

Make a small donation by buying us coffee ($5) or help with server cost ($10)

Donate via Paypal

Or Donate anonymously using crypto!

Ethereum

0xfe58350B80634f60Fa6Dc149a72b4DFbc17D341E copy

Bitcoin

3ATGMxNzCUFzxpMCHL5sWSt4DVtS8UqXpi copy

Thank you for your support!

Follow Us!

:(