Javarevisited Profile picture
Aug 9 25 tweets 7 min read Twitter logo Read on Twitter
The RoadMap Thread
Here is all of my RoadMap articles which you can use to learn Java, Python, Golang, iOS, Blockchain and much more
A thread 🧵

The Java Developer RoadMap
https://t.co/L5ZvyZgo8Wjavarevisited.blogspot.com/2019/10/the-ja…
Image
The 2023 Software Architect RoadMap
https://t.co/7X2udDC7WFjavarevisited.blogspot.com/2019/10/the-ja…
Image
The 2023 Flutter Developer Roadmap
javarevisited.blogspot.com/2023/07/the-20…
The 2023 Rust Developer RoadMap
javarevisited.blogspot.com/2023/07/the-20…
The 2023 Vue.js Developer Roadmap
javarevisited.blogspot.com/2023/08/the-20…
The 2023 UI/UX Developer Designer Roadmap
javarevisited.blogspot.com/2023/08/the-20…
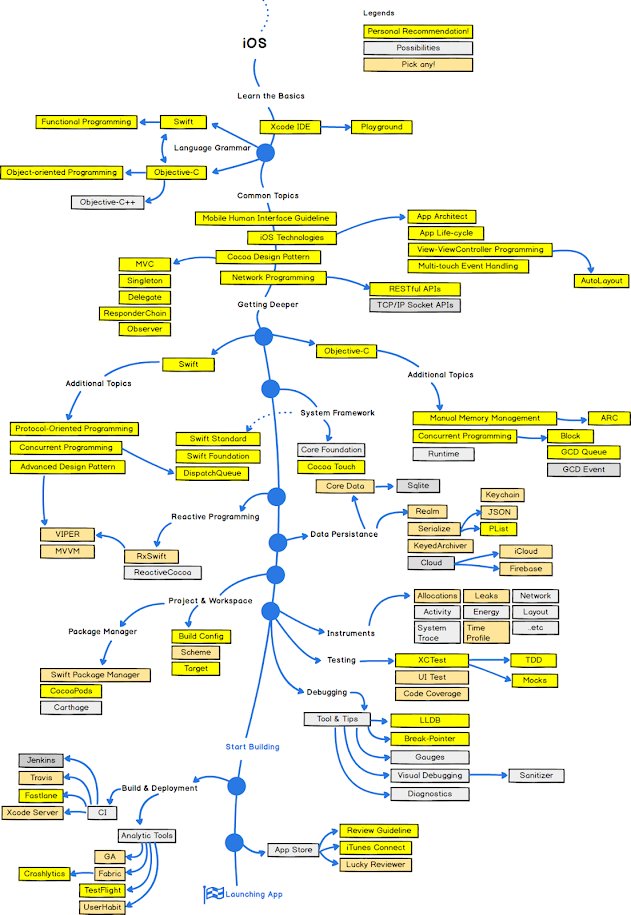
The 2023 iOS App Developer RoadMap
https://t.co/dcDnW1IyH4javarevisited.blogspot.com/2022/05/ios-de…
Image
The 2023 Data Analyst Roadmap
https://t.co/dQplNV0QbGjavarevisited.blogspot.com/2022/05/the-co…
Image
The 2023 Android Developer RoadMap
javarevisited.blogspot.com/2023/01/the-20…
The 2023 Deep Learning RoadMap
javarevisited.blogspot.com/2023/03/the-20…
The 2023 Blockchain Developer RoadMap
https://t.co/r1FmtvBX5Ejavarevisited.blogspot.com/2023/01/the-20…
Image
The 2023 CyberSecurity Engineer RoadMap
https://t.co/2SI5FUs2c0javarevisited.blogspot.com/2023/04/the-cy…
Image
The 2023 Angular Developer Roadmap for Beginners
javarevisited.blogspot.com/2023/04/the-20…
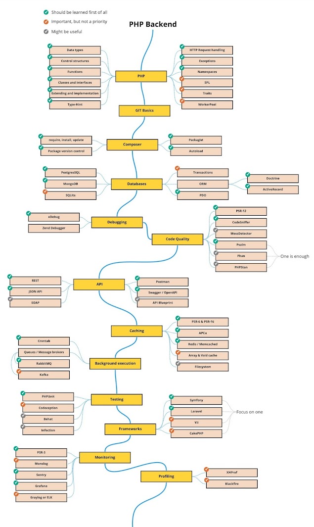
The 2023 PHP Developer RoadMap
https://t.co/DQ6NvvloJijavarevisited.blogspot.com/2023/02/the-20…
Image
The 2023 Machine Learning Engineer RoadMap
javarevisited.blogspot.com/2023/01/the-20…
The 2023 Golang Developer RoadMap
javarevisited.blogspot.com/2023/01/the-20…
The 2023 Data Scientist and Data Engineering RoadMap

javarevisited.blogspot.com/2023/01/the-20…
The 2023 Python Developer Roadmap
javarevisited.blogspot.com/2022/05/the-py…
The 2023 Laravel Developer RoadMap
javarevisited.blogspot.com/2022/05/larave…
The 2023 DevOps Engineer RoadMap [UPDATED]
javarevisited.blogspot.com/2018/09/the-20…
The 2023 React.js Developer RoadMap [UPDATED]
javarevisited.blogspot.com/2018/10/the-20…
The 2023 Frontend and Backend Developer RoadMap [UPDATED]

javarevisited.blogspot.com/2019/02/the-20…
compile @threader
unroll @threadreaderapp
@UnrollThread

• • •

Missing some Tweet in this thread? You can try to force a refresh
 

Keep Current with Javarevisited

Javarevisited Profile picture

Stay in touch and get notified when new unrolls are available from this author!

Read all threads

This Thread may be Removed Anytime!

PDF

Twitter may remove this content at anytime! Save it as PDF for later use!

Try unrolling a thread yourself!

how to unroll video
  1. Follow @ThreadReaderApp to mention us!

  2. From a Twitter thread mention us with a keyword "unroll"
@threadreaderapp unroll

Practice here first or read more on our help page!

More from @javarevisited

Aug 5
Linux command every developer should know
1. find -
2. grep - https://t.co/ZfQcafaRiJ
3. curl - https://t.co/5doSTokeKe
4. lsof - https://t.co/DX9copQBMn
5. chmod - https://t.co/ur6eZVPMzt

Need more see this massive list by @b0rk https://t.co/W8hLXI1cbSbit.ly/3C33Py0
bit.ly/3zWDxL5
bit.ly/3wzSFgM
bit.ly/3Q2h5Xi
bit.ly/3bOP0oj
Image
8. nslookup -
9. netstat - https://t.co/GZzY3ksC8z
10. kill - https://t.co/JE5t79LrK1
11. ssh - https://t.co/N1D37dgWKb
12. cut - https://t.co/GOchog8Ig3
13. xargs - https://t.co/E82T5UtvWl
14. date - https://t.co/Hx6uBe1DUG https://t.co/XmRh6kW8R8bit.ly/3BZ7ehr
bit.ly/3JQuEY6
bit.ly/3cTPs4S
bit.ly/3AHmpta
bit.ly/3wSyY3J
bit.ly/3AOhS8y
bit.ly/3eobFbU
Image
15. SED -
16. sort - https://t.co/0Hw8ceV0To
17. vim - https://t.co/NhBDcA8IiV
18. scp - https://t.co/SuCBjkzRe0
6. tar - https://t.co/EOwmV2GUp0
7. wget - https://t.co/C7TqBST7c0 https://t.co/Pu9xATm0lQbit.ly/3THVR3R
bit.ly/3q8f2X4
bit.ly/3TGhiCh
bit.ly/3VHYToq
bit.ly/3vXKSc7
bit.ly/3QYfwL6
Image
Read 6 tweets
Aug 4
Preparing for Java Developer Interviews?
These are the best System design resources I have found so far.
A thread 🧵 Image
Best Java Interview Courses
https://t.co/EKX0mX4D5qmedium.com/javarevisited/…
Image
Best Java and Spring interview books
medium.com/javarevisited/…
Read 13 tweets
Aug 1
Want to learn Python ?
Here are the best resources I have found so far

A thread 🧵 Image
Best Courses to Learn Python
https://t.co/CMh8Qs14CZbetterprogramming.pub/top-5-courses-…
Image
Best Books to Learn Python
https://t.co/PelvG0bAVrjavinpaul.medium.com/best-python-bo…
Image
Read 15 tweets
Mar 30
An Overview of Event Sourcing Design Pattern and Its Implementation in Microservice Architecture.
medium.com/javarevisited/… Image
Difference between API Gateway and Load Balancer in Microservices?
medium.com/javarevisited/…
10 Essential Microservices design principles and best practices
medium.com/javarevisited/…
Read 5 tweets
Feb 10
100+ data structure and algorithms problems for interviews
1. Array - bit.ly/3vM1JP5
2. String - bit.ly/3SMkjkb
3. Binary tree - bit.ly/3JIsn1i
4. Linked List - bit.ly/3zFatrn
5. Dynamic Programming - bit.ly/3vLwjs5
6. Recursion - bit.ly/3JDhUnv
7. Miscelleneous - bit.ly/3vLbAVm
8. System Design - bit.ly/3QtyuZl
9. OOP - bit.ly/3zLs0yu
10. Multithreading - bit.ly/3bAABfk
11. Collections - bit.ly/3d2FHRG
12. Design Patterns - bit.ly/3JAE7Tn
13. Programming - bit.ly/3BQQ59K
14. HashMap - bit.ly/3vLdLIs
15 Core Java - bit.ly/3p3dJrI
16. Software Design - bit.ly/3bDFILA
Read 4 tweets
Jan 17
Best Courses to learn SQL in 2023
1.The Complete SQL Bootcamp - bit.ly/32yjDtr
2.Database and SQL [ZTM] - bit.ly/3IvbmXF
3.SQL for Data Science - bit.ly/3bRuFyD
4.Datbase design - bit.ly/3C30nDw
5.High Performance SQL - bit.ly/3PCaAKB
And, SQL Interview questions for practice
SQL server - java67.com/2019/08/micros…
Read 4 tweets

Did Thread Reader help you today?

Support us! We are indie developers!


This site is made by just two indie developers on a laptop doing marketing, support and development! Read more about the story.

Become a Premium Member ($3/month or $30/year) and get exclusive features!

Become Premium

Don't want to be a Premium member but still want to support us?

Make a small donation by buying us coffee ($5) or help with server cost ($10)

Donate via Paypal

Or Donate anonymously using crypto!

Ethereum

0xfe58350B80634f60Fa6Dc149a72b4DFbc17D341E copy

Bitcoin

3ATGMxNzCUFzxpMCHL5sWSt4DVtS8UqXpi copy

Thank you for your support!

Follow Us on Twitter!

:(