Ruben Lijo Profile picture
Jun 10, 2024 20 tweets 7 min read Read on X
🎓🔬 ¿Pueden los vídeos de divulgación cambiar la forma en que enseñamos y aprendemos en las aulas?

Pues sí. Ahora bien, la verdadera pregunta es: ¿cómo?

Descubre cómo la divulgación puede ser la mejor aliada para la educación, y cómo tender puentes entre ellas.
#HiloTesis Imagen que agrupa algunos divulgadores científicos relevantes.
🎥🧠 ¿Sabías que los vídeos pueden ser un gran aliado en el aula? Comunican información de forma visual y auditiva, lo que reduce la carga cognitiva durante el procesamiento de la información.

¡Un gran recurso para facilitar el aprendizaje!
👨‍🏫💻 Crear vídeos didácticos puede ser un desafío para los docentes. Requiere tiempo, recursos y competencia digital. Y con su elevada carga de trabajo y estrés, no es tarea fácil.

Pero en la divulgación puede encontrarse la solución a este desafío.
🎥🎓 Muchos vídeos divulgativos ya son adecuados para su uso en educación.

Con unas pocas consideraciones, los divulgadores pueden hacer que sus vídeos sirvan para hacer divulgación y complementar a la educación formal. ¡Un propósito dual que beneficia a todos!
🎥🎯 Pero, ¿qué hace que un vídeo sea adecuado para la educación? Aquí te dejo algunas características clave:

1️⃣🔍 Los contenidos deben ser relevantes y las explicaciones eficientes. Es importante proveer información veraz y evitar distracciones innecesarias.
2️⃣ 🎯 Es útil comenzar estableciendo claramente los objetivos del vídeo, y finalizar con un resumen de las conclusiones principales para resaltar lo aprendido.

3️⃣ 🖼️ No debemos limitarnos a explicar los conceptos con palabras. Es crucial incorporar imágenes y animaciones.
4️⃣🎥 La calidad audiovisual es fundamental. Debemos minimizar las distracciones ocasionadas por audio o vídeo de baja calidad.

5️⃣👥 También es adecuado contar con un presentador en cámara para personalizar las explicaciones.
6️⃣⏱️ El tiempo que el presentador está en pantalla frente al tiempo en el que se emplean explicaciones visuales debe estar balanceado.

Potenciando estas consideraciones, nuestros vídeos divulgativos pueden tener mucho que ofrecer en términos educativos.
🎥🔬 En este tema se ha centrado mi tesis doctoral: “Implicaciones del uso de Vídeos Divulgativos como Recurso Didáctico en Educación STEM”.

🎉🎊 Ya está en trámites para depósito en la @ULL. Este es un gran hito en mi carrera y estoy emocionado de compartirlo con todos ustedes. Image
🎓🔬 En esta tesis analizo mi canal de YouTube: “Sígueme la Corriente”.

Inicialmente, estaba enfocado a la divulgación y entretenimiento. Pero a medida que avanzaba la investigación, descubrimos su potencial dual para la divulgación y la educación.

¡Un giro emocionante!
🎓🔍 El primer estudio de mi tesis evaluó cómo los usuarios percibían el valor educativo del canal cuando su enfoque era puramente divulgativo.

Resultó que tanto estudiantes como docentes ya le encontraban valor y utilidad para el aprendizaje.

ieeexplore.ieee.org/document/96645…
🎬🔧 En el segundo estudio, asumimos el desafío de crear vídeos específicamente para la educación en ingeniería.

Los contenidos se alinearon con “Máquinas Eléctricas I” en la @eseiaat_upc, y los vídeos se optimizaron para maximizar su valor educativo.

ieeexplore.ieee.org/document/10050…
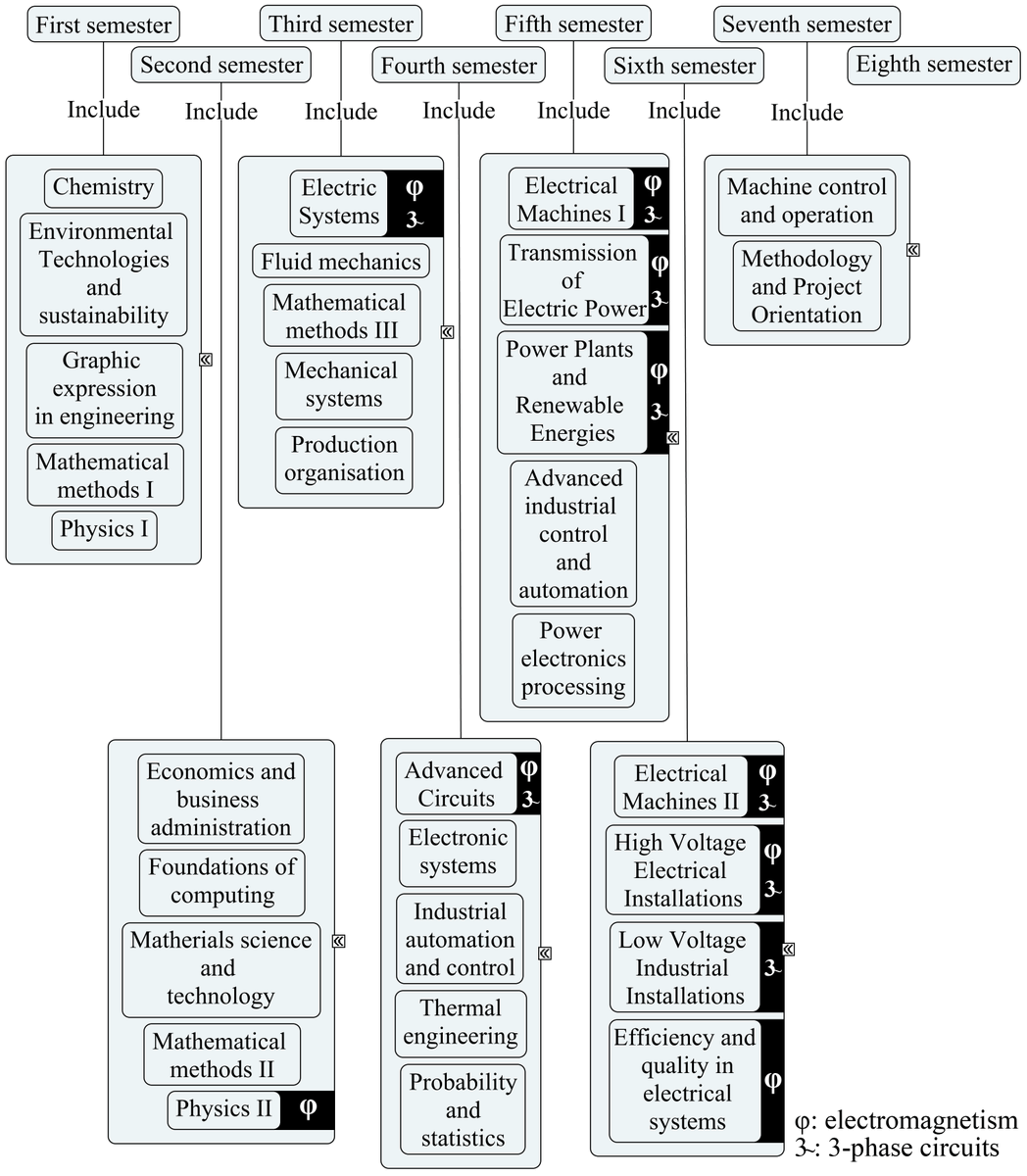
🗺️🔬 Usando mapas conceptuales, observamos que las áreas de electromagnetismo y trifásica eran clave para el 32.2% de las asignaturas de la titulación.

Por lo tanto, creamos vídeos específicos para reforzar estos conceptos. ¡YouTube al servicio del aula!

Image
Image
Image
🌐🎓 Además, enfrentamos el reto adicional de incorporar esta metodología durante el COVID-19.

Esto nos permitió abordar los desafíos específicos del Aprendizaje Remoto de Emergencia. Un desafío convertido en oportunidad.
📊🎥 Los resultados demostraron que los vídeos didácticos tienen el potencial de mejorar la percepción de la calidad, el rendimiento y el interés en la educación en ingeniería, incluso en condiciones desafiantes como el aprendizaje remoto de emergencia.
📉📈 El tercer estudio se centró en analizar los 6 años de vida del canal “Sígueme la Corriente”, comparando contenidos divulgativos con contenidos educativos.

Esto fue posible tras la consolidación de una línea de vídeos optimizados para la educación.

cell.com/heliyon/fullte…
📈🎬 Encontramos diferencias significativas en el rendimiento de los contenidos educativos y de divulgación (visitas, duración media, likes...)

🎥🔍 Además, la optimización de la duración del vídeo es un parámetro determinante, siendo los educativos más sensibles a esta métrica.
📚🌍 Mi objetivo es que esta investigación ayude a profesores y estudiantes a aprovechar al máximo los recursos de divulgación.

Los vídeos pueden ser una herramienta poderosa para la enseñanza y el aprendizaje, pero necesitamos entender mejor cómo usarlos de manera efectiva.
📚 La investigación de la tesis se ha publicado en los siguientes artículos:

📕
📙
📘
📗

¡No dudes en revisarlos para descubrir los pormenores de la metodología y conclusiones!doi.org/10.1109/ACCESS…
doi.org/10.1109/EDUNIN…
doi.org/10.1109/ACCESS…
doi.org/10.1016/j.heli…
🎉🎊 Gracias por seguirme en este viaje. Estoy emocionado por lo que viene a continuación.

📚🔬 Si tienes alguna pregunta sobre mi investigación, no dudes en preguntar. Estoy aquí para compartir y aprender.

🎓 Gracias por leerme.

#Educación #Divulgación #YouTube #Vídeos

• • •

Missing some Tweet in this thread? You can try to force a refresh
 

Keep Current with Ruben Lijo

Ruben Lijo Profile picture

Stay in touch and get notified when new unrolls are available from this author!

Read all threads

This Thread may be Removed Anytime!

PDF

Twitter may remove this content at anytime! Save it as PDF for later use!

Try unrolling a thread yourself!

how to unroll video
  1. Follow @ThreadReaderApp to mention us!

  2. From a Twitter thread mention us with a keyword "unroll"
@threadreaderapp unroll

Practice here first or read more on our help page!

More from @RubenLijo

Apr 30, 2025
🚨⚡ APAGÓN ELÉCTRICO EN ESPAÑA: Sucesos, Causas y Reflexiones.

En estas dos intervenciones abordo los sucesos acontecidos en el apagón, lo que se sabe sobre las posibles causas, y algunas reflexiones sobre el debate que pone a las energías renovables en el foco

Sigue 👇🏻
🗞 SUCESOS 🗞

🕛 A las 12:30 del lunes 28/04/2025 sucede una perturbación que ocasiona una pérdida súbita de 15 GW de generación (el 60% de la demanda del país en ese momento).

⏱ A las 22:30 del lunes 28/04/25 ya se había restablecido el 50% del suministro del país.
⏱ A las 7:00 del martes 29 ya se ha restablecido el 99,95% de la demanda.

⏱ A las 11:15 del martes 29 ya se normalizó el funcionamiento del sistema eléctrico peninsular español. Se descartó también la posibilidad de ciberataque.
Read 17 tweets
Mar 2, 2019
"No construyas la casa por el tejado". Parece que fue el "no hay huevos" al que se enfrentó el arquitecto Antonio Lamela.

Estas son las Torres de Colón: dos rascacielos de 110m en el centro de Madrid. La historia de por qué se hicieron así es muy curiosa. Un caso pionero. Hilo👇
Al tiempo que se construyeron, la ordenanza municipal requería de un amplio espacio de aparcamiento, pero el solar del que se disponía era limitado. Visto así, el espacio necesario para la cimentación era un lujo que no se podían permitir.
Fue entonces cuando surgió la genialidad por parte del arquitecto madrileño:

¿Y si invertimos el sentido de construcción? ¿Y si, en lugar de que cada piso se apoye sobre el de abajo, hacemos que los pisos cuelguen uno bajo el otro?
Read 9 tweets

Did Thread Reader help you today?

Support us! We are indie developers!


This site is made by just two indie developers on a laptop doing marketing, support and development! Read more about the story.

Become a Premium Member ($3/month or $30/year) and get exclusive features!

Become Premium

Don't want to be a Premium member but still want to support us?

Make a small donation by buying us coffee ($5) or help with server cost ($10)

Donate via Paypal

Or Donate anonymously using crypto!

Ethereum

0xfe58350B80634f60Fa6Dc149a72b4DFbc17D341E copy

Bitcoin

3ATGMxNzCUFzxpMCHL5sWSt4DVtS8UqXpi copy

Thank you for your support!

Follow Us!

:(