K Profile picture
Aug 28 15 tweets 5 min read Read on X
This step by step approach helped me find profitability with SBS 🎯

A thread 🧵 Image
DISCLAIMER: You can learn this approach but if you ARE NOT disciplined enough to follow every step it will NEVER work for you.

Do not expect instant results, submit to time and mastery will be achieved.

I DO NOT answer DMs, so any questions you have ask them in the final tweet.
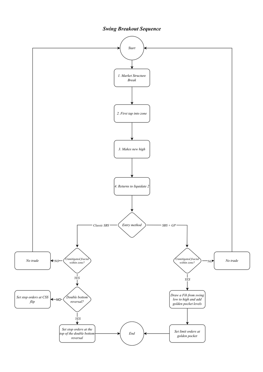
In order to understand the Swing Breakout Sequence, I have simplified it into a flowchart that will help you find A+ setups. Image
Step 1. Market Structure Break (MSB)

For this first step, you dont need a candle closure above or below the swing point that is being broken, a wick is just fine. Image
Step 2. First tap into zone

Once MSB happens, you now have to wait for a candle to tap into the zone.

There are mixed opinions about this step but I prefer to be picky with my setups, I recommend you to be picky as well. Image
Step 3. Makes new high

After the zone gets tapped, a new high (or low in case of a bearish setup) needs to form.

You can look for equal highs but dont expect them to be high probability trades, I would advice to avoid them. Image
Step 4. Returns to liquidate 2

Once price returns back into the zone, it must sweep the swing point of 2.

At this step you must be ready to start looking for an entry. Here you can take 2 routes: Image
Entry method #1: Classic SBS

Is there an unmitigated fractal within the zone?

If the answer is no then I would advice to not look for a trade since price likes to return to these areas and respect them so they are a valid confirmation for your trades.
If the answer is yes then you move to next filter question:

Is there a double bottom reversal (5 in the SBS sequence)?

If the answer is no then you should be ready to set stop orders at the CSS flip.

I would advice using an even lower timeframe for the CSS flips.
On the the other hand, if you do have a double bottom reversal, meaning your answer is yes then you should set your stop orders at the top of the double bottom reversal, it will still be at the CSS flip. Image
Entry method #2: SBS + Golden Pocket

This entry method is way more simple and precise than the other entry method.

You will also need an unmitigated fractal which I already explained above.
So what is the Golden Pocket?

It is the area between the Fibonacci 61.8% and 65% levels, price often retraces to that area and then bounces. Image
What does it have to do with SBS?

Often times the 4 or 5 of the sequence matches with the Golden Pocket levels, making the setup a really high probability trade. Image
So all you have to do is draw a Fibonacci with the Golden Pocket levels from the low to the high of the expansion leg, just like in this example and set a limit order on the GP level.

You can also add the 23.6% level to aim for a 1R trade, or just aim for the high of step 3.
This is my approach to the SBS system, all credits goes to @StoicTA, without his free teachings this wouldnt be possible.

This is a very detailed thread, so Im sure many of you will have a lot of questions, make sure to ask them in this thread and will happily answer them. Image

• • •

Missing some Tweet in this thread? You can try to force a refresh
 

Keep Current with K

K Profile picture

Stay in touch and get notified when new unrolls are available from this author!

Read all threads

This Thread may be Removed Anytime!

PDF

Twitter may remove this content at anytime! Save it as PDF for later use!

Try unrolling a thread yourself!

how to unroll video
  1. Follow @ThreadReaderApp to mention us!

  2. From a Twitter thread mention us with a keyword "unroll"
@threadreaderapp unroll

Practice here first or read more on our help page!

More from @KennyTrader_

Aug 15
My experience with SBS for the last 2 months.

🧵 Image
It all started with this video from @StoicTA where he laid out the foundations of the SBS model.

I watched that video probably 20 times before actually trying to look for anything in the charts.

Then, for the first 2 weeks I forwardtested EVERY SINGLE CHART Stoic trader ever posted since he started sharing his trades on X.

Feel free to check his trades here:

Trade examples:

Daily recaps: coffee-walker-f16.notion.site/Stoic-trade-ex…
coffee-walker-f16.notion.site/Stoic-daily-re…
Read 8 tweets

Did Thread Reader help you today?

Support us! We are indie developers!


This site is made by just two indie developers on a laptop doing marketing, support and development! Read more about the story.

Become a Premium Member ($3/month or $30/year) and get exclusive features!

Become Premium

Don't want to be a Premium member but still want to support us?

Make a small donation by buying us coffee ($5) or help with server cost ($10)

Donate via Paypal

Or Donate anonymously using crypto!

Ethereum

0xfe58350B80634f60Fa6Dc149a72b4DFbc17D341E copy

Bitcoin

3ATGMxNzCUFzxpMCHL5sWSt4DVtS8UqXpi copy

Thank you for your support!

Follow Us!

:(