Edward Nirenberg 🇺🇦 Profile picture
Sep 27 17 tweets 5 min read Read on X
I see some discussion of this paper going around:


It was preprinted a while ago but since that time I have had an opportunity to talk to some plasma cells researchers and it is apparent that there is a lot of important nuance being missed 🧵nature.com/articles/s4159…
Background: antibodies against the spike protein are protective against infection by SARS-CoV-2. Antibodies are made by antibody-secreting cells (ASCs) which come from B cells and vary widely in their lifespan. The goal of vaccination is generally to elicit durable antibodies.
Long-lived plasma cells (LLPCs) are ASCs that can live for many years (potentially your lifetime). They are canonically found within the bone marrow, but mucosal LLPCs have also been described. The problem: there is no simple way to define look at a cell and say it's an LLPC.
Generally different types of immune cells are defined based on what markers you find on their surface. The problem is that no set of markers uniformly defines plasma cells:


In particular, a protein called CD19 is problematic:
nature.com/articles/s4157…
sciencedirect.com/science/articl…
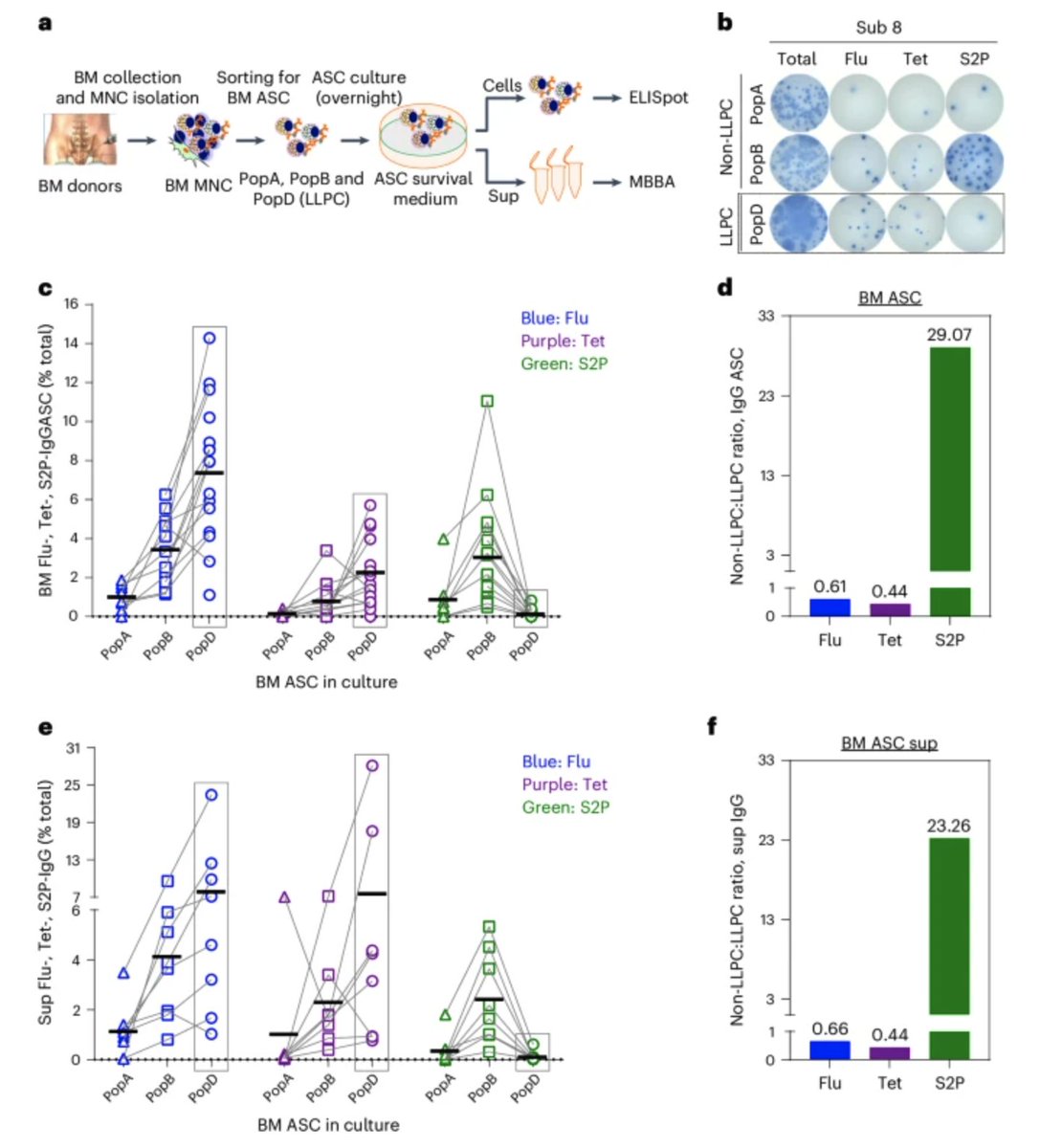
In humans, LLPCs can have CD19 or it can be absent. The team in this paper defined LLPCs as lacking CD19 (Population D). Indeed, based on this definition, there is a lack of PopD cells induced by mRNA vaccines, as well as infection and the combination.
Image
Image
The thing is: other literature does find that antibody levels do undergo contraction after exposure to spike by vaccination, but they are stably maintained:

Another study found bone marrow ASCs 17 months after vaccination:
sciencedirect.com/science/articl…
thelancet.com/journals/ebiom…
Image
Thus even though they might not fit into the precise box of markers chosen here to define an LLPC, it is clear that there is induction of ASCs that can persist for quite a while after vaccination. But there is another question that needs to be asked- does this matter?
One of the comparators for bone marrow ASCs used by this team was influenza. You will notice they have tons of LLPCs (PopD). Yet we still get reinfected with flu all the time. It still has a substantial public health burden. We still need regular reminders for our immune system.
Like influenza, SARS-CoV-2 is a rapidly mutating respiratory virus which people will generally experience many times throughout their life. At the end of the day, we'd probably need boosters anyway.

Still, that's not to say that there is no room for improvement.
Higher antibody titers for a long period of time, so long as the antibodies have breadth, would be helpful (if they occurred at the site of infection). This, however, is hard to study because of a lack of appropriate animal models. In mice, even 1 dose of mRNA vaccine gives...
essentially permanent antibody titers at a very high level. This isn't the case for humans. This could be a direct result of the immune properties of the spike protein. For instance, in lymph nodes it is preferentially taken up by medullary macrophages:
elifesciences.org/articles/86764
We would generally want it to be taken up by the subcapsular sinus macrophages to support robust antibody responses:



At the same time, it could be the case that mRNA vaccines are not as good at inducing LLPCs as other platforms.nature.com/articles/s4146…
journals.aai.org/jimmunol/artic…
This is potentially suggested by the data on RSV vaccines:


Antibody responses to the mRNA RSV vaccine fade much more quickly than those against either protein vaccine. How to optimize the immune responses from mRNA vaccines merits further study for sure.cdc.gov/vaccines/acip/…
Nevertheless, mRNA vaccines have shown excellent protection against severe COVID-19, durable memory B and T cell responses, and a highly favorable risk-benefit profile across the population. They also reduce transmission, though not completely. This study does not change that.
I would also add that the study does highlight a key knowledge gap in what it takes to get LLPCs. Tetanus is used as an example of an antigen that elicits LLPCs, yet it has none of the properties we associate with robust LLPC induction. More needs to be learned.
*defines LLPCs, sorry
@threadreaderapp please unroll

• • •

Missing some Tweet in this thread? You can try to force a refresh
 

Keep Current with Edward Nirenberg 🇺🇦

Edward Nirenberg 🇺🇦 Profile picture

Stay in touch and get notified when new unrolls are available from this author!

Read all threads

This Thread may be Removed Anytime!

PDF

Twitter may remove this content at anytime! Save it as PDF for later use!

Try unrolling a thread yourself!

how to unroll video
  1. Follow @ThreadReaderApp to mention us!

  2. From a Twitter thread mention us with a keyword "unroll"
@threadreaderapp unroll

Practice here first or read more on our help page!

More from @ENirenberg

Jul 30
Seeing people talk about this case report recently... Some are framing this as evidence that SARS-CoV-2 *routinely* causes devastating neurological disease, which isn't true and is ultimately not an honest interpretation of the data therein. 🧵

ijidonline.com/article/S1201-…
IMO it is very hard to conclude anything about the general behavior of SARS-CoV-2 with regard to the brain from this case report, especially as it applies to today. For one, this case report describes an infection that happened in 2020- but this a relatively minor detail... Image
compared with this part: the patient in question had HIV (was not aware of it), had a massive viral load, and a CD4 T cell count that is known to produce every AIDS-defining condition seen in PLWHIV. One of these conditions is progressive multifocal leukoencephalopathy (PML). Image
Read 15 tweets
Jul 11
Aaron Siri is misrepresenting a perspective piece in NEJM authored by Daniel A. Salmon, Walter A. Orenstein, Stanley A. Plotkin, and Robert T. Chen concerning vaccine safety studies. You can read the perspective via these screenshots (it's paywalled). Some comments from me 🧵:


Image
Image
Image
Image
The gist of the perspective is that vaccine safety studies take a lot of time. The US currently has a means to compensate those harmed by vaccines via the NVICP, and the budget for the NVICP comes from an excise tax on vaccines, and it has a large surplus at the moment.
Therefore, it would make sense to divert at least some of that funding to research harms from vaccines that can be used to better understand them. A major concern here is the lack of efficient funding delays this work. It does not at any point argue that vaccines are unsafe.
Read 23 tweets
Jun 30
One thing on my mind more in recent times is the way that we've managed to make health, and in particular public health, feel normative- and in some ways that's a double-edged sword.

Undeniably, it's far more positive than it is negative.
If someone drinks milk and gets paralyzed from Guillain-Barre syndrome today, that is a shocking event.

If someone takes a medication and develops lead poisoning from it being tainted, that is a shocking event.
If someone develops radiation poisoning from their drinking water, that is a shocking event.

If there's a cholera outbreak in a metropolitan area, that is a shocking event.

Today, all of these things lie far outside the bounds of what is ordinary in the US.
Read 9 tweets
Jun 27
We now have the beginning of the COVID-19 vaccines session. First a review of the epidemiology of COVID-19 hospitalizations:


Age continues to be a key risk factor for hospitalization, though rates have declined markedly over time. cdc.gov/vaccines/acip/…
Image
Importantly, children <6 months old have the second highest hospitalization rate by age second to those over 75, underscoring the importance of immunization in pregnancy. There are also racial disparities in hospitalization rates. Image
Hospitalizations for children are also of concern. While the risk is higher for those with comorbidities, 50% of COVID-19 hospitalized children have no comorbidities. Neurologic conditions are particularly important risk factors.
Image
Image
Read 7 tweets
Jun 14
I'm seeing some people read this correspondence in NEJM and walk away with the takeaway that pasteurized milk carries some meaningful risk of having replication-competent avian influenza (H5N1) and... that really isn't my takeaway:
nejm.org/doi/full/10.10…
Image
Here's the part that has people concerned: basically, the correspondence suggests that if levels of virus in the milk are *very* high, some tiny bit of it might remain functional after pasteurization by the high temperature, short time (HTST) method, suggesting an infection risk. Image
That part is indeed what their data suggest, but how likely is it that you would get such levels of virus in milk? This is addressed in their appendix: basically, as things are right now, it is not likely that any pasteurized milk you encounter would have such levels of virus.
Image
Image
Read 6 tweets
Jun 5
The VRBPAC meeting to discuss the strains to be included in the upcoming season's COVID-19 vaccines is starting:
fda.gov/advisory-commi…
It wouldn’t be a VRBPAC meeting unless committee members asked questions at a time that it didn’t make sense to ask a particular question and then spend 10 minutes discussing the discussion of a question to be answered later on
Dr. Thornburg is presenting on the evolution of SARS-CoV-2 over time and the implications for immunity. Seroprevalence in the US is very nearly 100%. Despite the continued, dramatic antigenic drift, waves are substantially smaller in magnitude than during the early pandemic.
Image
Image
Read 99 tweets

Did Thread Reader help you today?

Support us! We are indie developers!


This site is made by just two indie developers on a laptop doing marketing, support and development! Read more about the story.

Become a Premium Member ($3/month or $30/year) and get exclusive features!

Become Premium

Don't want to be a Premium member but still want to support us?

Make a small donation by buying us coffee ($5) or help with server cost ($10)

Donate via Paypal

Or Donate anonymously using crypto!

Ethereum

0xfe58350B80634f60Fa6Dc149a72b4DFbc17D341E copy

Bitcoin

3ATGMxNzCUFzxpMCHL5sWSt4DVtS8UqXpi copy

Thank you for your support!

Follow Us!

:(