Bethany Kolody Profile picture
Jan 15 20 tweets 10 min read Read on X
I’m very excited to finally share the results of a passion project that has been on my mind for nearly a decade. You can find the pre-print below, but what follows is the saga of how this project came to be:Image
In the first year of my PhD, I took a Physical Oceanography class that introduced me to the idea of Global Overturning Circulation. Up until this point, my mental image of the ocean was that it was mixed like a soup. But as it turns out, winds and storms only reach to about 500 m, only scraping the surface of the ~4000 m deep ocean! Below the mixed layer, water is divided into “water masses” that stack on top of each other like iced tea and lemonade in an Arnold Palmer drink. These water masses circulate based on their densities but very, very slowly. Some of the “oldest” water in the ocean hasn’t seen the surface in over 1000 years.Image
Physical oceanographers make beautiful section plots that slice the ocean like a cake and show how temperature, salinity, oxygen, and many other variables change across an ocean basin. My reaction to this was, could we make a map like this of microbes? And if we did, would individual species be confined by water mass boundaries? Or, put another way, do “water masses”, which are defined in temperature and salinity space, represent biomes, the way rainforests and grasslands can be defined by temperature and precipitation on land?Image
When I first posed this question, the data to answer it did not exist. I asked some of the greatest microbial oceanographers at Scripps and they said it we just don’t know. Regional studies suggested that water masses do structure microbial communities around Antarctica and in the North Pacific, but the most state-of-the art global ocean survey, TARA Oceans, only sampled to about 1000 m deep. To find out conclusively, you would need to charter a ship equipped to sample to full ocean depth (which costs ~$50,000/day to operate), and sample along an entire ocean basin in one of the two places in the world where deep water forms. Then you would have to sequence hundreds of samples and compare the communities. I put it out of my mind.Image
Then, one day, I got an email from the GO-SHIP program asking for grad student volunteers to help process samples on their upcoming P18 cruise, running from Easter Island to Antarctica in the South Pacific. This transect was perfect—it would collect newly formed bottom water around Antarctica as well as some of the oldest water in the world in the central Pacific. Even better, researchers on board would be measuring every physical characteristic I could think of that could structure microbial communities, not just temperature and salinity but also nutrients, oxygen, and even water age from radiocarbon dating and atmospheric tracers. Here is an image of the cruise track and the samples I would eventually collect:Image
By some miracle of generosity, the organizers of the GO-SHIP program granted me food and board on the ship and wrote me into the water budget so I could filter any leftover water for microbial genetics. My incredible graduate advisors @EricAllenSIO and @andreweallen encouraged me to go on this cruise despite having no explicit funding for sequencing lined up, and labs all over Scripps lent me the equipment I would need to collect the samples. I ended up being one of the few people on the cruise that wasn’t either on day shift or night shift. If there was extra water not allocated to other analyses, I was up any time day or night, filtering it!Image
At sea I shared a lab space with @Cathy_withaSea, who became a great friend was indispensable to my project, lending me not only her expertise but also her spare pumping parts. Everyone on the cruise was incredible, from the captain and crew to the chief and co-chief scientists Rolf Sonnerup and @SarahPurkey, who taught me how to date seawater and define water masses.Image
When the ship docked in southern Chile, my now-husband @jamesgiammona flew out for what he thought was a vacation. He ended up bundled up with me in the ship’s walk-in freezer, re-sealing sample tubes that had exploded when immersed in liquid nitrogen before shipping them home to San Diego. Here he is exhausted after lugging my peristaltic pump around Punta Arenas.Image
Back in San Diego, Hong Zheng expertly extracted DNA and RNA from my filters, managing to finesse even the lowest biomass samples from the deep sea. I didn’t just want relative abundance, though, so we spent months calibrating the right concentration of controls to add to samples from different depths so that we could estimate absolute abundance of each species per mL of seawater. (Here is one of many bright white filters that you would never guess had biomass on them).Image
My incredible graduate advisor @andreweallen committed to sequencing the samples, which numbered over 1000 after taking into account multiple size classes, amplicon types, and DNA/RNA templates. But by the time I graduated in 2020, we still needed to sequence our shotgun metagenomics samples. Reagents for library prep were hard to come by for anything except covid screens.Image
I knew I would need an expert in metagenomics to help me reconstruct and understand the functional potential of the microbial genomes I was sequencing. I was lucky enough to join the lab of @BanfieldJill, who allowed me to bring the data with me and continue the project in addition to my new project on the microbial underpinnings of rice paddy methane emissions, on the condition that I would wrap it up within a year. That was four years ago. At the IGI, I learned so much working with her and @archaeaologist, who is not only one of the greatest bioinformaticians I know, but also has a wealth of knowledge of marine microbial ecology.Image
So without further ado, HERE is the preprint: biorxiv.org/content/10.110… "Overturning circulation structures the microbial functional landscape of the South Pacific"

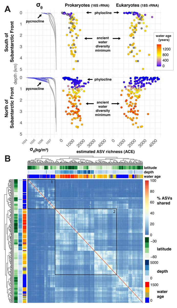
To make a long story short, the answer is YES—water masses do structure microbial communities for both prokaryotes and eukaryotes. In fact, they seem to be the single most important factor structuring microbial communities in the pelagic ocean.Image
We also found that even though the surface ocean harbors the greatest diversity of microbes, samples from the surface are highly specialized to their local environment, so any given sample has low diversity. In fact, if you look at how prokaryotic diversity changes across the water column, it increases rapidly across the mixed layer and then is stable to the full depth of the ocean. This trend is akin to the physical oceanography concept of a pycnocline, which is a rapid change in water density with depth separating surface water from deeper water. Thus, we call it the “phylocline.” This is clearer when you consider the number of species shared between any two given samples. Surface water samples share few species and samples of old water share many.Image
In addition to asking if water masses structure communities, I also wanted to let the data speak for themselves. So, I hierarchically clustered our genomes based on just where they were most abundant. Six cohorts emerged. Three cohorts were divided on the basis of depth: a surface, mesopelagic, and deep water cohort. Another two followed deep water circulation patterns: an Upper Circumpolar Deep Water cohort and Antarctic Bottom Water cohort. Finally, one cohort contained genomes that thrive in ancient, low oxygen water. Coverage differences across genomes suggests that these genomes are still dividing, albeit significantly more slowly than genomes at the surface.Image
Repeating this analysis with KEGG Orthologies, a map of the microbial functional potential of the South Pacific emerged. Different oceanic regions showed specialized functions. For example, bottom water forming around Antarctica was enriched in genes that allow cells to become dormant, protect themselves from salt stress, and have flexible membranes that allow division despite cold and high pressure. They also have plasmid maintenance genes and ~4x the transposases, suggesting that horizontal gene transfer could be helping them adapt to rapidly changing conditions.Image
Of course, microbial species are unique and their distribution patterns are more nuanced than six spatial cohorts. To address this, I built a tool called the Microbial Ocean Atlas for Niche Analysis (MOANA) which allows you to interactively plot the distribution of any taxa of interest (from the Phylum to ASV to genome level) over any of the physical variables measured on the P18 cruise. I’m very excited about this and I hope that the community will enjoy visualizing their favorite bugs, and maybe learn something new about their biogeography.
Special thanks to the GO-SHIP program, especially Lynne Talley and P18 Chief Scientists Brendan Carter and Rolf Sonnerup and the crew of the Ronald H. Brown for making this project possible. Thanks also to @jjminich for advising me on how to process low-yield deep sea samples, Drishti Kaul and @robhlampe for amplicon processing consultation, @jamesgiammona for guidance in deploying the Microbial Ocean Atlas for Niche Analysis (MOANA) and tireless emotional support, and Karen Selph at @uhmanoa for processing flow cytometry samples. Thanks also to my PhD committee, Farooq Azam, @BartlettDo76024, Peter Franks and Karsten Zengler for thoughtful feedback and discussions during the development of this research. Thanks to my collaborator @zoltanfussy for annotating the eukaryotic scaffolds to make sure they weren’t left out of the analysis. And finally, thanks to my undergraduate mentee, @eunice__tsang for helping me manually curate over 300 marine genomes, and whose follow up paper on the carbohydrate degradation potential of these genomes is forthcoming! It wasn't always smooth sailing but it sure was an adventure!
@EricAllenSIO @andreweallen @Cathy_withaSea @jamesgiammona @BanfieldJill @jjminich @us_goship
@EricAllenSIO @andreweallen @Cathy_withaSea @jamesgiammona @BanfieldJill

• • •

Missing some Tweet in this thread? You can try to force a refresh
 

Keep Current with Bethany Kolody

Bethany Kolody Profile picture

Stay in touch and get notified when new unrolls are available from this author!

Read all threads

This Thread may be Removed Anytime!

PDF

Twitter may remove this content at anytime! Save it as PDF for later use!

Try unrolling a thread yourself!

how to unroll video
  1. Follow @ThreadReaderApp to mention us!

  2. From a Twitter thread mention us with a keyword "unroll"
@threadreaderapp unroll

Practice here first or read more on our help page!

Did Thread Reader help you today?

Support us! We are indie developers!


This site is made by just two indie developers on a laptop doing marketing, support and development! Read more about the story.

Become a Premium Member ($3/month or $30/year) and get exclusive features!

Become Premium

Don't want to be a Premium member but still want to support us?

Make a small donation by buying us coffee ($5) or help with server cost ($10)

Donate via Paypal

Or Donate anonymously using crypto!

Ethereum

0xfe58350B80634f60Fa6Dc149a72b4DFbc17D341E copy

Bitcoin

3ATGMxNzCUFzxpMCHL5sWSt4DVtS8UqXpi copy

Thank you for your support!

Follow Us!

:(