#FridayPhysicsFun - Today I made a loaf of bread. I also learned that bread spontaneously forms heat pipes that move heat and moisture more efficiently. And that the internal structure kind of imitates the large scale structure of the universe.
The heat pipe info is from Nathan Myhrvold and Francisco J. Migoya in their book Modernist Bread, based on earlier research by food scientists.
physicsworld.com/a/the-physics-…
When you heat dough in the oven, at first the surface heats up and starts to dry out. Water diffuses outward, and there is likely some capillary action causing wicking too.
Bubbles in the dough (due to CO2 from yeast, leavening agents, or just trapped air) start to expand due to the heating.
Steam from the hot side of the bubble condenses on the cooler side. At first the water now has to diffuse through the dough to the next bubble, but as they expand they merge and form tunnels that allow fast steam transport: heat pipes!
This is why leavened dough (bubbles) heats up faster at the centre than unleavened dough (no bubbles). Once it is above 100C at the centre most absorbed energy goes into evaporating water everywhere. And yummy Maillard reactions start in the crust when it is hotter.
On the bottom of the bread tin temperatures are high but water cannot evaporate. Instead it is drawn towards the cooler central regions through the heat pipe effect.
pubmed.ncbi.nlm.nih.gov/30482042/
sciencedirect.com/science/articl…
As the book notes there are tends of millions of bubbles in a French lean batard but in a fully baked loaf there is about one. The foam shifts from a closed cell structure (isolated bubbles) to an open cell structure (interconnected labyrinth) that makes up 70-85% of the volume.
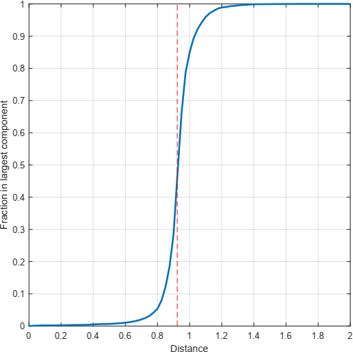
This is a percolation transition. The classic question giving the theory its name was: could a liquid make its way from the top to the bottom of a porous material? It turns out that as porosity increases there is a relatively sudden transition from low to high probability.
If you can travel between stars but only within a certain distance, there is a sudden transition from being bound in small clusters and reaching most of the galaxy.
The cool thing about percolation is that it is universal: many different models produce nearly the same behaviour for the same dimensionality of space, whether it is steam through bread, electric charge through a material, or epidemic spread. terrytao.wordpress.com/2010/09/14/a-s…
Closed cell foams are good for thermal insulation since gas in the bubbles cannot diffuse, and it will be rigid and incompressible. Open cell foams are often more elastic and low density, but allow diffusion.
What I like about this kind of foams is that they form roughly Voronoi partitions of space. They expand from a starting site until they bump into each other, forming roughly flat walls (closed) or a edge network (open).
Biggest foam is of course the cosmic web, where voids began as low-density bubbles pulled outwards by the gravity of outside matter. Now they form an open cell structure where we live on one of the edges. The universe is clearly bread.

• • •

Missing some Tweet in this thread? You can try to force a refresh
 

Keep Current with Anders Sandberg

Anders Sandberg Profile picture

Stay in touch and get notified when new unrolls are available from this author!

Read all threads

This Thread may be Removed Anytime!

PDF

Twitter may remove this content at anytime! Save it as PDF for later use!

Try unrolling a thread yourself!

how to unroll video
  1. Follow @ThreadReaderApp to mention us!

  2. From a Twitter thread mention us with a keyword "unroll"
@threadreaderapp unroll

Practice here first or read more on our help page!

More from @anderssandberg

10 Jul
#FridayPhysicsFun: what *is* that bright thing?
Everybody has seen light caustics since they are everywhere: reflections and refractions in glasses and cups, the net pattern cast by sunlit waves on walls and boats, rainbows & halos.
Caustics happen when a lot of light rays get bundled together. The term caustic comes from the Greek word kaustos for "burnt" - the concentrated light at the focal point of a magnifying glass is hot. en.wikipedia.org/wiki/Caustic_(…
Read 12 tweets
26 Jun
Friday physics fun: One of my favourite papers is Fukugita, M., & Peebles, P. J. E. (2004). The cosmic energy inventory. The Astrophysical Journal, 616(2), 643. arxiv.org/abs/astro-ph/0…
The paper attempts to estimate how much mass-energy of different kinds there are in the universe. Is there more plasma than gas? Is there more light than infrared radiation? Are there more primeval neutrinos than "new" cosmic rays?
It turns out that most of the mass-energy contents of the universe are dark matter and dark energy, with a small slice of normal baryonic matter, and a tiny fraction of energy of various kinds. public.flourish.studio/visualisation/…
Read 13 tweets
17 Jun
It seems that the UN is endorsing the kind of reasoning that made medieval priests claim pestilence was due to human sins or modern fundamentalists that earthquakes due to gay marriage. Same bad logic and theology.
This is essentially a religious perspective. Which might be a fine belief to hold, but religious freedom means one can also reject it freely. A scientific perspective on the environment regards risks as amoral and applying no matter what you believe.
Since the virus emerged from too close contact with nature in a wet market, a reasonable (and ethical) response is to reduce such contact. But it has nothing to do with nature being in a corner.
Read 5 tweets
29 May
Friday physics fun: most electrical insulators do not conduct heat well, but diamonds are impressively good thermal conductors. Why?
Heat is random vibrations of atoms and molecules. When you heat something you are shaking it up on the molecular level. In the microwave EM fields shake water molecules; in the toaster a current of electrons hits flaws in a metal wire, shaking up the metal lattice.
On the micro scale it makes sense to treat these vibrations as particles, phonons. They can collide, scatter from atoms, and are quantized just like real particles. Thermal conduction is a flow of random phonons. news.mit.edu/2010/explained…
Read 11 tweets
22 May
Friday physics fun: baking cookies. Earlier today I made some Amaretti cookies. What is going on here?
There is a lot of cool physics and chemistry in baking. See "A Thermomechanical Material Point Method for Baking and Cooking" by Ding et al. 2019 simulating baking viscoelasticity, chemistry, heat diffusion and much more. math.ucla.edu/~myding/
My Amaretti recipe is simple: 2.5 cups almond flour, 1.25 cups sugar, 3 egg whites, 1/2 tsp vanilla extract, 1 tsp almond extract. This is in many ways the minimal cookie, far simpler than the baking of Ding et al.
Read 13 tweets
24 Apr
Friday physics fun: in 1778 Georges-Louis Leclerc, Comte de Buffon estimated that the Earth was 97,000 years old. He did it by heating metal spheres in his foundry and measuring how long it took them to cool down. It was a very good wrong result. Image
The experiments were based on the idea that Earth formed as an incandescent mass and has been losing heat ever since. Since de Buffon found that the time to cool down was proportional to the radius of the metal sphere he could estimate the age of the Earth from this.
This flew in the face of biblical estimates of an age of 6000 years, and was condemned by the Faculty of Theology at the Sorbonne. He published a retraction... and kept publishing his books unchanged. This was the start of scientific study of the age of Earth.
Read 11 tweets

Did Thread Reader help you today?

Support us! We are indie developers!


This site is made by just two indie developers on a laptop doing marketing, support and development! Read more about the story.

Become a Premium Member ($3/month or $30/year) and get exclusive features!

Become Premium

Too expensive? Make a small donation by buying us coffee ($5) or help with server cost ($10)

Donate via Paypal Become our Patreon

Thank you for your support!

Follow Us on Twitter!