Proteins that interact together are often relevant for the same traits and network analyses of GWAS genes can help identify trait relevant cell biology. Here @ibarrioh applied this to study 1002 traits defining a pleiotropy map of human cell biology
biorxiv.org/content/10.110…
GWAS genes were selected with the locus to gene score which incorporates diverse features ( genetics-docs.opentargets.org/our-approach/p…) and a comprehensive network was assembled by @intact_project Network expansion can recover disease genes and drug targets not found by GWAS
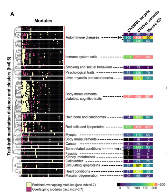
The similarity of the network expansion scores finds human traits with common biological basis and the biological processes that underlie this. We find 73 gene modules linked to >1 trait including a group of highly pleyotropic gene modules (e.g. general RNA/protein regulation)
We find examples of gene modules linked to groups of related traits that are also enriched in protein carrying disease variants. These disease related variants from patients are often not found on GWAS linked genes even if within the same process.
Finally, with @jschwart37 and @anderson_carl we illustrate the value of the network expansion scores to help prioritise candidate genes in trait associated loci for IBD diseases and we provide a list of genes with strong functional and genetic support.
This was a collaboration between many groups involved in Open Targets opentargets.org. I find that there is some isolation between those that speak GWAS, cell biology and structural biology and real benefit in having more such collaborations.
For GWAS people, there is a somewhat dogmatic avoidance of prior knowledge before the associations are done while I feel that sometimes it is worth trading off causality and some aspects of unbiased analysis for clarity and mechanisms.

• • •

Missing some Tweet in this thread? You can try to force a refresh
 

Keep Current with Pedro Beltrao

Pedro Beltrao Profile picture

Stay in touch and get notified when new unrolls are available from this author!

Read all threads

This Thread may be Removed Anytime!

PDF

Twitter may remove this content at anytime! Save it as PDF for later use!

Try unrolling a thread yourself!

how to unroll video
  1. Follow @ThreadReaderApp to mention us!

  2. From a Twitter thread mention us with a keyword "unroll"
@threadreaderapp unroll

Practice here first or read more on our help page!

More from @pedrobeltrao

6 Feb 19
Thousands of phosphosites have been discovered with <5% having a known function. In our new preprint @d0choa uses a machine learning approach to address this gap

If you care what phosphosites may regulate your protein/process of interest read on

biorxiv.org/content/10.110…
with @AndrewJarnuczak and @juan_vizcaino we first reanalyzed most human phospho MS samples in @pride_ebi (~575 days elution time)

The varied samples gave us good coverage and the single MaxQuant run full control of FDR.

We found ~120k high confidence human phosphosites
@dochoa created the phosphosite functional score, integrating 59 features of functional relevance (e.g. conservation, regulation, structural features)

The score ranks human phosphosites according to their functional importance which we extensively validate (available in supp)
Read 7 tweets

Did Thread Reader help you today?

Support us! We are indie developers!


This site is made by just two indie developers on a laptop doing marketing, support and development! Read more about the story.

Become a Premium Member ($3/month or $30/year) and get exclusive features!

Become Premium

Too expensive? Make a small donation by buying us coffee ($5) or help with server cost ($10)

Donate via Paypal Become our Patreon

Thank you for your support!

Follow Us on Twitter!

:(