Thomas C. Theiner Profile picture
Jul 11 29 tweets 10 min read
Let's talk complexity.

A thread about the F-16 🧵

The F-16 is a capable fighter, which is in service with 11 NATO air forces (Norway retired theirs this January). It's the fighter Ukraine will most likely receive from the US.

1/n Image
I explained why it will be the F-16 in a short 1 April thread.

I am all for giving Ukraine 80-90 F-16, as it is a far better fighter than the junk russia has.
However Ukrainian Su-27 or Mig-29 pilots can not master a F-16 in a few weeks.

2/n

First let's talk air bases: the moment Ukraine lands F-16 at its air bases, russia will hammer these bases with cruise and ballistic missiles.
So before a F-16 can fly to Ukraine, each air base needs a Patriot air defense battery to protect it from russian attacks.

3/n Image
These batteries need to include PAC-2/GEM+ missiles against aerial threats, and PAC-3 and PAC-3 MSE missiles against missile threats.

So before any F-16 can arrive Ukrainian troops need to be trained to operate Patriot batteries... and that takes 30 weeks.

4/n Image
As for F-16 training: the basic course is 9 months and includes 62 flights. And the basic course comes AFTER 15 months of initial flight training with T-6 and T-38 (photo).

Ukrainian pilots can skip the initial training, but I doubt the intense basic course can be reduced.

5/n Image
After the basic course the month-long suppression of enemy air defenses (SEAD) course begins. So in the best case scenario Ukrainian pilots can take to the skies after 10 months of training in the US... but also 100s of maintainers and weapon technicians need to be trained.

6/n Image
I don't know how long ground crew training is, but it too will take many months, because you can't just mount missiles and bombs onto a F-16. First you need to mount racks and rails:

To use GBU-39/B bombs you have to mount the BRU-61/A bomb rack (photo under the right wing).
7/n Image
To attach two JSOW or JDAM bombs to a pylon you have to mount a BRU-57/A bomb rack (photo, and in the photo above mounted under the F-16's left wing).

A F-16 communicates with the racks and rails, which in turn communicate with the weapons.

8/n Image
Air-to-air missiles: want to use AIM-9X Sidewinder underwing (photo) - mount the LAU-129A/A rail launcher, unless you want to mount the Sidewinder on the wingtip, then you need the 16S210.

Want to use AIM-120D AMRAAM - LAU-129A/A again, even if you mount it on the wingtip.

9/n Image
The F-16 is an extremely complex combination of dozens of weapon systems and if pilots and ground crew don't receive months of training, they won't be able to properly use the many features of the F-16... worse they might damage the F-16 by improper use.

10/n Image
Let's look at SEAD missions to understand how complex the F-16 is and how many systems a pilot has to master before he can use it.

For a SEAD mission two F-16 will be loaded out with:

• 2x AIM-9X Sidewinder air-to-air missiles
• 2x AIM-120D AMRAAM air-to-air missiles

11/n
• 2x AGM-88E AARGM air-to-surface anti-radiation missiles
• 1x AN/AAQ-33 Sniper Advanced Targeting Pod
• 1x AN/ASQ-213 HTS to locate radar guided systems
• 1x AN/ALQ-184(V)9, which combines a ALQ-184 ECM electronic countermeasures pod with a AN/ALE-50 towed decoy system

12/n Image
This leaves two free pylons, where either fuel tanks or additional missiles and bombs can be mounted.

These two F-16 on a SEAD mission choose to two mount fuel tanks (and use the ALQ-184 ECM pod without AN/ALE-50).

These two pilots will fly along an enemy's air defense

13/n Image
zone and try to incite enemy air-defense sites to target them with their radars.
Once the AN/ASQ-213 detects an active enemy radar the pilots will fire a AGM-88E missile, which will autonomously attack and destroy the enemy radar.

The pilots will then use the AN/ALQ-184(V)9
14/n
to protect their planes from surface-to-air missiles the enemy air-defense site might fire at them.

If enemy fighters approach the F-16 will use their AIM-120D to attack the enemy planes. With their AN/AAQ-33 Sniper pods (photo) they can then fly over the enemy air-defense

15/n Image
site and check if their AGM-88E strike was successful.

If the F-16 carry GBU-39B/B bombs they could use these in combination with the Sniper's laser targeting to strike the remaining missile launchers and vehicles of the enemy air-defense site.

Photo: F-16 SEAD fighters
16/n Image
F-16 pilots need a month to master the basics of SEAD missions; and as Ukraine will have to fly SEAD missions before its F-16 can start bombing russian positions, there is no way this training can be skipped.

So the idea of Ukrainian pilots being able to fly F-16 after just
17/n
a few weeks of training is absurd. If pilots would get just a few weeks of training, then they would be shot down by russian air-defense systems and fighters within days of arriving in Ukraine... if the fighters would even survive the first night on air bases without Patriot
18/n
systems to protect them from missile strikes.

Yes, Ukraine needs and deserves to receive F-16 as soon as possible, but it will take 8-10 months before F-16 fly in Ukrainian skies.

That is why I tweeted on 1 April that the training of Ukrainian pilots needs to start ASAP.

19/n Image
And if Ukraine wants to make the most out of its F-16, then KC-46 Pegasus aerial tankers and E-7A Wedgetail airborne early warning and control aircraft need to be delivered too.

To interdict russian aircraft Ukraine needs radars peeking into russia and Belarus.
20/n
Ground based radar is vulnerable to russian cruise missile strikes and the F-16C/D AN/APG-68(V)9 radar has a range of 300 km and arc of 120°, while the E-7A Wedgetail radar has a range of 600 km and arc of 360°.

Four E-7A Wedgetail will give Ukraine 24/7 airspace coverage.
21/n Image
To interdict russian fighters approaching Ukrainian positions F-16 need to be in the air 24/7, which means that they either need to mount fuel tanks (reducing speed & weapons loadout) or need to be refueled while on patrol.

So Ukraine should get four KC-46 Pegasus tankers.
22/n Image
But again: flying KC-46 Pegasus and refueling F-16 takes time to master, training for which has to begin now. Same as for operating E-7A Wedgetail.

The US can provide Ukraine with everything needed to rebuild Ukraine's Air Force, but training needs to start NOW.

23/n
I didn't serve in the air force and Italy operated F-16 only for a short time, so my F-16 knowledge is limited, but I know three things:

1) Ukraine needs F-16
2) it will take almost a year to get F-16 to Ukraine
3) and DC's dithering is wasting time Ukraine doesn't have

24/. Image
This complexity applies to everything - send Ukraine M1A2 SEPv3 Abrams tanks, then you also have to send M2A4 Bradley infantry fighting vehicles to protect the Abrams from russian infantry with anti-tank guided missiles. And to make the most of the Abrams Ukraine needs

PS 1/n ImageImage
M88A2 Hercules armored recovery vehicles, M1150 Assault Breacher Vehicles, and M1074 Joint Assault Bridge System vehicles... and an 100s of fuel trucks and a whole lot of maintainers and technicans.

PS 2/n ImageImageImage
Or give Ukraine MH-60R Seahawk helicopters to hunt and sink russian submarines, then Ukraine needs F-16 with AGM-84N Harpoon Block II+ anti-ship missiles to bottle up russian surface combatants in Sevastopol harbor, and F-16 with AIM-120D AMRAAM air-to-air missiles to

PS 3/n Image
defeat russian fighters trying to interdict the Seahawks, and Ukraine will need F-16 in the SEAD role to neutralize russian S-300/400 air defense systems in Crimea first.

The least complex and thus fastest way to help Ukraine is more M142 Himars (at least 48 in total),

PS 4/n
with all the low-rate-production ER-GMLRS rockets, 1000s of standard GMLRS rockets, and 100+ M57 and M57E1 ATACMS missiles.
Also a lot more self-propelled artillery. And we must force Israel into delivering IAI Harpy and IAI Harop drones, as well as Spike NLOS missiles.

PS 5/.

• • •

Missing some Tweet in this thread? You can try to force a refresh
 

Keep Current with Thomas C. Theiner

Thomas C. Theiner Profile picture

Stay in touch and get notified when new unrolls are available from this author!

Read all threads

This Thread may be Removed Anytime!

PDF

Twitter may remove this content at anytime! Save it as PDF for later use!

Try unrolling a thread yourself!

how to unroll video
  1. Follow @ThreadReaderApp to mention us!

  2. From a Twitter thread mention us with a keyword "unroll"
@threadreaderapp unroll

Practice here first or read more on our help page!

More from @noclador

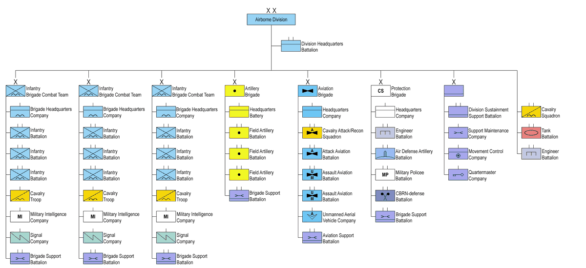
Jul 10
I created graphics of current @USArmy divisions and the future WAYPOINT 2028 division.

First up the current and future light division. The @10MTNDIV (10th Mountain) will likely be the first division to be reorganized like this.

1/n ImageImage
Next the @82ndABNDiv and @101stAASLTDIV, which are currently organized like light divisions. Both divisions will slightly differ from standard light divisions under WAYPOINT 2028.

2/n ImageImage
Current heavy division and future heavy division organization - my guess is that the @FightingFirst will receive a Stryker brigade from the @4thInfDiv, and the 4th Infantry will receive an armored brigade from the @1stCavalryDiv, which in turn will gobble up the @3dUSCAV.

3/n ImageImage
Read 11 tweets
Jul 6
The sound of russian ammo blowing up in Donetsk.

What does this mean for russian logistics?
A thread 🧵:

Since 2014-15 russia built dozens of ammo dumps hidden in civilian buildings near railway stations in the parts of Ukraine it occupies.

1/n

russian logistics depots are always close to railways as russia's military has a serious lack of logistic units, especially transport units.

This is compounded by russia's military being corrupt and technologically backwards, even eschewing things like forklifts or cranes.

2/n
So russian supplies and ammo are loaded by hand onto trains, transported towards the front, unloaded there by hand, loaded onto trucks by hand, and then driven to the frontline units, where it is unloaded again by hand.

It's time consuming. No other army is so backwards.

3/n
Read 26 tweets
Jul 1
First we saw that Ukrainian PzH 2000 crews don't use the automatic magazine.
Now we see that AHS Krab crews also don't use the automatic magazine, but lift each projectile by hand into the autoloader.

Why? I have a theory - and it tells us a lot about Ukraine's situation.

1/n ImageImage
The PzH 2000 has a fully automated magazine with 60 projectiles, which are automatically placed into the autoloader. The autoloader loads and rams the projectiles into the barrel and the automatic primer magazine loads the primer.
All this allows for a high rate of fire.

2/n
The AHS Krab uses a modernized British AS-90 turret, so I will use an AS-90 video to explain the Krab's loading process.
The AS-90 has a fully automatic magazine with 48 projectiles. The selected projectiles are moved to the magazine's center and a crew member then uses a

3/n
Read 22 tweets
Jun 29
Why 🇮🇹 Italy can't send PzH 2000 to 🇺🇦 Ukraine:

Italy bought 68 PzH 2000, 54 of which are assigned to three regiments:

• 8th Field Artillery Regiment "Pasubio"
• 52nd Artillery Regiment "Torino"
• 132nd Field Artillery Regiment "Ariete"
1/6 ImageImageImageImage
The 8th and 132nd are the artillery regiments of Italy's two heavy brigades, which are both assigned to NATO. The 52nd is the army's divisional artillery regiment and also assigned to NATO.

And yes, the 8th and 52nd have the Ukrainian Tryzub in their coat of arms, as both
2/6 Image
regiments fought in Ukraine in 1941; taking Horlivka and Donetsk from the Soviets (the Ukrainian Tryzub is actually the most common element in Italian Army heraldry).

A further 6 PzH 2000 are assigned to the army's Artillery School, while 6 are the reserve, and 2 are at the

3/6 Image
Read 6 tweets
Jun 28
Just saw someone I respect tweet that Iron Dome and Patriot are "long range air defense" systems, that "provide point defense"... and that Patriot is "extremely limited".

And I am like -WTF? WTF???

The US alone has 60+ Patriot batteries and more than 400 launchers.
1/5 Image
Patriot is the most common Western air defense system. And it is not a point defense system. Yes, Patriot could be used as a point defense system if a battery would only employ PAC-3 and/or PAC-3 MSE missiles, but

(Photo: a M903 launcher with 8 PAC-3 and 6 PAC-3 MSE)
2/5 Image
every battery employs a mix of PAC-2 and PAC-3 missiles - the latter for point defense, the former for long range air defense. The range of PAC-2 is 160+ km, while the Patriot's AN/MPQ-65A radar has a range of 220+ km.

(Photo: a M903 launcher with 2 PAC-2 and 6 PAC-3 MSE)

3/5 Image
Read 5 tweets
Jun 27
Chris posted a good thread about NASAMS, which the US might provide to Ukraine.
Check it out, then come back and I will add a bit more missile info if you like tech specs.

1/n
NASAMS comes in three versions numbered 1 to 3. As of 2022 only NASAMS 2 and NASAMS 3 are in service.

We do not know yet if they US bought used NASAMS 2 or brand new NASAMS 3 systems, which are currently being produced by Norway for Lithuania, Qatar, Hungary, and Australia.

2/n
NASAMS 2 & 3 use the AN/MPQ-64F1 Sentinel radar, with a range of 120 km.
Ukraine already received four AN/MPQ-64A1 Sentinel to cue Stinger teams onto approaching russian planes & helicopters.

(The new GhostEye MR radar was unveiled last October and is not yet in production)
3/n Image
Read 13 tweets

Did Thread Reader help you today?

Support us! We are indie developers!


This site is made by just two indie developers on a laptop doing marketing, support and development! Read more about the story.

Become a Premium Member ($3/month or $30/year) and get exclusive features!

Become Premium

Don't want to be a Premium member but still want to support us?

Make a small donation by buying us coffee ($5) or help with server cost ($10)

Donate via Paypal

Or Donate anonymously using crypto!

Ethereum

0xfe58350B80634f60Fa6Dc149a72b4DFbc17D341E copy

Bitcoin

3ATGMxNzCUFzxpMCHL5sWSt4DVtS8UqXpi copy

Thank you for your support!

Follow Us on Twitter!

:(