The Three Witness Testimonies (PDFs)

Video:

hsgac.senate.gov/subcommittees/…

Testimony 1:

Credible pandemic virus identification will trigger the immediate proliferation of agents as lethal as nuclear devices by @kesvelt

hsgac.senate.gov/subcommittees/…

h/t @emilyakopp
2. Testimony by @quay_dr

Written remarks to accompany the testimony of Steven Quay, MD, PhD

hsgac.senate.gov/imo/media/doc/…
3. Written Testimony of @R_H_Ebright

Especially of Interest Pages 11 - 17

Appendix 1: Origins of SARS-CoV-2

SARS-CoV-2 may have entered humans through

A. a research-related accident.

B. US-funded GOF research & lapses in US oversight of GOF research

hsgac.senate.gov/imo/media/doc/…
5. A "Fair Kopp" thread with individual videos

@emilyakopp

6. More testimony from non-cryptic #Drastic members would have been even more magnificent, wouldn't you agree?

drasticresearch.org/the-team/

• • •

Missing some Tweet in this thread? You can try to force a refresh
 

Keep Current with Billy Bostickson 🏴👁&👁 🆓

Billy Bostickson 🏴👁&👁 🆓 Profile picture

Stay in touch and get notified when new unrolls are available from this author!

Read all threads

This Thread may be Removed Anytime!

PDF

Twitter may remove this content at anytime! Save it as PDF for later use!

Try unrolling a thread yourself!

how to unroll video
  1. Follow @ThreadReaderApp to mention us!

  2. From a Twitter thread mention us with a keyword "unroll"
@threadreaderapp unroll

Practice here first or read more on our help page!

More from @BillyBostickson

Jul 31
This concerted disinformation campaign has been given life once again by some virologists who fear a prospective ban on research & are more concerned about their own funding than on the safety and welfare of humanity.

sundayguardianlive.com/news/chinas-ap… via
Couldn't even convince the WHO!

"Experts at the WHO, however, are reluctant to take the new research as the final word on the matter. the WHO’s emergencies director Michael Ryan.. said that “all hypotheses remain on the table. This is a scientific detective story that goes on."
As published, the paper is now a damp squib. Gone is all the certainty of the preprint. Where the preprint claimed ‘dispositive evidence for the emergence of Sars-CoV-2’, the paper now cites ‘insufficient evidence to define upstream events’

spectator.com.au/2022/07/has-th…
Read 7 tweets
Jul 26
I guess I will have to repost all the rebuttals and critiques again now, yawn....

1. Huanan Market in Wuhan was the early epicenter of the COVID-19 pandemic

science.org/doi/10.1126/sc…

2. molecular epidemiology of multiple zoonotic origins of SARS-CoV-2

science.org/doi/10.1126/sc…
Read 7 tweets
Jul 24
1. Welcome to the 21st Century

Ground Control to Major Tom
Take your protein pills and put your helmet on
Ashes to ashes, funk to funky
We know Major Tom's a junkie
My mother said, to get things done
You'd better not mess with Major Tom
2. Tutorial on how to fight & win the next space war ;)

by Paul Szymanski

Outer Space Warfare Challenges (Abstract )

drive.google.com/file/d/1SMp445…

Outer Space Warfare Challenges - Theory, Doctrine, Strategies and Tactics (PPT)

drive.google.com/file/d/1htr0j3…
3. Space warfare theories (PPT)

drive.google.com/file/d/1LP7WNx…
Read 26 tweets
Jul 20
The demented logic of Daszak & Holmes in all its glory

They missed this:

1. Dr. Eloit and colleagues decided against going as far as 11 transfers, stopping at 6:

“we wanted to do more than 6 passages..but we did not want to open the risk to adapting a bat virus to humans”
2. They also missed this:

Dr. Peacock was reluctant to draw strong conclusions from such small-scale experiments. “I think it’s quite a difficult thing to ask to get a furin site after a few passages”

newsmonkey.uk/bat-virus-stud…
3. Reactions from Twittersphere (1)

Weird take. Even the researchers publishing this study suggest this makes an intermediate host less likely. So we probably need to look at places in Wuhan where non-Wuhan bats could have infected a human. Any ideas?

Read 7 tweets
Jul 20
When the accused investigates the crime?

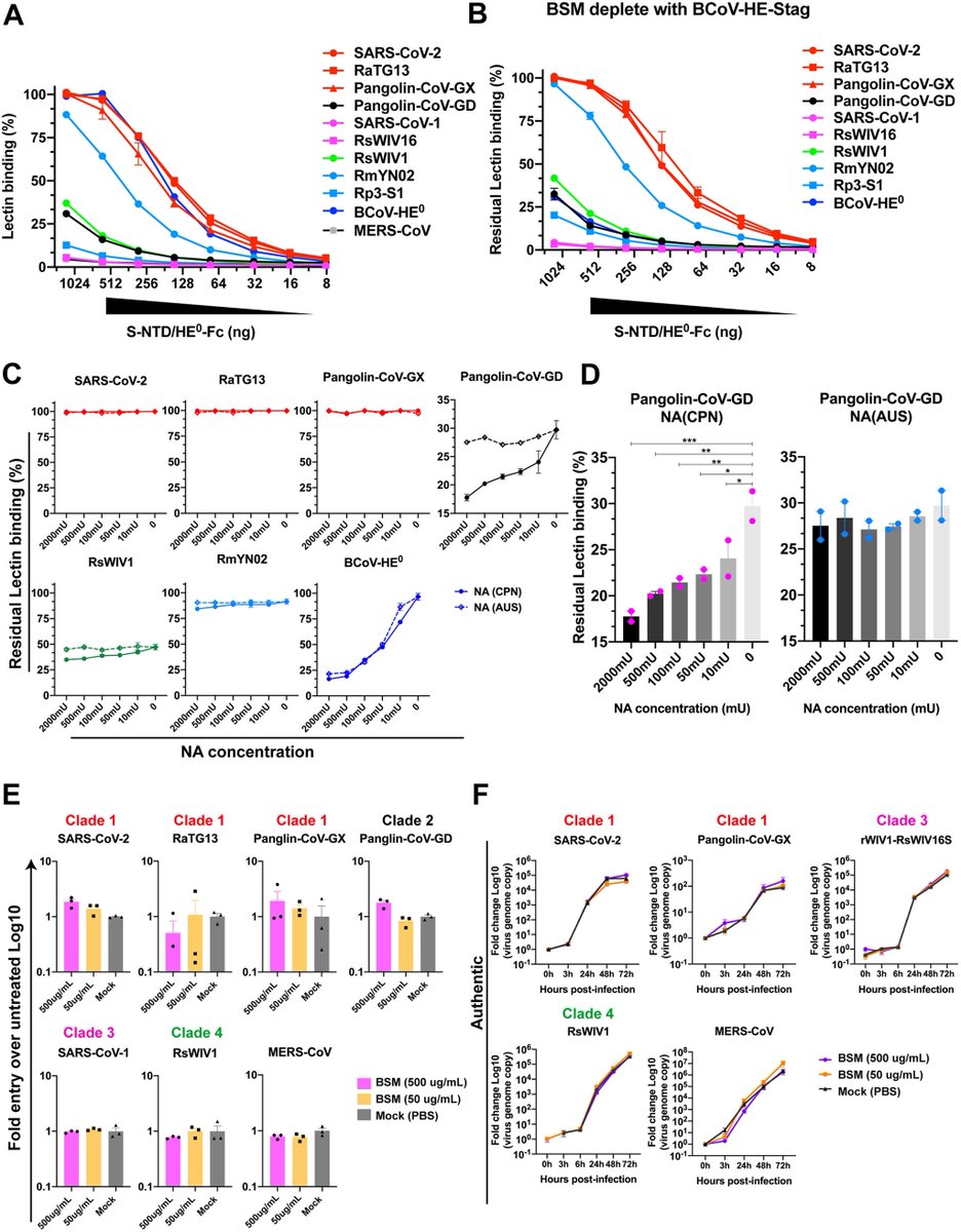
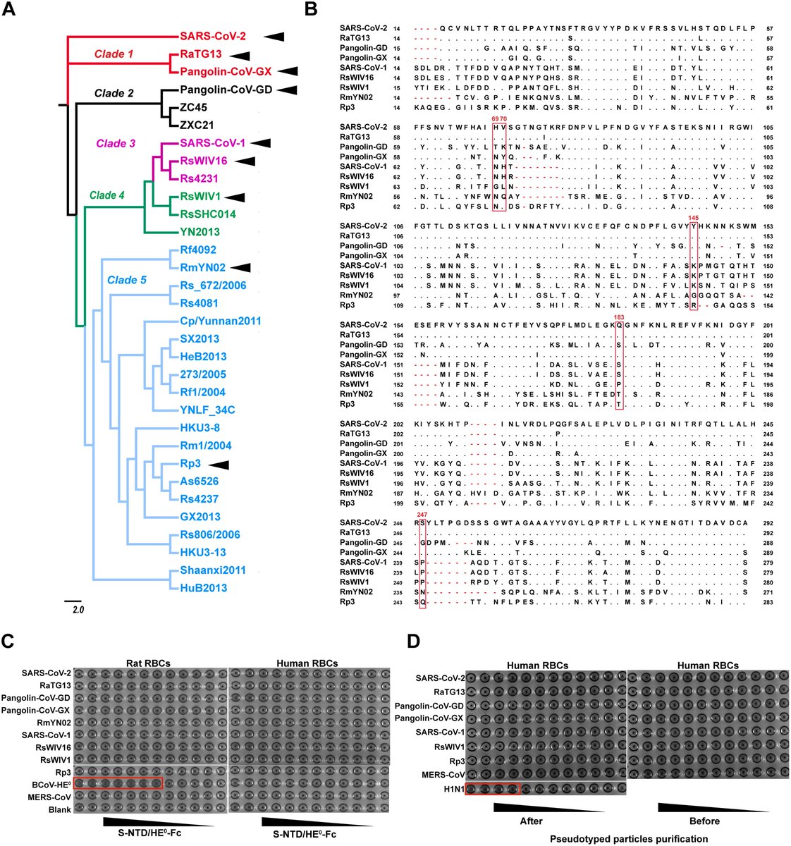
"From an evolutionary perspective, it is still unknown if the sialic acid-binding features for SARS-CoV-2 spike are specific to SARS-CoV-2 or cov adaptation to humans or if this spike property is also retained by other sarbecoviruses"
Figure 1 from this new WIV Paper

Erythrocyte agglutination test of sarbecovirus S-NTDs. Hemagglutination is shown in the red rectangles. Image
Figure 2

Binding assay between the sarbecovirus S-NTDs and the BSM (bovine submaxillary mucin).

Note similar profiles of SARS-COV-2, RaTG13 and Pangolin Cov -GX when compared to others. ImageImageImage
Read 6 tweets
Jul 17
1. Amyloids & Peptides

"we identified 2 peptides from the SARS-CoV-2 proteome that self-assemble into amyloid assemblies which are highly toxic to neuronal cells"

nature.com/articles/s4146…

h/t @Greg21143362
2. "worst case scenario"

The worst-case scenario given the present observations is that of the progressive neurological amyloid disease being triggered by COVID-19

pubmed.ncbi.nlm.nih.gov/35697699/
3, ORF-6 and ORF-10

"it is also interesting that ORF10 and ORF8 are the only two coded proteins present in SARS-CoV-2 which do not have a homologue in SARS-CoV-1, perhaps suggesting a unique amyloid etiology for COVID-19."
Read 5 tweets

Did Thread Reader help you today?

Support us! We are indie developers!


This site is made by just two indie developers on a laptop doing marketing, support and development! Read more about the story.

Become a Premium Member ($3/month or $30/year) and get exclusive features!

Become Premium

Don't want to be a Premium member but still want to support us?

Make a small donation by buying us coffee ($5) or help with server cost ($10)

Donate via Paypal

Or Donate anonymously using crypto!

Ethereum

0xfe58350B80634f60Fa6Dc149a72b4DFbc17D341E copy

Bitcoin

3ATGMxNzCUFzxpMCHL5sWSt4DVtS8UqXpi copy

Thank you for your support!

Follow Us on Twitter!

:(