Michael Breakspear Profile picture
Nov 25, 2022 17 tweets 7 min read Read on X
How to infer metastable brain waves:
For a whole brain model, one needs to reduce the high dimensional behaviour of local neural populations to a few variables, typically mean firing rates of excitatory and inhibitory neurons
Nothing unusual about this so-called mean field reduction, employed all over the place in complex systems + based on simple assumptions of weakening correlations over increasing system size
Here we use a conductance-based mean field model of a small patch of cortex
Tune the parameters of your mean field model to values consistent with their known physiological settings and observe the ensuing local population dynamics
Cover the cortex with these local mean field population models and couple them together via long-range anatomical connections (i.e. through the connectome)
Large-scale waves of varying patterns (breathers, travelling waves, spirals) spontaneously emerge across a broad sweep of parameter values and biologically human connectomes
Cortical waves occur across species, functions, conscious states, regions, and data modalities

The excitable nature of neuronal activity plus the strongly distance-dependent nature of cortical connection density is a sufficient cause for these
Whole-brain wave patterns in this model are briefly stable, before collapsing with replacement by a new whole brain pattern
Extract an order parameter (a measure of large-scale low entropy) shows a natural partition of these dynamics into brief "metastable" states
To visualise these dynamics, use the Hilbert transform to extract local phase vectors from each node, then techniques from optic flows to find the underlying dynamic streamlines

These flow from sources, spirals, nodes & sinks, forming an underlying dynamic scaffold
Boom! A sort of spatiotemporal turbulence

Collisions between transiently stable fixed points, saddles + rotors (spirals) yield the metastable transitions observed in the order parameter
Recurrence plots (top left, which detect recurring patterns in spatiotemporal data) benchmarked against phase randomized surrogate data (top right) reveal a relatively small repertoire of such metastable states
While basically every step here involves debatable assumptions, the key principle is the collapse of the brain's extraordinarily high dimension onto a relatively low dimensional & metastable dynamic manifold: This core process does not depend upon specific details
There is a long history of cortical waves - read our effort (& references to others' work) here:
nature.com/articles/s4146…

Download the sample connectome and simulate these models here: bdtoolbox.org

Cudos to my former post-docs James Roberts + Leo Gollo
You can pull apart some of the underlying assumptions (& the source material by those who founded the field) here:

nature.com/articles/nn.44…

Plus a recent link between neuronal biophysics (e.g. neuromodulation) + these large-scale models here:

nature.com/articles/s4159…
Thanks for everyone's interest in this work! Since the paper was published, the code has been migrated across to github:

github.com/brain-modellin…

.... and the optic flows analysis is here:

github.com/brain-modellin…

• • •

Missing some Tweet in this thread? You can try to force a refresh
 

Keep Current with Michael Breakspear

Michael Breakspear Profile picture

Stay in touch and get notified when new unrolls are available from this author!

Read all threads

This Thread may be Removed Anytime!

PDF

Twitter may remove this content at anytime! Save it as PDF for later use!

Try unrolling a thread yourself!

how to unroll video
  1. Follow @ThreadReaderApp to mention us!

  2. From a Twitter thread mention us with a keyword "unroll"
@threadreaderapp unroll

Practice here first or read more on our help page!

More from @DrBreaky

Jun 1, 2023
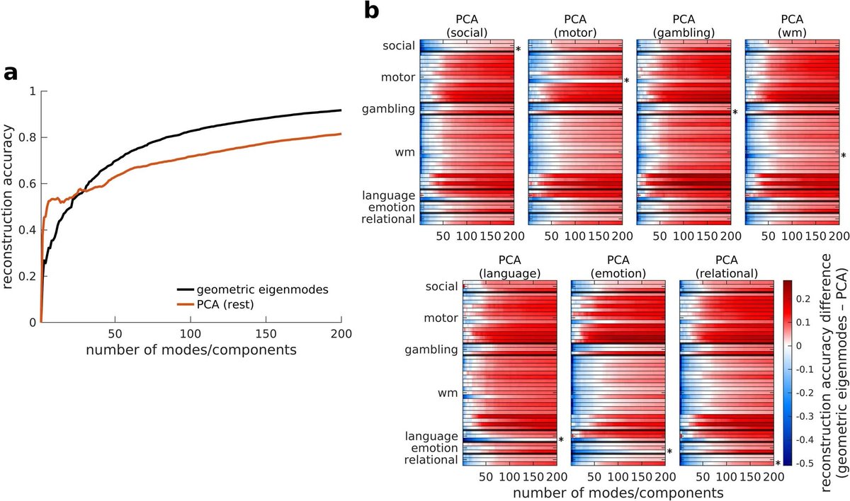
One hundred years of wave equations of physical systems from Schrödinger's model of the atom to neural field theory of the brain

Both formulations predict that the system's expressed energy is constrained into natural modes - "eigenstates - determined by the system's geometry
This paper led by @AFornito @jchrispang & @Kevin_M_Aquino with @bendfulcher &
@M_Oldehinkel shows that solutions of the Helmholtz equation on the cortical geometry outperform competing approaches across a diverse range of task & resting state fMRI data

nature.com/articles/s4158… Image
Remarkably (!!) geometric modes quickly outperform and show stronger out-of-sample generalization than principal components of the functional data themselves Image
Read 7 tweets
Apr 21, 2022
Fact: Success rates for female candidates in Australia's principal fellowship scheme was a diabolic 6.5% last year - the lowest in the history of this scheme & likely the lowest for any advanced economy in the world

#auspol

nhmrc.gov.au/sites/default/…
Fact: Australia’s total spend on science-based R&D as a % of GDP has decreased over the past decade

The government contribution has progressively declined to < 1/3 of what it was in 1992 - under both parties

*Government R&D is the lowest on record*

science.org.au/curious/policy…
Fact: Numerous reports show that science yields a strong financial return in investment (a 500% return according to a recent Access Economics report)

Decreases health burden, generates tens of billions $, employs ~40 000 people, yields new discoveries

universitiesaustralia.edu.au/media-item/inv…
Read 5 tweets
Apr 24, 2021
"How to cover letter"; a brief thread from a scientific editor's perspective

Yes, in brief editors do read cover letters although like myself, most pay far less attention than to the abstract and main elements of the paper!

First, a few "do's"
1. Address the editorial team - as EiC I don't mind "Dear Editorial Team, [journal name]" or "Dear Dr Breakspear"

2. State the [article title]

3. Briefly, any caveats about the submission (is it invited? + by which editor?)

*State if it's a resubmission following appeal*
4. A ~3 sentence paragraph that summarises the overarching objectives, findings & significance of the paper. As if you are describing it to a colleague in a slightly different discipline. No value in over selling it. Don't use jargon. Don't paste in the abstract!
Read 8 tweets
Jun 19, 2020
How to revise:

As an editor and author I have seen many revised papers return to journals. Given effort, most go well (ie step toward acceptance). Some go pear-shaped. I’ve slowly improved and have an approach known by my group as the ‘Breakspear method”. Here is its essence
1/ Aim for 1 round of revisions. Make the 1st response a big one. Be prepared to do as much work on the revisions as you did for the paper. It might be an overshoot, but it’s way better than going back again, which gets messier each time, or even worse, a “revision rejected”
2/ Approach the revision as a way of improving the paper, not as a way of placating the editors and reviewers. Despite it's caveats, IMO constructive peer review followed by careful revisions almost always makes the paper better: More accurate, clearer and better contextualized.
Read 18 tweets

Did Thread Reader help you today?

Support us! We are indie developers!


This site is made by just two indie developers on a laptop doing marketing, support and development! Read more about the story.

Become a Premium Member ($3/month or $30/year) and get exclusive features!

Become Premium

Don't want to be a Premium member but still want to support us?

Make a small donation by buying us coffee ($5) or help with server cost ($10)

Donate via Paypal

Or Donate anonymously using crypto!

Ethereum

0xfe58350B80634f60Fa6Dc149a72b4DFbc17D341E copy

Bitcoin

3ATGMxNzCUFzxpMCHL5sWSt4DVtS8UqXpi copy

Thank you for your support!

Follow Us!

:(