Yunlong Richard Cao Profile picture
Dec 28, 2022 6 tweets 3 min read Read on X
The superior growth advantage of XBB.1.5 has been well-documented by many colleagues @JPWeiland @LongDesertTrain @EricTopol. Here I'll add some experimental data:
1) XBB.1.5 is equally immune evasive as XBB.1, but
2) XBB.1.5 has a much higher hACE2 binding affinity. 1/ Image
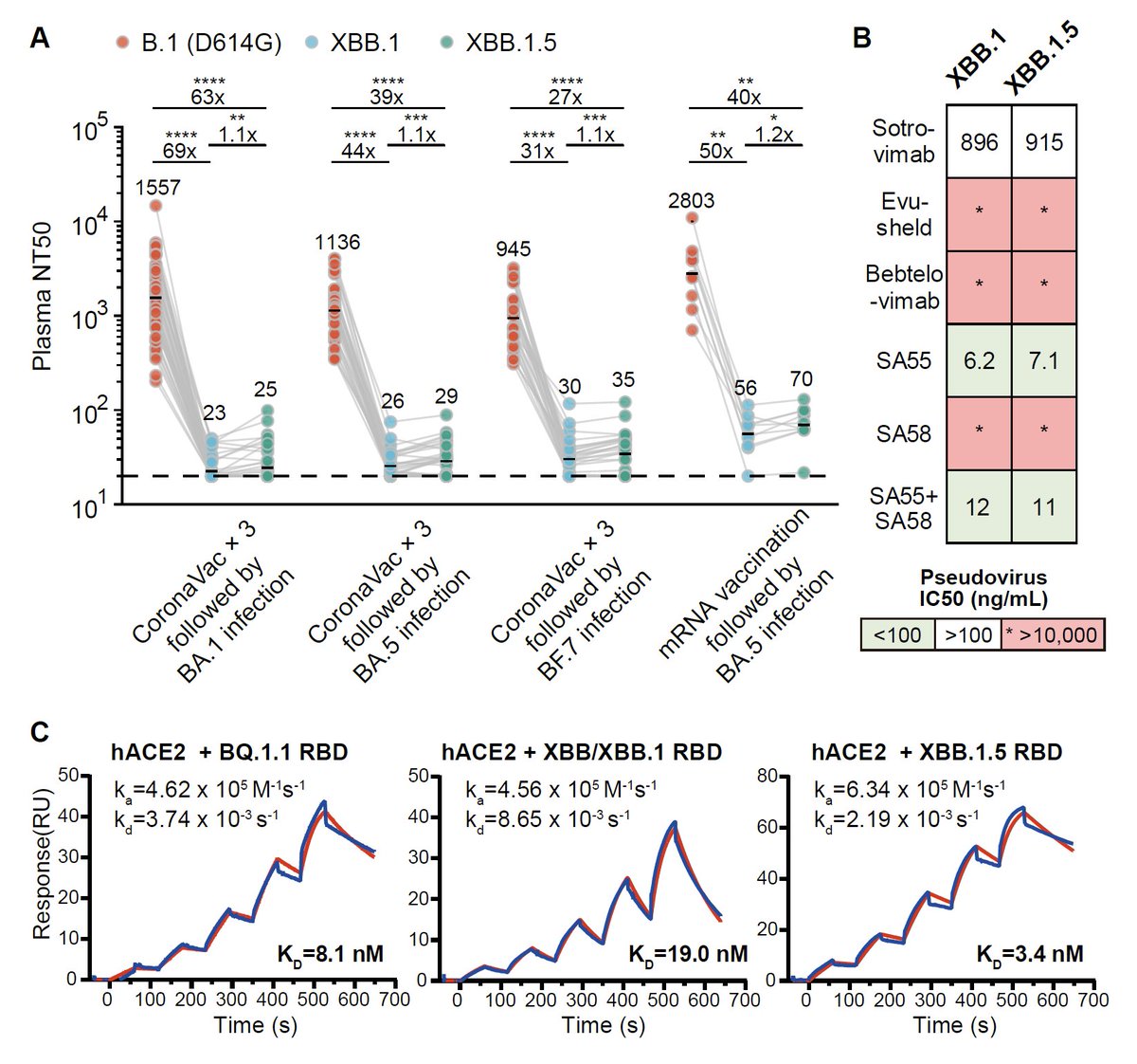
Notably, even BF.7 breakthrough infection doesn't induce high neutralization against XBB.1 and XBB.1.5. The S486P mutation only caused a slight reduction in immune evasion capability. mRNA breakthrough infection samples (n=9) here all received at least 2-dose mRNA vac. 2/ Image
However, the S486P mutation greatly enhanced hACE2 binding, since 486S completely destroyed the local hydrophobic interaction while 486P retained it. 3/ Image
The fact that XBB.1.5 showed a much superior growth advantage than XBB.1 suggests that hACE2 binding affinity does play a heavy role in SARS-CoV-2 spreading. XBB.1 truly suffered from low-hACE2 binding, despite XBB.1’s highest immune evasion capability. 4/
Another important observation is that XBB.1.5's hACE2 binding affinity is almost comparable to that of BA.2.75, which may enable XBB.1.5 to gain more mutations, similar to what BA.2.75 had. It's just XBB.1.5 haven't felt much immune pressure yet. 5/
Detailed information for the experiments described here can be found in the newly uploaded preprint:
biorxiv.org/content/10.110… Image

• • •

Missing some Tweet in this thread? You can try to force a refresh
 

Keep Current with Yunlong Richard Cao

Yunlong Richard Cao Profile picture

Stay in touch and get notified when new unrolls are available from this author!

Read all threads

This Thread may be Removed Anytime!

PDF

Twitter may remove this content at anytime! Save it as PDF for later use!

Try unrolling a thread yourself!

how to unroll video
  1. Follow @ThreadReaderApp to mention us!

  2. From a Twitter thread mention us with a keyword "unroll"
@threadreaderapp unroll

Practice here first or read more on our help page!

More from @yunlong_cao

Jun 4, 2024
KP.3 is starting to outcompete KP.2. Its unique Q493E mutation brings some critical features:
1) KP.3 has higher ACE2 binding affinity than KP.2.
2) KP.3 is more immune evasive. KP.3 +31del (KP.3.1.1) is the most.
3) KP.3 is especially good at evading Class 1 antibodies. Image
Q493E of KP.3 may have an epistasis effect with the F456L mutation, resulting in the increase of ACE2 binding affinity. This is important since strong ACE2 binding would allow KP.3 to easily accumulate highly immune evasive RBD mutations, such as A475V. Image
Q493E enables KP.3 to escape a lot of Class 1 V3-53/66 encoded mAbs, even if elicited by JN.1 infection. Since these V3-53/66 NAbs are highly enriched in mRNA vaccine recipients, we would expect KP.3 and KP.2 to show substantial immune evasion even with JN.1 mRNA boosters. Image
Read 5 tweets
Apr 23, 2024
New study. We compared the immune response of XBB and JN.1 in human infections to evaluate the necessity for #SARSCOV2 vaccine updates
Results:
JN.1 exposure induces higher neutralization against emerging mutants, including FLiRT (JN.1+346T+456L) and KP.3
biorxiv.org/content/10.110…
Image
Since JN.1 lineages have replaced XBB lineages and JN.1 subvariants are continuously gaining immune-evasive mutations, such as R346T, F456L, R346T+F456L (FLiRT), and F456L+Q493E (KP.3), it's time to evaluate whether we need to switch SARS-CoV-2 vaccine antigen to JN.1.
(2/7) Image
We first compared the antibody response of XBB and JN.1 infection in SARS-CoV-2 naive individuals (people who weren't vaccinated and haven't been infected). Similar to naive mice, we found that XBB and JN.1 lineages are also antigenic distinct in naive humans.
(3/7) Image
Read 8 tweets
Apr 19, 2024
Imagine we can identify JN.1-neutralizing mAbs at the start of the pandemic, how revolutionary it would be for COVID mAb drug development. Here we provide a strategy to select potent SARS-CoV-2 broad-spectrum mAbs when we only know the ancestral strain.
biorxiv.org/content/10.110…
Many studies have claimed the discovery of “SARS-CoV-2 bnAbs” based on the efficacy against known variants at that time. However, most of these "bnAbs" were rapidly escaped by subsequent viral evolution.
This is because “neutralization against known variants” is a poor indicator for true bnAbs against fast-evolving pathogens.
Inferred from a retrospective analysis of our SARS-CoV-2 mAb collection, we found that among the potent mAbs available at the early stage of the pandemic, only 1~3% could remain effective for more than two years.
If we could rationally identify bnAbs that remain potent against future variants, it would revolutionize mAb drug development against evolving viruses.
(2/9)Image
Previously, we showed the possibility of accurately predicting SARS-CoV-2 RBD evolution by aggregating high-throughput antibody DMS results.

Therefore, we hypothesize that if we use constructed pseudoviruses carrying predicted mutations as filters, we could screen for those "true" bnAbs as drug candidates, even when no knowledge of real-world viral evolution was available.
To demonstrate whether this strategy would work, we used the DMS profiles of mAbs elicited by SARS-CoV-2 WT infection/vaccination, which were the only data available early in the pandemic, and constructed pseudoviruses (B.1-S1~S5) harboring mutations on the identified hotspots.
(3/9)nature.com/articles/s4158…Image
Read 9 tweets
Dec 17, 2023
Our paper on JN.1 is now online @TheLancetInfDis!
The manuscript explains how a single RBD mutation L455S could turn BA.2.86 into a heavy immune evasive variant JN.1.
Notably, JN.1 is now approaching worldwide dominance (42% two weeks ago).
thelancet.com/journals/lanin…
Two months ago, we warned about JN.1 due to its extreme immune evasion. The reason why we paid attention to JN.1 so early is that we know BA.2.86 is very weak to Class 1 antibodies and L455S is one of the strongest Class 1 antibody escaping mutations. 2/6
Many labs have shown that BA.2.86 is well-neutralized. However, the absolute neutralizing titers cannot tell the full story. Since the majority of BA.2.86-neutralizing Abs are from a single epitope, huge changes in titers could happen when BA.2.86 acquires critical mutations. 3/6
Read 6 tweets
Nov 22, 2023
Our research on how repeated Omicron exposure mitigates ancestral strain immune imprinting is finally out in @Nature!
In this paper, we found that multiple Omicron exposures can induce high proportions of Omicron-specific Abs that target new RBD epitopes.

nature.com/articles/s4158…
Image
Detailed descriptions of this paper can be found in our previous tweets published half a year ago:

The work can not be done without the talented grad students @Ayijiang_ @jianfcpku @Ava_jingWang @Weilian71107085
There is an additional burning question following this study. In this paper, we showed that 3 doses of inactivated vaccination + 2 Omicron infection could override immune imprinting. However, multiple studies using mRNA vaccine cohorts did not see this phenomenon.
Read 5 tweets
Sep 10, 2023
Updates on BA.2.86.
1) BA.2.86's ACE2 binding affinity is very high.
2) BA.2.86 has lower fusogenicity than XBB.1.5.
3) BA.2.86's infectivity in Vero cells is similar to BA.1, lower than XBB.1.5.
4) Structure analysis shows that BA.2.86's Spike prefers RBD "down" conformation. Image
BA.2.86's RBD showed a pretty high hACE2 binding affinity measured by SPR, higher than that of XBB.1.5 and EG.5 and is even comparable to "FLip" variants like HK.3. BA.2.86's V483del indeed decreases ACE2 binding, but R403K is just too powerful and makes up for the loss. 2/n Image
We also measured the cell-cell fusion capability using Spike-transfected 293T cells and 293T-hACE2 cells. BA.2.86 showed a lower fusogenicity than XBB.1.5, despite the fact that BA.2.86's ACE2 binding affinity is much higher. Note this assay is free of pseudoviruses. 3/n Image
Read 12 tweets

Did Thread Reader help you today?

Support us! We are indie developers!


This site is made by just two indie developers on a laptop doing marketing, support and development! Read more about the story.

Become a Premium Member ($3/month or $30/year) and get exclusive features!

Become Premium

Don't want to be a Premium member but still want to support us?

Make a small donation by buying us coffee ($5) or help with server cost ($10)

Donate via Paypal

Or Donate anonymously using crypto!

Ethereum

0xfe58350B80634f60Fa6Dc149a72b4DFbc17D341E copy

Bitcoin

3ATGMxNzCUFzxpMCHL5sWSt4DVtS8UqXpi copy

Thank you for your support!

Follow Us!

:(