Ralf Wittenbrink Profile picture
Dec 8 15 tweets 3 min read Twitter logo Read on Twitter
Dies ist eine Pandemie der Zermürbung

„Es ist an der Zeit, dass unsere Gesellschaft zugibt, dass wir einen Fehler gemacht haben und den Kurs ändert. Das #COVID-is-mild-Experiment war trotz aller Wünsche und Hoffnungen ein tragischer Fehlschlag. Wir nehmen nicht nur fortgesetzte Artikel Foto
Krankenhausaufenthalte und Todesfälle in Kauf, um die Wirtschaft zu schützen, sondern ignorieren auch die sozialen und wirtschaftlichen Kosten der anhaltend hohen Zahl akuter Infektionen. Noch schlimmer sind die zunehmenden Fälle von #LongCovid, einer Erkrankung, die viele
Menschen völlig aus dem Erwerbsleben ausschließt. Und mit jeder Welle verschlimmert sich die Zermürbung des Personals. Wir sind alle müde. Selbst wenn wir nicht krank sind, vertreten wir kranke Kollegen, bleiben zu Hause, kümmern uns um kranke Familienangehörige und machen uns
Sorgen, was als Nächstes kommt. Aber Pandemien sind hart, und Müdigkeit ändert daran nichts.
Im Gegensatz zu früheren Pandemien haben wir jedoch Instrumente zur Kontrolle. Wir können testen und impfen; wir können die Übertragung durch das Tragen von Atemschutzmasken und die
Verbesserung der Luftqualität in Innenräumen verringern; und wir haben bessere Behandlungsmöglichkeiten. Aber unsere Führer haben vor dem Virus kapituliert. Und um das Aufgeben vernünftig aussehen zu lassen, haben sie bestimmte unbequeme Fakten vermieden. Das Schweigen über
#LongCovid ist besonders ohrenbetäubend. Etwas Ähnliches haben wir bereits bei der SARS-CoV-1-Pandemie 2002-04 erlebt. In einer Studie aus dem Jahr 2010 waren fast 30 Prozent der Beschäftigten im Gesundheitswesen, die SARS überlebt hatten, "zwei Jahre nach Ausbruch der Krankheit
noch nicht an ihren Arbeitsplatz zurückgekehrt". Es ist also keine Überraschung, dass wir auch bei der aktuellen Pandemie Langzeiterkrankungen beobachten. Einige haben schwierige, aber nicht behindernde Auswirkungen wie chronischen Husten oder den Verlust von Geschmack und
Geruch. Bei anderen sind die Auswirkungen schwerwiegend, wie z. B. starke Fatigue oder "Gehirnnebel", der ihr tägliches Leben beeinträchtigt - sogar ihre Fähigkeit, an ihren Arbeitsplatz oder in die Schule zurückzukehren. Long COVID stellt für alle Altersgruppen ein erhebliches
Risiko dar, und es ist klar, dass jüngere Erwachsene im erwerbsfähigen Alter erheblich darunter leiden. Wir alle kennen die Schlagzeilen über Personalengpässe - in Krankenhäusern, Schulen, Lagerhäusern, Fähren, Restaurants und so weiter und so fort. Eine kürzlich in Quebec
durchgeführte Studie ergab, dass "zwischen sechs und 10 Prozent der Beschäftigten im Gesundheitswesen der Provinz Long COVID erlebt haben". Eine Studie der British Medical Association ergab, dass 18 % der Ärzte mit Long COVID so starke Symptome hatten, dass sie nicht mehr
arbeiten konnten. So sieht die Zermürbung aus. Die Impfung scheint das Risiko von Long COVID zu verringern, aber immer weniger Menschen sind auf dem neuesten Stand. In der Zwischenzeit infizieren sich immer mehr Menschen (erneut), was das Risiko weiter erhöht - und genau hier ist
die Politik der Untätigkeit besonders verheerend. Unsere Verantwortlichen im Gesundheitswesen und in der Politik könnten damit beginnen, zu sagen: "Es ist jetzt wissenschaftlich erwiesen, dass -#COVID19 über die Luft übertragen wird, und das bedeutet, dass wir wissen, wie wir die
Übertragung reduzieren können" - Masken in Gesundheitseinrichtungen für die absehbare Zukunft; Verbesserung der Belüftung und Filterung in Schulen und anderen öffentlichen Räumen; Wiedereinführung der Überwachung und Meldung von Infektionen; Festlegung von Schwellenwerten für die
Wiedereinführung von Masken und anderen Schutzmaßnahmen, um wiederkehrende Infektionswellen zu vermeiden. Erklären Sie den Menschen, dass es sich lohnt, eine Ansteckung zu vermeiden, und dass es einfache Dinge gibt, die sie tun können, um ihr Risiko einer akuten und langwierigen Image
Erkrankung zu verringern. Wenn man der Wirtschaft Vorrang vor der Gesundheit einräumt, werden beide untergehen. Wir haben in den letzten vier Jahren viel gelernt. Wir haben die Mittel, um so viel besser zu werden.“



#LongCovid #COVID19 #Coronaviruscalgaryherald.com/opinion/column…

• • •

Missing some Tweet in this thread? You can try to force a refresh
 

Keep Current with Ralf Wittenbrink

Ralf Wittenbrink Profile picture

Stay in touch and get notified when new unrolls are available from this author!

Read all threads

This Thread may be Removed Anytime!

PDF

Twitter may remove this content at anytime! Save it as PDF for later use!

Try unrolling a thread yourself!

how to unroll video
  1. Follow @ThreadReaderApp to mention us!

  2. From a Twitter thread mention us with a keyword "unroll"
@threadreaderapp unroll

Practice here first or read more on our help page!

More from @RWittenbrink

Dec 10
Der Einfluss der Impfung auf die T-Zell-Funktionalität bei genesenen #COVID19-Patienten

T-Zellen sind für den Immunschutz gegen schwere COVID-19-Erkrankungen von entscheidender Bedeutung. Bisher war jedoch unklar, ob eine wiederholte Exposition gegenüber #SARSCoV2-Antigenen … Image
im Rahmen einer Impfung die T-Zell-Erschöpfung fördert oder die T-Zell-Funktionalität umgestaltet. Hier wurden bei rekonvaleszenten Patienten mit einer Vorgeschichte von leichter oder schwerer #COVID19 vor und nach der SARS-CoV-2-Impfung untersucht, um das funktionelle Spektrum Image
der hybriden T-Zell-Immunität zu erfassen. Es wurde festgestellt, dass die Häufigkeit und die funktionellen Fähigkeiten von Spike-spezifischen CD4+ und CD8+ T-Zellen bei zuvor infizierten Personen durch die Impfung erhöht wurden. Im Gegensatz dazu blieben CD4+ und CD8+ T-Zellen, Image
Read 6 tweets
Dec 8
Die #SARSCoV2-Infektion ist mit einem Anstieg der Neudiagnosen von Schizophrenie und psychotischen Störungen (SSPD) verbunden

Im Gegensatz zu anderen Studien wurden akutes Atemnotsyndrom (ARDS)- und #COVID19-Labornegative Kohorten als Kontrollgruppen verwendet, …

#Coronavirus
um die Auswirkungen von #COVID19 auf SSPD genau zu erfassen. Es wurde systematisch die Gefährdungsrate für neu auftretende SSPD in drei verschiedenen Zeitintervallen analysiert: 0-21 Tage, 22-90 Tage und über 90 Tage nach der Infektion hinaus. COVID-19-positive Patienten wiesen Grafik
über alle Intervalle hinweg eine erhöhte Hazard Ratio (HR) auf [0-21 Tage (HR: 4,6), 22-90 Tage (HR: 2,9), nach 90 Tagen (HR: 1,7). „Interessanterweise wiesen unsere Daten darauf hin, dass jüngere Personen nach einer COVID-19-Infektion ein erhöhtes Risiko für SSPD haben. Grafik
Read 5 tweets
Dec 8
„#LongCOVID kann nahezu jedes Organsystem betreffen. Long Covid ist ernst - am besten meidet man es.

Verharmlosen Sie eine Reinfektion nicht - wer beim ersten Mal noch glimpflich davongekommen ist, hat beim zweiten Mal vielleicht nicht mehr so viel Glück“, so @zalaly.

#COVID19
Ziyad Al-Aly.
„Wissenschaftliche Daten zeigen, dass die Risiken von #COVID19 höher sind als bei der saisonalen Grippe, weil bei #SARSCoV2-Infektionen, dem Virus, das COVID-19 auslöst, "umfangreiche" Organe betroffen sind.“ „Wir haben uns das Herz, die Lungen und die Nieren angeschaut und ein "We found that long COVID can affect nearly every organ system," Dr Al-Aly said during his keynote address.
erhöhtes Risiko für Diabetes, psychische Störungen und Blutgerinnungsprobleme festgestellt, also ein erhöhtes Risiko für fast jedes Organsystem.
Dr. Al-Aly sagte, dass Long COVID alle Altersgruppen betreffen kann und aufgrund der Vielfalt der Symptome schwer zu erkennen ist. Ziyad Al-Aly
Read 5 tweets
Dec 6
Inzidenz und Belastung durch #LongCovid in Afrika, eine Meta-Analyse - Long COVID kann zu erheblicher Beeinträchtigung der Produktivität und weiterem Verlust der wirtschaftlichen Handlungsfähigkeit führen

Das Team, das von Forschern der Universität …

#COVID19 #Coronavirus Artikel Titel
Bari in Italien geleitet wurde, stellte eine Long-COVID-Rate von 48,6 % fest. Es wurden nur Studien berücksichtigt, die in afrikanischen Ländern durchgeführt wurden. Fast die Hälfte (48 %) der Studien stammte aus Ägypten, das Durchschnittsalter der Patienten lag bei 42 Jahren Foto
(Spanne von 7 bis 73 Jahren), 59,3 % waren weiblich, und der Median der Nachbeobachtungszeit betrug 3 Monate.
Das häufigste neurologische Symptom war eine kognitive Beeinträchtigung (15 %), und Kurzatmigkeit war das häufigste Atemsymptom (18,3 %), gefolgt von Husten (10,7 %). Grafik
Read 8 tweets
Dec 6
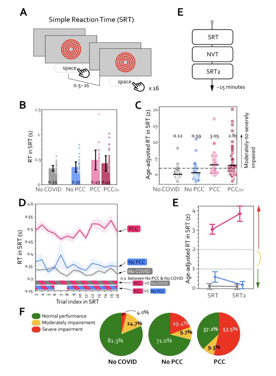
#LongCovid ist mit schweren kognitiven Beeinträchtigungen verbunden

Diese Ergebnisse zeigen eindeutig eine ausgeprägte kognitive Verlangsamung bei Menschen mit PCC, die sich von altersgleichen gesunden Personen unterscheiden, die zuvor symptomatische #COVID19 hatten, …

#Corona
Grafik Studie.
aber keine PCC aufwiesen.
Die kognitive Verlangsamung zeigte sich sogar bei einer 30-Sekunden-Aufgabe zur Messung der einfachen Reaktionszeit (SRT), wobei PCC-Patienten auf Reize um ~3 Standardabweichungen langsamer reagierten als gesunde Kontrollpersonen. Dieser Befund konnte Grafik
in zwei Klinikstichproben in Deutschland und im Vereinigten Königreich wiederholt werden. Komorbiditäten wie Fatigue, Depression, Angstzustände, Schlafstörungen und posttraumatische Belastungsstörungen waren nicht für das Ausmaß der kognitiven Verlangsamung bei PCC-Patienten Grafik
Read 6 tweets
Dec 5
Welche klinischen Manifestationen und mikrostrukturellen Veränderungen des Gehirns sind mit der #SARSCoV2-Omikron-Variante in der akuten Phase
nach der Infektion verbunden?

Antworten liefert diese wohl erste Studie, in der dieselben Teilnehmer
vor …

#COVID19 #LongCovid Bild Studie Gray Matter Thickness and Subcortical Nuclear Volume in Men After SARS-CoV-2 Omicron Infection.
und nach einer Omikron-Infektion mit MRT untersucht wurden:

„Dicke der grauen Substanz und subkortikales Kernvolumen bei Männern nach
SARS-CoV-2-Omikron-Infektion“

In dieser Kohortenstudie mit männlichen Patienten, die mit der Omikron-Variante infiziert waren, wurden Studie Seite 1.
Veränderungen der Dicke der grauen Substanz und der subkortikalen Schädigung des
Kernvolumens in der Post-Omikron-Periode beobachtet. An der Studie nahmen 61 Männer mit einem mittleren Alter von 43,1 Jahren teil, und das mittlere Intervall zwischen Infektion und MRT-Scans Grafik Precuneus.
Read 8 tweets

Did Thread Reader help you today?

Support us! We are indie developers!


This site is made by just two indie developers on a laptop doing marketing, support and development! Read more about the story.

Become a Premium Member ($3/month or $30/year) and get exclusive features!

Become Premium

Don't want to be a Premium member but still want to support us?

Make a small donation by buying us coffee ($5) or help with server cost ($10)

Donate via Paypal

Or Donate anonymously using crypto!

Ethereum

0xfe58350B80634f60Fa6Dc149a72b4DFbc17D341E copy

Bitcoin

3ATGMxNzCUFzxpMCHL5sWSt4DVtS8UqXpi copy

Thank you for your support!

Follow Us on Twitter!

:(