Ed Hagen Profile picture
Dec 18 25 tweets 8 min read Twitter logo Read on Twitter
1. The causes and consequences of two biological sexes.

A 🧵 that mostly follows Parker (2014) The sexual cascade: doi.org/10.1101/cshper…
The sexual cascade (succession of evolutionary events leading to Darwinian sexual selection) (pink boxes and arrows) showing main transitions and selective forces (white boxes and black arrows) and alternative stable states (blue boxes and arrows). The transitions (A-F) are explained in the text.
2. Major points:

Binary biological sex is not a system to exhaustively categorize every living thing.

Instead, it plays key causal roles in the evolution of many traits across the eukaryotes.

A preview of our journey [syngamy: fusion of two gametes] (Parker 2014): EVOLUTION OF SEXUAL STRATEGIES: THE SEXUAL CASCADE The various evolutionary adaptations surrounding sexuality have presented a formidable challenge for evolutionary biologists and many, from meiosis to sexual selection and sexual con-flict, continue to generate debate. Here and elsewhere (Parker and Pizzari, in press), a deductive approach is developed that seeks to explain sexuality as a sequence of events within a causal framework. It is important to distinguish between irreversible evolutionary transitions that are ubiquitous and fixed in most extant advanced animal taxa and more labile ...
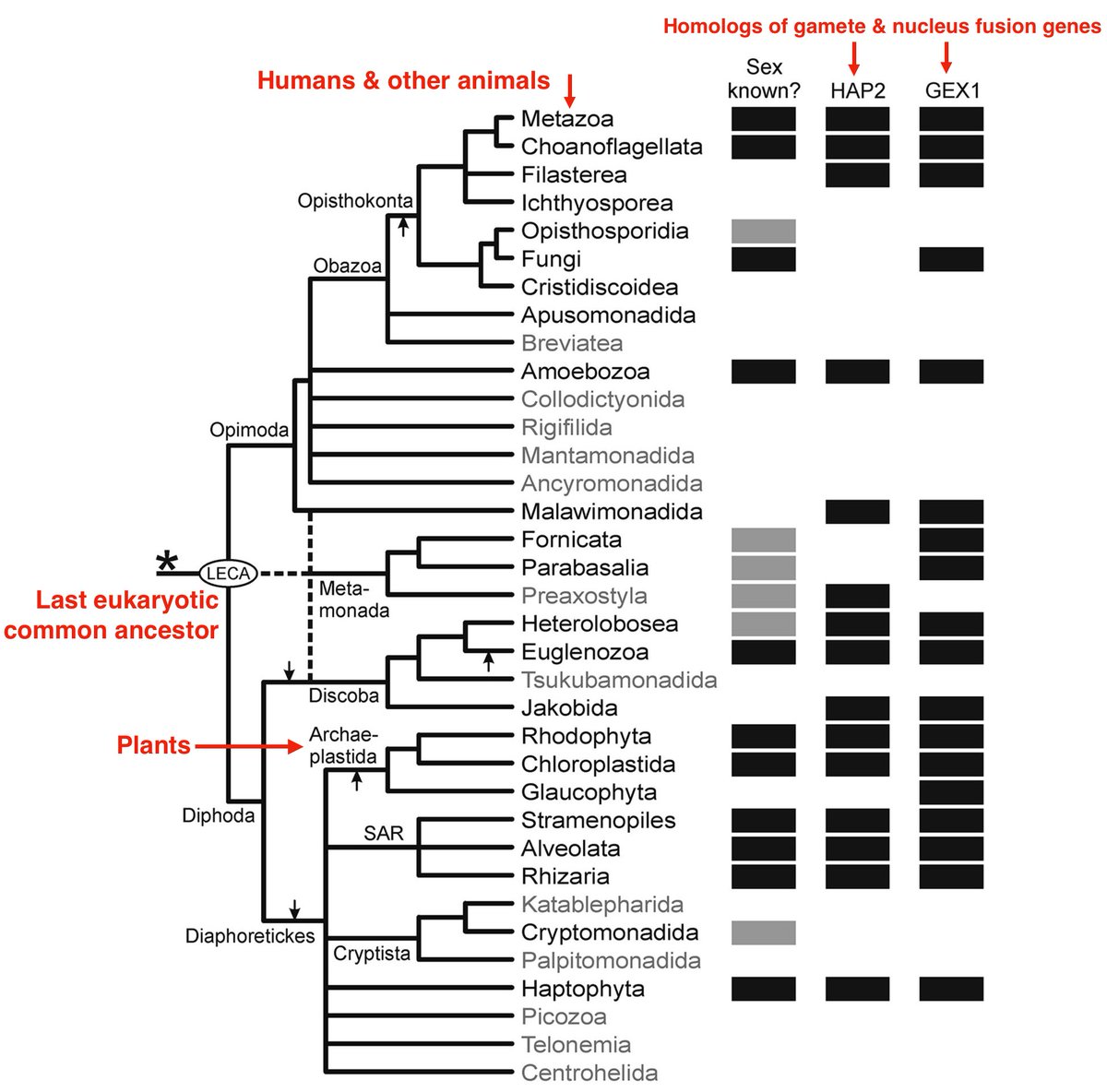
3. Two sexes are ultimately a consequence of sex. Sex (meiosis & fusion of 2 gametes) was present in the last eukaryotic common ancestor, a single-celled organism. (But no sexes yet!)

Sex is a ubiquitous, ancient, & inherent attribute of eukaryotic life: pnas.org/doi/full/10.10…
A eukaryotic phylogeny showing the presence or absence of sex or sex-related genes
4. Sexual reproduction has costs

* breaks up successful gene combinations
* requires finding a mate

(The cost of producing males does not exist for the ancestral isogamous unicellular eukaryotes because the sexes do not yet exist)

The many costs of sex: cell.com/trends/ecology…
5. The fitness benefit(s) of sex that outweighed the fitness costs in LECA are not yet clear. Influential theories:

Sex...

* increased genetic variation to improve outcomes in variable environments
* protected against parasites
* eliminated deleterious mutations
* repaired DNA
6. The sexual cascade is kick-started by the evolution of 3 gamete traits from a single-celled isogamous ancestor:

* Dimorphic size (anisogamy)
* Dimorphic motility
* Mating types (disassortative fusion)

Lessells et al. (2009): google.com/books/edition/…
2.1 Introduction Sperm have three fundamental characteristics: they are small, they are motile and they fuse disassortatively with eggs [although some sperm have become secondarily large (Pitnick et al. 1995) or immotile (Morrow 2004)]. Sexual reproduction (mixis) is clearly a prerequisite for the evolution of sperm, yet the characteristics which define sperm are far from an inevitable consequence of sexuality (Bell 1982). For example, despite reproducing sexually, some multicellular organisms such as some algae, protozoans and fungi do not have dimorphic gametes. Moreover, mating types are...
7. Multiple theories propose multiple evolutionary paths to the three traits (which have evolved multiple times). Lessells et al. (2009): Possible evolutionary routes by which the sperm-egg dichotomy evolved. Each box represents a possible step, and gives the state of the three variables - occurrence of mating types, size dimorphism and motility dimorphism - that differentiate eggs and sperm from primitive gametes without mating types and dimorphism. The derived state is indicated in bold. Solid numbered arrows indicate models that are referred to in the text
8. Theories of the evolution of anisogamy generally fall into 3 classes:

* gamete competition
* gamete limitation
* intracellular conflict
9. Gamete competition assumptions: there is a gamete size-quantity tradeoff; zygote survival increases with size; proportion of fertilizations increase with gamete number. Isogamous gametes then diverge into many small ones competing to fertilize the fewer large ones. Two sexes!
10. Alternatively, in gamete limitation models, if there are no competitors (but zygote survival still increases with size), increasing numbers of small gametes can increase the probability of finding and fertilizing the few larger ones. Two sexes!
11. Intracellular conflict: These models assume that biparental inheritance of cytoplasmic elements, such as mitochondria & chloroplasts, is disadvantageous to the organism, & thus to nuclear genes, which evolve to "kill their partner's" cytoplasm. Two sexes!
12. Lehtonen & Parker (2019), in a recent unification and extension of the influential gamete competition and limitation models, conclude (GD: gamete dynamics):

Evolution of the Two Sexes under Internal Fertilization and Alternative Evolutionary Pathways doi.org/10.1086/702588
The robustness of the unified GD theory (encompassing gamete competition and gamete limitation) as an explanation for anisogamy and the fact that it is based on simple, arguably indisputable biophysical assumptions relating to consequences of splitting fixed resources into gametes and the need for resources for successful zygote growth and survival make it a highly potent selective rationale for the evolution of isogamy/anisogamy, and hence the two sexes, and thus one that cannot be disregarded. Further, empirical support for the theory has been found through the link with the evolution of ...
13. But did the earliest anisogamous individuals produce exclusively large or exclusively small gametes (gonochoric, 2 sexes)? Or did they produce both types (hermaphroditic), which is widespread today? Parker favors the former, Henshaw et al the latter: royalsocietypublishing.org/doi/10.1098/rs…
14. In gonochoric species, selection now acts to drive the sex ratio toward unity, an important example of the causal role of binary sex on population patterns, which has many downstream consequences (topics to which I will return)

Here's an explainer: cell.com/current-biolog…
Isn't the birth sex ratio always 1:1 in animals? Yes, but there are some notable exceptions, like fig wasps and mites, with very biased birth sex ratios. The mathematics of the 1:1 birth sex ratio was first described by Carl Düsing. The principle, now referred to as the 'Fisher Condition' after Ronald Fisher, is deceptively simple: in diploid, sexually reproducing species, everyone has one mother and one father. The total reproductive output of males and females is, therefore, identical. If fewer individuals of one sex are produced, then their mean success must be higher than that of the ot...
15. As complex multicellularity evolves, specialized gamete-producing tissues (gonads) evolve. Parker (2014) argues that in ancestral broadcast spawners, both sexes invested heavily in gonads, and there was high sperm competition (step D in the first figure).
16. As mobility & behavioral complexity evolved, males evolved to target females w/ their sperm, causing the evolution of copulation & internal fertilization, reducing sperm competition (step E), increasing precopulatory sexual selection, leading to Darwinian sex roles (step F)
17. Critics pointed out, however, that much theoretical work on sexual selection *assumed* stereotypical sex roles (eg, choosy females) and did not show that evolved sex differences are a consequence of anisogamy, the definition of the sexes!
18. de Vries & Lehtonen (2023) confirm the criticisms. Existing theory might be right, but it's incomplete.

Sex-specific assumptions and their importance in models of sexual selection doi.org/10.1016/j.tree…
A heuristic scheme of models on sexual selection and evolution of the sexes. The majority of the models in our survey are closest to the red section, where assumed sex-specific traits or properties result in the further evolution or elaboration of sexually selected traits. The blue section illustrates how assumptions of sexual selection models (e.g., female demographic dominance) can be explicitly linked to anisogamy (the definition of the sexes). Note that although the red and blue models overlap in this diagram because they begin and end at sex-specific characteristics, respectively; this...
19. de Vries & Lehtonen (2023) identify open questions: To what extent are classical results in sexual selection explicitly derivable from anisogamy? Is there a logical link between gamete size and selection for choosiness over mates (or gametes)? That is, if we model the evolution of mate choice from first principles (i.e., from anisogamy), do we find that anisogamy tends to consistently select one sex or the other to be choosier over mating partners or gametes? Under which conditions does the macrogametic sex become choosy, and under which conditions does the microgametic sex become choosy? Is there a logical link between gamete size and selec...
20. Nevertheless, recent theoretical models show that anisogamy does cause steeper male Bateman gradients (the relationship between number of mates & reproductive success) & greater male competitiveness nature.com/articles/s4146…
academic.oup.com/evolut/article…

Abstract In 1948, Angus Bateman presented experiments and concepts that remain influential and debated in sexual selection. The Bateman gradient relates reproductive success to mate number, and Bateman presented this as the cause of intra-masculine selection. A deeper causal level was subsequently asserted: that the ultimate cause of sex differences in Bateman gradients is the sex difference in gamete numbers, an argument that remains controversial and without mathematical backup. Here I develop models showing how asymmetry in gamete numbers alone can generate steeper Bateman gradients in m...
Abstract There is a clear tendency in nature for males to compete more strongly for fertilizations than females, yet the ultimate reasons for this are still unclear. Many researchers-dating back to Darwin and Bateman— have argued that the difference is ultimately driven by the fact that males (by definition) produce smaller and more numerous gametes than females. However, this view has recently been challenged, and a formal validation of the link between anisogamy and sex roles has been lacking. Here, we develop mathematical models that validate the intuition of Darwin and Bateman, showing ...
21. Moreover, empirical evidence confirms Darwinian sex roles. science.org/doi/full/10.11…
Darwinian sex roles confirmed across the animal kingdom  Since Darwin's conception of sexual selection theory, scientists have struggled to identify the evolutionary forces underlying the pervasive differences between male and female behavior, morphology, and physiology. The Darwin-Bateman paradigm predicts that anisogamy imposes stronger sexual selection on males, which, in turn, drives the evolution of conventional sex roles in terms of female-biased parental care and male-biased sexual dimorphism. Although this paradigm forms the cornerstone of modern sexual selection theory, it still re...
22. I am not arguing that anisogamy & the sexual cascade are THE TRUTH. There are still many theoretical & empirical controversies & gaps, and criticisms have stimulated theory development. Besides, I can't tell other scientists what to believe. Each must decide for themselves.
23. I am arguing, though, that any claim that the binary sex concept is unscientific, or has been widely rejected, is laughable. The concept plays key causal roles in a vibrant scientific enterprise that has successfully explained many patterns across eukaryotes.
24. I am a consumer of this literature, not a producer, so if I've missed anything or made any mistakes, drop links in the comments.
25. Addendum. Here's an excellent blog post by Paul Griffiths that makes similar points

Sex is real: aeon.co/essays/the-exi…
In human populations, there are plenty of individuals whose sex is hard to determine. Biologists aren’t blind to this. The definition of biological sex is designed to classify the human reproductive system and all the others in a way that helps us to understand and explain the diversity of life. It’s not designed to exhaustively classify every human being, or every living thing. Trying to do so quickly leads to questions that have no biological meaning.  Human societies can’t delegate to biology the job of defining sex as a social institution. The biological definition of sex wasn’t designe...

• • •

Missing some Tweet in this thread? You can try to force a refresh
 

Keep Current with Ed Hagen

Ed Hagen Profile picture

Stay in touch and get notified when new unrolls are available from this author!

Read all threads

This Thread may be Removed Anytime!

PDF

Twitter may remove this content at anytime! Save it as PDF for later use!

Try unrolling a thread yourself!

how to unroll video
  1. Follow @ThreadReaderApp to mention us!

  2. From a Twitter thread mention us with a keyword "unroll"
@threadreaderapp unroll

Practice here first or read more on our help page!

More from @ed_hagen

Apr 14
1. In evolutionary psychology (EP), what is genetically coded?

* Behavior? No
* Psychological mechanisms or modules? No
* Developmental programs? Yes!

A brief tweetorial 🧵 Homologous hox genes in suc...
2. Humans start off as a single fertilized cell that, over 9 months, develops into an intricately structured, 2 trillion cell infant, and over 20 years, into a 30 trillion cell adult.
nature.com/articles/s4158…
3. 170 billion of those cells constitute the brain

Human brain organogenesis: Toward a cellular understanding of development and disease sciencedirect.com/science/articl… Key human brain development...
Read 18 tweets
Aug 26, 2022
1. The sex lives of Aka hunter-gatherers of the Central Africa Republic. A 🧵based on these two papers from Barry and Bonnie Hewlett:

repository.kulib.kyoto-u.ac.jp/dspace/bitstre…

anthro.vancouver.wsu.edu/documents/75/2… Image
2. The Aka report having sex about 3 times a night, with some days of rest between (all data are self-reported). Here, these frequencies are converted to weekly for comparison with neighboring Ngandu farmers and the US: Image
3. The Aka and Ngandu both report that having sex is mainly to have children, which warms my sociobiological heart: Image
Read 10 tweets
Aug 10, 2022
1. Social scientists who reference research on hunter-gatherers (but don't study them) might not be aware of the extent to which they've participated in the global economy, and been impacted by it.

A short🧵on Aka foragers of the Congo Basin based on the work of Barry Hewlett. Aka woman. Photo by Ed Hagen
2. Slave trading forced Ngandu horticulturalists into contact w/ the Aka, with whom they live today, exchanging starchy foods for meat, honey & other forest products, which initially included ivory that was exported to global markets, increasing the status of Aka elephant hunters Image
3. Later, demand for rubber and a French craze for coats made of duiker skins (forest antelope) prompted the Aka to transition from spear to net hunting, decreasing the status of elephant hunters, increasing the status of the nganga (traditional healers), & reducing meat sharing. Image
Read 10 tweets
Jun 16, 2022
1. Santa Barbara Evolutionary Psychology (SBEP) argues that a universal human psychology evolved in Pleistocene Africa. But there has been surprising pushback from evo scholars arguing for recent behavioral evolution in the Holocene. What's the connection w/ race science?

🧵
2. In the terminal Pleistocene & Holocene, Homo sapiens expanded out of Africa into somewhat genetically isolated populations in W, S, & E Asia, Oceania & the Americas pnas.org/doi/full/10.10…
3. There was also substantial human population structure within Africa: nature.com/articles/s4158…
Read 30 tweets
May 25, 2022
This 2018 FBI report on the pre-attack circumstances & behaviors of 63 active shooters found that they were aggrieved, highly stressed men, many of whom were depressed, & almost all of whom were suicidal (30/35 for whom a determination could be made). fbi.gov/file-repositor…
🧵
2. Here are the stressors ("mental health" was mostly apparent depression, anxiety, & paranoia, but not a diagnosis of such):
3. And here are the grievances:
Read 9 tweets
Apr 22, 2022
What's missing in most theories of #depression? Anger and conflict.

Theoretical model w/ @kristensyme: anthro.vancouver.wsu.edu/documents/685/…

* Sadness/grief: adaptive response to adversity without conflict.
* Depression: adaptive response to adversity with conflict.
🧵 Image
1. Conflict is a key concept in evolutionary approaches to behavior. Adaptive responses to conflict often involve costly behaviors, eg, fighting, which are NOT pathological!

What's the evidence that folks suffering depression, which is costly, are angry & enmeshed in conflict?
2. CONFLICT

Many of the most potent risk factors for major depression, such as physical and sexual assault, serious marital problems, legal problems, robbery, and job loss, are prima facie instances of social conflict.
ajp.psychiatryonline.org/doi/full/10.11… Image
Read 25 tweets

Did Thread Reader help you today?

Support us! We are indie developers!


This site is made by just two indie developers on a laptop doing marketing, support and development! Read more about the story.

Become a Premium Member ($3/month or $30/year) and get exclusive features!

Become Premium

Don't want to be a Premium member but still want to support us?

Make a small donation by buying us coffee ($5) or help with server cost ($10)

Donate via Paypal

Or Donate anonymously using crypto!

Ethereum

0xfe58350B80634f60Fa6Dc149a72b4DFbc17D341E copy

Bitcoin

3ATGMxNzCUFzxpMCHL5sWSt4DVtS8UqXpi copy

Thank you for your support!

Follow Us on Twitter!

:(