Tobias Ulbrich Profile picture
Jan 10, 2024 1 tweets 6 min read Read on X
Thema heute: "An jedem Ende einer Strippe gibt es eine Strippenzieher - Was passiert, wenn man zu viele Strippen sieht aber nicht weiß, wer daran zieht? - dann verfolgt man die Strippe zurück und sieht sich an - wohin diese führt....." (ein privater Beitrag und eine private These zur aktuellen Situation in Deutschland).

In den meisten Ministerien dürfte wohl das ausgewählte Gesicht an der Spitze für die Medien keine oder nur wenig Ahnung von seinem/ihrem Amt haben, was durchaus sinnstiftend sein kann, wenn die Theorie stimmen würde, dass die eigentlichen inhaltlichen Kenner und Macher der Materie in den Ministerien die Staatssekretäre und Berater sind, die inhaltlich die Marschroute vorgeben. Die Minister und der Bundeskanzler wären in diesem Szenario zum Verkaufen der vorgegebenen Marschroute da.

I. Staatssekretär Jörg Kukies // Bundeskanzleramt
Wer steht hinter Bundeskanzler Scholz?

Wer ist das?
"Seit 2000 arbeitete er für Goldman Sachs in London, von 2004 bis 2011 in der Niederlassung Frankfurt am Main. 2006 wurde er zum Managing Director ernannt, 2010 zum Partner. Ab 2011 war er wieder in London als Leiter des Geschäftsbereichs EMEA Equity Derivative Sales. Nachdem er schon 2010 zum Partner bei Goldman Sachs aufgestiegen war, die Leitung des Deutschland-Geschäfts mit Aktien, festverzinslichen Wertpapieren und Derivaten.Ende desselben Jahres erhielt Kukies zusammen mit Wolfgang Fink den Co-Vorsitz von Goldman Sachs Deutschland und Österreich in der Nachfolge von Alexander Dibelius übertragen. Sehr erhellend und tiefer gehend

2018 holte ihn der Bundesfinanzminister im Kabinett Merkel IV, Olaf Scholz, als einen von drei neuen beamteten Staatssekretären in sein Ministerium.
Mit dem Amtsantritt von Olaf Scholz als Bundeskanzler am 8. Dezember 2021 wurde Kukies beamteter Staatssekretär im Bundeskanzleramt. Er ist der Abteilung Wirtschafts-, Finanz- und Klimapolitik sowie der Abteilung Europapolitik vorgesetzt und zudem deutscher Sherpa der G7- und G20-Gipfel.

Kukies war Teilnehmer der Bilderberg-Konferenz 2022 in Washington, D.C."

II. Staatssekretärin Elga Bartsch
Wer steht hinter Habeck?

"Damit die Bauern, die Mittelständler alle wissen, wer für die Wirtschaftspolitik zugunsten der Großkonzerne das Zepter schwingt - der muss sich nur die Besetzung durch die Staatssekretärin Elga Bartsch ansehen."


"Im Bundesministerium der Gesundheit zeichnet eine reinrassige BlackRock Staatssekretärin für die Wirtschaftspolitik der Bundesrepublik Deutschland verantwortlich. Bei der Kariere der Dame und der Expertise wird klar, wer medial auftreten darf und wer das eigentliche Geschäft führt. Die Umschichtung in die Taschen der Großindustrie hat damit wohl einen Namen."


III. Staatssekretärin Jennifer Morgan
Wer steht hinter Baerbock?
"Am 8. Februar 2022 wurde bekannt, dass Morgan als Sonderbeauftragte für internationale Klimapolitik in das Auswärtige Amt der Bundesrepublik Deutschland berufen werden sollte. Dazu musste sie allerdings die deutsche Staatsbürgerschaft annehmen, was sie am 28. Februar 2022 tat. Ihre Vorgesetzte, Annalena Baerbock, formulierte bei ihrer Ernennung im Februar 2022 große Erwartungen: "Jennifer Morgan wird als Steuermann unsere Klimaaußenpolitik lenken, Partnerschaften mit anderen Ländern weltweit ausbauen und den Dialog mit der Zivilgesellschaft weltweit führen."

"Morgan leitete zusammen mit Maisa Rojas die Arbeitsgruppe auf der UN-Klimakonferenz 2022, die eine Vereinbarung über die Finanzierung von Schäden und Verlusten vorlegte."

IV. Jeremy Farrar und Christopher Elias
Wer steht noch als Promotor hinter Lauterbach?
Zu seiner Person Farrar heißt es auf Wikipedia:
"2013 wurde Farrar zum Direktor des Wellcome Trust ernannt. Während seiner Zeit beim Wellcome Trust verfasste er zusammen mit Chris Whitty und Neil Ferguson einen Artikel in Nature mit dem Titel "Infectious disease: Tough choices to reduce Ebola transmission". Im Juli 2015 war er Mitverfasser eines Artikels im The New England Journal of Medicine (mit Adel Mahmoud und Stanley A. Plotkin) mit dem Titel "Establishing a Global Vaccine-Development Fund" (Einrichtung eines globalen Impfstoffentwicklungsfonds), der 2017 zur Gründung der Coalition for Epidemic Preparedness Innovations (CEPI) führte. Zusammen mit einigen anderen schlug er 2016 eine Welt-Serum-Bank als Mittel zur Bekämpfung von Epidemien vor.

Von 2017 bis 2019 war er Mitglied des Internationalen Beirats für Globale Gesundheit des deutschen Gesundheitsministeriums unter dem Vorsitz von Ilona Kickbusch. Weiteres Mitglied dieses Gremiums war auch Christopher Elias (Melinda & Bill Gates Stiftung).

Im Jahr 2020 wurde er in die Global Leaders Group on Antimicrobial Resistance berufen, deren Vorsitz Sheikh Hasina und Mia Mottley gemeinsam innehaben. Bei den Vorbereitungen für den von der Europäischen Kommission und der G20 im Mai 2021 veranstalteten Global Health Summit war er Mitglied des hochrangigen wissenschaftlichen Gremiums der Veranstaltung.

Farrar hat in einer Reihe von WHO-Ausschüssen mitgewirkt und war von 2015 bis 2016 Ko-Vorsitzender der Arbeitsgruppe der Weltgesundheitsorganisation zu Dengue-Impfstoffen.Seit der Gründung im Jahr 2017 ist Farrar Vorsitzender der wissenschaftlichen Beratergruppe des WHO R&D Blueprint, einer globalen Strategie und eines Bereitschaftsplans, der die schnelle Aktivierung von Forschungsaktivitäten bei Epidemien ermöglicht. Von 2018 bis 2022 war er Mitglied des gemeinsamen Global Preparedness Monitoring Board (GPMB) von Weltbank und WHO unter dem gemeinsamen Vorsitz von Elhadj As Sy und Gro Harlem Brundtland. Im Jahr 2019 war er Ko-Vorsitzender eines WHO-Ausschusses zur Bewertung von Ebola-Therapeutika.

Farrar hat auch in Ausschüssen der britischen Regierung mitgearbeitet. Im Mai 2020, inmitten der COVID-19-Pandemie, wurde er in die beratende Expertengruppe für die Vaccine Task Force der britischen Regierung berufen. Er war auch Mitglied der von Patrick Vallance geleiteten britischen Scientific Advisory Group for Emergencies (SAGE) (bis zum 2. November 2021, als Farrar wegen Uneinigkeit mit dem Ansatz der Regierung zurücktrat) und der Serology Working Group von Public Health England."

V. Oppositionschef Friedrich Merz
Warum ist die CDU eine Blockflöte?
In Wikipedia ist über ihn zu lesen:
"Von 2016 bis 2020 war Merz Aufsichtsratsvorsitzender und Lobbyist für BlackRock in Deutschland (BlackRock ist der größte Vermögensverwalter der Welt). In diesem Zusammenhang wurde die Kandidatur von Merz zum Parteivorsitzenden der CDU 2018 in der deutschen Presse unter anderem wegen eines möglichen Interessenkonfliktes aufgegriffen. Im Februar 2020 kündigte Merz an, sein Aufsichtsratsmandat bei Blackrock am 31. März 2020 zu beenden und sich zeitlich mehr politisch zu betätigen"

Gleich, von welcher Seite man sich das ansieht. Entweder sitzen unmittelbar BlackRock - Jünger in den Führungspositionen und den Machtschaltstellen oder über Jünger, die von deren Derivaten über den WEF oder GoldmanSachs ihre Machtstellung ableiten.

Es verwundert daher nicht, das Friedrich Merz den Kollegen von BlackRock und deren Derivaten keinesfalls politisch in die Parade fahren darf, wenn er doch den gleichen Zielen gleichermaßen (als Lobbyist) verpflichtet ist.

Ich habe ja nur wenige Minuten am Tag Zeit, mir Personalien neben meiner eigentlichen Arbeit (Wiki - Zitate - sonst nicht meine Art) anzusehen. Wer da ein wenig tiefer - auch als Journalist - hineingraben würde, käme sicher noch zu ganz anderen Erkenntnissen.

Zusammenfassung: Die Historie des Personals stimmt weitestgehend mit dem politischen Wahnsinn, den die Bürger erleben, überein, da allein Bereicherungspolitik für die Stakeholder der Großkonzerne derzeit attestiert werden kann und das mit den Zielen des oben genannten eingesetzten Personals in Einklang zu bringen ist, das derzeit die Macht ausübt.

Meine Vermutung ist, dass die Strippen wohl nicht zum Souverän - dem Volk - führen, sondern unmittelbar zu BlackRock und seinen Derivaten und von diesen zu den Stakeholdern von BlackRock.

Dazu passt dann auch dass Reuters Blackstone gehört und Blackstone gehört wiederum BlackRock. So wissen wir auch, wer spricht, wenn Reuters Nachrichten verbreitet. Es ist dann nur Konsequent, wenn Reuters alles unternimmt seine Schützlinge in der Politik, der Wirtschaft und der Pharmaindustrie zu promoten. Alles andere wäre nicht glaubhaft. Gemeinsam betreiben sie mit dpa die Nachrichtenplattform für Deutschland. Wer es mal genau die letzen Jahre beobachtet hat, wird feststellen, wer bestimmt, was Nachrichten sind und was keine sind. Werten Sie einfach mal Reuters und dpa aus. Das führt auch dazu, dass die 4. Gewalt - die Medien - in Deutschland faktisch abgeschafft wurden, weil sich keiner traut etwas Abweichendes vom vorgegebenen Reuters oder dpa - Setting zu bringen oder zu liefern, weil viele Blätter auch einfach für das Abschreiben ihr Geld erhalten und eine rechtliche Auseinandersetzung wohl nicht überleben würden.

Werden nun die Gesichtspunkte zusammengefasst, so führen sie auf unterschiedlichen Wegen bei der Rückverfolgung der Strippen immer wieder zurück zu BlackRock. Es ist daher mehr möglich, dass sie Deutschland über ihr Strippennetzwerke und teilweise unmittelbar eingesetztes Personal sowie Personal über deren Derivate, wie NGO's steuern und keiner in der Exekutive auch nur irgendetwas Eigenständiges zu melden hat. Das ist der Traum eines jeden Vermögensverwalters dadurch Zugriff auf alle Ressourcen der westlichen Welt unmittelbar zu erhalten und letztlich selber bestimmen zu können, wieviel Geld die Stakeholder verdienen und mit nach Hause nehmen und wie die Welt für sie morgen aussehen wird.

Schön war zu sehen, dass sie ihren Marionetten in westlichen Kabinetten sogar wie Schauspieler fest auswendig gelernte Sätze in die Kamera sprechen ließen. Dieses Phänomen begann erst Anfang 2020.

Die Zusammenschnitte davon sind köstlich. Nicht nur das, sondern auch das Ausschalten der restlichen Medienlandschaft nannte man "lockstep" also Gleichschritt. Dieser ist mindestens seit 2016 für die Altmedien vollzogen. Jeder Journalist, der sich über die Strukturen, in denen er arbeitet, kundig gemacht hat, weiß das auch.

Gerne würde ich hören, dass meine Rückverfolgung der Strippen gänzlich neben der Spur liegt. Das würde mich sehr beruhigen.

#Strippenzieher #BlackRock #Merz #CDU #Scholz #Habeck #Baerbock #Reuterslobbypedia.de/wiki/Goldman_s…
bmwk.de/Redaktion/DE/P…
blackrock.com/ca/investors/e…

• • •

Missing some Tweet in this thread? You can try to force a refresh
 

Keep Current with Tobias Ulbrich

Tobias Ulbrich Profile picture

Stay in touch and get notified when new unrolls are available from this author!

Read all threads

This Thread may be Removed Anytime!

PDF

Twitter may remove this content at anytime! Save it as PDF for later use!

Try unrolling a thread yourself!

how to unroll video
  1. Follow @ThreadReaderApp to mention us!

  2. From a Twitter thread mention us with a keyword "unroll"
@threadreaderapp unroll

Practice here first or read more on our help page!

More from @AnwaltUlbrich

Nov 6, 2025
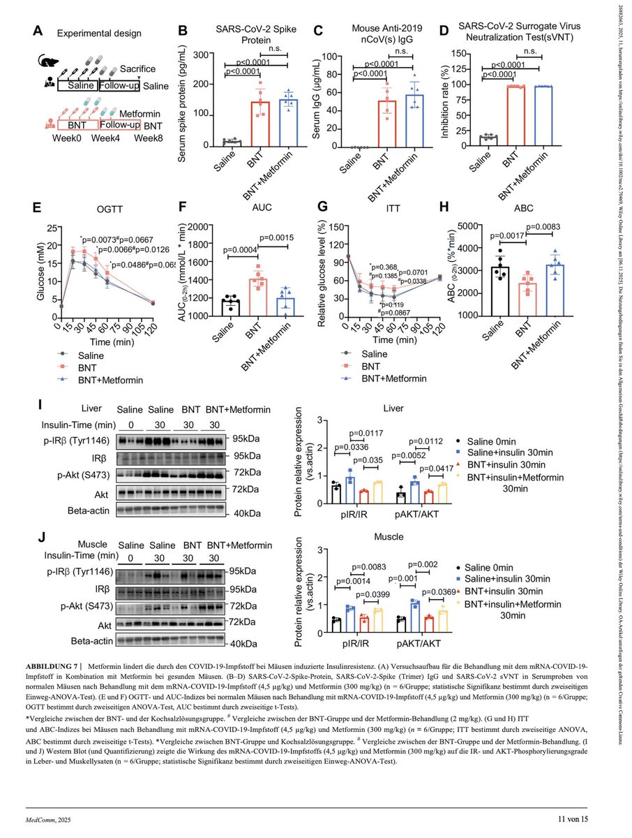
Eine neue Studie, die am 2. November 2025 veröffentlicht wurde, kommt zu dem Ergebnis, dass mRNA-COVID-19-Auffrischungsimpfungen bei gesunden Mäusen (4 Dosen) und 66 % der Patienten mit vorbestehendem Typ-2-Diabetes (über Spike-Bindung an ACE2/TLR4/ER) zu einer erheblichen Beeinträchtigung der Insulinsensitivität führen und den bestehenden Diabetes in dieser gefährdeten Gruppe verschlimmern.

onlinelibrary.wiley.com/doi/epdf/10.10…

„Wir zeigen, dass COVID-19-Impfstoff-Booster die Insulinsensitivität sowohl bei Mäusen als auch bei Patienten mit Typ-2-Diabetes (T2D) beeinträchtigen.“

„Darüber hinaus schwächten COVID-19-Booster-Impfstoffe speziell die Insulinsensitivität bei Patienten mit Diabetes, was einen kausalen Zusammenhang zwischen COVID-19-Impfstoffen und Schwankungen in der Insulinsignalisierung herstellt.“

Die Deepl - Übersetzung des Aufsatzes habe ich im Deutschn in Volltext hier auf X eingestellt. Immer 4 Seiten pro Post, wer es vollständig lesen möchte.Image
Image
Image
Image
Fortsetzung Image
Image
Image
Image
Fortsetzung2 Image
Image
Image
Image
Read 4 tweets
Nov 2, 2025
Sollte es während der Handhabung und Verabreichung des Impfstoffs COMINARTY zu einer versehentlichen Verschüttung aufgrund eines Bruchs der Ampulle kommen, ist wie folgt vorzugehen

Anweisungen im Umgang mit modRNA Flüssigkeiten in der Region Ligurien, Italien.

Diese Handlungsanweisung wurde in Italien ausgegeben an diejenigen, die mit den modRNA-Produkten hantierten.

Kleine Denksportaufgabe:

Wenn eine Ampulle zerbricht und auf den Boden fällt, muss ein Dekontaminierungsprotokoll für giftige Substanzen durchgeführt werden....

Aber wenn man sich damit impfen ließ, war es absolut sicher?Image
Comirnaty wurde in OEB5 eingestuft. Hoch toxisch ab 1 Mikrogramm. Jeder kann ja mal im Internet heraussuchen, was das für den Arbeitsschutz heißt.

Kleine Denksportaufgabe - sind 30 Mikrogramm davon gesund? Image
Blausäure schätzt ChatGPT auch im Band4 oder 5, also OEB4 und OEB5. Wer mit Zyklon B mehr anfangen kann, hat damit eine Idee.
Read 4 tweets
Sep 30, 2025
„Wenn Patente warnen“: Was BioNTech und Moderna selbst zu PEG-Risiken schreiben – und was das für Bürger bedeutet

Kurz gesagt: In den eigenen Patentschriften beschreiben BioNTech und Moderna Vorteile von PEG-beschichteten Lipid-Nanopartikeln (LNP) – und zugleich Risiken: beschleunigte Blut-Clearance bei Folgedosen (ABC), mögliche Komplementaktivierung bis hin zu pseudoallergischen Reaktionen (CARPA) sowie Anti-PEG-Antikörper. Genau deshalb entwickeln die Firmen PEG-freie oder PEG-„shedding“-Alternativen. Das steht schwarz auf weiß – in den Patenten selbst.

Was heißt das überhaupt?

PEG („Polyethylenglykol“) – wozu?
PEG macht winzige Fettkügelchen (LNPs) stabil und „unsichtbarer“ für den Körper, damit die mRNA ihr Ziel erreicht. Das verlängert die Zirkulationszeit im Blut. Das ist der Standard in vielen Formulierungen.Patentsun

Aber: Derselbe PEG-Mantel kann die Aufnahme in Zellen bremsen („PEG-Dilemma“) – und bei Wiederholungsdosen kann der Körper schneller abbauen (ABC), wenn Anti-PEG-Antikörper gebildet wurden. Zudem wird eine Komplement-Aktivierung diskutiert, die Überempfindlichkeitsreaktionen (CARPA) auslösen kann. Das benennen die Patente ausdrücklich und mit Literaturbelegen.PatentsunPatentsunPatentsun

Was sagen die Patente konkret?
BioNTech (US20220001025A1 / WO2023193892A1)
„PEG kann Immunreaktionen auslösen, daher besteht die Notwendigkeit, es bei Anwendungen mit mehreren Injektionen zu vermeiden“ – insbesondere bei RNA-Therapien. Gleichzeitig werden PEG-freie Alternativen (z. B. anorganisches Polyphosphat) beschrieben, die Lagerstabilität und Wirksamkeit ohne PEG erreichen sollen.PatentsunPatentsun

Moderna (US20220047518A1 / US20200206362A1)
Die Anmeldungen beschreiben, dass LNP-Bestandteile innate Immunantworten auslösen können (u. a. über B-Zellen/CD36) und nennen explizit ABC, APR (akute-Phase-Antwort) und CARPA. Als Reaktion werden „PEG-shedding“-Lipide entwickelt – also PEG-Konzepte, die gezielt wieder abspalten, um Nebenwirkungen zu mindern und Wiederholungsdosen zu ermöglichen.PatentsunPatentsun

Übersetzt „in Alltag“: drei einfache Punkte

Nicht alles, was schützen soll, ist harmlos.
PEG stabilisiert – kann aber Gegenreaktionen des Immunsystems anfeuern. Folge: Stärkere Reaktionen nach weiteren Dosen sind biologisch plausibel und im Patenttext adressiert.Patentsun

Die Firmen kennen das Problem – und arbeiten an Auswegen.
PEG-freie Rezepte und abwerfbare PEG-Lippen sind kein Zufall, sondern Antwort auf genau diese Risiken. Wer Alternativen patentiert, räumt praktisch ein, dass der Status quo Grenzen hat.PatentsunPatentsun

Es fehlt eine klare und bürgernahe Aufklärung.
Wenn solche Risiken in Patenten stehen, müssen sie für Patientinnen und Patienten verständlich erklärt werden – vor allem, wenn Auffrischungen empfohlen werden.Patentsun

Bei Nebenwirkungen nach Folgedosen (z. B. ungewöhnlich starke Reaktionen): Sagen Sie Ihrem Arzt, dass Sie über Anti-PEG/ABC/CARPA gelesen haben. Das sind Begriffe aus Hersteller-Patenten, nicht aus irgendwelchen Telegram - Foren.

Für Politik & Behörden bedeutet dies, dass die Fachinformationen der Hersteller unvollständig waren und schleunigst mit dem deklarierten Wissen der Hersteller auf den aktuellen Stand zu bringen sind.

Aufklärungs- und Fachinformationen sollten verständlich und vollständig über PEG-bezogene Risiken informieren – insbesondere bei wiederholter Gabe. (Die Patente liefern bereits die Stichworte.)

Für die modRNA - Hersteller gilt: Wer Risiken in Patenten beschreibt und Alternativen entwickelt, sollte transparent erklären, wie diese Erkenntnisse in Aufklärung, Risikomanagement und Überwachung umgesetzt wurden.

Wir können also zusammenfassen:

Die PEG können nützlich sein – aber sie begleiten enorme Risiken. Genau deswegen arbeiten die Hersteller an PEG-armen oder PEG-freien Lösungen. Bürger haben indes aber einen Anspruch darauf, dass diese Risiken und Alternativen auch in den Fachinformationen von Comirnaty und Spikevax offen erklärt werden – verständlich und vor der Entscheidung und nicht erst hinterher.

Derzeit können die Fachinformationen der Hersteller unter vielen Gesichtspunkten als unzutreffend und unvollständig angesehen werden. Es kann z.B. nicht sein, dass beide Hersteller Moderna und BioNTech über ihre Anwälte in gerichtlichen Verfahren behaupten lassen, dass ihr Stoff noch nie für den Infektionsschutz, den Übertragungsschutz und den Langzeitschutz gedacht gewesen seien, sondern immer nur als Medikament zur Verhinderung schwere Verläufe bestimmt gewesen sei, während sie in der breiten Öffentlichkeit und ins Langzeitgedächtnis aller eingefressen mit Infektionsschutz und Übertragungsschutz und Wirksamkeit von 95 Prozent (Comirnaty) und 94 Prozent (Spikevax) warben. Jedem suggerierte dies bis heute nachhallend einen mit an Sicherheit grenzender Wahrscheinlichkeit eintretenden Schutz, den es faktisch nie gab.

Den Text in Ziffer 4.1. ihrer jeweiligen Fachinformationen blieb gleich "aktive Immunisierung zur Prävention vor Covid19".

Auch die übrigen Texte wurden trotz noch weiterer Patente und Veröffentlichungen auch der Hersteller selbst (z.B. zu Kontaminationen) nicht angepasst. Wer also eine gute Märchenstunde haben möchte, der liest sich einfach mal die Fachinformationen beider Hersteller durch. Es sind Lückentexte wie ein schweizer Käse, der sich dann auch noch nicht einmal als schweizer Käse erweist, sondern als löchriger Schimmelpilz im Endstadium.Image
Ach so- hier die Texte für den Schweizer Käse in Schimmelreinkultur jeweils Anhang I:

ec.europa.eu/health/documen…

ec.europa.eu/health/documen…
1. Shrestha et al (Cleveland Clinic) - Das Risiko einer COVID-19-Infektion stieg mit der Anzahl der erhaltenen Impfdosen. Personen mit einer früheren Dosis hatten ein 107 % höheres Risiko (HR = 2,07, 95% CI: 1,70-2,52), während diejenigen mit mehr als drei Dosen ein 253 % höheres Risiko hatten (HR = 3,53, 95% CI: 2,97-4,20).

2. Feldstein et al (CDC) - Mit Pfizer-BioNTech geimpfte Kinder ohne vorherige SARS-CoV-2-Infektion hatten ein um 159 % höheres Risiko, sich zu infizieren (HR = 2,59, 95 % CI: 1,27-5,28) und ein um 257 % höheres Risiko, symptomatische COVID-19 zu entwickeln (HR = 3,57, 95 % CI: 1,10-11,63), als ungeimpfte Kinder ohne vorherige Infektion.

3. Perez et al - Mehr mRNA-Dosen → mehr IgG4 (↑11x) → höheres Infektionsrisiko (↑1,8x).

4. Ioannou et al - Die Wirksamkeit des Impfstoffs (VE) gegen eine dokumentierte SARS-CoV-2-Infektion betrug -3,26 % (95 % CI, -6,78 % bis -0,22 %), d. h. geimpfte Personen hatten eine statistisch signifikant höhere Infektionsrate als die ungeimpfte Kontrollgruppe.

5. Nakatani et al - Geimpfte Personen hatten eine um 85 % erhöhte Wahrscheinlichkeit einer Infektion im Vergleich zu ungeimpften Personen (OR = 1,85, 95% CI:

6. Eythorsson et al - Bei denjenigen, die zwei oder mehr Dosen erhalten hatten, war das Risiko einer Reinfektion um 42 % höher als bei denjenigen, die eine Dosis oder weniger erhalten hatten (95 % CI: 1,13-1,78).

7. Chemaitelly et al - Die Wirksamkeit von Pfizer-BioNTech (BNT162b2) gegen symptomatische BA.1- und BA.2-Omicron-Infektionen fiel von 46,6 % und 51,7 % (1-3 Monate nach der Dosis) auf -17,8 % und -12,1 % (≥7 Monate). Moderna (mRNA-1273) ging im gleichen Zeitraum von 71,0 % und 35,9 % auf -10,2 % und -20,4 % zurück.
Read 5 tweets
Sep 12, 2025
Neue Studie erschüttert Glauben an Impfprogramme: Deutlich mehr chronische Krankheiten bei geimpften Kindern

Detroit. – Eine groß angelegte Kohortenstudie des Henry Ford Health Systems (USA) hat brisante Ergebnisse veröffentlicht: Kinder, die im Laufe ihrer Kindheit eine oder mehrere Impfungen erhielten, entwickelten signifikant häufiger chronische Erkrankungen als ungeimpfte Kinder.

Die Forscher verfolgten 18.468 Kinder, geboren zwischen 2000 und 2016. Davon waren 1.957 komplett ungeimpft, 16.511 erhielten mindestens eine Impfung. Das Ergebnis:

Geimpfte Kinder hatten ein 2,5-fach höheres Risiko, im Laufe ihrer Kindheit eine chronische Krankheit zu entwickeln.

Besonders deutlich war das Risiko bei Asthma (HR 4,25), Autoimmunerkrankungen (HR 4,79), Atopie (HR 3,03), Ekzemen (HR 1,31) sowie neuro­entwicklungs­bedingten Störungen (HR 5,53).

Nach zehn Jahren waren 83 % der ungeimpften Kinder gesund, aber nur 43 % der geimpften Kinder blieben frei von chronischen Erkrankungen (Kaplan-Meier-Kurve auf Seite 19 der Studie).

Alarmierende Krankheitslast

Besonders dramatisch: Bei mehreren Krankheitsbildern – darunter ADHS, Tics, Lernstörungen und Entwicklungsverzögerungen – traten ausschließlich in der geimpften Gruppe Fälle auf, in der ungeimpften Gruppe hingegen kein einziger.

Die Autoren halten fest, dass diese Assoziationen unabhängig von Geschlecht, Ethnie, Frühgeburt oder Geburtskomplikationen bestehen blieben.

Keine Entwarnung

Zwar bestätigte die Studie keinen Zusammenhang zwischen Impfungen und Krebs oder Autismus, doch bei Krankheiten wie Asthma, Autoimmunstörungen und Entwicklungsverzögerungen ergab sich ein durchgehend erhöhtes Risiko.

Die Forscher betonen: Die Daten beweisen keine Kausalität, aber sie belegen, dass die gängigen Sicherheitsannahmen dringend überprüft werden müssen. Vor allem, weil Impfungen nicht kranke Menschen, sondern gesunde Kinder betreffen – und deshalb höchste Sicherheitsmaßstäbe gelten müssten.

Bedeutung für Betroffene

Für viele Impfgeschädigte und ihre Familien sind diese Zahlen keine Überraschung, sondern die wissenschaftliche Bestätigung dessen, was sie seit Jahren erleben. Während Behörden und Hersteller immer wieder behaupten, Langzeitfolgen seien „extrem selten“, zeigt diese Studie das Gegenteil: Das Risiko für chronische Erkrankungen ist bei geimpften Kindern massiv erhöht.

Schlussfolgerung

Die Henry-Ford-Studie schließt eine Lücke, die die amerikanische Arzneimittelbehörde selbst eingeräumt hatte: Bisher fehlten Vergleichsdaten mit völlig ungeimpften Kindern. Nun liegt diese Analyse vor – und sie wirft ein grelles Licht auf die gesundheitlichen Risiken von Impfungen.

Fazit: Eltern und Ärzte müssen diese Erkenntnisse ernst nehmen. Die Politik muss erklären, warum solche Daten jahrzehntelang nicht erhoben wurden – und warum Kinder mit vermeidbaren chronischen Krankheiten zurückgelassen werden.Image
Image
Image
Image
Fortsetzung Image
Image
Image
Image
Fortsetzung Image
Image
Image
Image
Read 4 tweets
Jun 12, 2025
Preprint: Autoimmunkrankheiten nach der Impfung
preprints.org/frontend/manus…

Zusammenfassung: Hintergrund: Nach der weltweiten COVID-19-Impfkampagne, die in der Geschichte des öffentlichen Gesundheitswesens beispiellos ist, sind Bedenken hinsichtlich möglicher Zusammenhänge zwischen Impfungen und Autoimmunerkrankungen aufgekommen. Die historische Forschung hat seit langem Mechanismen identifiziert, durch die Impfstoffe Autoimmunprozesse auslösen oder demaskieren könnten. Eine systematische Synthese der Erkenntnisse über COVID-19-Impfstoffe und Autoimmunität ist jedoch nach wie vor begrenzt. Zielsetzung: Überprüfung der Literatur über Zusammenhänge zwischen COVID-19-Impfung und Autoimmunität mit Schwerpunkt auf sechs Erkrankungen: Basedowsche Krankheit, Hashimoto-Thyreoiditis, Multiple Sklerose, rheumatoide Arthritis, systemischer Lupus erythematodes und Diabetes mellitus Typ 1. Methoden: Anhand eines veröffentlichten Protokolls führten wir eine Übersichtsarbeit über Studien durch, die wir in PubMed und der WHO-Datenbank COVID19 fanden. Einschlusskriterien waren empirisch nachweisbare klinische Manifestationen von Autoimmunerkrankungen nach einer COVID-19-Impfung. Ergebnisse: In 109 eingeschlossenen Studien wurde in fast 60 % der Studien über Rückfälle oder Schübe bei Patienten mit Autoimmunerkrankungen berichtet, während etwa ein Viertel der Studien neu auftretende Autoimmunerkrankungen bei Personen ohne vorherige Autoimmunität beschrieb. Es wurden mehrere Wirkmechanismen identifiziert, die eine Verbindung zwischen der COVID-19-Impfung und Autoimmunerkrankungen herstellen, wie z. B. ein durch Adjuvantien induziertes autoimmunes Entzündungssyndrom, molekulare Mimikry, Aktivierung des Bystander-Immunsystems und Wechselwirkungen mit immunsuppressiven und krankheitsmodifizierenden Therapien. Schwerwiegende unerwünschte Ereignisse wurden ebenfalls dokumentiert, wenn auch weniger häufig als leichte oder mäßige. Die Wirksamkeit des Impfstoffs wurde zwar behauptet, doch fehlte es häufig an empirischen Belegen. Schlussfolgerungen: Diese Übersichtsarbeit verdeutlicht, dass nach der COVID-19-Impfung bei Patienten mit und ohne vorherige Autoimmunität in erheblichem Umfang Autoimmunerkrankungen aufgetreten sind. Der Nutzen der Impfung wird zwar behauptet, doch fehlt es an Belegen dafür. Angesichts der berichteten Assoziationen zwischen Impfung und Autoimmunerkrankungen ist eine angemessene Bewertung von Risiken und Nutzen erforderlich, um Impfempfehlungen zu unterstützen.

In den Folgeanmerkungen (Serie, da 21 Seiten folgt der Rest)Image
Image
Image
Image
Fortsetzung Image
Image
Image
Image
Fortsetzung 3 Image
Image
Image
Image
Read 7 tweets
Mar 28, 2025
EIN GASTBEITRAG VON TOM HAVILAND in deutscher Übersetzung:

"Laura Kasner, der Einbalsamierer Richard Hirschman und ich stehen seit einem Jahr in Kontakt mit einem wissenschaftlichen Team unter der Leitung des pensionierten organischen Chemikers Greg Harrison.

Gregs Team, das über mehrere Kontinente verteilt ist und Wissenschaftler an mehreren nicht genannten Universitäten umfasst, hat Proben der „weißen faserigen Klumpen“ analysiert, die von Hirschman zur Verfügung gestellt wurden, und versucht, ihre genaue Zusammensetzung und den Mechanismus, durch den diese seltsamen Klumpen entstehen, zu bestimmen. (Hinweis: Die Covid-mRNA-Impfstoffe sind stark daran beteiligt.)
Gregs Team hat die weißen faserigen Klumpen mehreren Tests unterzogen. Der erste Test war eine induktiv gekoppelte Plasma-Massenspektrometrie (ICP-MS), die die „elementare“ Zusammensetzung der Klumpen identifizierte (d. h. alle Elemente aus dem Periodensystem, die vorhanden sind). Dieser Test wurde erstmals 2022 von Mike Adams an einer von Hirschman bereitgestellten Probe durchgeführt. Gregs Team führte den ICP-MS-Test in zwei verschiedenen Labors erneut durch und bestätigte, dass die erste Analyse von Mike Adams korrekt war.

Interessanterweise zeigten alle drei ICP-MS-Analysen, dass die weißen faserigen Klumpen sehr geringe Mengen an Magnesium, Kalium und Eisen enthalten, die alle in viel höheren Mengen in normalem Blut vorkommen. Eisen beispielsweise, das dem Blut seine rote Farbe verleiht und in einer Konzentration von etwa 450 Teilen pro Million (ppm) in normalem Blut vorkommt, lag in den weißen faserigen Klumpen nur bei 20 ppm. Das Team schloss daraus schnell, dass es sich bei den weißen faserigen Klumpen NICHT um eine normale Blutgerinnung handelte.

Umgekehrt zeigten alle drei ICP-MS-Analysen, dass die weißen faserigen Klumpen sehr hohe Mengen an Phosphor, Schwefel und in einigen Fällen auch Zinn enthalten. So liegt die Phosphorkonzentration in normalem Blut beispielsweise zwischen 100 und 1.000 ppm. In den Proben der weißen faserigen Klumpen wurde Phosphor jedoch mit 5.000 ppm gemessen! Wie Sie sehen werden, wird diese hohe Phosphormenge in unserer Geschichte sehr wichtig.

Der leitende Wissenschaftler Greg Harrison fragte sich, ob diese ungewöhnlich hohe Phosphormenge in den weißen faserigen Gerinnseln teilweise oder größtenteils dafür verantwortlich sein könnte, dass sich die Gerinnsel bildeten. Greg stellte außerdem fest, dass sowohl der mRNA-Impfstoff von Pfizer als auch der von Moderna „Phosphate“ und „Sulfate“ enthält (beachten Sie, dass Schwefel im Periodensystem direkt neben Phosphor steht und sehr ähnliche Bindungseigenschaften aufweist). Tatsächlich entdeckte Greg, dass jede Ampulle des Pfizer- oder Moderna-Impfstoffs etwa eine Trillion (d. h. eine Milliarde Milliarden) Phospholipid-Nanopartikel enthält, was mehr als genug ist, um eine abnormale Reaktion zu fördern, falls eine solche im Körper stattfindet!

Weitere Forschungen von Greg deckten in den späten 1970er- bis 1980er-Jahren ein Phänomen auf, das als „White Clot Syndrome“ bekannt wurde. Wissenschaftler entdeckten damals, dass bei einigen Patienten, die das Antikoagulans Heparin einnahmen, schnell „weiße Blutgerinnsel“ in ihrem Gefäßsystem auftraten. Heparin enthält eine beträchtliche Menge Schwefel, der sich auf ungewöhnliche Weise mit dem natürlichen Blutgerinnungsprotein des Körpers, Fibrinogen, verband. Das Problem wurde gelöst, indem die Stärke des verabreichten Heparins verringert wurde. Wenn Patienten heute Probleme mit Heparin haben, können sie auf andere Antikoagulanzien wie Eliquis, Pradaxa oder Xarelto umgestellt werden.

Greg vermutete, dass dieses Phänomen, wenn es durch zu viel Schwefel im Blut verursacht werden kann, auch durch zu viel Phosphor im Blut verursacht werden könnte. Das brachte Greg zu seiner aktuellen „Phosphorylierungstheorie“, nach der sowohl das Phospholipid-Nanopartikel aus dem Impfstoff als auch das Spike-Protein (entweder aus dem Virus oder dem Impfstoff) mit dem natürlichen Fibrinogen des Körpers eine Verbindung eingehen und ein unnatürliches, verdrehtes, fehlgefaltetes Polymer (d. h. das „weiße faserige Gerinnsel“) bilden, das für das natürliche Enzym unseres Körpers, Plasmin, fast unmöglich abzubauen ist.

Greg und das Team erhielten die Bestätigung, dass tatsächlich etwas Seltsames mit dem natürlichen Fibrinogen des Körpers geschah, als sie die Ergebnisse ihres nächsten Tests erhielten. Eine Hochleistungsflüssigkeitschromatographie (HPLC) wurde an mehreren Proben des weißen faserigen Gerinnsels durchgeführt. Dieser Test identifiziert und misst die Menge verschiedener „Verbindungen“ in einer Probe. Es überrascht nicht, dass die HPLC-Analyse ergab, dass etwa 56 % des weißen faserigen Gerinnsels aus dem körpereigenen natürlichen Fibrinogen bestehen. Das Verhältnis der Fibrinogen-Subkomponenten war jedoch drastisch falsch!

Wenn sich Fibrinogen im Rahmen des normalen Gerinnungsprozesses in unserem Blutplasma von einem flüssigen Zustand in den weißen Feststoff namens „Fibrin“ umwandelt, verbinden sich drei Fibrinogen-Subkomponenten zu einem Fibrinstrang. Diese Fibrinogen-Alpha-, -Beta- und -Gamma-Ketten verflechten sich in einem Verhältnis von eins zu eins zu eins, um einen normalen Fibrinstrang zu bilden. In normalen Fibringerinnseln finden Sie also die Fibrinogen-Alpha-, -Beta- und -Gamma-Ketten in einem Verhältnis von etwa 1:1:1.

Die HPLC-Analyse ergab jedoch, dass 36 % des weißen faserigen Gerinnsels aus der Fibrinogen-„Beta“-Kette, 16 % des Gerinnsels aus der Fibrinogen-„Gamma“-Kette und nur 4 % des Gerinnsels aus der Fibrinogen-„Alpha“-Kette bestehen.

Dies entspricht einem bizarren Verhältnis von 9:4:1 im Gegensatz zum normalen Verhältnis von 1:1:1. Daher schloss das Team, dass eine sehr ungewöhnliche chemische Reaktion im Körper den Prozess, bei dem flüssiges Fibrinogen in normales festes Fibrin umgewandelt wird, definitiv verändert. Ein weiterer Hinweis war, dass Thrombin, das bei der normalen Umwandlung von Fibrinogen in Fibrin als Katalysator fungiert, in den weißen faserigen Gerinnseln NICHT vorhanden war. Daher wurde die Reaktion durch etwas anderes angetrieben.

Nicht nur die Umwandlung von Fibrinogen in Fibrin war verändert, Greg vermutete auch, dass das Fibrinogen im Verlauf des Prozesses aufgrund seiner Wechselwirkung mit dem Spike-Protein und den Phospholipid-Nanopartikeln „falsch gefaltet“ wurde. Greg beschloss, diese fehlgefalteten Proteine, auch als „Amyloid-Proteine“ bekannt, mit verschiedenen Tests zu untersuchen. Zunächst wurde eine Kongorot-Färbung an mehreren Proben weißer faseriger Gerinnsel durchgeführt, die ein positives Ergebnis für das Vorhandensein von Amyloid ergab.

Um das Vorhandensein von Amyloidproteinen in den weißen faserigen Gerinnseln weiter zu bestätigen, führte Gregs Team auch einen Thioflavin-T-Test an mehreren Gerinnselproben durch, eine weitere Färbetechnik, bei der die Proben unter UV-Licht „grün“ aufleuchten, wenn Amyloid nachgewiesen wird. Alle Proben mit weißen faserigen Gerinnseln leuchteten grün auf. Tatsächlich wurde später festgestellt, dass die Proben mit weißen faserigen Gerinnseln auch ohne Färbung IMMER NOCH unter UV-Licht grün aufleuchteten, was eine starke Präsenz von Amyloid bestätigte!

Die Bestätigung von Amyloidproteinen in den weißen faserigen Gerinnseln war für Greg und das Team keine völlige Überraschung. Dr. Resia Pretorius aus Südafrika führte 2021 und 2022 Thioflavin-T-Tests durch und verfasste mehrere von Fachkollegen begutachtete Artikel, in denen das Vorhandensein von Amyloidproteinen in „Mikrogerinnseln“ im Blut von Schlaganfallpatienten und Personen, die an „Long Covid“ leiden, bestätigt wurde. Greg und das Team vermuteten, dass die weißen faserigen Embalmus-Gerinnsel möglicherweise „Makro-Gerinnsel“ sind, die durch die Aggregation dieser „Mikro-Gerinnsel“ entstehen.

Und nun kommen wir zu den vielleicht wichtigsten und beängstigendsten Testergebnissen von allen. Es gibt eine Untergruppe von Amyloidproteinen, die als „Prionen“ bezeichnet werden. Prionenkrankheiten sind eine Gruppe tödlicher neurodegenerativer Erkrankungen, die durch die Ansammlung fehlgefalteter Proteine im Gehirn verursacht werden. Diese Proteine, die als Prionen (kurz für „proteinaceous infectious particles“) bekannt sind, sind gegen herkömmliche Sterilisationsmethoden resistent und können weitreichende Hirnschäden verursachen.

Greg bat Richard Hirschman, mehrere Proben der weißen faserigen Klumpen an Dr. Kevin McCairn zu senden, einen renommierten Neurowissenschaftler in Japan, der sich in seiner Karriere mit den Auswirkungen von Amyloidproteinen auf Patienten mit Alzheimer, Parkinson und Demenz befasst hat. Greg bat Dr. McCairn, die Proben der weißen faserigen Klumpen auf das Vorhandensein von Prionen zu untersuchen.

Zunächst führte Dr. McCairn eine Raman-Spektroskopie durch, die deutliche Signaturspitzen zeigte, die mit β-Faltblatt-reichen Amyloidfibrillen übereinstimmten, insbesondere in den Amid-I- und -III-Regionen (typischerweise bei ~1.660–1.670 cm⁻¹ bzw. ~1.240–1.300 cm⁻¹). Dies bestätigte die Ergebnisse der vorherigen Kongorot- und Thioflavin-T-Tests, die an den Gerinnseln durchgeführt wurden.

Im März 2025 führte Dr. McCairn dann einen Real-Time Quaking-Induced Conversion Test (d. h. einen „RT-QuIC-Test“) an drei verschiedenen weißen fibrösen Gerinnselproben durch, um das Vorhandensein einer prionenähnlichen Aussaataktivität festzustellen. Alle drei Proben gerieten bei der Untersuchung in Bezug auf eine prionenähnliche Aussaataktivität „ins Positive“!

Was bedeutet das alles für die Welt?
Was die Amyloid-Gerinnsel betrifft, so können die Mikro-Gerinnsel, die Arterien und kleine Blutgefäße blockieren, eine stille Hypoxie oder Organfunktionsstörungen verursachen, beispielsweise im Gehirn, in den Nieren oder im Herzen, ohne dass eine offensichtliche Thrombose festgestellt wird. Was die weißen faserigen Gerinnsel/Makro-Gerinnsel betrifft, so können diese offensichtliche Schlaganfälle und Herzinfarkte verursachen.

Im Zusammenhang mit Prionenerkrankungen können neurovaskuläre oder neurodegenerative Störungen auftreten, und zwar schneller als in den Jahrzehnten, die normalerweise vergehen, bis sich diese Störungen manifestieren. Zum Beispiel können neurovaskuläre Störungen wie leichte kognitive Beeinträchtigungen (MCI), Gehirnnebel, Zittern und Verhaltensänderungen bei jüngeren Menschen auftreten. Und auch schwerwiegendere neurodegenerative Störungen wie die Creutzfeldt-Jakob-Krankheit, die Parkinson-Krankheit und eine Alzheimer-ähnliche Demenz können bei jüngeren Menschen auftreten.

Denken Sie daran, dass in unserer jüngsten „2024 Worldwide Embalmer Blood Clot Survey,“ 83 % der antwortenden Einbalsamierer (250 von 301) bis Ende 2024 NOCH immer die „weißen faserigen Klumpen“ in Leichen jeden Alters sahen. Und sie sahen die weißen faserigen Klumpen in einem schockierenden Durchschnitt von 27 % ihrer Leichen! Igitt!

Ihre nächste Frage könnte also lauten: „Wie viel Prozent der Menschen, die jetzt gerade herumlaufen, könnten diese weißen faserigen Klumpen aus Amyloid und Prionen in sich bilden?“ Die Antwort lautet: Wir wissen es nicht. Leider haben Laura und ich letztes Jahr versucht, eine Umfrage unter Gefäßchirurgen, Kardiologen und anderen Mitarbeitern von Katheterlaboren über die weißen faserigen Klumpen durchzuführen, die sie in den letzten vier Jahren aus lebenden Menschen entfernt haben, aber diese Ärzte und ihre „Fachgesellschaften für Gefäßchirurgie“ haben sich geweigert, an unserer Umfrage teilzunehmen! Wie schade. Sie hätten wertvolle Informationen über die Prävalenz dieser gefährlichen Klumpen bei lebenden Menschen liefern können.

Und zu allem Überfluss werfen die Ärzte die weißen faserigen Klumpen einfach weg, anstatt sie zur Untersuchung an die Pathologie zu schicken. Sie vernichten nicht nur die Beweise, sondern der „biologische Abfall“ kann in diesem Fall auch infektiöse Prionen enthalten!

Denken Sie auch über die Auswirkungen auf „Blutbanken“ und die Blutversorgung nach. Weiß das Amerikanische Rote Kreuz, dass gespendetes Blut von Spendern, die gegen COVID-19 geimpft wurden, Prionen enthalten kann? Ich bezweifle es.

Um die Behörden zu warnen, habe ich E-Mails an die Gesellschaften für Gefäßchirurgie, die Bestatterverbände, Robert F. Kennedy Jr. (HHS-Direktor) und Dr. Jay Bhattacharya (gerade heute zum NIH-Direktor ernannt) geschickt.
Bis heute habe ich keine Antwort erhalten."Image
Ich habe Mandaten, denen so etwas im Wochentakt rausgezogen wurde.
Read 4 tweets

Did Thread Reader help you today?

Support us! We are indie developers!


This site is made by just two indie developers on a laptop doing marketing, support and development! Read more about the story.

Become a Premium Member ($3/month or $30/year) and get exclusive features!

Become Premium

Don't want to be a Premium member but still want to support us?

Make a small donation by buying us coffee ($5) or help with server cost ($10)

Donate via Paypal

Or Donate anonymously using crypto!

Ethereum

0xfe58350B80634f60Fa6Dc149a72b4DFbc17D341E copy

Bitcoin

3ATGMxNzCUFzxpMCHL5sWSt4DVtS8UqXpi copy

Thank you for your support!

Follow Us!

:(