Keep Current with Emmanuel

Emmanuel Profile picture

Stay in touch and get notified when new unrolls are available from this author!

Read all threads

This Thread may be Removed Anytime!

PDF

Twitter may remove this content at anytime! Save it as PDF for later use!

Try unrolling a thread yourself!

how to unroll video
  1. Follow @ThreadReaderApp to mention us!

  2. From a Twitter thread mention us with a keyword "unroll"
@threadreaderapp unroll

Practice here first or read more on our help page!

More from @ejustin46

Feb 15
Why the HOST IMMUNE SYSTEM in COVID-19 resembles that of INDIVIDUALS with AUTOIMMUNE CONDITIONS ?

H/t @inkblue01 @Dakota_150
As this is a complex subject and a complex study presented, we will develop it in several stages. Image
2) Certain fragments of the SARS-CoV-2 virus can mimic peptides that are naturally produced by the immune system. These viral fragments, known as "molecular mimics," can bind to receptors on immune cells and trigger an immune response.
3) However, because these viral fragments are not identical to the immune system peptides, they can lead to a dysregulated immune response, causing excessive inflammation.

This article proposes a good summary of the study that we will present
news-medical.net/news/20240205/…
Image
Read 11 tweets
Feb 14
ACE2 ORTHOLOGS 🤔

Orthologs are genes that are derived from a common ancestor and perform similar functions in different species Image
2) Interesting study

"We applied this assay to test a panel of 30 ACE2 orthologs or human sequence mutants for infectability by the original SARS-CoV-2 spike protein or the Alpha, Beta, Gamma, Delta, and Omicron BA1 variant spikes." biorxiv.org/content/10.110…
Image
3) Out of the thirteen non-human orthologs, ten exhibited unique patterns of variant-specific compatibility, demonstrating that spike sequence changes during human transmission can toggle ACE2 compatibility and potential susceptibility of other animal species ... Image
Read 4 tweets
Feb 13
PATHWAYS in the BRAIN, HEART, and LUNG influenced by SARS-CoV-2 NSP6, a study hinting CANCER INCIDENCE

Interacting partners of NSP6 interacting proteins varies in different tissues biorxiv.org/content/10.110…
Image
2) Hub genes network and its associated pathways
Image
Image
3) Drug-gene interaction analysis of hub genes in DGIdb Image
Read 10 tweets
Feb 13
SARS-CoV-2: A MASTER of IMMUNE EVASION (2nd part)

"Viruses and their hosts have coevolved for a long time. This coevolution places both the pathogen and the human im- mune system under selective pressure; on the one hand, the immune system has evolved ... ncbi.nlm.nih.gov/pmc/articles/P…
Image
2) ... to combat viruses and virally infected cells, while viruses have developed sophisticated mechanisms to escape recognition and destruction by the immune system."

What are the 7 reported STRATEGIES of SARS-COV-2 which are utilized by SARS-CoV-2 for immune evasion ? Image
3) SPIKE CAMOUFLAGE Employing GLYCAN Molecules (Epitope Masking)
"The RBD is almost fully covered by the glycans in the ‘down state,’ offering a perfect camouflage" Image
Read 10 tweets
Feb 13
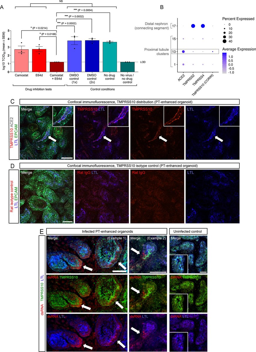
KEY STUDY : Viral INFECTION of RENAL CELL TYPES with UNDETECTABLE ACE2 has led to the suggestion of alternate receptors
Proximal Tubule (PT) enhanced organoids show extensive viral entry factor expression journals.asm.org/doi/10.1128/jv…
Image
2) Improved stem cell-derived PT confirms a sole receptor for SARS-CoV-2 entry in renal cells Image
3) SARS-CoV-2 utilizes dual viral entry pathways in renal cells Image
Read 5 tweets
Feb 12
SARS-COV-2 : A MASTER of IMMUNE EVASION using
... "NendoU" ( pronounced nenn-doh-YOU)

What is NendoU ? Image
2) A fantastic article on this topic :

"X-ray light reveals how virus responsible for COVID-19 covers its tracks, eluding the immune system"
news.asu.edu/20230110-xray-…
Image
3) The study :
Summary :
"NendoU from SARS-CoV-2 is responsible for the virus’s ability to evade the innate immune system by cleaving the polyuridine leader sequence of antisense viral RNA"
cell.com/structure/full…
Image
Read 5 tweets

Did Thread Reader help you today?

Support us! We are indie developers!


This site is made by just two indie developers on a laptop doing marketing, support and development! Read more about the story.

Become a Premium Member ($3/month or $30/year) and get exclusive features!

Become Premium

Don't want to be a Premium member but still want to support us?

Make a small donation by buying us coffee ($5) or help with server cost ($10)

Donate via Paypal

Or Donate anonymously using crypto!

Ethereum

0xfe58350B80634f60Fa6Dc149a72b4DFbc17D341E copy

Bitcoin

3ATGMxNzCUFzxpMCHL5sWSt4DVtS8UqXpi copy

Thank you for your support!

Follow Us!

:(