Vipin M. Vashishtha Profile picture
Feb 25 10 tweets 3 min read Read on X
During COVID pandemic, many were surprised by the apparent lack of illness in infants.
Experts believed that a newborn's immune system was an immature version of an adult's, but a new work shows that newborns' T cells outperform those of adults at fighting off infections 1/ Image
For example, adult T cells outperform newborn T cells at tasks including recognizing antigens, forming immunological memory and responding to repeat infections, which has led to the belief that infant's T cells were just a weaker version of the adult ones. 2/ Image
The researchers discovered that newborn T cells are not deficient: Instead, they are involved in a part of the immune system that does not require antigen recognition: the innate arm of the immune system. 3/
While adults T cells use adaptive immunity, newborn T cells are activated by proteins associated with innate immunity, the part of the immune system that offers rapid but nonspecific protection against microbes the body has never encountered. 4/ Image
Neonatal T cells can participate in the innate arm of immune system. This enables newborn T cells to do something that most adult T cells cannot: respond during the very first stages of an infection and defend against a wide variety of unknown bacteria, parasites and viruses. 5/
So, it is not possible to say adult T cells are better than neonatal T cells or neonatal T cells are better than adult T cells. They just have different functions. 6/
Although T cells are primarily activated in response to antigen recognition via their T cell receptor (TCR), they can also undergo TCR-independent “bystander” activation in response to certain cytokines. 7/ Image
The researchers found that neonatal CD8+ T cells undergo a distinct and robust program of innate-like bystander activation controlled by a balance of Bach2 and AP-1 transcription factor activity. 8/ Image
Neonatal CD8+ T cells could protect against bacterial, viral, and parasitic pathogens in a TCR-independent manner. Innate-like CD8+ T cells were also present in both adult mice and humans, indicating that multiple layers of defense may exist within the adult naïve T cell pool. 9/
These findings provide support for the layered immune hypothesis and indicate that the CD8+T cell compartment is more functionally diverse than previously thought. 10/10

science.org/doi/10.1126/sc…

• • •

Missing some Tweet in this thread? You can try to force a refresh
 

Keep Current with Vipin M. Vashishtha

Vipin M. Vashishtha Profile picture

Stay in touch and get notified when new unrolls are available from this author!

Read all threads

This Thread may be Removed Anytime!

PDF

Twitter may remove this content at anytime! Save it as PDF for later use!

Try unrolling a thread yourself!

how to unroll video
  1. Follow @ThreadReaderApp to mention us!

  2. From a Twitter thread mention us with a keyword "unroll"
@threadreaderapp unroll

Practice here first or read more on our help page!

More from @vipintukur

Feb 24
Effectiveness of natural infection in preventing reinfection with the JN.1 variant!

➡️ The overall effectiveness of previous infection in preventing reinfection with JN.1 was estimated at only 1.8% (95% CI: -9.3-12.6%)! Image
This effectiveness demonstrated a rapid decline over time since the previous infection, decreasing from 82.4% (95% CI: 40.9-94.7%) within 3 to less than 6 months after the previous infection to 50.9% (95% CI: -11.8-78.7%) in the subsequent 3 months. 2/ Image
The effectiveness further dropped to 18.3% (95% CI: -34.6-56.3%) in the subsequent 3 months. Ultimately, it reached a negligible level after one year. 3/
Read 5 tweets
Feb 24
COVID-19 is associated with arterial and venous thrombosis, thereby increasing mortality. SARS-CoV-2 Spike protein (SP) is implicated in COVID-19-associated thrombosis. 1/ Image
However, the underlying mechanisms remain unknown. Thymidine phosphorylase (TYMP), a newly identified prothrombotic protein, is upregulated in the plasma, platelets, and lungs of patients with COVID-19 but its role in COVID-19-associated thrombosis is not defined. 2/ Image
In a new study, researchers found that wild-type Spike protein (SP) significantly promoted arterial thrombosis in transgenic mice. SP-accelerated thrombosis was attenuated by inhibition or genetic ablation of TYMP. 3/ Image
Read 10 tweets
Feb 22
IFN-γ is the primary cytokine persistently released in patients with #LongCovid!

A new study detected persistently high levels of interferon-γ (IFN-γ) from peripheral blood mononuclear cells of patients with LongCovid using highly sensitive assays. 1/ Image
This IFN-γ release was seen in the absence of ex vivo peptide stimulation and remains persistently elevated in patients with LongCovid, unlike the resolution seen in patients recovering from acute SARS-CoV-2 infection. 2/
CD8+T cells and subpopulations of CD4+ T cells are a major source of IFN-γ. The IFN-γ release was CD8+T cell–mediated and dependent on antigen presentation by CD14+ cells. 3/ Image
Read 8 tweets
Feb 21
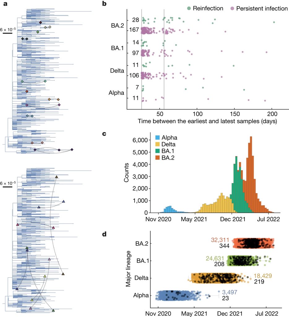
A new community based surveillance study estimates that 0.1–0.5% of infections may become persistent with typically rebounding high viral loads and last for at least 60 days. 1/ Image
Persistent SARS-CoV-2 infections may act as viral reservoirs that could seed future outbreaks, give rise to highly divergent lineages and contribute to cases with long COVID. 2/ Image
Using viral sequence data collected as part of a national infection survey, researchers identified 381 individuals with SARS-CoV-2 RNA at high titre persisting for at least 30 days, of which 54 had viral RNA persisting at least 60 days. 3/
Read 10 tweets
Feb 21
The COVID pandemic triggered an unprecedented research efforts to generate knowledge on deregulated interferon type I signalling & nuclear factor kappa light chain enhancer in B-cells (NF-κB)-driven interleukin (IL)-1β, IL-6, IL-18 secretion causing cytokine storms. 1/ Image
The translation of the knowledge on how the resulting systemic inflammation can lead to life-threatening complications into novel treatments and vaccine technologies is underway. 2/
Nevertheless, previously existing knowledge on the role of cytoplasmatic or circulating self-DNA as a pro-inflammatory damage-associated molecular pattern (DAMP) was largely ignored.

Different forms of cell death associated with SARS-CoV-2 infection are driven by DNA. 3/ Image
Read 9 tweets
Feb 20
Interferons (IFNs) can play either protective or detrimental roles in the context of viral infections. Exaggerated IFN signaling may result in excessive tissue damage, necrosis, and inflammation, which could contribute to enhanced pathology. 1/ Image
In addition, studies illustrated that type-I IFN could upregulate the expression of ACE2 expression, which may aggravate SARS-CoV-2 infection. 2/ Image
Type-I and type-III IFNs are potent antiviral cytokines with potent antiviral effects against many viruses, including coronaviruses. However, the antiviral activity and mechanism of type-II IFN against SARS-CoV-2 remain largely unexplored. 3/ Image
Read 10 tweets

Did Thread Reader help you today?

Support us! We are indie developers!


This site is made by just two indie developers on a laptop doing marketing, support and development! Read more about the story.

Become a Premium Member ($3/month or $30/year) and get exclusive features!

Become Premium

Don't want to be a Premium member but still want to support us?

Make a small donation by buying us coffee ($5) or help with server cost ($10)

Donate via Paypal

Or Donate anonymously using crypto!

Ethereum

0xfe58350B80634f60Fa6Dc149a72b4DFbc17D341E copy

Bitcoin

3ATGMxNzCUFzxpMCHL5sWSt4DVtS8UqXpi copy

Thank you for your support!

Follow Us!

:(