Emmanuel Profile picture
Mar 7 6 tweets 3 min read Read on X
SARS-CoV-2 can INFECT HUMAN EMBRYOS
(mega-thread)

In this first study published end of 2022, they detected cases of infection that compromised embryo health. nature.com/articles/s4159…
Image
2) They identified "embryo cells express genes required for SARS-CoV-2 infection" Image
3) They evaluated the presence and localization of entry factors in trophectoderm cells
Image
Image
4) Some embryos readily displayed evidence of infection when exposed to the virus Image
5) In another study, under paywall 😡, they confirmed that "SARS-CoV-2 infection negatively impacts on the quality of embryos by delaying early embryonic development"

SARS-CoV-2 infection reduced the number of oocytes and high-quality embryos on day 3.onlinelibrary.wiley.com/doi/10.1111/aj…
6) We recall that the that VACCINATION PROTECTS PREGNANT women and NEONATES

Thanks for reading 🙏 nature.com/articles/s4146…
Image

• • •

Missing some Tweet in this thread? You can try to force a refresh
 

Keep Current with Emmanuel

Emmanuel Profile picture

Stay in touch and get notified when new unrolls are available from this author!

Read all threads

This Thread may be Removed Anytime!

PDF

Twitter may remove this content at anytime! Save it as PDF for later use!

Try unrolling a thread yourself!

how to unroll video
  1. Follow @ThreadReaderApp to mention us!

  2. From a Twitter thread mention us with a keyword "unroll"
@threadreaderapp unroll

Practice here first or read more on our help page!

More from @ejustin46

Mar 8
SIMPLY AMAZING 👍

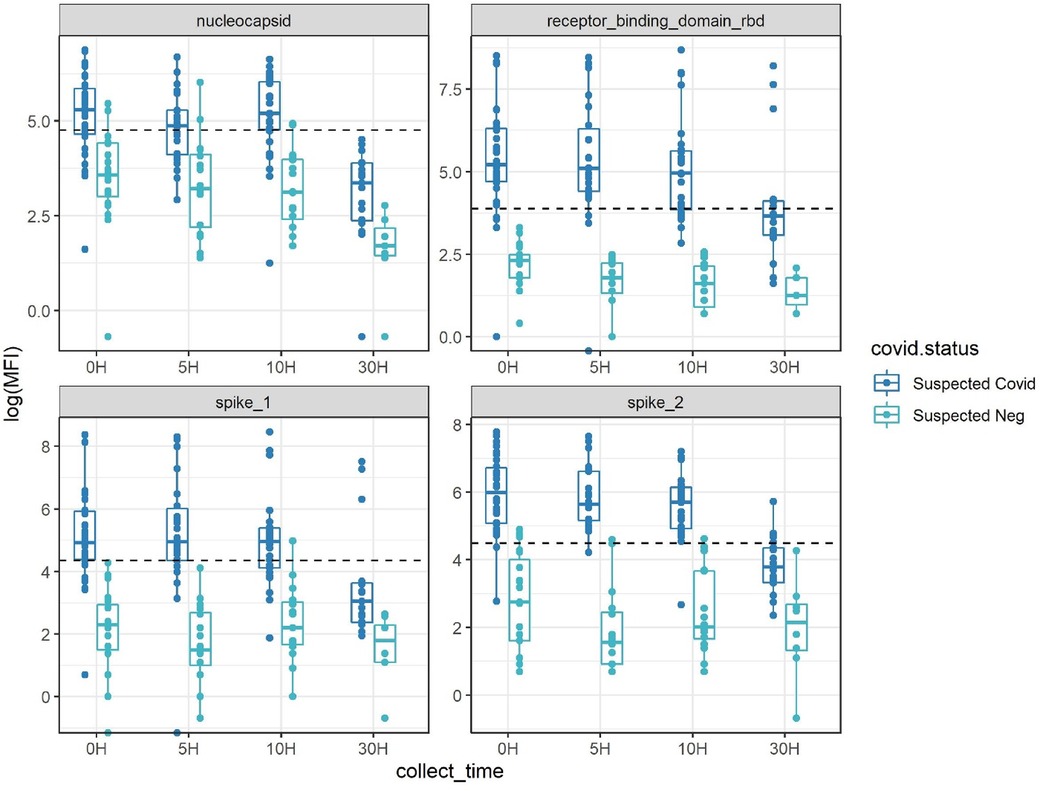
"Tracking SARS-CoV-2 seropositivity in rural communities using blood-fed mosquitoes"
frontiersin.org/articles/10.33…
Image
2) APPROACH:
"We evaluate the collection of naturally blood-fed mosquitoes to test for human anti-SARS-CoV-2 antibodies in the laboratory and at five field locations in Mali.
RESULTS:
Immunoglobulin-G antibodies to multiple SARS-CoV-2 antigens were readily detected in mosquito Image
3) ... bloodmeals by bead-based immunoassay through at least 10 h after feeding [mean sensitivity of 0.92 and mean specificity of 0.98, indicating that most blood-fed mosquitoes collected indoors during early morning hours (and likely to have fed the previous night) are viable Image
Read 4 tweets
Mar 8
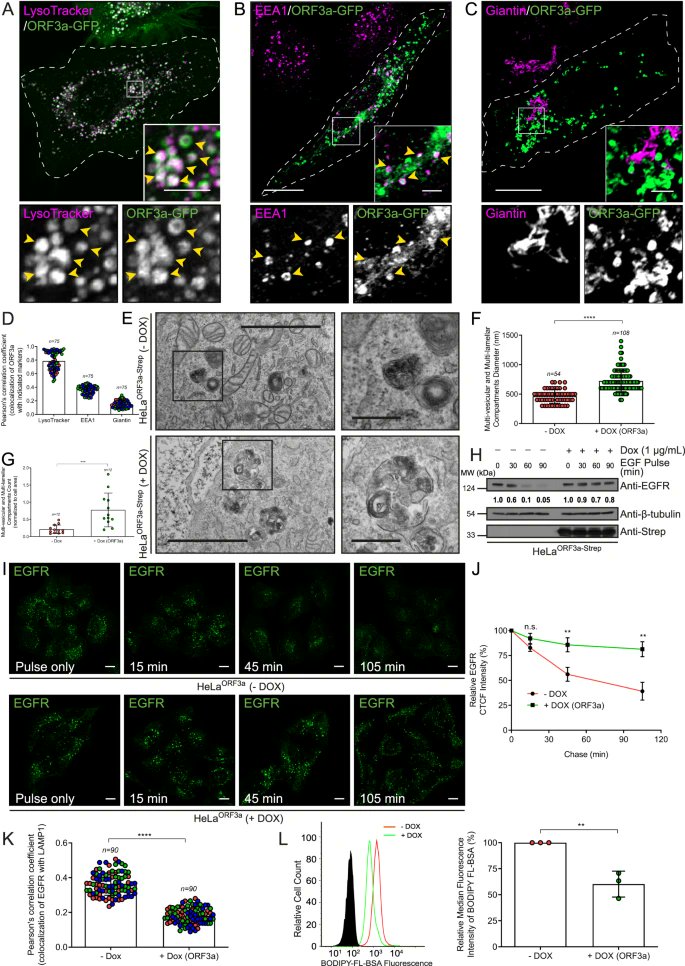
The COMPLEX SARS-COV-2 PROTEIN MACHINERY
(layman terms ?) Image
2) A new study has just been published on the SARS-COV-2 virulence factor ORF3a. We will only take just one example to show this complexity.

"ORF3a localizes to lysosomes and inhibits endocytic cargo degradation."
What does it mean ? nature.com/articles/s4146…
Image
3) "ORF3a localizes to lysosomes"
▶️ Lysosomes are organelles which serve as the cell's recycling centers, responsible for degrading and recycling cellular waste and macromolecules.
▶️ The localization of ORF3a to lysosomes suggests its involvement in lysosomal processes Image
Read 5 tweets
Mar 7
FUNGI + SARS-COV-2!
"Aspergillus fumigatus secretes a protease(s) that displays in silico binding affinity towards the SARS-CoV-2 spike protein and mediates SARS-CoV-2 pseudovirion entry into HEK-293T cells"
virologyj.biomedcentral.com/articles/10.11…
Image
2) "Results suggest that A. fumigatus secretes a protease(s) that activates the SARS-CoV-2 spike protein. Should these two infectious agents co-occur, there is the potential for A. fumigatus to activate the SARS-CoV-2 spike protein, thus aggravating COVID-19 development."
3) The intermolecular interactions of the docked furin protease-SARS-CoV-2 spike protein complex and A. fumigatus alkaline protease 1-SARS-CoV-2 spike protein showing the amino acid residues of each protease that interacted with the spike protein. Image
Read 7 tweets
Mar 7
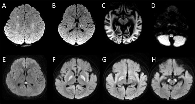
HIGH INCIDENCE of CEREBROVASCULAR LESIONS in CHILDREN during OMICRON outbreak 😨

Among 31 pediatric patients with post-COVID-19 neurological symptoms, MRI abnormalities were observed in 15 (48.4%), predominantly encephalitis/encephalopathy (73.3%). sciencedirect.com/science/articl…
Image
2) It is the 2nd study published recently on patients who received MRI due to neurological symptoms after COVID-19 infection.

Here is the case of a 7-year-old girl with encephalitis and myoclonic status epilepticus Image
3) DISCUSSION
It had been suggested that SARS-CoV-2 can invade the CNS through the wildly expressed ACE2 receptor in the brain. Since the pons and the medulla oblongata have the highest expression of ACE2 in the brain, it is very likely that brainstem involvement could be an
Read 5 tweets
Mar 6
SARS-COV-2 is AIRBORNE
SOON a VERY INTERESTING STUDY !

▶️ 61% of participants emitted variant-specific culture-positive aerosols <10mum (10 micrometers (um) in diameter) for up to 9 DAYS after SYMPTOM ONSET !

▶️ Considerable heterogeneity in potential infectiousness ...
2) ... i.e., only 29% of participants were probably highly infectious (produced culture-positive aerosols <5mum at ~6 days after symptom onset)."

See you soon 🤗
3)
We finally succeed to open this new study while website was temporary blocked nature.com/articles/s4146…
nature.com
Image
Read 7 tweets
Mar 6
A catch-all but interesting summary

UPDATE on CO-INFECTIONS and IMMUNE RESPONSE, VARIANTS 👍
(with a lot of very nice figures)

The global spread of the SARS-CoV-2 virus has brought about persistent concerns regarding recurring coinfections. ntno.org/v08p0247.htm
Image
2) LIMITATIONS
One regret in this review, the ridiculous use of the term "post-pandemic". We will try to ignore it and we concentrate on the interesting information. Image
3) Schematic showing different clinical conditions and their symptoms, amidst to COVID-19 disease Image
Read 12 tweets

Did Thread Reader help you today?

Support us! We are indie developers!


This site is made by just two indie developers on a laptop doing marketing, support and development! Read more about the story.

Become a Premium Member ($3/month or $30/year) and get exclusive features!

Become Premium

Don't want to be a Premium member but still want to support us?

Make a small donation by buying us coffee ($5) or help with server cost ($10)

Donate via Paypal

Or Donate anonymously using crypto!

Ethereum

0xfe58350B80634f60Fa6Dc149a72b4DFbc17D341E copy

Bitcoin

3ATGMxNzCUFzxpMCHL5sWSt4DVtS8UqXpi copy

Thank you for your support!

Follow Us!

:(