Emmanuel Profile picture
Apr 3 โ€ข 10 tweets โ€ข 4 min read โ€ข Read on X
20 ๐˜๐—ผ 85% ๐—”๐—ฆ๐—ฌ๐— ๐—ฃ๐—ง๐—ข๐— ๐—”๐—ง๐—œ๐—–๐—ฆ ๐—ฎ๐—ฐ๐—ฐ๐—ผ๐—ฟ๐—ฑ๐—ถ๐—ป๐—ด ๐˜๐—ผ ๐˜€๐˜๐˜‚๐—ฑ๐—ถ๐—ฒ๐˜€. ๐—ช๐—ต๐˜† ๐˜€๐˜‚๐—ฐ๐—ต ๐—ฎ ๐——๐—œ๐—™๐—™๐—˜๐—ฅ๐—˜๐—ก๐—–๐—˜?

There are 3 biases that we see in studies:
โ–ถ๏ธ Some asymptomatics are actually pre-symptomatic.
โ–ถ๏ธ Some studies focus on a small or categorized sample
2) ... (population with cancer, renal dialysis, neonatal, etc.)
โ–ถ๏ธ The severity of the symptoms is sometimes difficult to assess (slight fever or slight cough is a symptom of COVID).
We can see these differences ranging from 22 to 85% depending on the studies. Image
3) The previous table comes from a mega-analysis by Eric Topol, which gave a median rate of 41% of asymptomatic people.
ncbi.nlm.nih.gov/pmc/articles/Pโ€ฆ
Image
4) We have taken all the studies, limiting ourselves to the one published in 2024, like this one for Hong Kong. Here the asymptomatic rate is 75%
wwwnc.cdc.gov/eid/article/30โ€ฆ
Image
5) The most interesting in our opinion are seroprevalence studies, because they make it possible to measure the number of infected cases while avoiding the pre-symptomatic and asymptomatic debate.
hindawi.com/journals/cjidmโ€ฆ
Image
6) Here is a recent study done in Cameroun.
journals.plos.org/globalpublicheโ€ฆ
Image
7) Other studies are interesting because they were carried out over a very long period like here in Australia.
journals.sagepub.com/doi/10.1177/00โ€ฆ
Image
8) More asthmatics with COVID-19 than with INFLUENZA?

We only found 3 studies for influenza, sometimes quite old but which dont seem really significant, with rates between 30 and 50% of asymptomatic. Image
9) When more than one in two people are asymptomatic and therefore difficult to detect, and with a risk of long COVID as many studies show it, we have a circulation of the virus which is uncontrollable and we continue to affirm that it is a real tragedy in terms of public health.
10) Sorry for the typo mistake. On the post 8 it is "asymptomatics" and not "asthmatics" ๐Ÿคทโ€โ™‚๏ธ

โ€ข โ€ข โ€ข

Missing some Tweet in this thread? You can try to force a refresh
ใ€€

Keep Current with Emmanuel

Emmanuel Profile picture

Stay in touch and get notified when new unrolls are available from this author!

Read all threads

This Thread may be Removed Anytime!

PDF

Twitter may remove this content at anytime! Save it as PDF for later use!

Try unrolling a thread yourself!

how to unroll video
  1. Follow @ThreadReaderApp to mention us!

  2. From a Twitter thread mention us with a keyword "unroll"
@threadreaderapp unroll

Practice here first or read more on our help page!

More from @ejustin46

Apr 4
๐™‡๐™–๐™—๐™ค๐™ง๐™–๐™ฉ๐™ค๐™ง๐™ฎ-๐™–๐™˜๐™ฆ๐™ช๐™ž๐™ง๐™š๐™™ ๐™ž๐™ฃ๐™›๐™š๐™˜๐™ฉ๐™ž๐™ค๐™ฃ๐™จ ๐™–๐™ฃ๐™™ ๐™ฅ๐™–๐™ฉ๐™๐™ค๐™œ๐™š๐™ฃ ๐™š๐™จ๐™˜๐™–๐™ฅ๐™š๐™จ ๐™ฌ๐™ค๐™ง๐™ก๐™™๐™ฌ๐™ž๐™™๐™š ๐˜ฃ๐˜ฆ๐˜ต๐˜ธ๐˜ฆ๐˜ฆ๐˜ฏ 2000 ๐˜ข๐˜ฏ๐˜ฅ 2021: ๐˜ข ๐˜ด๐˜ค๐˜ฐ๐˜ฑ๐˜ช๐˜ฏ๐˜จ ๐˜ณ๐˜ฆ๐˜ท๐˜ช๐˜ฆ๐˜ธ


94 reports detailing 309 cases caused by 51 different pathogens ! ๐Ÿ˜จ thelancet.com/journals/lanmiโ€ฆ
Image
2) The study conducted a scoping review of reports of laboratory-acquired infections (LAIs) and accidental pathogen escapes from laboratory settings (APELS) between 2000-2021.
It identified 94 reports detailing 309 LAI cases caused by 51 different pathogens. Image
3) The most common pathogens were Salmonella Typhimurium, Salmonella enteritidis, vaccinia virus, and Brucella species.
Procedural errors were the leading cause of LAIs (69.3% of cases), followed by unknown causes. Needlestick injuries and spills were also common causes. Image
Read 6 tweets
Apr 3
๐—”๐—œ๐—ฅ ๐—ฃ๐—ข๐—Ÿ๐—Ÿ๐—จ๐—ง๐—œ๐—ข๐—ก ๐—ฎ๐—ป๐—ฑ ๐—–๐—ข๐—ฉ๐—œ๐——-19

"Effects of long-term exposure to outdoor air pollution on COVID-19 incidence: A population-based cohort study accounting for SARS-CoV-2 exposure levels in the Netherlands"
sciencedirect.com/science/articlโ€ฆ
Image
2) The study investigated the association between long-term exposure to ambient air pollution (PM10, PM2.5, NO2) before the COVID-19 pandemic and risk of SARS-CoV-2 infection and COVID-19 hospitalization in the Netherlands. Image
3) Using comprehensive individual-level health and demographic data for over 8 million people, it accounted for spatiotemporal variation in SARS-CoV-2 exposure to minimize bias in air pollution effect estimates. Image
Read 5 tweets
Apr 2
๐™‹๐™ค๐™ง๐™˜๐™ž๐™ฃ๐™š ๐™™๐™š๐™ก๐™ฉ๐™–๐™˜๐™ค๐™ง๐™ค๐™ฃ๐™–๐™ซ๐™ž๐™ง๐™ช๐™จ (๐™‹๐˜ฟ๐˜พ๐™ค๐™‘) ๐™จ๐™ฅ๐™ž๐™ก๐™ก๐™ค๐™ซ๐™š๐™ง๐™จ ๐™ฌ๐™š๐™ง๐™š ๐™ง๐™š๐™˜๐™š๐™ฃ๐™ฉ๐™ก๐™ฎ ๐™™๐™š๐™ฉ๐™š๐™˜๐™ฉ๐™š๐™™ ๐™ž๐™ฃ ๐™˜๐™๐™ž๐™ก๐™™๐™ง๐™š๐™ฃ ๐™ฌ๐™ž๐™ฉ๐™ ๐™–๐™˜๐™ช๐™ฉ๐™š ๐™ช๐™ฃ๐™™๐™ž๐™›๐™›๐™š๐™ง๐™š๐™ฃ๐™ฉ๐™ž๐™–๐™ฉ๐™š๐™™ ๐™›๐™š๐™—๐™ง๐™ž๐™ก๐™š ๐™ž๐™ก๐™ก๐™ฃ๐™š๐™จ๐™จ ! ๐Ÿ˜จ
biorxiv.org/content/10.110โ€ฆ
Image
2) ๐™•๐™ค๐™ค๐™ฃ๐™ค๐™จ๐™š๐™จ ๐™ค๐™› ๐™™๐™ž๐™ซ๐™š๐™ง๐™œ๐™š๐™ฃ๐™ฉ ๐™˜๐™ค๐™ง๐™ค๐™ฃ๐™–๐™ซ๐™ž๐™ง๐™ช๐™จ๐™š๐™จ

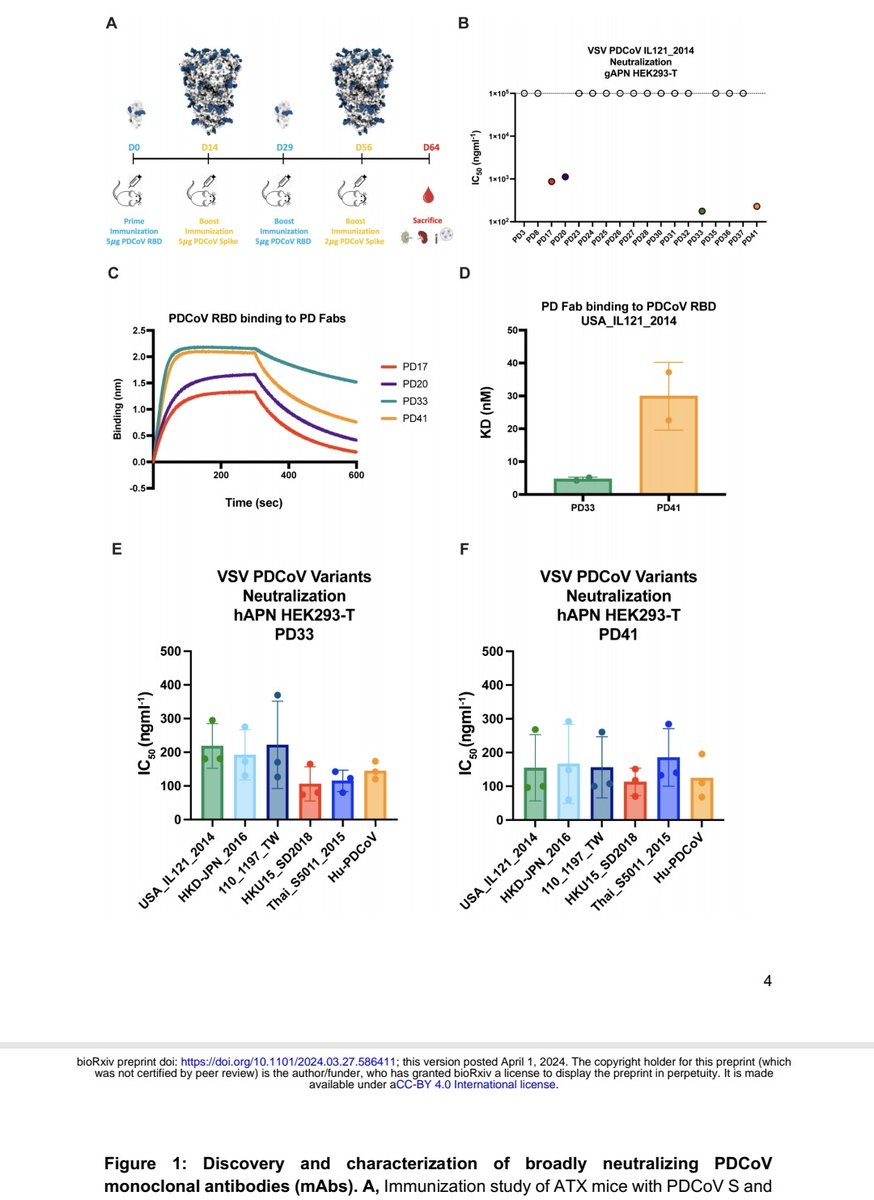
Porcine deltacoronavirus (PDCoV) is an emerging coronavirus that can infect humans. While no vaccines currently exist, monoclonal antibodies could be a treatment option. Image
3) The researchers isolated monoclonal antibodies against PDCoV from transgenic mice immunized with PDCoV spike protein. Two antibodies (PD33 and PD41) were found to potently neutralize PDCoV in vitro. Image
Read 7 tweets
Apr 1
๐™ˆ๐™ฎ๐™ค๐™˜๐™–๐™ง๐™™๐™ž๐™–๐™ก ๐™„๐™ฃ๐™Ÿ๐™ช๐™ง๐™ฎ ๐™—๐™ฎ ๐˜พ๐™Š๐™‘๐™„๐˜ฟ-19 ๐™„๐™ฃ๐™›๐™š๐™˜๐™ฉ๐™ž๐™ค๐™ฃ


Images from a COVID-19 patient with abnormal cardiac magnetic resonance imaging (CMR) findings indicating myocardial injury on late gadolinium enhancement (LGE) jstage.jst.go.jp/article/circj/โ€ฆ
Image
2) This prospective multicenter study aimed to assess the prevalence of myocardial injury in patients with COVID-19 using cardiac magnetic resonance imaging (CMR). The researchers screened 505 patients with moderate to severe COVID-19 from 7 hospitals in Japan. Of these patients Image
3) ... 31 suspected of myocardial injury underwent CMR 3 months after discharge. The primary endpoint was the presence of myocardial injury, defined by contrast enhancement in the ventricles, ventricular dysfunction, or pericardial thickening. The study found that 42% of the ...
Read 4 tweets
Apr 1
๐™‡๐™ค๐™ฃ๐™œ-๐™ฉ๐™š๐™ง๐™ข ๐™ง๐™ž๐™จ๐™  ๐™ค๐™› ๐™ฅ๐™จ๐™ฎ๐™˜๐™๐™ž๐™–๐™ฉ๐™ง๐™ž๐™˜ ๐™™๐™ž๐™จ๐™ค๐™ง๐™™๐™š๐™ง ๐™–๐™ฃ๐™™ ๐™ฅ๐™จ๐™ฎ๐™˜๐™๐™ค๐™ฉ๐™ง๐™ค๐™ฅ๐™ž๐™˜ ๐™ฅ๐™ง๐™š๐™จ๐™˜๐™ง๐™ž๐™ฅ๐™ฉ๐™ž๐™ค๐™ฃ, ๐™–๐™›๐™ฉ๐™š๐™ง ๐™Ž๐˜ผ๐™๐™Ž-๐˜พ๐™ค๐™‘-2 ๐™ž๐™ฃ๐™›๐™š๐™˜๐™ฉ๐™ž๐™ค๐™ฃ, ๐™–๐™ข๐™ค๐™ฃ๐™œ ๐™๐™† ๐™œ๐™š๐™ฃ๐™š๐™ง๐™–๐™ก ๐™ฅ๐™ค๐™ฅ๐™ช๐™ก๐™–๐™ฉ๐™ž๐™ค๐™ฃ

nature.com/articles/s4156โ€ฆ
Image
2) The study used data from UK Biobank, a large prospective cohort study, to examine psychiatric outcomes after SARS-CoV-2 infection. Image
3) Over 400,000 participants were included and followed longitudinally. Those with a positive COVID-19 test between 2020-2021 made up the infection group. Image
Read 8 tweets
Apr 1
๐™Š๐™ฃ๐™š ๐™ค๐™› ๐™ฉ๐™๐™š ๐™—๐™ž๐™œ๐™œ๐™š๐™จ๐™ฉ ๐™๐™๐˜ผ๐™‚๐™€๐˜ฟ๐™„๐™€๐™Ž ๐™ค๐™› ๐™ฉ๐™๐™ž๐™จ ๐™‹๐˜ผ๐™‰๐˜ฟ๐™€๐™ˆ๐™„๐˜พ ๐™ž๐™จ ๐™ฅ๐™–๐™ง๐™–๐™™๐™ค๐™ญ๐™ž๐™˜๐™–๐™ก๐™ก๐™ฎ ๐™ฉ๐™๐™š ๐˜ผ๐™Ž๐™”๐™ˆ๐™‹๐™๐™Š๐™ˆ๐˜ผ๐™๐™„๐˜พ๐™Ž

It would be so much "simpler" if all those infected were symptomatic. We would know who is sick, and we could treat them. Image
2) By allowing a very strong circulation of the undetected virus, which we know causes even in asymptomatic people a weakening of the immune system and long COVID, SARS-COV-2 has "signed a pact with the devil"
3) This is the stupidity of the herd immunity theory, which forgets that there is no immunity against SARS-COV-2, and that one can be contagious without symptoms, and cause serious symptoms in other individuals.

Where is in this graph "not immunised, not sick, BUT contagious" ? Image
Read 15 tweets

Did Thread Reader help you today?

Support us! We are indie developers!


This site is made by just two indie developers on a laptop doing marketing, support and development! Read more about the story.

Become a Premium Member ($3/month or $30/year) and get exclusive features!

Become Premium

Don't want to be a Premium member but still want to support us?

Make a small donation by buying us coffee ($5) or help with server cost ($10)

Donate via Paypal

Or Donate anonymously using crypto!

Ethereum

0xfe58350B80634f60Fa6Dc149a72b4DFbc17D341E copy

Bitcoin

3ATGMxNzCUFzxpMCHL5sWSt4DVtS8UqXpi copy

Thank you for your support!

Follow Us!

:(