Emmanuel Profile picture
Apr 13, 2024 โ€ข 7 tweets โ€ข 3 min read โ€ข Read on X
๐™„๐™ฃ๐™›๐™ก๐™–๐™ข๐™ข๐™–๐™ฉ๐™ž๐™ค๐™ฃ ๐™ž๐™ฃ ๐™‹๐˜ผ๐™Ž๐˜พ-๐˜พ๐™‘๐™Ž ๐™ž๐™ฃ๐™™๐™ž๐™ซ๐™ž๐™™๐™ช๐™–๐™ก๐™จ >18 ๐™ข๐™ค๐™ฃ๐™ฉ๐™๐™จ ๐™ฅ๐™ค๐™จ๐™ฉ-๐™ž๐™ฃ๐™›๐™š๐™˜๐™ฉ๐™ž๐™ค๐™ฃ ๐™ข๐™–๐™ฎ ๐™™๐™ง๐™ž๐™ซ๐™š ๐™˜๐™–๐™ง๐™™๐™ž๐™ค๐™ซ๐™–๐™จ๐™˜๐™ช๐™ก๐™–๐™ง ๐™จ๐™ฎ๐™ข๐™ฅ๐™ฉ๐™ค๐™ข๐™จ ๐™ฉ๐™๐™ง๐™ค๐™ช๐™œ๐™ ๐™š๐™›๐™›๐™š๐™˜๐™ฉ๐™จ ๐™ค๐™ฃ ๐™˜๐™–๐™ง๐™™๐™ž๐™ค๐™ข๐™ฎ๐™ค๐™˜๐™ฎ๐™ฉ๐™š ๐™›๐™ช๐™ฃ๐™˜๐™ฉ๐™ž๐™ค๐™ฃ
biorxiv.org/content/10.110โ€ฆ
2) The study investigated individuals with post-acute sequelae of COVID-19 cardiovascular syndrome (PASC-CVS), defined as persistent chest pain and/or heart palpitations more than 12 weeks after SARS-CoV-2 infection. Image
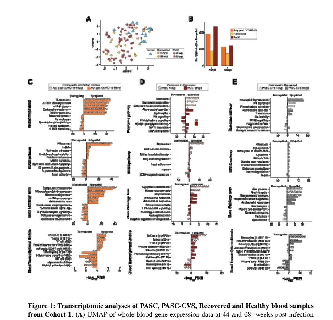
3) Two independent cohorts of PASC-CVS individuals were compared to individuals who recovered from COVID-19 without long-term symptoms.
Whole blood RNA sequencing showed PASC-CVS donors had an upregulated inflammatory transcriptional signature over 500 days post-infection ... Image
4) ...with enrichment of neutrophil degranulation and interferon pathways.
Nanotechnology (immunostorm chip) detected significantly elevated trace levels of IL-12, IL-1ฮฒ, MCP-1 and IL-6 in PASC-CVS plasma compared to Recovered donors. Image
5) A cytokine cocktail mimicking PASC-CVS levels impaired cardiomyocyte function in vitro, reducing amplitude and upstroke velocity. PASC-CVS plasma also reduced cardiomyocyte relaxation velocity.
Proteomics of PASC-CVS plasma found enrichment of complement cascade and ... Image
6) ... and serum amyloid A-4.
Treatment with dexamethasone prevented the effect of PASC-CVS plasma on cardiomyocyte upstroke velocity. Image
7) The results suggest chronic low-level inflammation in PASC-CVS individuals over 18 months post-infection may drive cardiovascular symptoms through effects on cardiomyocyte function. Nanotechnology showed potential for improved PASC-CVS diagnosis and management.

Thanks ๐Ÿ™ Image

โ€ข โ€ข โ€ข

Missing some Tweet in this thread? You can try to force a refresh
ใ€€

Keep Current with Emmanuel

Emmanuel Profile picture

Stay in touch and get notified when new unrolls are available from this author!

Read all threads

This Thread may be Removed Anytime!

PDF

Twitter may remove this content at anytime! Save it as PDF for later use!

Try unrolling a thread yourself!

how to unroll video
  1. Follow @ThreadReaderApp to mention us!

  2. From a Twitter thread mention us with a keyword "unroll"
@threadreaderapp unroll

Practice here first or read more on our help page!

More from @ejustin46

Jan 26
NIPAH VIRUS
Jumping to conclusions during outbreaks only fuels panic and misunderstanding; NOT EVERY VIRUS OUTBREAK is a PANDEMIC.

We raised the alarm about Nipah in 2023, but itโ€™s essential not to confuse an epidemic related to this virus, ... Image
2) ...like the one in India, with a pandemic risk or a situation like COVID-19.
Nipah virus is transmitted primarily from animals, especially bats, to humans. It spreads through direct contact with infected animals, their secretions, or contaminated foods.
3) Human-to-human transmission occurs only through close contact, such as touching or caring for an infected person, as well as sharing fluids like saliva or blood.
We cannot equate a virus transmitted through fluids with a respiratory virus like SARS-CoV-2. Image
Read 7 tweets
Nov 28, 2025
"70% to 90% of our CELLS are completely RENEWED in less than 5 YEARS!
So If weโ€™re mostly "New", why are so many still struggling with SARS-CoV-2?

We will tackle this question, which is more complex than it seems, in several posts. Image
2) First, let's say a few words about cell renewal.
70% to 90% of our cells are renewed over time. This turnover occurs in various cell types, including skin, blood, and immune cells, allowing the body to replace damaged or aged cells.
sciencefocus.com/the-human-bodyโ€ฆImage
3) For instance, red blood cells have a lifespan of about 120 days, while skin cells regenerate every few weeks.
Even with significant cell renewal, aging persists due to changes in our DNA.
sciencefocus.com/the-human-bodyโ€ฆImage
Read 5 tweets
Nov 26, 2025
UNRAVELING CO-INFECTION:
How SARS-CoV-2 and Other Viruses Interact ?
(In layman's terms)

Two groundbreaking studies exploring the complex dynamics of viral co-infection!
biorxiv.org/content/10.110โ€ฆ
biorxiv.org/content/10.110โ€ฆ Image
Image
2) Co-infection occurs when a person is infected by more than one virus at the same time. This can lead to interesting and sometimes complex interactions between the viruses Image
3) In one study about SARS-CoV-2, researchers found that when different versions of this virus infect the same person, they can mix their genetic material through a process called recombination. This means that the new version of the virus can have traits from both parent viruses Image
Read 6 tweets
Nov 24, 2025
ENVELOPE PROTEIN and LONG COVID

For more than three years, we have been emphasizing that the envelope protein is an essential component and that we cannot limit our focus to just the spike protein. We are now uncovering its role in long COVID. Image
2) Here are some insights on the E protein and its role in long COVID, as discussed in this recent study.
pmc.ncbi.nlm.nih.gov/articles/PMC12โ€ฆImage
3) The Envelope (E) protein of SARS-CoV-2 plays a crucial role for several reasons:

โ–ถ๏ธ Virus Assembly and Release: The E protein is essential for the virus's assembly and budding from infected cells, contributing to its stability and infectivity.
Read 8 tweets
Nov 21, 2025
"N''oubliez jamais" (Never forget - Joe Cocker)๐Ÿงต

In 2022, COVID-19 was the second leading cause of death globally, with the repercussions of the virus far from over. The lasting impact of the pandemic continues to affect lives around the world.
Read 5 tweets
Nov 20, 2025
LONG COVID : Sticky Microclots in the blood !

Recent research may have identified a key factor contributing to long COVID: microscopic clots intertwined with immune system debris in the blood. These unusual structures were found to be nearly 20 times more prevalent ... Image
2) ...in long COVID patients compared to healthy individuals. The clots, associated with neutrophil extracellular traps (NETs), suggest a potential biological marker for persistent symptoms. Image
3) These microclots could impede blood flow in small vessels, leading to issues like brain fog, fatigue, and shortness of breath. Image
Read 4 tweets

Did Thread Reader help you today?

Support us! We are indie developers!


This site is made by just two indie developers on a laptop doing marketing, support and development! Read more about the story.

Become a Premium Member ($3/month or $30/year) and get exclusive features!

Become Premium

Don't want to be a Premium member but still want to support us?

Make a small donation by buying us coffee ($5) or help with server cost ($10)

Donate via Paypal

Or Donate anonymously using crypto!

Ethereum

0xfe58350B80634f60Fa6Dc149a72b4DFbc17D341E copy

Bitcoin

3ATGMxNzCUFzxpMCHL5sWSt4DVtS8UqXpi copy

Thank you for your support!

Follow Us!

:(