Emmanuel Profile picture
May 27 โ€ข 8 tweets โ€ข 3 min read โ€ข Read on X
๐—ฅ๐—ผ๐—น๐—ฒ ๐—ผ๐—ณ ๐—œ๐—ก๐—™๐—Ÿ๐—”๐— ๐— ๐—”๐—ง๐—œ๐—ข๐—ก ๐—ถ๐—ป ๐˜๐—ต๐—ฒ ๐——๐—˜๐—ฉ๐—˜๐—Ÿ๐—ข๐—ฃ๐— ๐—˜๐—ก๐—ง ๐—ผ๐—ณ ๐—–๐—ข๐—ฉ๐—œ๐——-19 ๐˜๐—ผ ๐—ฃ๐—”๐—ฅ๐—ž๐—œ๐—ก๐—ฆ๐—ข๐—ก โ€™๐˜€ ๐——๐—œ๐—ฆ๐—˜๐—”๐—ฆ๐—˜

๐˜™๐˜ฆ๐˜ข๐˜ญ๐˜ญ๐˜บ ๐˜ข ๐˜ฌ๐˜ฆ๐˜บ ๐˜ด๐˜ต๐˜ถ๐˜ฅ๐˜บ !
dovepress.com/role-of-inflamโ€ฆ
Image
2) COVID-19 and Parkinson's disease (PD) may be linked through shared mechanisms like neuroinflammation, oxidative stress, autophagy dysregulation, and ACE2 downregulation. SARS-CoV-2 infection could trigger pathways involved in PD development. Image
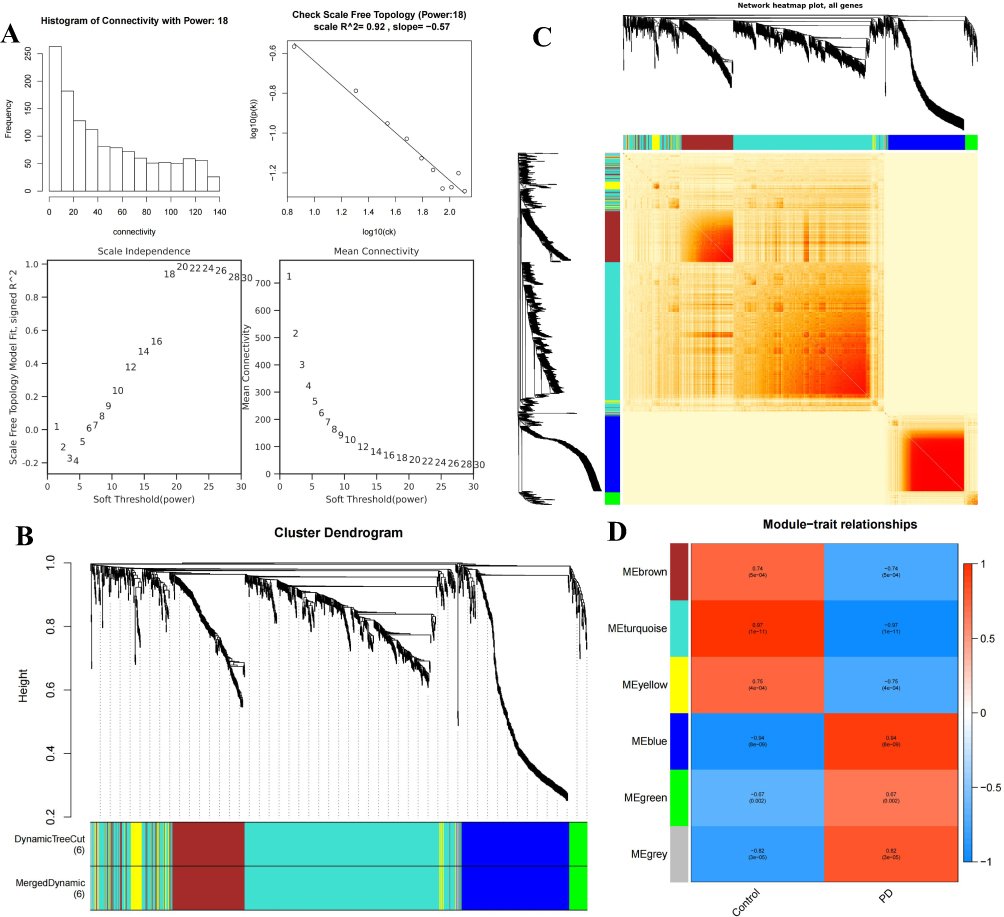
3) Analysis of gene expression data identified differentially expressed genes (DEGs) between PD/COVID-19 and controls. Pathway analysis showed genes were involved in processes like inflammation and immune response. Image
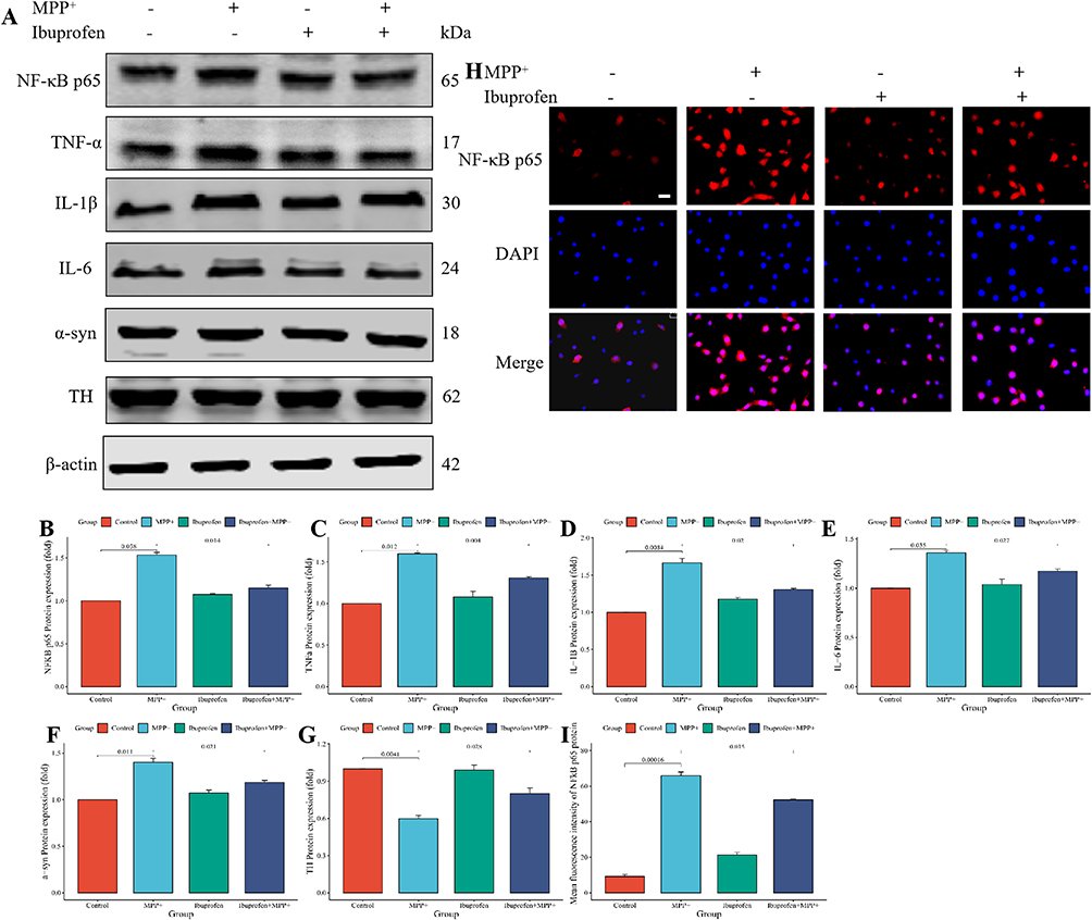
4) Ibuprofen may help alleviate PD and COVID-19 by inhibiting the NF-ฮบB signaling pathway through DEGs like RELA. This pathway is activated in both diseases and involved in inflammation. Image
5) ACE2 plays a role in PD pathology based on a mouse model with ACE2 knockout. These mice showed worse PD symptoms, more neuronal loss, and increased inflammation markers. ACE2 is expressed in brain areas implicated in PD. Image
6) SARS-CoV-2 entry involves binding to ACE2 receptor. Downregulating ACE2 during COVID-19 could impact pathways involved in both diseases and exacerbate symptoms Image
7) Inflammation, oxidative stress, autophagy and mitochondrial dysfunction are shared mechanisms that may amplify adverse effects when PD and COVID-19 interact. Further research is needed to validate models of this interaction. Image
8) In summary, the paper investigates potential links between COVID-19 infection and increased PD risk or severity based on overlapping molecular pathways, and identifies ACE2 and NF-ฮบB inhibition as potential targets for further study.

Thanks for reading ๐Ÿ™ Image

โ€ข โ€ข โ€ข

Missing some Tweet in this thread? You can try to force a refresh
ใ€€

Keep Current with Emmanuel

Emmanuel Profile picture

Stay in touch and get notified when new unrolls are available from this author!

Read all threads

This Thread may be Removed Anytime!

PDF

Twitter may remove this content at anytime! Save it as PDF for later use!

Try unrolling a thread yourself!

how to unroll video
  1. Follow @ThreadReaderApp to mention us!

  2. From a Twitter thread mention us with a keyword "unroll"
@threadreaderapp unroll

Practice here first or read more on our help page!

More from @ejustin46

May 29
๐—ฅ๐—ฒ๐˜ƒ๐—ถ๐—ฒ๐˜„ ๐—ผ๐—ณ ๐—ข๐—ฝ๐—ต๐˜๐—ต๐—ฎ๐—น๐—บ๐—ถ๐—ฐ ๐—ฆ๐˜†๐—บ๐—ฝ๐˜๐—ผ๐—บ๐˜€ ๐—ถ๐—ป ๐—–๐—ข๐—ฉ๐—œ๐——-19


Fig. Bilateral optic neuritis associated with Covid-19 disease dovepress.com/the-review-of-โ€ฆ
Image
2) COVID-19 can cause various ocular symptoms including conjunctivitis, keratitis, scleritis, uveitis, retinal changes, and neurological involvement. Common early symptoms are conjunctivitis and eye pain. Image
3) Rarely, severe cases present with retinal hemorrhages, cotton wool spots, or retinal artery/vein occlusions likely due to virus-induced hypercoagulability. Cranial nerve palsies, optic neuritis, and vision loss due to occipital strokes are neurological manifestations.
Image
Image
Read 5 tweets
May 29
๐™’๐™๐™ฎ ๐™จ๐™ค ๐™ข๐™–๐™ฃ๐™ฎ ๐™‰๐™€๐™๐™๐™Š๐™‹๐™Ž๐™”๐˜พ๐™ƒ๐™„๐˜ผ๐™๐™๐™„๐˜พ ๐™Ž๐™”๐™ˆ๐™‹๐™๐™Š๐™ˆ๐™Ž ๐™–๐™จ๐™จ๐™ค๐™˜๐™ž๐™–๐™ฉ๐™š๐™™ ๐™ฌ๐™ž๐™ฉ๐™ ๐™ก๐™ค๐™ฃ๐™œ-๐˜พ๐™Š๐™‘๐™„๐˜ฟ-19 ?

๐˜ผ๐™ฃ ๐™š๐™ญ๐™ฅ๐™ก๐™–๐™ฃ๐™–๐™ฉ๐™ž๐™ค๐™ฃ: ๐™ฉ๐™๐™š ๐™†๐™”๐™‰๐™๐™๐™€๐™‰๐™„๐™‰๐™€ ๐™‹๐˜ผ๐™๐™ƒ๐™’๐˜ผ๐™”
ncbi.nlm.nih.gov/research/coronโ€ฆ
Image
2) The kynurenine pathway metabolizes the essential amino acid tryptophan into neuroactive compounds like kynurenine, kynurenic acid, and quinolinic acid. It is activated by inflammation and produces both neuroprotective and neurotoxic metabolites. Image
3) The SARS-CoV-2 virus that causes COVID-19 can significantly alter levels of metabolites in the kynurenine pathway (KP), which metabolizes the essential amino acid tryptophan.ย 
During acute infection, inflammation raises levels of cytokines like IFN-ฮณ ...
Read 8 tweets
May 29
๐™ƒ5๐™‰1 ๐™„๐™‰๐˜พ๐™๐™€๐˜ผ๐™Ž๐™„๐™‰๐™‚๐™‡๐™” ๐™‹๐˜ผ๐™๐™ƒ๐™Š๐™‚๐™€๐™‰๐™„๐˜พ?

First, we have to take a step back from events.
H5N1 is an old virus detected in 1996. Image
2) Its substitution rate for 20 years has been relatively constant but not necessarily very fast.
Image
Image
3) This rate is quite close to human influenza A/H1N1pdm or avian influenza H9N2 but slower than that of H7N9
Image
Image
Read 9 tweets
May 29
๐—ฆ๐—ฒ๐˜ƒ๐—ฒ๐—ฟ๐—ฒ ๐—”๐˜ƒ๐—ถ๐—ฎ๐—ป ๐—œ๐—ป๐—ณ๐—น๐˜‚๐—ฒ๐—ป๐˜‡๐—ฎ ๐—” ๐—›5๐—ก1 ๐—–๐—น๐—ฎ๐—ฑ๐—ฒ 2.3.4.4๐—ฏ ๐—ฉ๐—ถ๐—ฟ๐˜‚๐˜€ ๐—œ๐—ป๐—ณ๐—ฒ๐—ฐ๐˜๐—ถ๐—ผ๐—ป ๐—ถ๐—ป ๐—ฎ ๐—›๐˜‚๐—บ๐—ฎ๐—ป ๐˜„๐—ถ๐˜๐—ต ๐—–๐—ผ๐—ป๐˜๐—ถ๐—ป๐˜‚๐—ฎ๐˜๐—ถ๐—ผ๐—ป ๐—ผ๐—ณ ๐—ฆ๐—”๐—ฅ๐—ฆ-๐—–๐—ผ๐—ฉ-2 ๐—ฉ๐—ถ๐—ฟ๐—ฎ๐—น ๐—ฅ๐—ก๐—”๐˜€ ๐Ÿ˜จ

H/t @Globalbiosec @pen_is_mighty
hindawi.com/journals/tbed/โ€ฆ
Image
2) A case in China involved a female farmer who became severely ill after exposure to sick poultry. Genetic analysis found she was infected with a clade 2.3.4.4b H5N1 strain. Interestingly, prior SARS-CoV-2 infection may have increased her susceptibility. Image
3) Clinical tests confirmed dual infection with H5N1 and persisting SARS-CoV-2. Epidemiological data implicated direct poultry contact as the source. Close contacts did not become ill, suggesting limited human-to-human transmission so far. Image
Read 7 tweets
May 29
๐™„๐™ฃ ๐™‹๐˜ผ๐™๐™„๐™€๐™‰๐™๐™Ž ๐™„๐™‰๐™๐™€๐˜พ๐™๐™€๐˜ฟ > 17 ๐™™๐™–๐™ฎ๐™จ, ๐™๐™ค๐™ฌ ๐™™๐™ค๐™š๐™จ ๐™Ž๐˜ผ๐™๐™Ž-๐˜พ๐™Š๐™‘-2 ๐™€๐™‘๐™Š๐™‡๐™‘๐™€ ๐˜ผ๐™๐™๐™€๐™ 30, 60 ๐™ค๐™ง ๐™ข๐™ค๐™ง๐™š ๐™ฉ๐™๐™–๐™ฃ 80 ๐™™๐™–๐™ฎ๐™จ?

๐˜ˆ๐˜”๐˜ˆ๐˜ก๐˜๐˜•๐˜Ž ๐˜š๐˜›๐˜œ๐˜‹๐˜  ๐Ÿ‘
๐˜›๐˜ฉ๐˜ข๐˜ฏ๐˜ฌ๐˜ด ๐˜ต๐˜ฐ @DavidJoffe64
onlinelibrary.wiley.com/doi/10.1002/jmโ€ฆ
Image
2) This study examined the evolution of SARS-CoV-2 in 8 patients with persistent infections lasting over 17 days. Whole genome sequencing was performed on respiratory samples collected at various times from each patient. Image
3) The results show rapid intra-host evolution occurred, with lineages forming based on each individual patient. One unvaccinated patient in particular showed a longer phylogenetic branch length compared to other isolates over their 56-day infection period ... Image
Read 8 tweets
May 28
๐— ๐—ถ๐—ฐ๐—ฟ๐—ผ๐—ฝ๐—น๐—ฎ๐˜€๐˜๐—ถ๐—ฐ๐˜€ ๐—ฑ๐˜†๐˜€๐—ฟ๐—ฒ๐—ด๐˜‚๐—น๐—ฎ๐˜๐—ฒ ๐—ถ๐—ป๐—ป๐—ฎ๐˜๐—ฒ ๐—ถ๐—บ๐—บ๐˜‚๐—ป๐—ถ๐˜๐˜† ๐—ถ๐—ป ๐˜๐—ต๐—ฒ ๐—ฆ๐—”๐—ฅ๐—ฆ-๐—–๐—ผ๐—ฉ-2 ๐—ถ๐—ป๐—ณ๐—ฒ๐—ฐ๐˜๐—ฒ๐—ฑ ๐—น๐˜‚๐—ป๐—ด ๐Ÿ˜จ๐Ÿ˜จ๐Ÿ˜จ

frontiersin.org/journals/immunโ€ฆ
Image
2) The study investigated the effects of microplastics (MPs) on the host response to SARS-CoV-2 infection in a mouse model. MPs were found to dysregulate innate inflammatory responses to the virus. Image
3) At 2 days post-infection, MPs suppressed proinflammatory signatures like phagocytosis and interferon responses. This likely reduced macrophage and dendritic cell activation early in infection. Image
Read 6 tweets

Did Thread Reader help you today?

Support us! We are indie developers!


This site is made by just two indie developers on a laptop doing marketing, support and development! Read more about the story.

Become a Premium Member ($3/month or $30/year) and get exclusive features!

Become Premium

Don't want to be a Premium member but still want to support us?

Make a small donation by buying us coffee ($5) or help with server cost ($10)

Donate via Paypal

Or Donate anonymously using crypto!

Ethereum

0xfe58350B80634f60Fa6Dc149a72b4DFbc17D341E copy

Bitcoin

3ATGMxNzCUFzxpMCHL5sWSt4DVtS8UqXpi copy

Thank you for your support!

Follow Us!

:(