Emmanuel Profile picture
Jun 3 โ€ข 7 tweets โ€ข 2 min read โ€ข Read on X
๐—ง ๐—–๐—˜๐—Ÿ๐—Ÿ๐—ฆ, ๐˜๐—ต๐—ฒ ๐—ฑ๐—ถ๐—ณ๐—ณ๐—ถ๐—ฐ๐˜‚๐—น๐˜ ๐—ฏ๐—ฎ๐˜๐˜๐—น๐—ฒ ๐—ผ๐—ณ ๐—ฆ๐—”๐—ฅ๐—ฆ-๐—–๐—ข๐—ฉ-2 ๐—œ๐—ก๐—™๐—˜๐—–๐—ง๐—œ๐—ข๐—ก ๐—ช๐—”๐—ฅ๐—ฅ๐—œ๐—ข๐—ฅ๐—ฆ
(๐˜ฎ๐˜ฆ๐˜จ๐˜ข-๐˜ต๐˜ฉ๐˜ณ๐˜ฆ๐˜ข๐˜ฅ ๐˜ธ๐˜ช๐˜ต๐˜ฉ ๐˜ข๐˜ญ๐˜ญ ๐˜ฅ๐˜ช๐˜ง๐˜ง๐˜ฆ๐˜ณ๐˜ฆ๐˜ฏ๐˜ต ๐˜ฑ๐˜ข๐˜ณ๐˜ต๐˜ด) Image

โ€ข โ€ข โ€ข

Missing some Tweet in this thread? You can try to force a refresh
ใ€€

Keep Current with Emmanuel

Emmanuel Profile picture

Stay in touch and get notified when new unrolls are available from this author!

Read all threads

This Thread may be Removed Anytime!

PDF

Twitter may remove this content at anytime! Save it as PDF for later use!

Try unrolling a thread yourself!

how to unroll video
  1. Follow @ThreadReaderApp to mention us!

  2. From a Twitter thread mention us with a keyword "unroll"
@threadreaderapp unroll

Practice here first or read more on our help page!

More from @ejustin46

Jun 5
๐™’๐™๐™ฎ ๐™ฉ๐™๐™š ๐™‰-๐™ฉ๐™š๐™ง๐™ข๐™ž๐™ฃ๐™–๐™ก ๐™™๐™ค๐™ข๐™–๐™ž๐™ฃ ๐™ก๐™ค๐™ค๐™ฅ๐™จ ๐™–๐™ง๐™š ๐™ž๐™ข๐™ฅ๐™ค๐™ง๐™ฉ๐™–๐™ฃ๐™ฉ ๐™›๐™ค๐™ง ๐™ฉ๐™๐™š ๐™Ž๐˜ผ๐™๐™Ž-๐˜พ๐™Š๐™‘-2 ๐™Ž๐™‹๐™„๐™†๐™€ ๐™ฅ๐™ง๐™ค๐™ฉ๐™š๐™ž๐™ฃ ?

N-terminal loops are the regions/segments of amino acids at the end of a protein.
Thanks to @mrmickme pubmed.ncbi.nlm.nih.gov/35999696/
Image
2) The SARS-CoV-2 has evolved multiple variants of concern that pose an ongoing threat during the pandemic. These variants often carry mutations in the spike protein, which mediates viral entry into cells. The N-terminal domain (NTD) of spike is genetically flexible ... Image
3) ...with many variants showing deletions in outward-facing loops like N2 and N3.
Lab experiments found these NTD deletions enhance entry for variants like Alpha. Deletions alone in the ancestral Wuhan strain also increased entry. Image
Read 7 tweets
Jun 5
๐™Ž๐˜ผ๐™๐™Ž-๐˜พ๐™Š๐™‘-2 ๐™„๐™‰๐™๐™€๐˜พ๐™๐™„๐™Š๐™‰ ๐™–๐™ฃ๐™™ ๐™„๐™‰๐˜ฟ๐™๐˜พ๐™๐™„๐™Š๐™‰ ๐™Ž๐™‹๐™€๐™๐™ˆ๐˜ผ๐™๐™Š๐™‚๐™Š๐™‰๐™„๐˜ผ ๐˜ผ๐™‹๐™Š๐™‹๐™๐™Š๐™Ž๐™„๐™Ž ๐Ÿ˜จ

INDUCTION SPERMATOGONIA are stem CELLS that GIVE RISE to SPERM production in the testes
Thanks to @DavidJoffe64
link.springer.com/article/10.100โ€ฆ
Image
2) COVID-19 appears to impact male fertility through infection of testicular cells. The study found that the SARS-CoV-2 spike protein (S-protein) can invade mouse spermatogonia (GC-1) cells through interaction with the ACE2 or CD147 receptors. Image
3) However, spermatocytes (GC-2) were not susceptible to viral entry.
Infection led to apoptosis (programmed cell death) in GC-1 cells. Both the original S-protein and Omicron variant induced cell death through the Bax-Caspase3 pathway, rather than cell cycle arrest. Image
Read 7 tweets
Jun 4
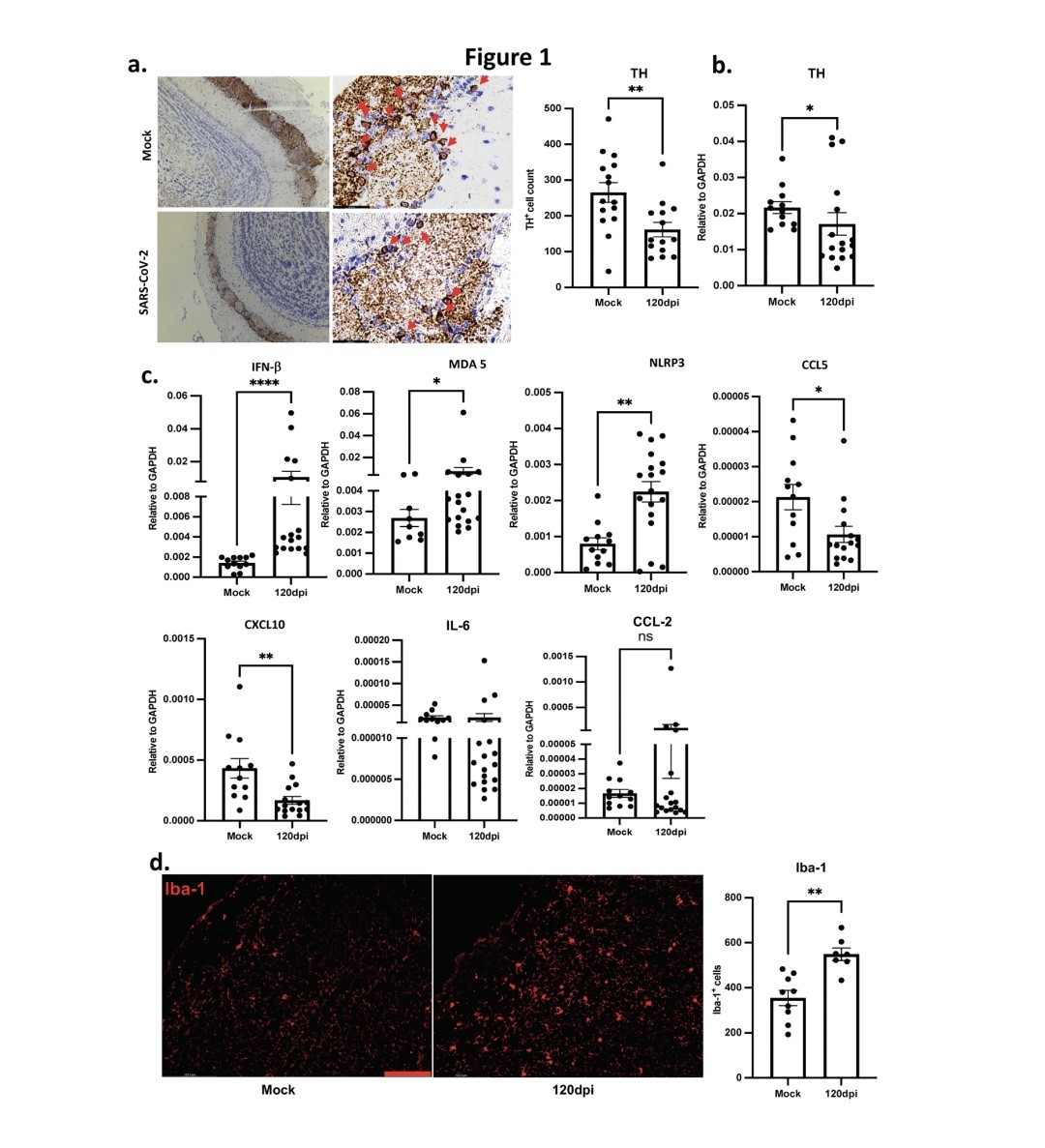
๐—ฃ๐—ฒ๐—ฟ๐˜€๐—ถ๐˜€๐˜๐—ฒ๐—ป๐˜ ๐—ก๐—ฒ๐˜‚๐—ฟ๐—ผ๐—น๐—ผ๐—ด๐—ถ๐—ฐ๐—ฎ๐—น ๐——๐—ฒ๐—ณ๐—ถ๐—ฐ๐—ถ๐˜๐˜€ ๐—ถ๐—ป ๐— ๐—ผ๐˜‚๐˜€๐—ฒ ๐—ฃ๐—”๐—ฆ๐—– ๐—ฅ๐—ฒ๐˜ƒ๐—ฒ๐—ฎ๐—น ๐—”๐—ป๐˜๐—ถ๐˜ƒ๐—ถ๐—ฟ๐—ฎ๐—น ๐——๐—ฟ๐˜‚๐—ด ๐—Ÿ๐—ถ๐—บ๐—ถ๐˜๐—ฎ๐˜๐—ถ๐—ผ๐—ป๐˜€

Absolutely key ! ๐ŸŽฏ
biorxiv.org/content/10.110โ€ฆ
Image
2) This study investigates long-term neurological effects in mice following SARS-CoV-2 infection. While the virus does not infect the brain, the researchers find persistent inflammation and changes in neural functioning months after recovery. Image
3) In the olfactory bulb, they observe decreased levels of tyrosine hydroxylase, a marker for dopamine production. This is accompanied by higher levels of pro-inflammatory cytokines and activated microglia cells. Image
Read 7 tweets
Jun 4
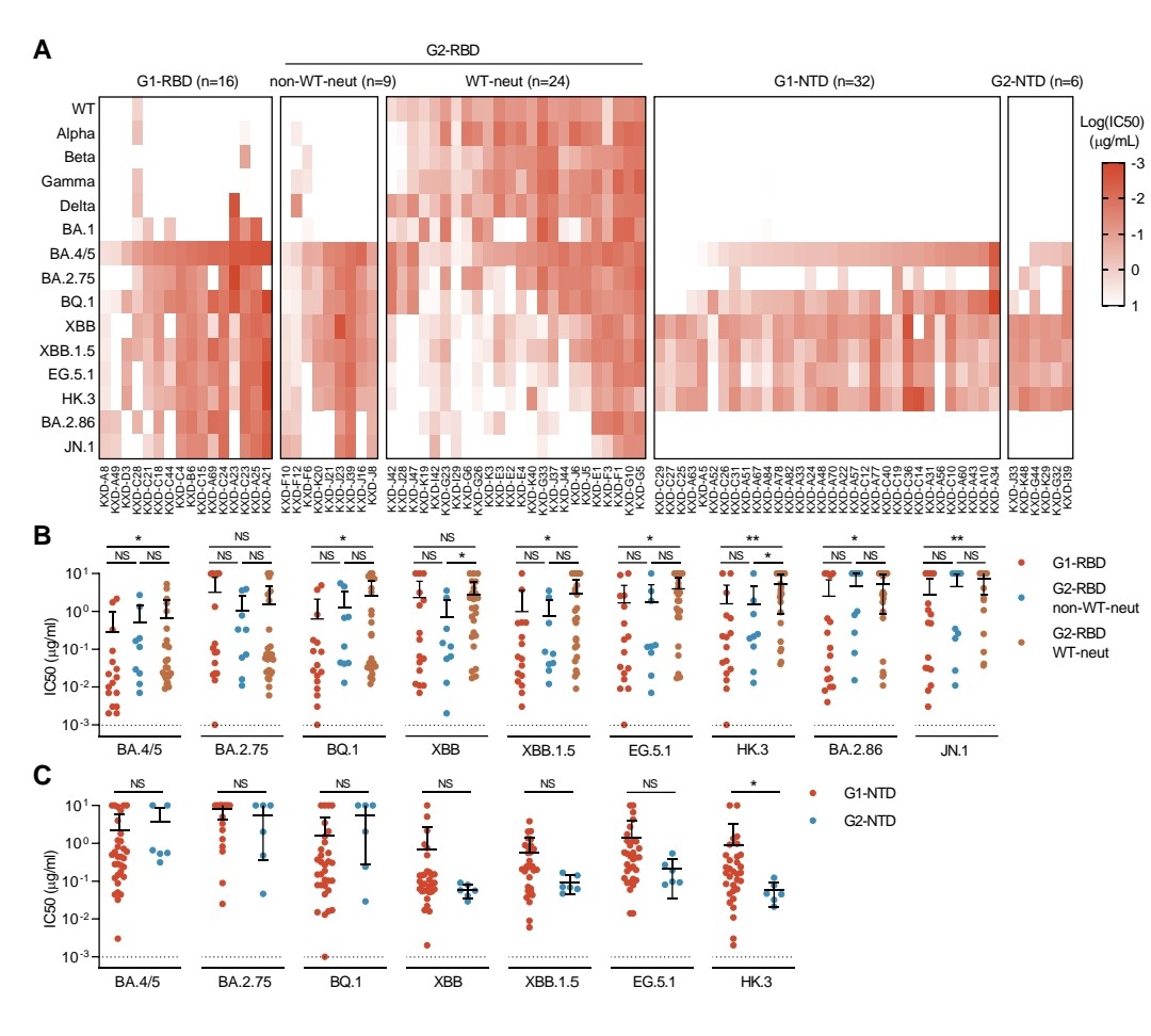
๐—”๐—ป๐—ฐ๐—ฒ๐˜€๐˜๐—ฟ๐—ฎ๐—น ๐—ฆ๐—”๐—ฅ๐—ฆ-๐—–๐—ผ๐—ฉ-2 ๐—ถ๐—บ๐—บ๐˜‚๐—ป๐—ฒ ๐—ถ๐—บ๐—ฝ๐—ฟ๐—ถ๐—ป๐˜๐—ถ๐—ป๐—ด ๐—ฝ๐—ฒ๐—ฟ๐˜€๐—ถ๐˜€๐˜๐˜€ ๐—ผ๐—ป ๐—ฅ๐—•๐—— ๐—ฏ๐˜‚๐˜ ๐—ป๐—ผ๐˜ ๐—ก๐—ง๐—— ๐—ฎ๐—ณ๐˜๐—ฒ๐—ฟ ๐˜€๐—ฒ๐—พ๐˜‚๐—ฒ๐—ป๐˜๐—ถ๐—ฎ๐—น ๐—ข๐—บ๐—ถ๐—ฐ๐—ฟ๐—ผ๐—ป ๐—ถ๐—ป๐—ณ๐—ฒ๐—ฐ๐˜๐—ถ๐—ผ๐—ป๐˜€

biorxiv.org/content/10.110โ€ฆ
Image
2) This study analyzed antibody responses to sequential Omicron infections in vaccinated/unvaccinated individuals. While some vaccinees showed no immune imprinting, imprinting persisted after reinfections in others. Imprinting affected RBD antibodies more than NTD. Image
3) Unimprinted individuals produced potent Omicron antibodies, while imprinted individuals generated broadly neutralizing antibodies to ancestral and early variants but suboptimal antibodies to later Omicrons. Image
Read 5 tweets
Jun 4
๐™๐™๐™š ๐™‡๐™Š๐™Ž๐™ ๐™๐™„๐™‚๐™ƒ๐™ ๐™–๐™œ๐™–๐™ž๐™ฃ๐™จ๐™ฉ ๐™‘๐™„๐™๐˜ผ๐™‡ ๐˜พ๐™‡๐™€๐˜ผ๐™๐˜ผ๐™‰๐˜พ๐™€ ๐™—๐™š๐™˜๐™–๐™ช๐™จ๐™š ๐™ฌ๐™š ๐˜ฟ๐™Š๐™‰'๐™ ๐™ƒ๐˜ผ๐™‘๐™€ ๐™ฉ๐™๐™š ๐™๐™„๐™‚๐™ƒ๐™ ๐™’๐˜ผ๐™๐™๐™„๐™Š๐™๐™Ž !

Thanks to @DavidJoffe64
sciencedirect.com/science/articlโ€ฆ
Image
2)This study analyzed T cell subsets in long-COVID (LC) patients compared to non-LC. Unsupervised analysis revealed increased Th17-like clusters expressing CCR6 and CCR4 in non-LC after SARS-CoV-2 stimulation. LC patients had fewer activated SARS-CoV-2-specific CCR6+ CD4+ T cells Image
3) They also exhibited higher Th1-like CXCR3+CCR6- and Th2-like CCR4+CCR6- SARS-CoV-2-specific CD4+ T cells. Additionally, LC patients demonstrated decreased IFN-ฮณ+ CD8+ T cells upon SARS-CoV-2 spike stimulation, suggesting impaired viral control. Image
Read 4 tweets
Jun 4
๐—ข-๐—ด๐—น๐˜†๐—ฐ๐—ผ๐˜€๐˜†๐—น๐—ฎ๐˜๐—ถ๐—ผ๐—ป ๐—ถ๐—ป ๐˜ƒ๐—ถ๐—ฟ๐˜‚๐˜€๐—ฒ๐˜€:
๐—” ๐˜€๐˜„๐—ฒ๐—ฒ๐˜ ๐˜๐—ฎ๐—ป๐—ด๐—ผ

onlinelibrary.wiley.com/doi/10.1002/mlโ€ฆ
Image
2) O-glycosylation is the enzymatic attachment of sugars like N-acetylgalactosamine or N-acetylglucosamine to serine or threonine on proteins. It occurs in the Golgi or cytoplasm O-glycosylation plays roles in diverse processes in viruses and their host organisms. Image
3) It plays key roles across the viral life cycle, including entry, assembly, spread, and immune evasion. Studies show O-glycans on HBV, HSV, KSHV, HTLV-1, IV, and SARS-CoV-2 proteins facilitate entry, while modifications on EBOV, HCV, HIV-1, HeV help evade neutralization. Image
Read 5 tweets

Did Thread Reader help you today?

Support us! We are indie developers!


This site is made by just two indie developers on a laptop doing marketing, support and development! Read more about the story.

Become a Premium Member ($3/month or $30/year) and get exclusive features!

Become Premium

Don't want to be a Premium member but still want to support us?

Make a small donation by buying us coffee ($5) or help with server cost ($10)

Donate via Paypal

Or Donate anonymously using crypto!

Ethereum

0xfe58350B80634f60Fa6Dc149a72b4DFbc17D341E copy

Bitcoin

3ATGMxNzCUFzxpMCHL5sWSt4DVtS8UqXpi copy

Thank you for your support!

Follow Us!

:(