Emmanuel Profile picture
Jul 21 7 tweets 3 min read Read on X
WHY in the latest @zalaly study the figures for long COVID (7.8% for the unvaccinated and 3.5% for vaccinated) SEEM SO LOW?

In all the research conducted on long COVID, it is important to consider three key factors:
▶️ 1. The definition of long COVID being used. Image
2) ▶️ 2. The duration of the study period.
▶️ 3. The characteristics of the reference sample.

If we have correctly understood the key points of this study (Ziyad will correct us if necessary), they are as follows.
3) DEFINITION of long COVID :
"An incident health outcome that first occurred between 30 days and 1 year after TO and had not been present before TO."
In most definitions, they use the value of 3 months after infection. Why here the value is from 1 month and stops at one year?🤔 Image
4) DURATION of the STUDY PERIOD
The period is between March 1, 2020, and January 31, 2022.
So mainly until the first Omicron BA.1/2, the other Omicrons from BA.5 to XBB* and JN.1* were not taken into account in the study. Image
5) CHARACTERISTICS of the REFERENCE SAMPLE
This part is particularly interesting.
In this study, the % of people infected is 9%, which is considered a low but normal figure because the study concludes in March 2022. The % of long COVID seems to be calculated differently ... Image
6) ...compared to most studies. Instead of considering only the infected and symptomatic population or the hospitalized population, this study takes into account the uninfected population as well. This difference in calculation method explains why we may sometimes see ..
7) ..figures ranging from 3% to 60% for long COVID in other studies with different baselines. Therefore, the figures announced in this study are not low and are consistent with its methodology.
It's just important to examine the details to fully understand what we're discussing. Image

• • •

Missing some Tweet in this thread? You can try to force a refresh
 

Keep Current with Emmanuel

Emmanuel Profile picture

Stay in touch and get notified when new unrolls are available from this author!

Read all threads

This Thread may be Removed Anytime!

PDF

Twitter may remove this content at anytime! Save it as PDF for later use!

Try unrolling a thread yourself!

how to unroll video
  1. Follow @ThreadReaderApp to mention us!

  2. From a Twitter thread mention us with a keyword "unroll"
@threadreaderapp unroll

Practice here first or read more on our help page!

More from @ejustin46

Jul 23
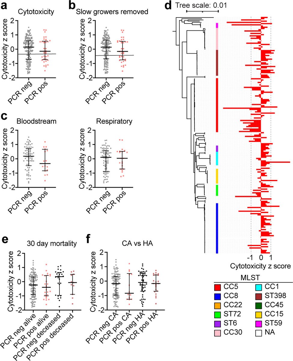
SARS-CoV-2 INFECTION PREDISPOSES PATIENTS to COINFECTION with STAPHYLOCOCCUS aureus

The COVID-19 pandemic has been linked to increased risk of coinfections with the bacterium Staphylococcus aureus.
H/t @NickAnderegg @Jul101Vie
journals.asm.org/doi/10.1128/mb…
Image
2) Patients with both SARS-CoV-2 and S. aureus infections have higher mortality rates. The researchers collected and analyzed S. aureus isolates from COVID-19 patients. Image
3) While the isolates were genetically diverse, there was a trend towards lower toxicity in bloodstream isolates from COVID-19 patients. Importantly, patients with COVID-19 had higher mortality when coinfected with S. aureus, regardless of the toxicity of the bacterial strain. Image
Read 4 tweets
Jul 23
"On Wor(l)ds and Pandemics"

The end of the Wor(l)d ?
(A very interesting article)
link.springer.com/article/10.100…
Image
2) The paper explores how contagious diseases and their spread have been perceived as signaling the "end of the world" in different historical contexts. It contrasts the COVID-19 pandemic's impact with the devastating effects of smallpox and other diseases brought by ...
3) ...European colonization of the Americas. The analysis highlights the semantic complexities of the term "world" and how it is shaped by the perspective of the speaking subject.
Read 4 tweets
Jul 23
How OMICRON INTERACTS with POPULATION IMMUNITY to SHAPE HOUSEHOLD COVID-19 TRANSMISSION ?
medrxiv.org/content/10.110…
Image
2) This study examined household transmission of the SARS-CoV-2 Omicron BA.2 variant in the Netherlands in 2022, when many had prior immunity from infection or vaccination. Despite Omicron's high transmissibility, household transmission rates were lower than for the ancestral .. Image
3) ...variant in an unvaccinated population (household SAR 59.7% vs 88.2%). This suggests prior immunity, especially hybrid immunity from infection plus vaccination, helps reduce household spread.
Interestingly, children under 18 were more likely to transmit Omicron to household Image
Read 5 tweets
Jul 22
DON’T MISS THE PROTEASES :
3CLpro, the main protease of SARS-COV-2
(New study + Mega-thread)

portlandpress.com/bioscirep/arti…
Image
2) This review focuses on a crucial protease called 3CLpro that is found in the SARS-CoV-2 virus, which causes COVID-19. This protease is essential for the virus to replicate and spread, so it has become an important target for developing antiviral treatments. Image
3) The text explains that 3CLpro has a very similar structure across different human coronaviruses. This means that drugs targeting 3CLpro could potentially work against multiple coronavirus strains, not just SARS-CoV-2. Image
Read 9 tweets
Jul 21
SARS-COV-2, The CELLS KILLER
(apoptosis, necroptosis, pyroptosis, ferroptosis, and NETosis)
🧵 mega-thread

Picture : Apoptotic cell (pink) heavily infected with SARS-COV-2 virus particles (green), isolated from a patient sample. Image
Read 9 tweets

Did Thread Reader help you today?

Support us! We are indie developers!


This site is made by just two indie developers on a laptop doing marketing, support and development! Read more about the story.

Become a Premium Member ($3/month or $30/year) and get exclusive features!

Become Premium

Don't want to be a Premium member but still want to support us?

Make a small donation by buying us coffee ($5) or help with server cost ($10)

Donate via Paypal

Or Donate anonymously using crypto!

Ethereum

0xfe58350B80634f60Fa6Dc149a72b4DFbc17D341E copy

Bitcoin

3ATGMxNzCUFzxpMCHL5sWSt4DVtS8UqXpi copy

Thank you for your support!

Follow Us!

:(