Emmanuel Profile picture
Aug 6 6 tweets 3 min read Read on X
IMPACT of WANING IMMUNITY against SARS-CoV-2 SEVERITY EXACERBATED by VACCINE HESITANCY

journals.plos.org/ploscompbiol/a…
Image
2) This study examines how uncertainty around the duration of immunity against severe COVID-19 can impact future disease dynamics.
Key findings:

- Unclear severity immunity duration leads to a wide range of possible outcomes ... Image
3) ...highlighting the need for better data on immune responses.
- Vaccines that provide long-lasting protection against infection and severe disease can help reduce these uncertainties and lower disease burden Image
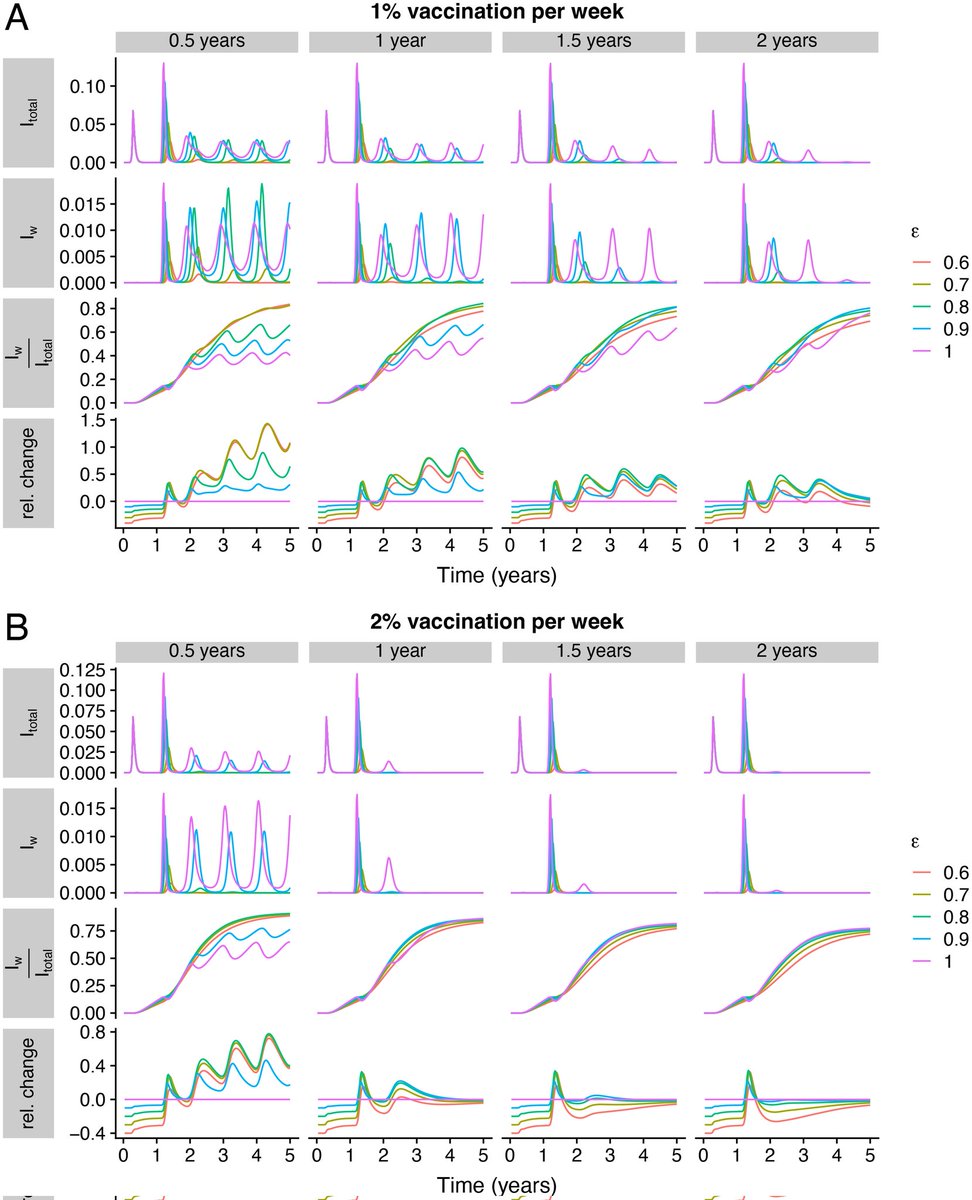
4) - However, vaccine hesitancy and uneven vaccine uptake can undermine the benefits of improved vaccines. Even with high overall vaccination, pockets of unvaccinated individuals can sustain outbreaks. Image
5) - To address waning immunity, the study emphasizes the importance of developing broadly protective vaccines and ensuring equitable global vaccine access and distribution. Image
6) In summary, the duration of immunity against severe disease and vaccine coverage disparities are critical factors shaping future COVID-19 dynamics. Comprehensive monitoring and universal vaccine deployment are needed to manage the impacts of waning immunity.

Thanks 🙏 Image

• • •

Missing some Tweet in this thread? You can try to force a refresh
 

Keep Current with Emmanuel

Emmanuel Profile picture

Stay in touch and get notified when new unrolls are available from this author!

Read all threads

This Thread may be Removed Anytime!

PDF

Twitter may remove this content at anytime! Save it as PDF for later use!

Try unrolling a thread yourself!

how to unroll video
  1. Follow @ThreadReaderApp to mention us!

  2. From a Twitter thread mention us with a keyword "unroll"
@threadreaderapp unroll

Practice here first or read more on our help page!

More from @ejustin46

Aug 8
LONGITUDINAL LANDSCAPE of IMMUNE RECONSTITUTION after ACUTE SARS-CoV-2 INFECTION at SINGLE-CELL RESOLUTION 💯👍

Very interesting study, thanks to @DavidJoffe64
sciencedirect.com/science/articl…
Image
2) This study examined how the immune system changes over time in COVID-19 patients after the initial infection. The researchers followed 47 patients for a year and found some interesting patterns.
3) A specific type of immune cell, called CDKN1C+ nonclassical monocytes, remained high even a year later. These cells produce high levels of inflammatory molecules that can cause problems. Image
Read 5 tweets
Aug 8
CONVINCING PEOPLE to GET VACCINATED through BEHAVIORAL NUDGES is NOT as STRAIGHTFORWARD or UNIVERSAL

academic.oup.com/pnasnexus/arti…
Image
2) This study tested different Facebook ad messages to encourage COVID-19 vaccination across 6 countries. Messages about social norms, helping others, and vaccine effectiveness had mixed results - some worked in certain countries but backfired in others. Image
3) The authors conclude that the effectiveness of these "nudge" tactics heavily depends on the local context, challenging the idea that they work universally.
Read 4 tweets
Aug 8
GENOMIC ANALYSIS of STAPHYLOCOCCUS AUREUS isolates from bacteremia reveals GENETIC FEATURES ASSOCIATED with the COVID-19 pandemic

cell.com/iscience/fullt…
Image
2) This study examined 339 Staphylococcus aureus strains isolated from blood infections before and during the COVID-19 pandemic.

Key findings:

- S. aureus infections doubled during the pandemic, especially those from hospital sources like catheters and surgery. Image
3) No new S. aureus strains emerged.

- Antibiotic resistance increased, with more strains resistant to methicillin and macrolides. This likely resulted from higher use of macrolides to treat COVID-19. Image
Read 5 tweets
Aug 8
IMMUNOGEN CHARACTERIZATION reveals an INTRINSIC HINDRANCE in ELICITING NEUTRALIZING ANTIBODIES against JN.1 variant

cell.com/iscience/fullt…
Image
2) The study focuses on the SARS-CoV-2 variant JN.1, which has become the dominant strain globally. Key findings:

The JN.1 spike protein, which the virus uses to infect cells, has some unique properties compared to previous variants. Image
3) - It is expressed at lower levels on the surface of infected cells and incorporated less efficiently into virus particles.
- Yet, it is surprisingly more effective at infecting cells than earlier variants. Image
Read 6 tweets
Aug 8
A predictive MODEL to explore RISK FACTORS for SEVERE COVID-19

nature.com/articles/s4159…
Image
2) This study aimed to find factors that predict severe COVID-19 and create a model to identify high-risk patients. Researchers looked at data from 346 COVID-19 patients, comparing those with severe and mild illness. Image
3) Key findings:
- Severe patients had higher breathing rates, breathing difficulties, confusion, and elevated inflammation markers like neutrophil-to-lymphocyte ratio (NLR) and lactate dehydrogenase (LDH). Image
Read 5 tweets

Did Thread Reader help you today?

Support us! We are indie developers!


This site is made by just two indie developers on a laptop doing marketing, support and development! Read more about the story.

Become a Premium Member ($3/month or $30/year) and get exclusive features!

Become Premium

Don't want to be a Premium member but still want to support us?

Make a small donation by buying us coffee ($5) or help with server cost ($10)

Donate via Paypal

Or Donate anonymously using crypto!

Ethereum

0xfe58350B80634f60Fa6Dc149a72b4DFbc17D341E copy

Bitcoin

3ATGMxNzCUFzxpMCHL5sWSt4DVtS8UqXpi copy

Thank you for your support!

Follow Us!

:(