Emmanuel Profile picture
Sep 5 7 tweets 2 min read Read on X
COVID PATIENTS EXHALE as many as 1,000 COPIES of the VIRUS PER MINUTE during the FIRST EIGHT DAYS of infection !!!

Article including a very interesting video :
news.northwestern.edu/stories/2023/0…
Image
2) Study :
"Quantity of SARS-CoV-2 RNA copies exhaled per minute during natural breathing over the course of COVID-19 infection"
medrxiv.org/content/10.110…
Image
3) The study used a new portable device to collect exhaled breath samples from COVID-19 patients and measure the amount of SARS-CoV-2 RNA being expelled during natural breathing.
4) The main findings are:

- Infected patients exhaled an average of 80 viral RNA copies per minute during the first 8 days of infection, with high variability including peaks over 800 copies/minute. Image
5) Viral RNA levels on breath did not significantly decrease until around day 8 from symptom onset, then dropped steeply to near the limit of detection.

Exhaled viral loads increased with self-reported symptom severity, though with high individual variation. Image
6) Exhaled viral loads did not differ based on vaccination status, viral variant, age, sex, or presence of co-morbidities.

The study provides important data on the dynamics of SARS-CoV-2 shedding in exhaled breath over the course of infection ...
7) ...which is critical for understanding transmission risk. The new portable collection device enabled frequent sampling to capture this temporal profile.

Thanks for reading 🙏

• • •

Missing some Tweet in this thread? You can try to force a refresh
 

Keep Current with Emmanuel

Emmanuel Profile picture

Stay in touch and get notified when new unrolls are available from this author!

Read all threads

This Thread may be Removed Anytime!

PDF

Twitter may remove this content at anytime! Save it as PDF for later use!

Try unrolling a thread yourself!

how to unroll video
  1. Follow @ThreadReaderApp to mention us!

  2. From a Twitter thread mention us with a keyword "unroll"
@threadreaderapp unroll

Practice here first or read more on our help page!

More from @ejustin46

Sep 7
REINFECTIONS which are MORE FREQUENT and occurring over SHORTER PERIODS 😨

journals.plos.org/plosone/articl…
Image
2) This study focuses on reinfections in Wales up to February 2022. We dare not imagine the current situation. Some interesting information:
▶️ The incidence rate of Omicron reinfections was 2.17 times higher than for Delta, after accounting for other factors. Image
3) This indicates an increased risk of reinfection with Omicron versus prior variants
▶️ The median time between first and second infections was shorter for Omicron (192 days) compared to Delta (226 days) reinfections.
Read 4 tweets
Sep 7
The OVERSIMPLIFICATION between VARIANT-SPECIFIC FITNESS GROWTH parameters, REPRODUCTIVE NUMBER and EPIDEMIOLOGICAL WAVES

with a key study of Trevor Bedford @trvrb 💯👍
journals.plos.org/ploscompbiol/a…
Image
2) This study offers crucial insights into the complex drivers of COVID-19 waves, moving beyond simplistic links between viral genetic changes and epidemiological trends. With rare transparency, it examines the limitations of using variant fitness alone to forecast viral spread. Image
3) The study looks at different statistical models that try to predict how the different variants of the COVID-19 virus will change over time. The models use data on the genetic sequences of the virus collected in different countries. Image
Read 10 tweets
Sep 6
ZOONOSIS and PANDEMICS (3)

A great article :
"Humans infecting animals infecting humans − from COVID-19 to bird flu, preventing pandemics requires protecting all species"
theconversation.com/humans-infecti…
Image
2) The interconnectedness of human, animal, and environmental health is crucial in preventing pandemics. The COVID-19 outbreak highlighted how pathogens can transmit between species, as seen with instances of human-to-animal transmission. Image
3) Research indicates that spillback, where diseases jump from humans to animals, poses significant risks, particularly to wildlife. An analysis of historical spillback events has shown a bias towards studying large mammals, neglecting smaller species. 4 Image
Read 4 tweets
Sep 6
ZOONOSIS and PANDEMICS (2)

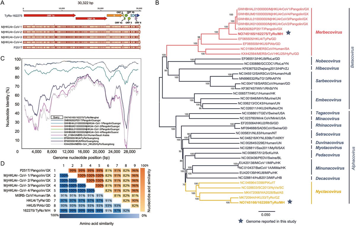
"Pangolin HKU4-related coronaviruses found in greater bamboo bats from southern China"
▶️ 9 bat species from Yunnan and Guangdong carried 58 bat CoVs
▶️ Bat coronavirus has a furin protease cleavage site in spike protein
sciencedirect.com/science/articl…
Image
2) This study investigated the diversity of coronaviruses in bats from southern China, a hotspot for these viruses. Researchers collected over 700 samples from 20 bat species and found coronavirus RNA in 58 of them. Image
3) Genetic analysis revealed a wide variety of alpha- and beta-coronaviruses, including strains related to SARS, MERS, and other emerging viruses. Notably, they identified a group of coronaviruses in greater bamboo bats that were closely related to those found in pangolins. Image
Read 5 tweets
Sep 6
ZOONOSIS and PANDEMICS (1)

100 DANGEROUS VIRUSES DETECTED in CHINA ’s FUR ANIMALS, nearly 40 COULD AFFECT HUMANS (MERS-like coronavirus in mink, canine coronavirus in raccoon dogs, influenza A viruses H1N2, H5N6 H6N2 in various fur animal species) 😨

nature.com/articles/s4158…
Image
2) This amazing study examined viruses in farmed and wild fur animals in China, a major fur producer. The researchers found 125 different viruses, including 36 new viruses and 39 with high potential to jump to humans. Image
3) Key findings:

- Expanded the known host range of coronaviruses, detecting 7 coronavirus species in fur animals. This included a MERS-like virus in mink and a canine coronavirus in raccoon dogs, raising zoonotic transmission concerns. Image
Read 5 tweets
Sep 6
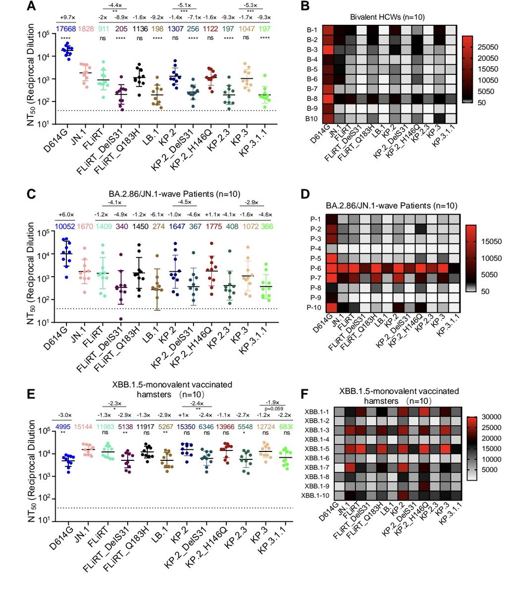
The "TERRIBLE" children and grandchildren of JN.1:
LB.1, KP.2.3, KP.3 and KP.3.1.1 subvariants (Neutralization and Stability) 💯👍

biorxiv.org/content/10.110…
Image
2) This study examines new variants of the SARS-CoV-2 virus that emerged in 2024 and became dominant globally. These variants, including LB.1, KP.2.3, and KP.3.1.1, have a specific mutation called DelS31 in the spike protein. Image
3) This mutation helps the virus evade antibodies produced by vaccines and past infections, making them less effective. The DelS31 mutation also makes the spike protein more stable and alters how it interacts with cells, reducing its ability to cause cell fusion. Image
Read 5 tweets

Did Thread Reader help you today?

Support us! We are indie developers!


This site is made by just two indie developers on a laptop doing marketing, support and development! Read more about the story.

Become a Premium Member ($3/month or $30/year) and get exclusive features!

Become Premium

Don't want to be a Premium member but still want to support us?

Make a small donation by buying us coffee ($5) or help with server cost ($10)

Donate via Paypal

Or Donate anonymously using crypto!

Ethereum

0xfe58350B80634f60Fa6Dc149a72b4DFbc17D341E copy

Bitcoin

3ATGMxNzCUFzxpMCHL5sWSt4DVtS8UqXpi copy

Thank you for your support!

Follow Us!

:(