Emmanuel Profile picture
Oct 16 6 tweets 2 min read Read on X
Brain metabolic connectivity in SARS-CoV-2 survivors, during acute, subacute, and chronic phases, to understand the mechanisms underlying persistent neurological symptoms in long-COVID patients.

Thanks to @DavidJoffe64
link.springer.com/article/10.100…Image
2) This study looked at how COVID-19 affects the brain's communication networks over time. In the early stages, the brain tried to compensate by increasing connections in the networks responsible for thinking and paying attention. Image
3) However, in the long run, these same networks showed reduced connectivity. This matched the cognitive problems long-COVID patients experience, like trouble focusing and making decisions.

Other brain networks, like those involved in processing emotions and sensations, showed.. Image
4) ...a different pattern - they were overactive early on, but returned to normal levels later.

Importantly, the researchers found that while there was initial damage to certain brain regions, this largely recovered over time.
5) This suggests the persistent symptoms in long-COVID are not due to permanent brain injury, but rather disruption in how the brain's communication networks are organized.
6) Overall, the study provides new insights into how COVID-19 affects the brain and may help explain the lingering neurological issues some patients face. Understanding these brain connectivity changes could lead to better treatments for long-COVID.

Thanks 🙏

• • •

Missing some Tweet in this thread? You can try to force a refresh
 

Keep Current with Emmanuel

Emmanuel Profile picture

Stay in touch and get notified when new unrolls are available from this author!

Read all threads

This Thread may be Removed Anytime!

PDF

Twitter may remove this content at anytime! Save it as PDF for later use!

Try unrolling a thread yourself!

how to unroll video
  1. Follow @ThreadReaderApp to mention us!

  2. From a Twitter thread mention us with a keyword "unroll"
@threadreaderapp unroll

Practice here first or read more on our help page!

More from @ejustin46

Oct 18
Why LONG-TERM IMMUNITY Can Be MORE EFFECTIVE Than SHORT-TERM IMMUNITY Against NEW VARIANTS ?

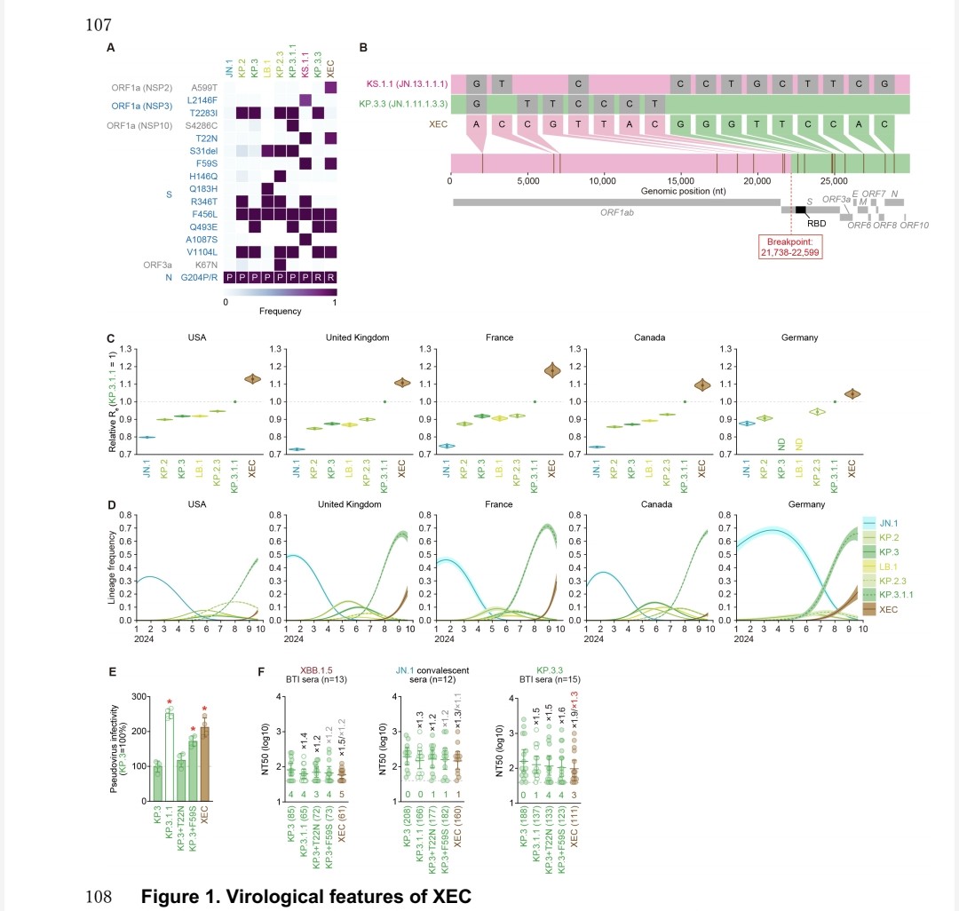
To explore this crucial question regarding the pandemic's progression, we can reference two recent studies. Image
Image
2) The first study from the Japanese team of our friends @SystemsVirology analyzed how various SARS-CoV-2 variants evade neutralization by antibodies in previously infected individuals.
biorxiv.org/content/10.110…Image
3) Researchers collected blood samples from three groups: those with breakthrough infections from the XBB.1.5, JN.1, and KP.3.3 variants, and tested their antibodies against KP.3, KP.3.1.1, and the new XEC variant.
Read 9 tweets
Oct 17
New study in Nature on AUTOANTIBODIES

ANTIBODIES are immune proteins that defend against infections, whereas
AUTOANTIBODIES attack the body's own cells, leading to autoimmune diseases where the immune system fails to differentiate
H/t @atranscendedman
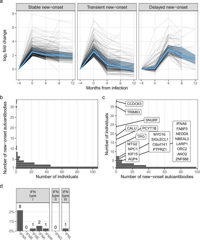
nature.com/articles/s4146…Image
2) This study examined the new autoantibodies that develop in people with COVID-19. The results show that many new autoantibodies targeting diverse proteins appear after SARS-CoV-2 infection and last for over a year. Image
3) Patients with severe COVID-19 had higher levels of certain new autoantibodies, which were also linked to neurological and psychiatric symptoms after infection. Image
Read 7 tweets
Oct 17
INFECTED by SARS-COV-2 !
In this study : BISON, ELK, CHEETAH, GORILLA, LIONS, HIPPOPOTAMUS

When will we stop playing with fire by allowing the virus to infect so many animals?
mdpi.com/2076-2615/14/1…Image
2) This study investigated SARS-CoV-2 seroprevalence in bison, elk, and captive wildlife across the U.S. using ELISA and virus neutralization tests. Results showed 1-4% of samples had antibodies to SARS-CoV-2 proteins, with neutralizing antibodies detected in bison, elk, cheetahs Image
3) ..., gorillas, lions, and hippos. These findings demonstrate the susceptibility of these species to SARS-CoV-2 and highlight the need for ongoing surveillance to monitor virus transmission in non-human hosts.

Thanks 🙏
Read 8 tweets
Oct 17
WILL SARS-CoV-2 CONTRIBUTE to a DECREASE in the GLOBAL POPULATION on earth ?
(Opinion)

Numerous studies we've shared indicate that SARS-CoV-2 impacts sperm quality, leads to erectile dysfunction, and diminishes female fertility. Image
2) Just this week, three new studies have once again explored this subject.

"Development of a Risk Predictive Model for Erectile Dysfunction at 12 Months after COVID-19 Recovery: A Prospective Observational Study"
mdpi.com/2077-0383/13/1…Image
3) "COVID-19 and Female Fertility: An Observational Prospective Multicenter Cohort Study: Upholding Reproductive Rights in Emergency Circumstances"
mdpi.com/2075-4418/14/1…Image
Read 6 tweets
Oct 17
HOW LONG is LONG COVID ?

MAJORITY of PATIENTS (90.2%) CONTINUED to EXPERIENCE SIGNIFICANT SYMPTOMS and DISABILITY even 3 YEARS AFTER their initial COVID-19 infection ! 😢😢😢
mdpi.com/2077-0383/13/1…Image
2) This study looked at the long-term health of patients who had been treated for Long COVID at a specialist clinic. The key findings were:

90% of patients were still experiencing major symptoms and disabilities even 3 years after their initial COVID-19 infection.
3) Their quality of life scores were similar to those seen in other chronic conditions like COPD and heart failure, suggesting Long COVID had become a long-term condition for most.
While patients improved during their time in the clinic, these gains were often not maintained...
Read 5 tweets
Oct 16
"Advancements in the Development of Anti-SARS-CoV-2 Therapeutics"

This review discusses how the virus infects cells by binding to the ACE2 receptor using its spike protein, and the various approaches being explored to develop effective treatments.

mdpi.com/1422-0067/25/1…Image
2) Various therapeutic approaches are being explored, including:
- Inhibitors targeting viral replication enzymes like RNA-dependent RNA polymerase (RdRp) and viral proteases (3CL protease, PLpro).
- Drugs targeting the host ACE2 receptor and ... Image
3) ...proteases involved in viral entry (TMPRSS2, Cathepsin).
- Neutralizing antibodies targeting the S protein, particularly the RBD and N-terminal domain.
- Fusion inhibitors targeting the S2 subunit of the S protein Image
Read 4 tweets

Did Thread Reader help you today?

Support us! We are indie developers!


This site is made by just two indie developers on a laptop doing marketing, support and development! Read more about the story.

Become a Premium Member ($3/month or $30/year) and get exclusive features!

Become Premium

Don't want to be a Premium member but still want to support us?

Make a small donation by buying us coffee ($5) or help with server cost ($10)

Donate via Paypal

Or Donate anonymously using crypto!

Ethereum

0xfe58350B80634f60Fa6Dc149a72b4DFbc17D341E copy

Bitcoin

3ATGMxNzCUFzxpMCHL5sWSt4DVtS8UqXpi copy

Thank you for your support!

Follow Us!

:(