ZachXBT Profile picture
Oct 23, 2024 11 tweets 6 min read Read on X
1/ Meet Yicong Wang (王逸聪), a Chinese OTC trader who has helped Lazarus Group convert tens of millions of stolen crypto to cash from various hacks via bank transfers since 2022. Image
Image
Image
2/ A follower reached out to me a few months ago after having their exchange account frozen after completing a P2P transaction with Yicong Wang an OTC who has used pseudonyms like Seawang, Greatdtrader, & BestRhea977 Image
3/ They then shared one of Yicong Wang’s Tron wallet addresses with me from a screenshot of their WeChat conversation.

THsSCBGazjjho7u2BQQsmrpbDv1Q237FL4 Image
4/ Recently they reached back out after having been approached by Yicong Wang for a larger USDT -> CNY order on August 13, 2024 involving ~1.5M USDT at a rate much lower than the market rate.

THjaAygUNkzoXufwEoKCzbUZHpsehL9rAZ Image
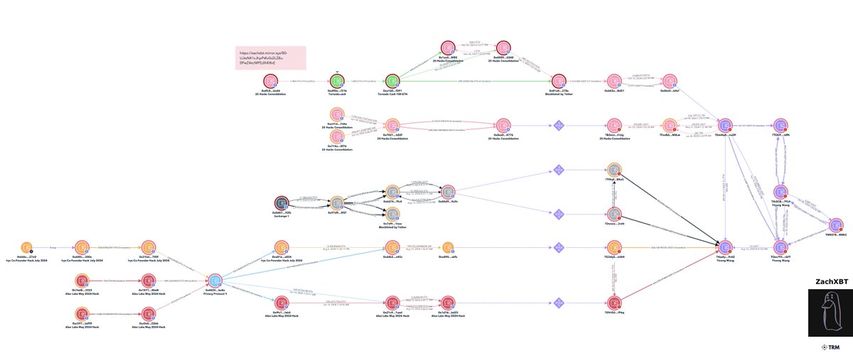
5/ When reviewing blockchain data tied to Yicong Wang you will notice high illicit fund exposure from the Alex Labs, Irys co-founder, and a consolidation of other hacks (EasyFi, Bondly, Maverick co-founder, etc). Image
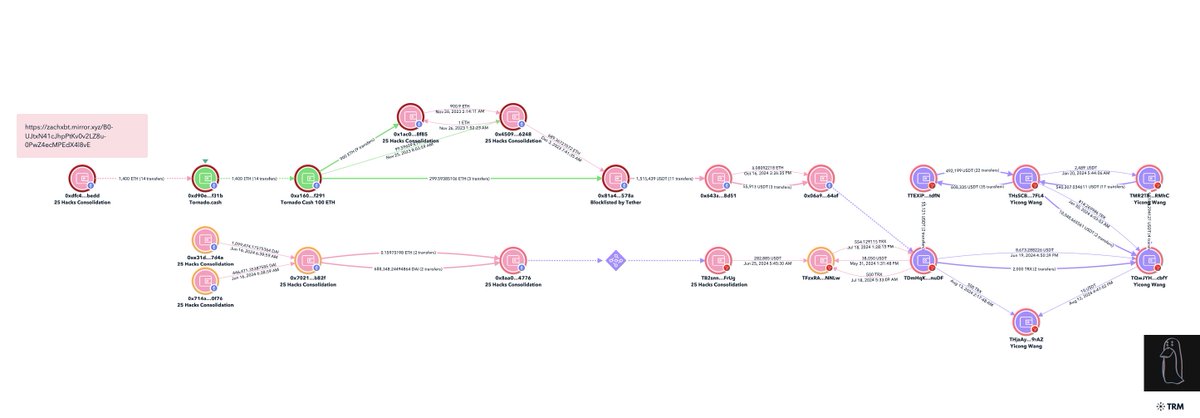
6/ $17M from 25+ Lazarus Group hacks consolidated to 0x5018cf5f48a09c46b4833890cc2cf0df2533d16a where 374K USDT was blacklisted by Tether in Nov 2023

After the blacklist the remaining funds were deposited to Tornado. Within days after the deposits 13 X 100 ETH was withdrawn and consolidated at 0x81a

In Dec 2023 $45K was bridged to Tron and transferred to multiple addresses tied to Yicong.

Read my investigation below for detailed tracing of the 25+ hacks.Image
Image
7/ Alex Labs was hacked for ~$4.5M in May 2024 by Lazarus Group.

One of the theft addresses deposited 470 ETH to a privacy protocol on June 16, 2024
0xc0a0ec4dbf170611cc76f31a9df910ad79bc2266

Matching amounts were withdrawn the same day to two addresses
0x9fc1350f80734044b7189fe7b8f288396f76feb5
0x21c926a1a328a4906feeb18664d00f3d85df1aed

Another theft address deposited 449 ETH from June 27-28th
0x1871bb6257b1f622548ef64a12ae5149eb208bd8
Shortly after a matching amount was withdrawn commingling with the Irys co-founder stolen funds.
0xddb2e9feaf0a122b43be14bc085cf713703ce45c

On August 13th funds were bridged from Ethereum to Tron address tied to Yicon.Image
8/ Irys co-founder was hacked for ~$1.3M in July 2024 by Lazarus Group via email spear phishing campaign.

From the theft address 70.8 ETH was deposited to a privacy protocol and another 338 ETH shortly after on July 31st.
0x600cd901d0407753c212ed17d8c6cae014ee300e

By performing a timing analysis matching amounts were found hours after the deposits to two addresses.
0xff87a4df67068464e5f4e3b546f556b2dffb6dfb
0xa81eac50c0b17aee3132f40f7398087e457ca054

Funds were then commingled with the Alex hack and bridged to Tron addresses tied to Yicong on August 13th.
TG3dqSzpH3V2kEqTdJAYQrtZq1TQxysUkHImage
Image
9/ An Ethereum address blacklisted by Tether in August 2024 with 948K is also directly tied to Yicong.

On Aug 13th 746K USDT was transferred to an address tied to Yicong
THjaAygUNkzoXufwEoKCzbUZHpsehL9rAZ

Shortly before the funds had been bridged over from Ethereum linking the blacklisted address
0x84d9ad5e6fdf7ca4de37684a1f7df371837e9a9cImage
Image
Image
10/ While Yicong Wang has been banned from Paxful and Noones on multiple accounts (Seawang/Greatdtrader/BestRhea977) for laundering funds he has since moved to conducting business offsite.

It’s apparent from on-chain he has still been actively helping Lazarus Group within the past couple weeks.

Hopefully at some point in the future Yicong Wang will be held accountable for his actions.Image
Image
Image
Image
Update: Yicong Wang made his X account private and deleted a lot of the posts where he had asked exchange support for help unbanning his exchange accounts. Image

• • •

Missing some Tweet in this thread? You can try to force a refresh
 

Keep Current with ZachXBT

ZachXBT Profile picture

Stay in touch and get notified when new unrolls are available from this author!

Read all threads

This Thread may be Removed Anytime!

PDF

Twitter may remove this content at anytime! Save it as PDF for later use!

Try unrolling a thread yourself!

how to unroll video
  1. Follow @ThreadReaderApp to mention us!

  2. From a Twitter thread mention us with a keyword "unroll"
@threadreaderapp unroll

Practice here first or read more on our help page!

More from @zachxbt

May 5
1/ The $150M+ DSJ Exchange (DSJEX) / BG Wealth Sharing Ponzi scheme collapsed last week. From April 27 – May 3, illicit actors laundered $92M+ across chains to obscure the trail.

I helped lead an initiative with @Tether_to, @Binance Security Team, @OKX, & US law enforcement that has since frozen $41.5M+.Image
2/ DSJ / BG has been running since 2025, advertising 1.3% - 2.6% daily returns with referral commissions and rank-based bonuses.
DSJ = fake trading platform
BG = investment group

A fictitious CEO named Stephen Beard fronted the platform, while domains and hot wallets rotated regularly to evade law enforcement.

Recruitment and fake trading signals was pushed through a group on BonChat (Hong Kong messaging app).

h/t @dehek & BehindMLM for early coverage of the investment fraud.Image
Image
Image
Image
3/ Thirteen regulators across five continents issued fraud warnings publicly about DSJ & BG.

US law enforcement seized one of the BG domains on April 23, 2026. (Bgwealthsharing[.]com). Image
Image
Read 8 tweets
Apr 8
1/ Recently an unnamed source shared data exfiltrated from an internal North Korean payment server containing 390 accounts, chat logs, crypto transactions.

I spent long hours going through all of it, none of which has ever been publicly released.

It revealed an intricate ~$1M/month scheme of fraudulent identities, forged legal documents, and crypto-to-fiat conversion.

Enjoy the findings!Image
2/ A DPRK IT worker had their device compromised via infostealer. Extracted data included IPMsg chat logs, fake identities, and browser history.

Digging through the IPMsg logs revealed this site being discussed:
luckyguys[.]site

An internal payment remittance platform, essentially a Discord-style messenger used by DPRK IT workers to report payments back to their handlers.Image
Image
3/ The site's default password was 123456, which remained unchanged for ten users.

The user list included roles, Korean names, cities, and coded group names consistent with DPRK IT worker operations.

Three companies which appeared are currently OFAC sanctioned: Sobaeksu, Saenal, & Songkwang.Image
Image
Image
Read 12 tweets
Apr 3
1/ Welcome to the Circle $USDC files.

$420M+ in alleged compliance failures since 2022, including fifteen cases of the US-regulated stablecoin issuer taking minimal action against illicit funds. Image
2/ Circle operates USDC, a centralized stablecoin pegged 1:1 to USD, marketed as a regulated company with a robust compliance program.

Its token contract includes a freeze/blacklist function, and its terms of service explicitly state it reserves the right to restrict access for suspected illicit actors "in its sole discretion".

The company is incorporated in the US, currently headquartered in New York City, and subject to US federal / state financial regulations.Image
Image
3/ On April 1, 2026, Drift Protocol was exploited for $280M.

The exploiter used CCTP to bridge 232M+ USDC from Solana to Ethereum across 100+ transactions over six consecutive hours. 10+ additional DeFi protocols across the Solana ecosystem were indirectly impacted.

Despite the attacker laundering funds over six consecutive hours across Circle's own native bridge, no USDC was frozen.

The attacker has been linked to DPRK by Elliptic.

Theft address:
HkGz4KmoZ7Zmk7HN6ndJ31UJ1qZ2qgwQxgVqQwovpZES
Read 18 tweets
Mar 23
1/ I uncovered a coordinated network of 10+ accounts manufacturing viral panic about war and politics to drive traffic to crypto scams.

Strategy:
>Purchase accounts with followers
>Doompost multiple times per day
>Repost content from alt accounts
>Promote fake giveaway or scam
>Change usernameImage
2/ Example: @wanglaurentceo

They started by purchasing an account with followers and use AI to create a fake Asian version of Mario Nawfal.

(User ID 1804235884826333184) Image
Image
Image
3/ Here’s related accounts reposting to boost the reach of posts about exaggerated or fake news.

This causes them to go viral each day with millions of views and thousands of likes / replies. Image
Image
Image
Read 7 tweets
Feb 26
1/ Meet @WheresBroox (Broox Bauer), one of the multiple @AxiomExchange employees allegedly abusing the lack of access controls for internal tools to lookup sensitive user details to insider trade by tracking private wallet activity since early 2025. Image
Image
Image
2/ Axiom is a crypto trading platform founded by Mist & Cal in 2024. After going through Y-Combinator's Winter 2025 batch, it quickly became one of the most profitable companies in the space, generating $390M+ in revenue to date.

I was retained to investigate allegations of misconduct at Axiom after receiving reports.Image
Image
3/ Broox is a current Axiom senior BD employee based in New York.

In the clip Broox states he can track any Axiom user via ref code, wallet, or UID and claims he can "find out anything to do with that person".

He also describe researching 10-20 wallets initially and slowly increasing over time "so it does not look that suspicious"

In a separate clip from the same recording, Broox sets ground rules for how to request lookups from him and then says he'll send the full list of wallets.

The full recording is a private call of the group members strategizing.
Read 10 tweets
Jan 25
In case you are curious how John Daghita (Lick) was able to steal $40M+ from US government seizure addresses.

John’s dad owns CMDSS, which currently has an active IT government contract in Virginia.

CMMDS was awarded a contract to assist the USMS in managing/disposing of seized/forfeited crypto assets.

It still remains unclear at this point how John obtained access from his dad.Image
Image
Image
Update: The CMDSS company X account, website, & LinkedIn were all just deactivated Image
Image
Image
Update: John Daghita (Lick) began trolling again on Telegram shortly after my post Image
Image
Read 4 tweets

Did Thread Reader help you today?

Support us! We are indie developers!


This site is made by just two indie developers on a laptop doing marketing, support and development! Read more about the story.

Become a Premium Member ($3/month or $30/year) and get exclusive features!

Become Premium

Don't want to be a Premium member but still want to support us?

Make a small donation by buying us coffee ($5) or help with server cost ($10)

Donate via Paypal

Or Donate anonymously using crypto!

Ethereum

0xfe58350B80634f60Fa6Dc149a72b4DFbc17D341E copy

Bitcoin

3ATGMxNzCUFzxpMCHL5sWSt4DVtS8UqXpi copy

Thank you for your support!

Follow Us!

:(