Emmanuel Profile picture
Oct 25 3 tweets 1 min read Read on X
"Impact of UNIVERSAL MASKING in REDUCING the RISK of NOSOCOMIAL RESPIRATORY VIRUSES among PEOPLE with CANCER"
cambridge.org/core/journals/…Image
2) Brief summary : Universal masking reduced nosocomial spread of common respiratory viruses among cancer patients, protecting vulnerable immunocompromised patients. Findings support continued mask use in healthcare to control respiratory virus transmission beyond COVID-19.
3) NB. New studies are being published with increasing irregularity and tend to come in waves.
Given the substantial volume of studies we received today (over 100!), we will need to provide shorter summaries than usual.
Thank you for your understanding 🙏

• • •

Missing some Tweet in this thread? You can try to force a refresh
 

Keep Current with Emmanuel

Emmanuel Profile picture

Stay in touch and get notified when new unrolls are available from this author!

Read all threads

This Thread may be Removed Anytime!

PDF

Twitter may remove this content at anytime! Save it as PDF for later use!

Try unrolling a thread yourself!

how to unroll video
  1. Follow @ThreadReaderApp to mention us!

  2. From a Twitter thread mention us with a keyword "unroll"
@threadreaderapp unroll

Practice here first or read more on our help page!

More from @ejustin46

Nov 1
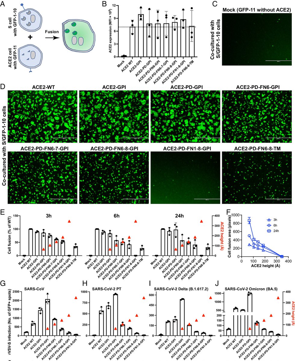
IF WE COULD PREVENT the SARS-COV-2 virus from ENTERING OUR CELLS, we could effectively BLOCK the INFECTION.
(5th part)

"Facilitating and restraining virus infection using cell-attachable soluble viral receptors"
pnas.org/doi/10.1073/pn…Image
2) This study provides crucial insights into the mechanism of SARS-CoV-2 entry via the ACE2 receptor. Key findings:

- The ACE2 peptidase domain alone can fully mediate virus infection, without needing the other ACE2 domains. Image
3) - The proximity of ACE2's RBD binding site to the cell membrane is critical - elevating its height disrupts membrane fusion.

- Soluble ACE2 or RBD-binding proteins can act as viral receptors when attached to cells, highlighting risks of these antiviral agents. Image
Read 5 tweets
Nov 1
FACTORS for EFFECTIVE T-CELL IMMUNITY

A key study 💯 👍
biorxiv.org/content/10.110…Image
2) The study examined the quality of T cell responses generated by mRNA vaccines against COVID-19. It found that the key factors for effective T cell immunity are:

- Polyclonality : having a diverse repertoire of T cells that recognize different parts of the virus. Image
3) This ensures the immune system can adapt to viral mutations.

- High, but not maximum, T cell receptor (TCR) avidity. TCRs with the highest avidity are not necessarily the most effective. A range of high-avidity TCRs is better than just maximizing avidity. Image
Read 5 tweets
Nov 1
How VACCINES PROTECT against NEW VARIANTS ?
The issue of IMMUNE IMPRINTING

This study looked at how well a COVID-19 vaccine targeting the Omicron XBB.1.5 variant could protect against newer, more genetically different Omicron subvariants.
biorxiv.org/content/10.110…Image
2) The researchers found that the vaccine generated strong antibodies against XBB.1.5, but these antibodies didn't work as well against more distantly related variants like JN.1.

Even after the vaccinated animals were infected with these newer variants ... Image
3) ... their antibodies remained focused on the original vaccine strain, rather than adapting to the new variants. This suggests that the immune system tends to "remember" the first version of the virus it encounters, making it hard for vaccines ... Image
Read 5 tweets
Oct 31
MONKEYPOX virus keeps GETTING BETTER at SPREADING AMONG HUMANS
+
What about the effectivness of the vaccines ? (new study)🧵

nature.com/articles/d4158…Image
2) A recent analysis reveals that a strain of the monkeypox virus, clade Ia, is evolving and may be spreading more effectively among humans in Central Africa, particularly in Kinshasa. Image
3) This strain, previously known for animal-to-human transmission, shows genetic mutations suggesting sustained human-to-human spread, possibly through sexual contact. Image
Read 8 tweets
Oct 31
COVID-19 : NO SEASONAL PATTERNS but HIGH RISKS for CHILDREN !

academic.oup.com/ofid/article/1…Image
2) This study looked at how COVID-19, flu, and RSV (a common childhood virus) affected young children in Ontario, Canada over several years.
- At first, COVID-19 admissions were low, but they spiked during the Omicron wave in 2021-22, exceeding pre-pandemic flu levels ... Image
3) ...especially for infants under 1 year old.
- In 2022-23, COVID-19 admissions decreased by 45% compared to the previous year, but they were still higher than pre-pandemic flu for the youngest children.
Read 6 tweets
Oct 31
SARS-CoV-2 can INFECT BRAIN CELLS in the VENTRAL TEGMENTAL AREA that PRODUCE SEROTONIN, a key neurotransmitter.

journals.plos.org/plosone/articl…Image
2) The study examined how SARS-CoV-2, the virus that causes COVID-19, affects the brain. The researchers focused on a region called the ventral tegmental area (VTA), which is involved in regulating mood and behavior. Image
3) They found that SARS-CoV-2 was able to infect and spread to the VTA in a mouse model. Specifically, the virus targeted brain cells that produce serotonin, an important chemical messenger. This led to a decrease in serotonin production in the VTA. Image
Read 6 tweets

Did Thread Reader help you today?

Support us! We are indie developers!


This site is made by just two indie developers on a laptop doing marketing, support and development! Read more about the story.

Become a Premium Member ($3/month or $30/year) and get exclusive features!

Become Premium

Don't want to be a Premium member but still want to support us?

Make a small donation by buying us coffee ($5) or help with server cost ($10)

Donate via Paypal

Or Donate anonymously using crypto!

Ethereum

0xfe58350B80634f60Fa6Dc149a72b4DFbc17D341E copy

Bitcoin

3ATGMxNzCUFzxpMCHL5sWSt4DVtS8UqXpi copy

Thank you for your support!

Follow Us!

:(