Emmanuel Profile picture
Nov 17 5 tweets 2 min read Read on X
A concise DAY-BY-DAY SUMMARY of the KEY EVENTS during SARS-CoV-2 INFECTION 💯👍

We've chosen to share this remarkable study again, offering a different perspective that enhances our understanding of the infection process.
nature.com/articles/s4158…Image
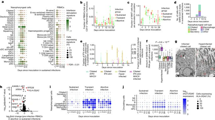
2) ▶️ Day -1: Participants with higher pre-existing HLA-DQA2 expression were less likely to develop sustained infection.

▶️ Days 1-3: Even in transient/abortive infections, rapid antiviral responses occurred, including MAIT cell activation and decreased inflammatory monocytes. Image
3) ▶️ Days 3-5: In sustained infections, interferon signaling rapidly activated in blood, preceding the mucosal response.

▶️ Days 5-7: Immune infiltration and viral load peaked in the nasopharynx, with a subset of hyperinfected ciliated cells driving viral production. Image
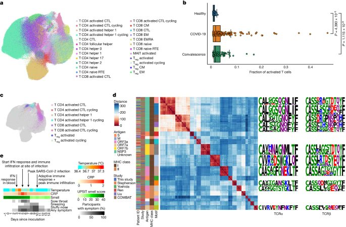
4) ▶️ Day 10: SARS-CoV-2 specific activated T cells expanded, with an unexpected prominent role for cytotoxic CD4+ T cells in the mucosal response.

▶️ Day 14: Regulatory T cells peaked, potentially helping resolve inflammation after viral clearance. Image
5) Overall, this dataset provides unprecedented insights into the dynamic interplay between SARS-CoV-2 and the host immune response over time.

Thanks for reading 🙏 Image

• • •

Missing some Tweet in this thread? You can try to force a refresh
 

Keep Current with Emmanuel

Emmanuel Profile picture

Stay in touch and get notified when new unrolls are available from this author!

Read all threads

This Thread may be Removed Anytime!

PDF

Twitter may remove this content at anytime! Save it as PDF for later use!

Try unrolling a thread yourself!

how to unroll video
  1. Follow @ThreadReaderApp to mention us!

  2. From a Twitter thread mention us with a keyword "unroll"
@threadreaderapp unroll

Practice here first or read more on our help page!

More from @ejustin46

Nov 19
Why Post-COVID recovery seems faster after an infection with the SARS-CoV-2 Omicron variant ?

This study looked at factors affecting recovery from long-term COVID-19 symptoms, called post-COVID-19 condition (PCC).
link.springer.com/article/10.100…Image
2) In this study, they used data from a large German study.

Key findings:
- Recovery was faster for people infected with Omicron or Delta variants compared to earlier strains. Image
3) - Once they accounted for the virus variant, vaccination status before infection did not independently affect recovery.
- Only about 37% of people with PCC had recovered within a year after infection.
Read 7 tweets
Nov 19
SARS-COV-2 POPULATION IMMUNITY: EPITOPES, EPITOPES and EPITOPES !

An epitope is a small part of a molecule (like a protein) that the immune system recognizes and binds to, triggering a response.
journals.plos.org/plospathogens/…Image
2) This study examined how the antibody response targets different parts of the SARS-CoV-2 spike protein, depending on a person's prior infection and vaccination history. The researchers created a panel of mutant spike proteins to map the key epitopes ... Image
3) ...recognized by neutralizing antibodies. They found that primary infections with different variants elicited distinct antibody targeting patterns, highlighting the antigenic diversity between variants. Image
Read 5 tweets
Nov 19
Time is of the essence: effectiveness of dairy farm control of H5N1 is limited by fast spread

Weekly bulk milk testing for H5N1 is often too late; better surveillance and focus on biosecurity are needed for effective intervention.
buff.ly/3YWGRCyImage
2) Very interesting data/figures

Fig. 1 Epidemic curve of H5N1 at the farm levels Image
3) Fig. 2 : Surveillance and control strategies require knowledge of both the basic repro- duction number and the intrinsic growth rate. Image
Read 4 tweets
Nov 18
UPDATE of AVIAN INFLUENZA (H5N1) INFECTION in ADULT PATIENTS

A great narrative review 💯👍
Thanks to @DavidJoffe64
accpjournals.onlinelibrary.wiley.com/doi/abs/10.100…Image
2) Avian influenza, or "bird flu," is a major public health concern worldwide. The H5N1 strain is particularly dangerous, with high rates of transmission and death. While it mainly infects birds, this virus can also spread to humans, leading to severe illness.
3) Diagnosing avian flu requires specialized testing of respiratory samples. Early treatment with antiviral medications like oseltamivir is essential to manage the infection. Preventing exposure by avoiding contact with infected birds and animals is a key prevention strategy. Image
Read 5 tweets
Nov 18
The "DOUBLE INSULT" of SARS-CoV-2 INFECTION:
Acute Illness and Reactivation of Latent Viruses Contribute to Long COVID

biorxiv.org/content/10.110…Image
2) The study examined over 1,000 hospitalized COVID-19 patients and found that many had reactivation of viruses they were already carrying, like Epstein-Barr virus and cytomegalovirus. Image
3) These reactivated viruses were linked to more severe COVID-19 symptoms and worse outcomes, including higher risk of death.

The researchers also saw that the reactivated viruses triggered specific immune responses, like increased inflammation and changes in gene activity. Image
Read 5 tweets
Nov 18
AVIAN INFLUENZA A (H5N1, H5N6, H9N2 and H7N9) viruses in China

Diverse group of viruses, each influenced by its unique ecological and social factors, for example density of pig or human population emerged as common significant predictors for H5N1
frontiersin.org/journals/publi…Image
2) This study examined the patterns and risk factors for human infections with different strains of avian influenza viruses (H5N1, H5N6, H9N2, H7N9) in China from 2011-2024.

The researchers found that the geographic distribution of cases varied by virus type. Image
3) H5N1 and H5N6 infections were mostly concentrated in eastern and southwestern China, while H9N2 and H7N9 were more widely spread across the country. The timing of cases also differed - H5N1 showed seasonal patterns, while H5N6 and H9N2 had sporadic cases throughout the year. Image
Read 7 tweets

Did Thread Reader help you today?

Support us! We are indie developers!


This site is made by just two indie developers on a laptop doing marketing, support and development! Read more about the story.

Become a Premium Member ($3/month or $30/year) and get exclusive features!

Become Premium

Don't want to be a Premium member but still want to support us?

Make a small donation by buying us coffee ($5) or help with server cost ($10)

Donate via Paypal

Or Donate anonymously using crypto!

Ethereum

0xfe58350B80634f60Fa6Dc149a72b4DFbc17D341E copy

Bitcoin

3ATGMxNzCUFzxpMCHL5sWSt4DVtS8UqXpi copy

Thank you for your support!

Follow Us!

:(