Emmanuel Profile picture
Dec 21 3 tweets 2 min read Read on X
REFINING the LONG COVID PUZZLE:
New Index Uncovers Diverse Symptom Patterns

A very interesting study. Thanks to @DavidJoffe64
jamanetwork.com/journals/jama/…Image
2) The 2024 long COVID research index identified 5 distinct symptom subtypes that differed in their impacts on quality of life. While the updated index classified fewer participants as having "likely" long COVID compared to the 2023 version, it introduced ... Image
3) ...a new "possible" long COVID category to capture those with at least one persistent symptom. This more granular approach aims to better reflect the complex and varied nature of the condition as research on long COVID continues to evolve.

Thanks for reading 🙏 Image

• • •

Missing some Tweet in this thread? You can try to force a refresh
 

Keep Current with Emmanuel

Emmanuel Profile picture

Stay in touch and get notified when new unrolls are available from this author!

Read all threads

This Thread may be Removed Anytime!

PDF

Twitter may remove this content at anytime! Save it as PDF for later use!

Try unrolling a thread yourself!

how to unroll video
  1. Follow @ThreadReaderApp to mention us!

  2. From a Twitter thread mention us with a keyword "unroll"
@threadreaderapp unroll

Practice here first or read more on our help page!

More from @ejustin46

Dec 18
POTENTIAL PANDEMIC THREAT:
Single Mutation Switches Bovine Influenza H5N1 to Human Receptors !

science.org/doi/10.1126/sc…Image
2) The bovine influenza H5N1 virus has recently infected some people in the United States. Genetic analysis showed this virus belongs to the H5 clade 2.3.4.4b.
Experiments showed that the original version of this virus binds better to bird-type receptors than human-type receptors Image
3) However, a single mutation, changing one amino acid (glutamine to leucine) at position 226 in the virus's hemagglutinin (HA) protein, was enough to switch the virus's receptor preference to human-type. Image
Read 5 tweets
Dec 17
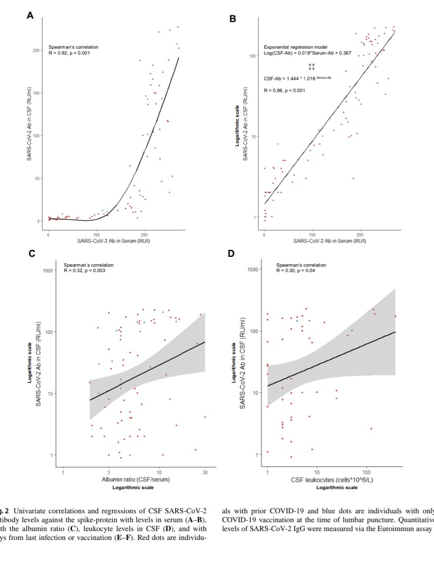
LARGEST STUDY to date investigating SARS-CoV-2 ANTIBODIES in the CEREBROSPINAL FLUID (CSF) of COVID-19 patients and vaccinated controls.

Thanks to @DavidJoffe64
link.springer.com/article/10.100…Image
2) The main findings are:

▶️ SARS-CoV-2 antibodies can be detected in the CSF after both COVID-19 infection and vaccination, without evidence of intrathecal antibody production. Image
3)▶️ CSF antibody levels show a dose-response relationship, being highest in those with prior infection and vaccination, and lowest in those with prior infection alone.

▶️ CSF antibody levels are primarily influenced by serum antibody concentrations and ... Image
Read 5 tweets
Dec 17
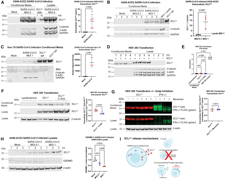
A SNEAKY VIRAL PROTEASE:
How SARS-CoV-2 Escapes Cells and Disables Immune Defenses

SARS-CoV-2 has a protease, which is a type of enzyme that can cut and break down other proteins.
H/t @atranscendedman
cell.com/cell-reports/f…Image
2) Normally, this protease would stay inside the infected cells and help the virus replicate.

However, the study found that the SARS-CoV-2 protease, called 3CL, is able to escape the infected cells through special openings called gasdermin pores. Image
3) The virus controls these pores by cutting the gasdermin protein, preventing the cell from bursting open and dying.

Once outside the cell, the 3CL protease remains active in the bloodstream. There, it can disrupt the body's defenses in two key ways: Image
Read 6 tweets
Dec 16
Researchers studied the STRUCTURE of the H5N1 virus from a human case to UNDERSTAND HOW it CAN INFECT DIFFERENT SPECIES.

biorxiv.org/content/10.110…Image
2) Influenza virus H5N1 has spread from birds to many mammals, including cows in the US. This is concerning because the virus could potentially spread to humans.

They found that the virus's receptor-binding site, which allows it to attach to cells, is already occupied ... Image
3) ...by a sugar molecule from the virus itself. This sugar is attached to a specific location on the virus's surface protein.

This "self-binding" of the virus's own sugar may help it avoid being recognized by the immune system. Image
Read 4 tweets
Dec 14
The DIFFICULTY to PREDICT LONG COVID

Predicting the future prevalence of long COVID (PASC) is challenging due to uncertainty in how COVID-19 spreads. Key factors like the duration and level of active infections and the proportion of people ...
royalsocietypublishing.org/doi/10.1098/rs…Image
2)... who develop PASC after infection, are more important than factors like immunity duration. Even if new variants don't increase PASC risk, their ability to spread and replace older variants can still raise PASC levels over time by changing population immunity. Image
3) Precise data on vaccine effectiveness against PASC specifically is less crucial than understanding how vaccines impact the overall transmission of the virus. Researchers studying long COVID need to focus on accurately measuring COVID-19 transmission parameters ... Image
Read 4 tweets
Dec 13
SARS-CoV-2 can SPREAD to and REPLICATE in VARIOUS ORGANS, MUTATING DIFFERENTLY in each.

"Multi-Organ Spread and Intra-Host Diversity of SARS-CoV-2 Support Viral Persistence, Adaptation, and a Mechanism That Increases Evolvability"
Thanks to @DavidJoffe64
onlinelibrary.wiley.com/doi/10.1002/jm…Image
2) This study found SARS-CoV-2 virus in most organs of people who died with COVID-19, suggesting it can spread and replicate beyond the lungs. Interestingly, the virus was evolving and mutating differently in various organs within the same person. Image
3) This indicates the virus can mutate in one part of the body and then spread to other areas.

The ability of the virus to replicate and evolve in different organs may help it persist in the body and rapidly develop new variants... Image
Read 4 tweets

Did Thread Reader help you today?

Support us! We are indie developers!


This site is made by just two indie developers on a laptop doing marketing, support and development! Read more about the story.

Become a Premium Member ($3/month or $30/year) and get exclusive features!

Become Premium

Don't want to be a Premium member but still want to support us?

Make a small donation by buying us coffee ($5) or help with server cost ($10)

Donate via Paypal

Or Donate anonymously using crypto!

Ethereum

0xfe58350B80634f60Fa6Dc149a72b4DFbc17D341E copy

Bitcoin

3ATGMxNzCUFzxpMCHL5sWSt4DVtS8UqXpi copy

Thank you for your support!

Follow Us!

:(