Emmanuel Profile picture
Jan 26 12 tweets 3 min read Read on X
When SARS-CoV-2 INFECTION can facilitate an ATTACK on our BRAIN, by PRIONS and AMYLOIDS.
(🧵mega-thread 8 studies)

Recent studies have illuminated a concerning aspect of SARS-CoV-2 infections: the potential impact on the brain through the involvement of prions and amyloids. Image
2) As the virus enters the body, it can trigger pathological processes that lead to the misfolding of proteins, resulting in the formation of amyloid plaques and prion-like aggregates. These abnormal protein structures can disrupt neural function ... Image
3) ... contributing to neurological symptoms such as cognitive decline, memory loss, and other forms of encephalopathy. The interplay between infection and these neurodegenerative mechanisms underscores the complexity of COVID-19 and its long-term consequences on brain health. Image

• • •

Missing some Tweet in this thread? You can try to force a refresh
 

Keep Current with Emmanuel

Emmanuel Profile picture

Stay in touch and get notified when new unrolls are available from this author!

Read all threads

This Thread may be Removed Anytime!

PDF

Twitter may remove this content at anytime! Save it as PDF for later use!

Try unrolling a thread yourself!

how to unroll video
  1. Follow @ThreadReaderApp to mention us!

  2. From a Twitter thread mention us with a keyword "unroll"
@threadreaderapp unroll

Practice here first or read more on our help page!

More from @ejustin46

Jan 27
TESTICULAR DAMAGE AFTER COVID-19 😨
The Role of Vimentin as a Key Contributor
pmc.ncbi.nlm.nih.gov/articles/PMC11…Image
2) The study found that COVID-19 can damage the testes, the male reproductive organs. A key finding was the high levels of a protein called vimentin in the testes of COVID-19 patients.

Vimentin is important because it may act as a "doorway" that allows the COVID-19 virus ...
3) ...to enter and infect the testes. The researchers suggest that the high vimentin levels make the testes more vulnerable to COVID-19 infection and damage.

The damage includes inflammation, immune cell infiltration, and reduced cell proliferation in the testes. Image
Read 5 tweets
Jan 27
The MILLION-DOLLAR QUESTION : Can T cells recognize SARS-COV-2-variants-infected cells and help clear the infection?

This study, which has unfortunately gone unnoticed, provides clues to answer. We have therefore decided to revisit it.
2) This study shows how the location and development of immune cells over time are critical for their function. In the intestine, CD8 T cells differentiate into distinct subsets based on their position along the intestinal lining.
3) Similarly, for fighting new variants of SARS-CoV-2, the spatial organization and temporal changes in CD8 T cell responses may be very important. CD8 T cells play a key role in recognizing and killing virus-infected cells, helping to clear the infection.
Read 5 tweets
Jan 26
DIVERGENT PATHS :
How SARS-CoV-2 is CARVING a UNIQUE EVOLUTIONARY TRAJECTORY Among Betacoronaviruses

biorxiv.org/content/10.110…Image
2) This study suggests that SARS-CoV-2 may be evolving quite differently compared to other coronaviruses in the Betacoronavirus genus, to which it belongs.

The key reasons are:
▶️ SARS-CoV-2 has shown an unusually high ratio of lysine (LYS) to arginine (ARG) residues ... Image
3) ...on its spike protein, reaching levels higher than typically seen in other betacoronaviruses. This preference for LYS over ARG is a unique evolutionary trend for this virus. Image
Read 7 tweets
Jan 25
SARS-COV-2, the KING of ESCAPE 💥💯
(Study from @jbloom_lab
using data from @yunlong_cao)

SARS-CoV-2 has quickly changed to avoid human immunity. Scientists have found hundreds of antibodies that can block the virus, but the virus has evolved to resist...
biorxiv.org/content/10.110…Image
2) ...most of these antibodies over time.

Recent studies used a technique called deep mutational scanning to identify mutations in the virus's spike protein that allow it to escape from individual antibodies. Image
3) This provides a unique opportunity to study how the virus has evaded the many antibodies that make up the human immune response.

For 1,603 antibodies, the researchers used the deep mutational scanning data to predict how the virus's ability to escape each antibody changed ... Image
Read 8 tweets
Jan 25
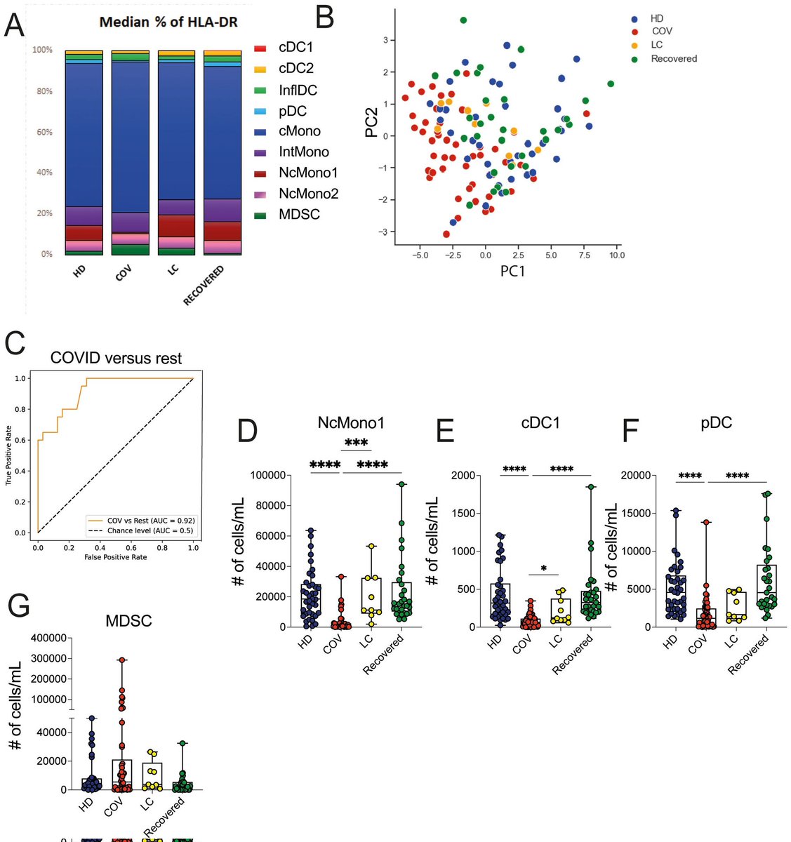
The immunological "SIGNATURE(S)" of LONG COVID🧵

Immunological signatures are crucial for developing diagnostic markers and understanding recovery mechanisms. This provides insights into the immunological basis driving divergent outcomes after infection.
frontiersin.org/journals/immun…Image
2) This first study provides some insights into why some patients recover fully from COVID-19 infection, while others develop the long-lasting condition of long COVID (LC) syndrome:

A. Myeloid cell populations (dendritic cells, monocytes):
- In acute COVID-19 patients ... Image
3) ... these myeloid cells were strongly depleted.
- However, in individuals who fully recovered, the myeloid cell populations returned to normal levels, similar to healthy donors.
- In contrast, LC patients maintained a myeloid cell distribution pattern more akin ... Image
Read 12 tweets
Jan 24
H5N1. Genetic Alterations in Influenza Virus from Humans Raise Alarm Over Increased Ability to Infect and Spread Among People
tandfonline.com/doi/full/10.10…Image
2) The researchers found that the virus isolated from a human patient (rHPhTX) had genetic changes that allowed it to replicate more efficiently and cause more severe disease in mice compared to the virus from cattle (rHPbTX). Image
3) This suggests the virus can adapt to better infect and potentially transmit among humans. As the virus circulates in both cattle and humans, it has more opportunities to acquire mutations that enhance its ability to infect and spread in the human population. Image
Read 4 tweets

Did Thread Reader help you today?

Support us! We are indie developers!


This site is made by just two indie developers on a laptop doing marketing, support and development! Read more about the story.

Become a Premium Member ($3/month or $30/year) and get exclusive features!

Become Premium

Don't want to be a Premium member but still want to support us?

Make a small donation by buying us coffee ($5) or help with server cost ($10)

Donate via Paypal

Or Donate anonymously using crypto!

Ethereum

0xfe58350B80634f60Fa6Dc149a72b4DFbc17D341E copy

Bitcoin

3ATGMxNzCUFzxpMCHL5sWSt4DVtS8UqXpi copy

Thank you for your support!

Follow Us!

:(