Emmanuel Profile picture
Apr 3 11 tweets 3 min read Read on X
WHY INFECTIONS by BACTERIA, VIRUSES and FUNGI will INCREASE in the FUTURE ? 🧵

2 recent studies highlights important concerns about the rise of infections caused by bacteria, viruses, fungi and the role of COVID-19 Image
2) One study focuses on antibiotic resistance, where bacteria become resistant to medicines meant to kill them. This often happens due to the overuse of antibiotics in healthcare and agriculture, along with a lack of new antibiotics being developed.
3) As these bacteria evolve and become harder to treat, even common infections could lead to severe health problems.

The second study discusses how climate change and urban growth are contributing to the increase in viral and fungal infections.
4) Warmer temperatures can help pathogens thrive, and densely populated areas can lead to more outbreaks, especially among vulnerable groups like the elderly or those with weakened immune systems.

The COVID-19 pandemic has added another layer to these challenges. Image
5) The virus weakens the immune system, making it harder for the body to fight off other infections. Many people who have had COVID-19 may find themselves more susceptible to bacterial and fungal infections afterward. Image
6) Additionally, the pandemic has strained healthcare resources, leading to increased antibiotic use for secondary infections, which may worsen antibiotic resistance.

Together, these studies show that antibiotic resistance, environmental changes, and the effects of COVID-19 ... Image
7) ...significant health risks. To tackle these issues, we need to focus on better use of antibiotics, improved infection control, and ongoing research into new treatments to protect public health now and in the future.

Thanks for reading 🙏 and to @DavidJoffe64 for his support

• • •

Missing some Tweet in this thread? You can try to force a refresh
 

Keep Current with Emmanuel

Emmanuel Profile picture

Stay in touch and get notified when new unrolls are available from this author!

Read all threads

This Thread may be Removed Anytime!

PDF

Twitter may remove this content at anytime! Save it as PDF for later use!

Try unrolling a thread yourself!

how to unroll video
  1. Follow @ThreadReaderApp to mention us!

  2. From a Twitter thread mention us with a keyword "unroll"
@threadreaderapp unroll

Practice here first or read more on our help page!

More from @ejustin46

Apr 4
How many spike proteins are in our body during each SARS-CoV-2 infection, and how many stay in our organs after three infections?

500,000,000,000 spike proteins ?

I haven't found a clear answer in the nearly 10,000 studies that I shared on X/Twitter since the pandemic began. Image
2) Although I never pretend to be an expert on this topic, I decided to take a chance and estimate this number. I welcome any constructive criticism you might have.

First, the human body has about 37.2 trillion cells, though this number can change based on size, age, and health. Image
3) Many viruses, including SARS-CoV-2, can interact with our cells in complex ways.

One study tried to estimate the number of viral particles during an infection and found it to be around 10 billion.
Read 13 tweets
Apr 3
CAUTION with the use of KETAMINE against COVID-19 !

biorxiv.org/content/10.110…Image
2) Astrocytes are the brain cells that can be infected and support the growth of the SARS-CoV-2 virus. This likely contributes to the neurological symptoms of COVID-19. Image
3) Experiments show ketamine, an anesthetic, can reduce astrocyte infection by earlier SARS-CoV-2 variants, but not newer variants. Ketamine does this by decreasing the virus's entry receptor and replication in astrocytes. Image
Read 4 tweets
Apr 1
BRAIN'S BATTLE: 5 Ways COVID-19 Can Disrupt Cognition 😰
1. Persistent neuroinflammation
2. Cerebrovascular complications
3. Direct neuronal injury
4. Activation of the kynurenine pathway
5. Psychological distress

(Visual explanations 💥💯)
onlinelibrary.wiley.com/doi/10.1111/cn…Image
2) This first figure helps explain the first key mechanisms contributing to cognitive impairment in COVID-19 patients:

▶️ Direct viral entry and brain injury is shown in the first panel.
▶️ The role of hypoxia (lack of oxygen) in cognitive decline is depicted in the second panel Image
3) ▶️ The widespread systemic inflammation caused by COVID-19 is illustrated in the third panel. Image
Read 10 tweets
Mar 31
For CHILDREN, the risk of LONG COVID after a SECOND INFECTION is 2.08 TIMES GREATER compared to the FIRST INFECTION.
medrxiv.org/content/10.110…Image
2) Let's summarize first this study :

The researchers used medical records from 40 children's hospitals in the US between January 2022 and October 2023. They compared the risk of long-term issues in those with a second COVID-19 infection versus their first infection. Image
3) Results showed that children with a 2nd infection had a significantly higher risk of various long-term problems, including:
- Heart issues like inflammation and abnormal heart rhythms
- Changes in taste and smell
- Blood clots
- Kidney problems
- Fatigue and muscle/joint pain
Read 8 tweets
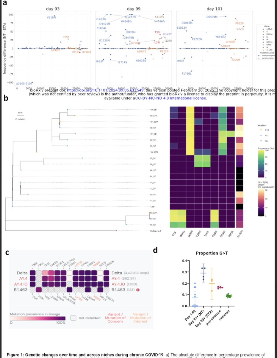
Mar 29
What a "CLEVER" SARS-COV-2 virus !
... which induced a P812S mutation in a chronically ill individual, that is somewhat less pathogenic but enables the virus to infect a larger population.
biorxiv.org/content/10.110…Image
2) This study looks at how a single mutation, called P812S, in the SARS-CoV-2 virus can have different effects. The P812S mutation was found in a person with a long-term COVID-19 infection. Image
3) The study found that the P812S mutation:
- Reduced the ability of the virus to enter cells and cause them to fuse together (form syncytia). This is linked to less severe COVID-19 disease.
- Helped the virus evade antibodies that target the fusion peptide region of the spike. Image
Read 6 tweets

Did Thread Reader help you today?

Support us! We are indie developers!


This site is made by just two indie developers on a laptop doing marketing, support and development! Read more about the story.

Become a Premium Member ($3/month or $30/year) and get exclusive features!

Become Premium

Don't want to be a Premium member but still want to support us?

Make a small donation by buying us coffee ($5) or help with server cost ($10)

Donate via Paypal

Or Donate anonymously using crypto!

Ethereum

0xfe58350B80634f60Fa6Dc149a72b4DFbc17D341E copy

Bitcoin

3ATGMxNzCUFzxpMCHL5sWSt4DVtS8UqXpi copy

Thank you for your support!

Follow Us!

:(