Vipin M. Vashishtha Profile picture
May 14 3 tweets 1 min read Read on X
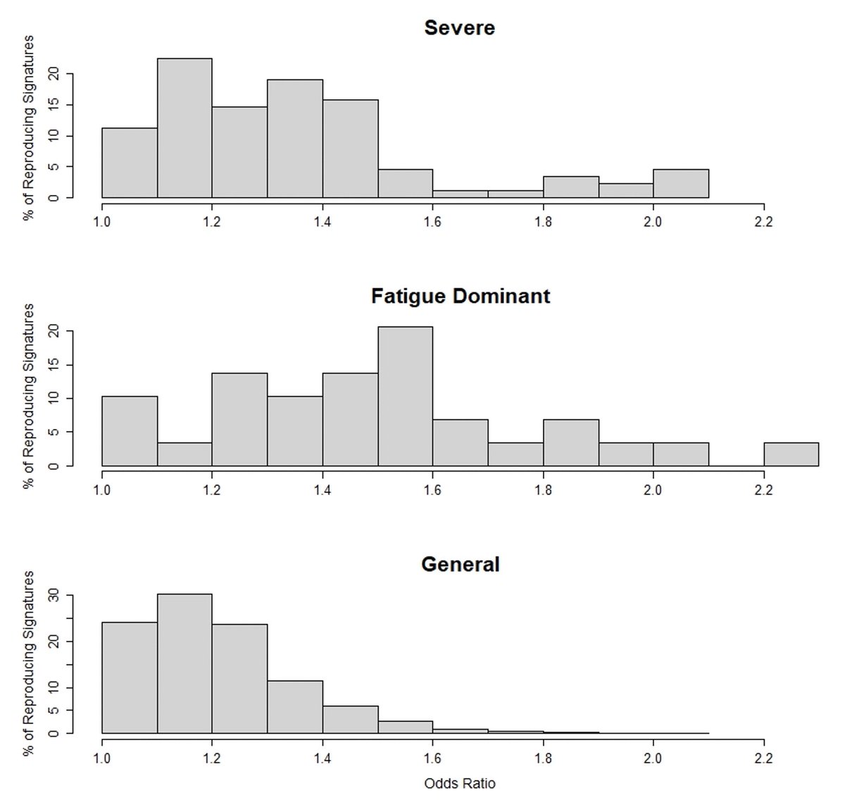
A systematic review & meta-analysis of nearly 140,000 participants found that excess weight and obesity are linked to increased risk of neurological symptoms in #LongCOVID patients 1/ Image
These neurological symptoms include headaches, numbness/tingling, memory issues, vertigo and depression. Researchers suggest that fat tissue may serve as a reservoir for the virus, contributing to prolonged symptoms.  2/ Image
Thus, excess weight, including overweight and obesity, is associated with experiencing neuro-symptoms related to PCC. Individuals with these conditions urgently need enhanced personalized care management in current post-pandemic context. 3/3

journals.plos.org/plosone/articl…

• • •

Missing some Tweet in this thread? You can try to force a refresh
 

Keep Current with Vipin M. Vashishtha

Vipin M. Vashishtha Profile picture

Stay in touch and get notified when new unrolls are available from this author!

Read all threads

This Thread may be Removed Anytime!

PDF

Twitter may remove this content at anytime! Save it as PDF for later use!

Try unrolling a thread yourself!

how to unroll video
  1. Follow @ThreadReaderApp to mention us!

  2. From a Twitter thread mention us with a keyword "unroll"
@threadreaderapp unroll

Practice here first or read more on our help page!

More from @vipintukur

May 16
A new study, the first to compare inflammation & brain stress in #LongCOVID patients w/ those who have fully recovered shows that those w/continued brain fog & other cognitive issues have a lower ability to adapt to stress & higher levels of inflammation in their brains. 1/ Image
While previous longCOVID studies have shown changes in these markers in mice, this study evaluated the infection's impact on the brain in documented COVID-positive patients. 2/
The pilot study included 17 confirmed COVID patients (10 with longCOVID and seven who were fully recovered with no lingering symptoms). 3/
Read 10 tweets
May 15
A new study suggested that COVID-19 may cause lasting damage to the esophageal epithelial barrier, increasing its permeability & provoking an exacerbated inflammatory response. These changes may explain the prevalence of post-infection gastroesophageal symptoms 1/ Image
This prospective study found that 55 hospitalized patients recovering from COVID reported significantly increased symptoms of heartburn and acid reflux 3 to 6 months after hospital discharge. 2/ Image
Biopsies revealed higher esophageal permeability under acidic conditions, increased IL-8 levels, and elevated expression of Claudin-2, a tight junction protein that weakens epithelial barrier function. 3/ Image
Read 4 tweets
May 13
A new study suggests that
#LongCOVID patients had significantly more dilated capillaries, microhemorrhages, abnormal capillary shapes (neoangiogenesis) and lower capillary density than both recovered COVID patients without LongCOVID and healthy controls. 1/ Image
In this multicenter Italian study, researchers used nailfold videocapillaroscopy (NVC) to identify microvascular damage in Long COVID patients up to 18 months after infection. 2/ Image
Comparing NVC images in patients who had NVC before COVID infection and after COVID infection confirmed new vascular damage following infection. 3/ Image
Read 4 tweets
May 5
A new study shows that coronavirus spike proteins can trigger mast cell degranulation by binding to cellular receptors and activating the Src/PI3K/AKT signaling pathway, leading to increased calcium levels and mast cell granule release. 1/ Image
The activation and degranulation of mast cells (MCs), triggered by a variety of viruses, are intricately linked to viral pathogenesis. However, the precise mechanism underlying virus-induced MC degranulation remains largely unknown. 2/ Image
In this study, researchers demonstrate the ubiquity of coronavirus-induced MC degranulation and investigate the intracellular signaling pathways that mediate this process. 3/ Image
Read 7 tweets
May 5
Tiny RNA molecule may hold the key to treating knee osteoarthritis!

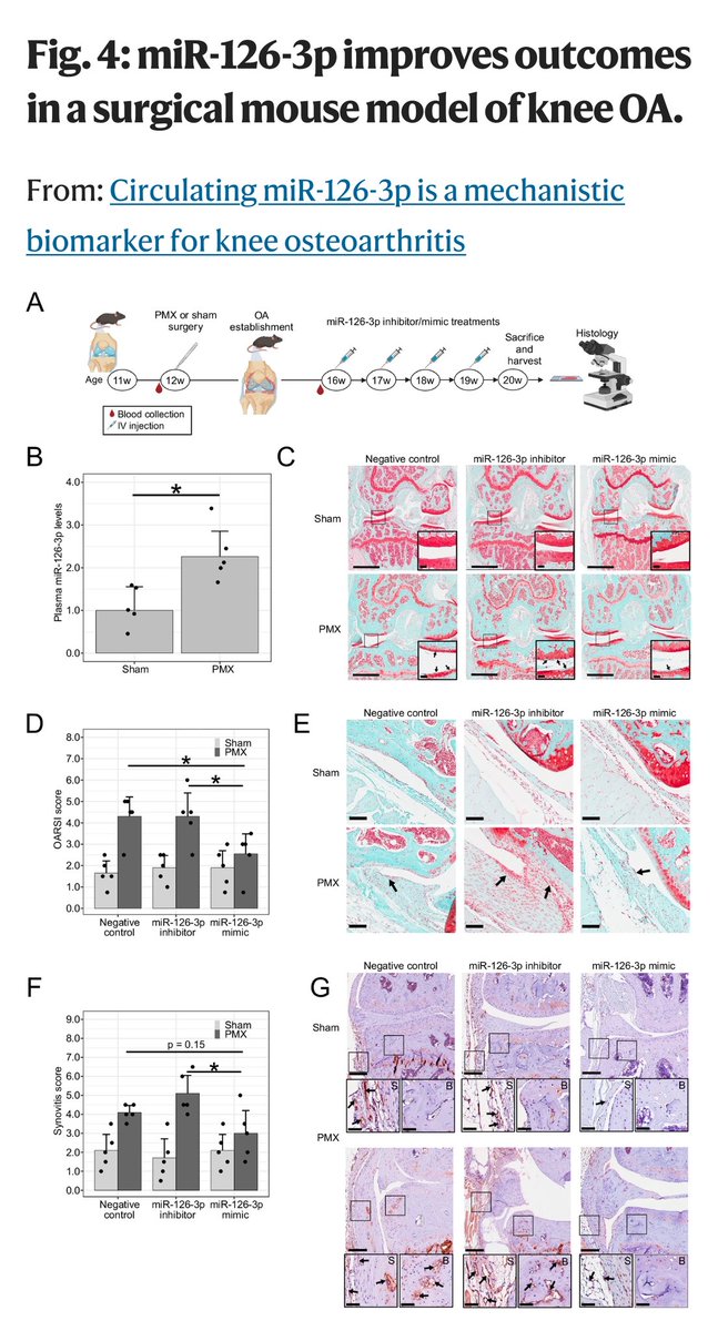
A NEW discovery could pave the way for new breakthroughs in detecting & treating the disease. Researchers identified a circulating microRNA, miR-126-3p, a mechanistic biomarker of osteoarthritis of knee 1/ Image
MiR-126-3p plays a role in reducing blood vessel formation and reducing the severity of knee osteoarthritis, making it not just a signal of disease—but potentially a contributor to it. 2/ Image
Now that scientists are aware of miR-126-3p, they can develop blood tests to detect osteoarthritis of the knee and therapeutics for slowing or even stopping progression. 3/ Image
Read 6 tweets
Apr 30
A new preprint validated earlier findings that genetic factors strongly influence who develops Long COVID, using data from both U.S. (All of Us) and U.K. (Sano GOLD) cohorts with diverse ancestries. 1/ Image
Over 90% of genes identified in the original study were also associated with #LongCOVID in the U.S. population including in Black and Hispanic groups. 2/
These results confirm that combinatorial genetic analysis can uncover more risk genes than traditional Genome-wide association studies (GWAS) and support the continued exploration of drug repurposing candidates for LongCOVID treatment. 3/ Image
Read 6 tweets

Did Thread Reader help you today?

Support us! We are indie developers!


This site is made by just two indie developers on a laptop doing marketing, support and development! Read more about the story.

Become a Premium Member ($3/month or $30/year) and get exclusive features!

Become Premium

Don't want to be a Premium member but still want to support us?

Make a small donation by buying us coffee ($5) or help with server cost ($10)

Donate via Paypal

Or Donate anonymously using crypto!

Ethereum

0xfe58350B80634f60Fa6Dc149a72b4DFbc17D341E copy

Bitcoin

3ATGMxNzCUFzxpMCHL5sWSt4DVtS8UqXpi copy

Thank you for your support!

Follow Us!

:(