Vipin M. Vashishtha Profile picture
May 29 6 tweets 3 min read Read on X
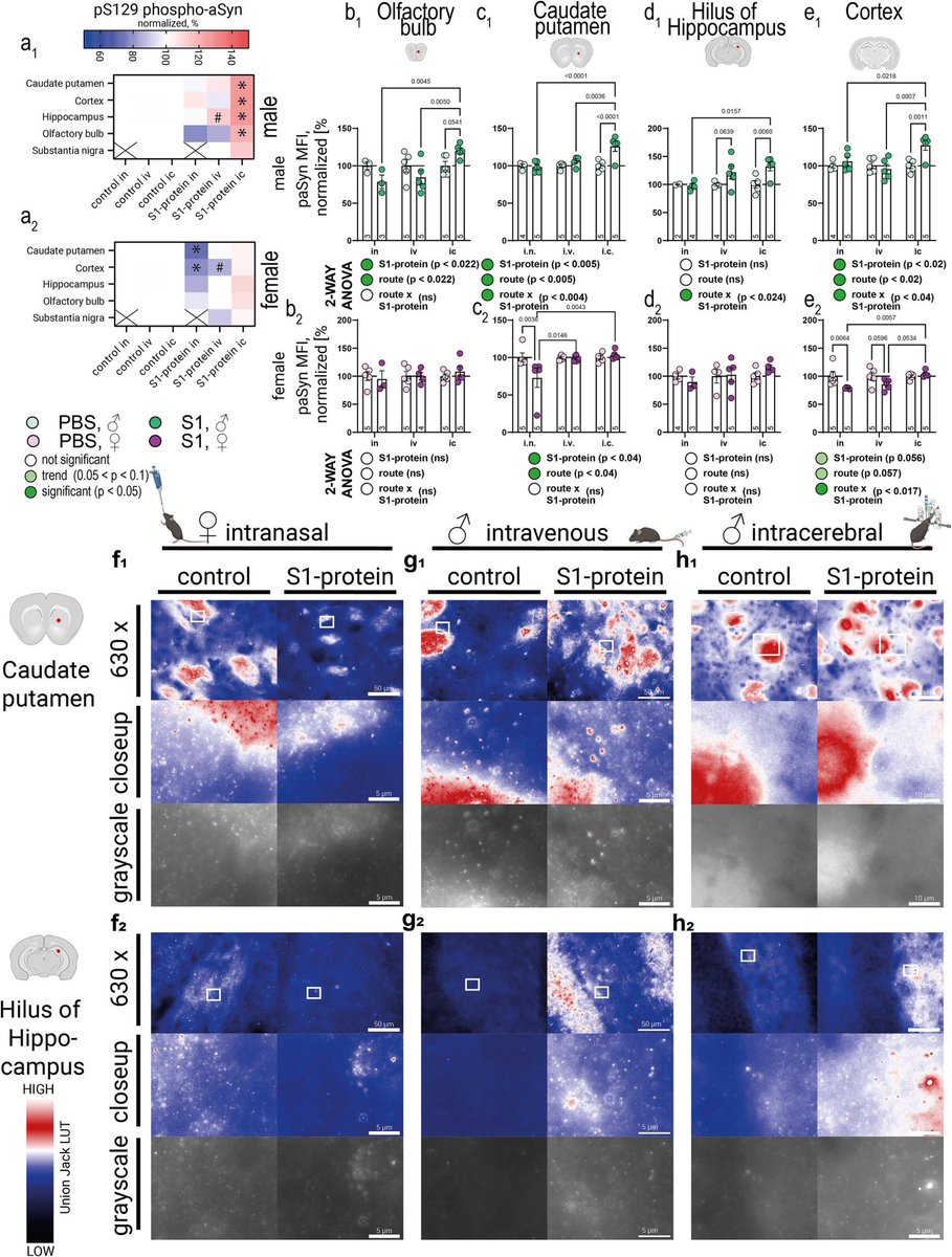
A new study from Germany found that intravenous administration of the SARS-CoV-2 spike protein in mice led to neuroinflammation and accumulation of alpha-synuclein in brain regions associated with Parkinson’s disease. 1/ Image
Authors also discovered “sex-dependent alterations in astrocyte reactivity and parvalbumin-positive interneurons.” 2/ Image
These findings suggest that exposure to the spike protein alone, without full viral infection, may contribute to neurodegenerative processes linked to Parkinson's, thus highlighting potential long-term neurological risks following COVID infection. 3/ Image
ACE2 and Neuropilin-1 receptor expression altered following S1-protein exposure.

Most pronounced effects occur in brain regions associated with Parkinson’s disease pathology. 4/

sciencedirect.com/science/articl…Image
The above mentioned study builds upon Ali Erturk’s lab report from December 2024 which showed that  persistence of spike protein at the skull-meninges-brain axis induced neurological damage in mice.  5/

cell.com/cell-host-micr…Image
Vaccination reduced but did not eliminate spike protein accumulation after infection in mice. These findings suggest persistent spike protein at the brain borders may contribute to lasting neurological sequelae of COVID-19. 6/6

• • •

Missing some Tweet in this thread? You can try to force a refresh
 

Keep Current with Vipin M. Vashishtha

Vipin M. Vashishtha Profile picture

Stay in touch and get notified when new unrolls are available from this author!

Read all threads

This Thread may be Removed Anytime!

PDF

Twitter may remove this content at anytime! Save it as PDF for later use!

Try unrolling a thread yourself!

how to unroll video
  1. Follow @ThreadReaderApp to mention us!

  2. From a Twitter thread mention us with a keyword "unroll"
@threadreaderapp unroll

Practice here first or read more on our help page!

More from @vipintukur

May 31
The relationship between the gut and #LongCOVID:

Researchers found that people with LongCOVID fatigue have damaged gut barriers & signs of immune activation.

Preexisting gastrointestinal symptoms before COVID infection predisposed people to developing LongCOVID fatigue. 1/ Image
LongCOVID patients were found to have an increased LBP/sCD14 ratio & lower IL-33 levels, which indicates altered immune activation & a reduced intestinal barrier. In addition, there were increased IL-6 levels, which are considered a marker for systemic inflammation. 2/ Image
LBP/sCD14 is the ratio of lipopolysaccharide binding protein to soluble CD14.

This study emphasizes the impact of SARS-CoV-2 infection on the gut, which might be associated with the onset of Fatigue seen in LongCovid patients. 3/ Image
Read 4 tweets
May 28
A significant discovery in the fight against #LongCovid!

➡️ Researchers have identified the epipharynx, a part of the pharynx, as a key site for chronic inflammation driven by residual SARS-CoV-2 RNA. 1/ Image
Using a next-generation molecular mapping technology called Visium HD spatial transcriptomics, researchers from Japan provided the world's first high-resolution spatial gene expression analysis of the epipharynx in patients with longCOVID. 2/ Image
According to the study, the viral RNA from SARS-CoV-2 can persist in the epipharynx for more than six months post-infection, and here they activate local immune signals in specialized cells like B cells, plasmacytoid dendritic cells, and ciliated epithelial cells. 3/ Image
Read 13 tweets
May 24
A new article on #LongCOVID shows that millions of Americans continue to suffer from LongCOVID which is a very complex and heterogeneous disease, with no diagnostic tests and no approved treatments. 1/ Image
New clinical trials will target specific biological pathways including immune dysfunction and autoimmunity, viral persistence, and microclots rather than treating LongCOVID as a single disease. 2/ Image
Trials include REVERSE-LC, which will use the immune-modulating drug baricitinib, and ADDRESS-LC, which will test bezisterim, a novel anti-inflammatory that can cross the blood-brain barrier. 3/ Image
Read 4 tweets
May 22
A study new finds that neutrophils—the most abundant white blood cells in humans—may be altered by SARS-CoV-2 virus to cease their normal function of destroying pathogens in the body and, instead, significantly inhibit other immune cells critical for fighting the virus. 1/ Image
The study finds that in some COVID infections, SARS-CoV-2 may dramatically impair the immune response by reprogramming neutrophils—front-line immune cells central to fighting infections—into a cell type called polymorphonuclear myeloid derived suppressor cells (PMN-MDSCs) 2/ Image
Polymorphonuclear myeloid derived suppressor cells (PMN-MDSCs) are known to suppress virus-fighting T cells & it is believed that the reprogramming that creates them could provide a mechanism by which severe COVID, a more dangerous form of the disease, may arise. 3/ Image
Image
Read 12 tweets
May 19
COVID-19 carries neurological and psychological risks. Alternative polyadenylation (APA) is ubiquitous in human genes, resulting in mRNA variation, and has been shown to play a key role in the starting and progression of many diseases, including viral infections. 1/ Image
Here, researchers analyzed the APA usage across different cell types in frontal cortex cells from non-viral control group and COVID-19 patients, and identified functionally related APA events in COVID-19. 2/ Image
According to this study, the poly(A) site (PAS) usage is different among cell types and following SARS-COV-2 infection. 3/
Read 8 tweets
May 17
A NEW study reports that 68 individuals with LongCOVID had unusually active CD8+ T cells and elevated IL-3 levels, which may drive inflammation and symptom severity up to 18 months after acute COVID infection. 1/ Image
A pronounced T cell hypo-reactivity and reduced expression of IL-3 was found in patients with severe acute SARS-CoV-2 infection. Interestingly, the opposite was the case as researchers detected a marked hyper-reactivity of T cells in LongCOVID. 2/ Image
Hyper-activation was evident by a higher percentage of CD8+ T cells expressing the activation marker CD25, a stronger upregulation of CD25 after polyclonal stimulation, a stronger release of cytokines especially IL-3 and a higher fraction of memory T cells. 3/ Image
Read 6 tweets

Did Thread Reader help you today?

Support us! We are indie developers!


This site is made by just two indie developers on a laptop doing marketing, support and development! Read more about the story.

Become a Premium Member ($3/month or $30/year) and get exclusive features!

Become Premium

Don't want to be a Premium member but still want to support us?

Make a small donation by buying us coffee ($5) or help with server cost ($10)

Donate via Paypal

Or Donate anonymously using crypto!

Ethereum

0xfe58350B80634f60Fa6Dc149a72b4DFbc17D341E copy

Bitcoin

3ATGMxNzCUFzxpMCHL5sWSt4DVtS8UqXpi copy

Thank you for your support!

Follow Us!

:(