Dalton (Analyze & Optimize) Profile picture
Aug 9, 2025 • 10 tweets • 5 min read • Read on X
A groundbreaking new study shows that a mineral deficiency can drive Alzheimer's, and consuming it can reverse it.

(🧵1/10)Image
The study was published 3 days ago, in Nature.

While lithium is used as a drug in high doses for things like bipolar disorder, it is a naturally occurring mineral in some foods and water supplies.

Unexpectedly, it seems to play a major role in Alzheimer's.

(2/10) Image
They looked at 27 different metals to see if there were any differences in the brain's of Alzheimer's disease.

Surprisingly, only lithium stood out, in two separate cohorts:

⇨ Lower levels in the prefrontal cortex
⇨ Higher levels in amyloid plaques

Thus, less lithium available for functioning brain tissue.

(3/10)Image
Lithium deficiency drives Alzheimer's disease.

When animals were given low lithium diet, they had:

ā—‡ More plaque accumulation in the hippocampus
ā—‡ More plaque in the cortex
ā—‡ More phosphorylated tau
ā—‡ Impaired learning
ā—‡ Impaired memory
ā—‡ Worsened novel-object recognition

compared to animals given normal amounts of lithium in the diet.

(4/10)Image
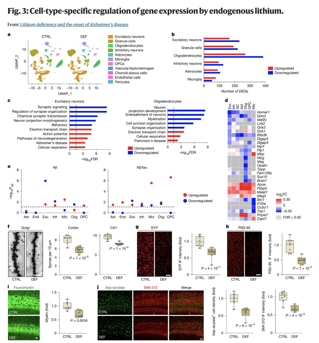
Lithium deficiency changed gene expression in several brain cell types, too.

Genes involved in:

āž  Synaptic signaling
āž  Myelination
āž  Synapse formation

were downregulated, while classical genes of Alzheimer's and Parkinson's were upregulated.

Meanwhile, the dendritic spines of neurons were also visually decreased, indicating poor neuron health.

The genetic expression profile of lithium deficient animals mimicked that of people with Alzheimer's.

(5/10)Image
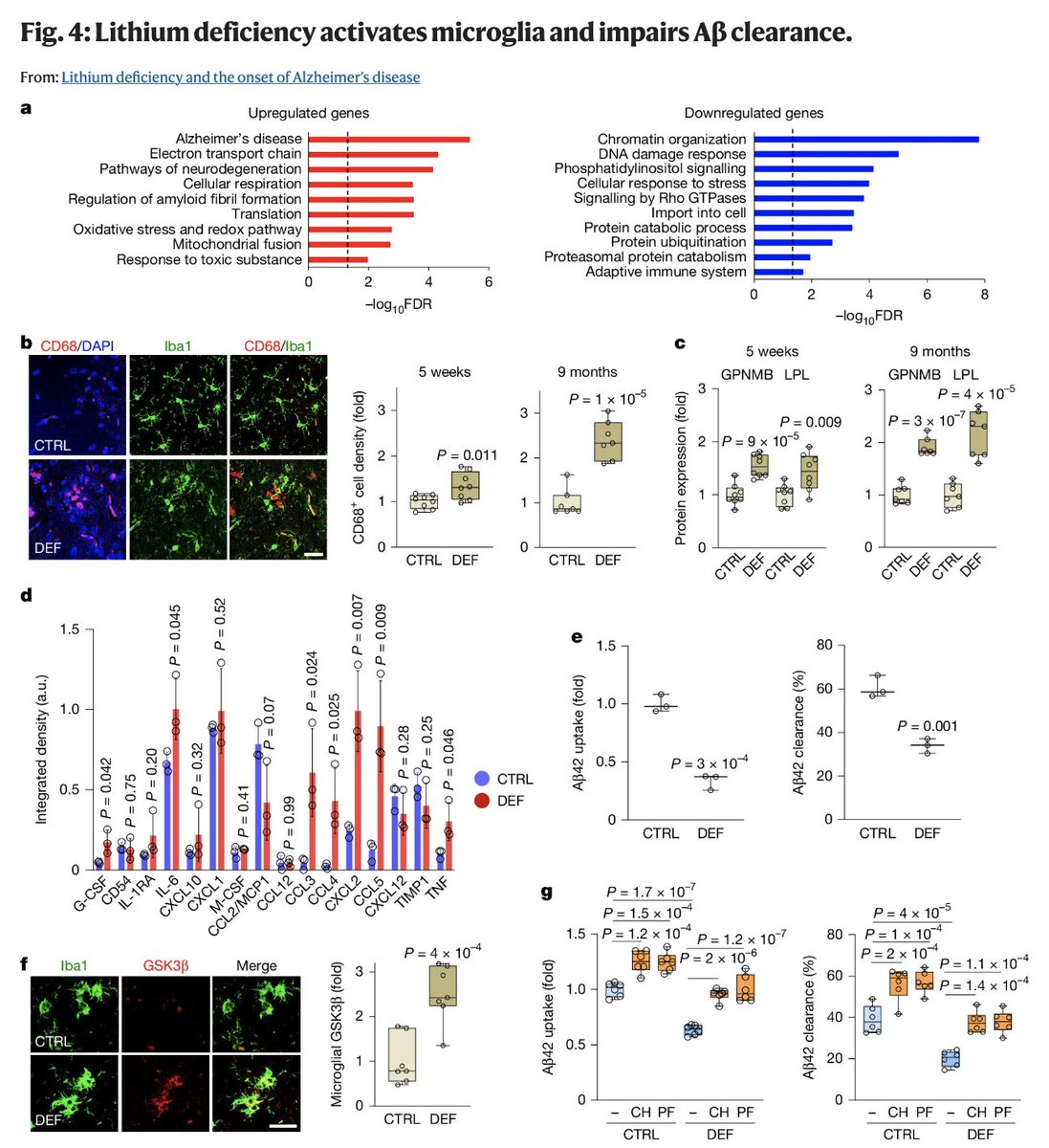
An important finding is that lithium deficiency activates microglia, the inflammatory cells in the brain.

These cells are also the key drivers of things like fatigue and brain fog, as I've discussed below.

(6/10)

Image
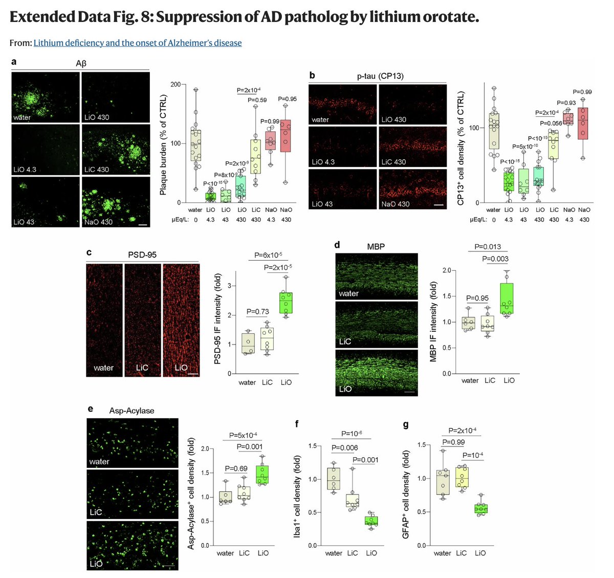
They also found that lithium orotate, which is a common cheap supplement form of lithium, was highly protective against Alzheimer's associated plaque accumulation and tau hyperphosphorylation.

(7/10) Image
In animals with advanced Alzheimer's disease, lithium orotate was able to REVERSE some of the cognitive symptoms,

going beyond prevention.

(8/10) Image
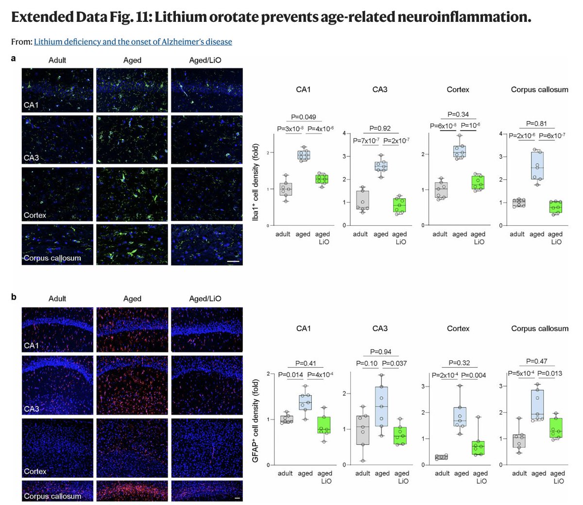
As we age, cognitive function becomes impaired alongside increased inflammation in the brain.

This tends to happen even if you don't get Alzheimer's.

Lithium prevented these signs of aging in the brain - preventing microglial activation and preserving brain power.

(9/10) Image
Image
Why is lithium so helpful for the brain?

A lot of it comes down to an enzyme called glycogen synthase kinase 3 beta (GSK3β).

Lithium inhibits this enzyme.

This enzyme inhibits the process of glycogen synthesis. Glycogen is the storage form of SUGAR or glucose. High GSK3β means less stored sugar for metabolism.

GSK3β also has several other effects:

āžœ Turns on inflammatory proteins
āžœ Promotes inflammatory receptor signaling
āžœ Increases phosphorylation of tau, a key player in Alzheimer's
āžœ Activates microglia

Essentially, it turns on just about every known pathway that leads to neurodegenerative disease.

Lithium stops it.

The authors also note that in high dose lithium trials, benefits are not seen, while in low doses we see benefits.

(10/10)Image
Image

• • •

Missing some Tweet in this thread? You can try to force a refresh
怀

Keep Current with Dalton (Analyze & Optimize)

Dalton (Analyze & Optimize) Profile picture

Stay in touch and get notified when new unrolls are available from this author!

Read all threads

This Thread may be Removed Anytime!

PDF

Twitter may remove this content at anytime! Save it as PDF for later use!

Try unrolling a thread yourself!

how to unroll video
  1. Follow @ThreadReaderApp to mention us!

  2. From a Twitter thread mention us with a keyword "unroll"
@threadreaderapp unroll

Practice here first or read more on our help page!

More from @Outdoctrination

Feb 18
Vitamin B1 (thiamine) megadosing can massively reduce fatigue, in many cases reversing it entirely.

(🧵1/20)Image
This first study was a small pilot study conducted about a decade ago.

Anywhere from 600-1500 mg of B1 was used, depending on the weight of the patient.

The results were stunning.

10/12 patients had a complete reversal of fatigue.

The other two saw reductions by 50% and 66%.

(2/20)Image
Image
What was stunning about this study was that these people did not have thiamine (B1) deficiency,

yet they responded to thiamine megadoses as if they were.

This is likely because measuring the amount of B1 or its active metabolite, TPP, is not sufficient to tell if someone gets enough of it into their cells, where it exerts its effects.

(3/20)Image
Read 20 tweets
Feb 13
There's a 94% chance you're low on this vitamin.

It impacts nearly every disease and aging process imaginable.

VITAMIN E is one of the most multifaceted tools to maintain your health.

Here's why (🧵1/15):Image
Vitamin E does a few things that make it so powerful:

1. Prevents the destruction of polyunsaturated fats (think seed oil)
2. Lowers inflammation (from these fats)
3. Counteracts estrogen

These 3 processes alone are involved for the vast majority of health issues.
The breakdown of polyunsaturated fats is a fundamental driver of aging and deterioration.

You'd be hard pressed to find a disease not affiliated with the process of lipid peroxidation (oxidative stress).

Vitamin E is the body's natural way of preventing this as it sits in our cell membranes and actively stops the chain reaction.Image
Image
Read 21 tweets
Feb 12
Iron can actually SHORTEN your lifespan and age you on a cellular level.

(🧵1/10)Image
This study was published in 2024, investigating the effects of iron chelation on age related parameters.

They used a common aging animal model - a Klotho knockout animal.

Animals are known to have shorter lifespans without this gene, and longer lifespans with more of it.

They gave them a drug called deferiprone, which binds up free iron and gets rid of it.Image
What exactly does klotho do?

Well it's main function is a co-receptor for FGF proteins, which govern various metabolic functions (fat burning, glucose uptake, etc.) as well as vitamin D synthesis.

But it also shows a number of other anti-aging effects:

ā—ˆ Reduced oxidative stress
ā—ˆ Senescence resistance
ā—ˆ Anti-inflammatory effectsImage
Read 11 tweets
Feb 12
Put your finger on your wrist like this right now.

I can tell you more about your health on this alone than with $100s in lab tests.

Ready? This is what it means (🧵1/8):Image
What you are feeling is your radial artery in your wrist area.

This tells you your:

ā—‡ Heart rate (duh)
ā—‡ Pulse amplitude

Both of these give you a ton of information on your health - in real time.

Let's talk about your heart rate first Image
A LOW heart rate is often associated with hypothyroidism.

This is not always true, for instance athletes have lower pulse rates due to adaptation,

but in many people, a low HR indicates thyroid function.

A few functional thyroid doctors like to see this number at 70-85 BPM, and that pretty much aligns with our experience with our clients.Image
Read 8 tweets
Feb 10
Aged garlic was shown to shrink arterial plaques in a landmark clinical trial.

(🧵1/7)Image
Image
This study was published in 2019, examining people with diabetes with plaque in the coronary artery.

This is the primary place where if plaque forms, you're susceptible to a heart attack. Image
They also used what is now considered the best tool for predicting heart disease - Coronary Computed Tomography Angiography (CCTA).

This is an imaging technique used to visualize the plaques.

For this reason, it's incredibly accurate at seeing active disease. Image
Read 8 tweets
Feb 8
N-acetylcysteine (NAC) was shown to reverse brain damage from aluminum in a critical study.

(🧵1/8)Image
Animals were put into 6 groups - either getting aluminum or NAC or both.

The aluminum was administered as aluminum chloride, and it was done so orally.

This is important because roughly only 0.5% of oral aluminum chloride is absorbed, so the real effective doses the animals received were far less than than the 100 mg / kg.

This is still a high dose, but aluminum is known to accumulate in tissues.Image
Animals had severely impaired memory performance with the aluminum, but this was improved with NAC.

The morris water test trains rats to find a hidden platform in pool.

The latencies (times) is how long it takes to find it on a given day.

Less time = better memory.

As you can see, the high dose NAC almost completely reversed the memory impairment from aluminum.Image
Read 11 tweets

Did Thread Reader help you today?

Support us! We are indie developers!


This site is made by just two indie developers on a laptop doing marketing, support and development! Read more about the story.

Become a Premium Member ($3/month or $30/year) and get exclusive features!

Become Premium

Don't want to be a Premium member but still want to support us?

Make a small donation by buying us coffee ($5) or help with server cost ($10)

Donate via Paypal

Or Donate anonymously using crypto!

Ethereum

0xfe58350B80634f60Fa6Dc149a72b4DFbc17D341E copy

Bitcoin

3ATGMxNzCUFzxpMCHL5sWSt4DVtS8UqXpi copy

Thank you for your support!

Follow Us!

:(