Analyze & Optimize Profile picture
Aug 10 11 tweets 5 min read Read on X
A surprising new study showed that a LOW protein diet boosts metabolism and improves insulin sensitivity.

(🧵1/9)Image
This study was published in Nature back in March.

There were a few phases.

1. Studying the immediate effects of an extremely low protein meal (high in carbs or high in fat)
2. Looking at the longer term (5 week) effects of a diet low in protein (high in either carbs or fat)

The low protein meals/diets had 8-9% calories from protein, high protein meals/diets had double that.

The high carb low protein diets had ~70% calories from carbs, ~20% fat.

The high fat low protein diets ~50% calories from fat, 40% carbs.

(2/9)Image
A low protein high carb meal increases oxygen uptake and respiratory exchange ratio.

More oxygen in, more CO2 out, meaning more energy production.

Higher metabolism.

(3/9) Image
The low protein diets increased metabolism by ~20%.

People were instructed to eat as much needed to maintain their weight, and they ended up eating 20% more calories to do so.

This was true regardless of if the diet was higher carb or lower carb.

Both groups had the same amount of physical activity.

(4/9)Image
Image
Notably, insulin sensitivity (glucose metabolism) only improved on the higher, 70% carb diet.

(5/9) Image
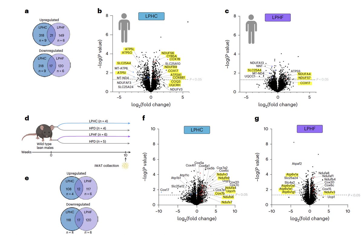
The low protein diets also changed the amounts of different proteins in both groups.

The highlighted ones here are the ones from the mitochondrial electron transport chain, where the vast majority of cellular energy is produced.

The higher carb diet resulted in more of these energy producing proteins being increased, though the lower carb diet also resulted in some increases.

(6/9)Image
What's going on here?

The key seems to lie in a protein called FGF21.

Protein restricted meals or diets both increased the amounts of FGF21.

(7/9) Image
Image
FGF21 is a master regulator of metabolism.

Several studies have shown that FGF21 not only increases metabolism, but also promotes longevity and metabolic health.

One of the main reasons it does this is because it increases UCP1 - a protein that increases heat production in the mitochondria, allowing for more food to be consumed without weight gain.

(8/9)Image
Image
Table sugar also boosts FGF21.

FGF21 acts as part of a negative feedback loop to suppress sugar cravings.

That's part of why a high sugar diet can increase metabolism.

If you're confused on the sugar topic, check the thread below.

(9/9)

Image
Does this mean you should start skimping on protein? Not necessarily.

There are loads of potential issues that could arise with this approach.

But, it can be a viable option, and at the very least should make you think about the current narratives in nutrition.
If YOU want PERSONALIZED, IN DEPTH help from us with any of your health goals, schedule a free call here: go.prism.miami/consultation

• • •

Missing some Tweet in this thread? You can try to force a refresh
 

Keep Current with Analyze & Optimize

Analyze & Optimize Profile picture

Stay in touch and get notified when new unrolls are available from this author!

Read all threads

This Thread may be Removed Anytime!

PDF

Twitter may remove this content at anytime! Save it as PDF for later use!

Try unrolling a thread yourself!

how to unroll video
  1. Follow @ThreadReaderApp to mention us!

  2. From a Twitter thread mention us with a keyword "unroll"
@threadreaderapp unroll

Practice here first or read more on our help page!

More from @Outdoctrination

Aug 12
Glycine markedly improves sleep quality and daytime energy, with less than a teaspoon.

(🧵1/9)Image
The first study investigating glycine and sleep came out in 2006.

Subjects taking 3g of glycine within an hour before bed reported:

➠ Substantially decreased fatigue the next day
➠ Improved subjective sleep quality

They also reported feeling:

➠ Very lively
➠ Extremely peppy
➠ Very refreshed
➠ More clear headed in the morning

(2/9)Image
Image
The next study was published the following year, from the same research group.

People taking 3g of glycine prior to bed had:

↑ Sleep satisfaction
↑ Sleep efficiency (ratio of sleep time to the whole time in bed)
↓ Difficulty falling asleep
↓ Time to fall asleep

compared to placebo.

(3/9)Image
Image
Read 9 tweets
Aug 11
A new study shows that a 1/3 of a clove of garlic reduces insulin resistance and even induces weight loss.

(and no, it's not just a correlation)

(🧵1/6)Image
The study was published on August 6, in the Journal of Health, Population and Nutrition.

Researchers examined women with PCOS and insulin resistance, two conditions known to often go hand in hand.

(2/6) Image
Women in the study had no other medical conditions.

They had no prior garlic consumption.

The study was for 8 weeks.

Garlic was administered as a tablet, with a 2-3 mg allicin content, which is the major bioactive compound in garlic.

This amount is equivalent to ~1/3 of a clove, chopped, if it is allowed to sit out for 10-30 mins.

(3/6)Image
Read 6 tweets
Aug 11
A study has shown that DHEA replacement reverses several key signs of aging.

(🧵1/9)Image
This study was published in the Journal of Aging.

DHEA levels decline by about 80% from age 25 to age 75.

Low levels of DHEA predict death.

Thus, researchers wanted to see if restoring it back to youthful levels could have a benefit.

(2/9)

Image
Over 100 people were in the study.

On average, 70 years old.

People were given 50 mg of DHEA for a year, and then had the option of continuing on for another year.

(3/9) Image
Read 12 tweets
Aug 10
A new study shows that megadosing vitamin K2 improves liver cancer outcomes by up to 75%.

(🧵1/8)Image
Image
The study was published in April in Nature (British Journal of Cancer).

It investigated people with existing liver cancer (hepatocelluar carcinoma).

People either got a targeted chemo surgery alone (TACE), or with 45 mg of menatetrenone (vitamin K2, MK-4).

Yes, milligrams - it is a megadose.

(2/8)Image
Image
Vitamin K2 nearly doubled the progression free survival time.

In other words, adding in vitamin K2 prevented the liver cancer from worsening, and did so about twice as well as standard treatment alone.

(3/8) Image
Read 11 tweets
Aug 9
A groundbreaking new study shows that a mineral deficiency can drive Alzheimer's, and consuming it can reverse it.

(🧵1/10)Image
The study was published 3 days ago, in Nature.

While lithium is used as a drug in high doses for things like bipolar disorder, it is a naturally occurring mineral in some foods and water supplies.

Unexpectedly, it seems to play a major role in Alzheimer's.

(2/10) Image
They looked at 27 different metals to see if there were any differences in the brain's of Alzheimer's disease.

Surprisingly, only lithium stood out, in two separate cohorts:

⇨ Lower levels in the prefrontal cortex
⇨ Higher levels in amyloid plaques

Thus, less lithium available for functioning brain tissue.

(3/10)Image
Read 10 tweets
Aug 9
Magnesium rapidly reverses depression, often in under a week.

(🧵1/6)Image
This was a short case series showing the incredible and fast turnaround of depressed patients with magnesium.

The first man experienced remission in around 4 days, taking 300 mg of magnesium taurate/glycinate multiple times daily.

A young woman was free of depression after one week of 200 mg of magnesium glycinate per meal.

A 40 year old man got off of cocaine and reversed his depression with 125 mg magnesium taurinate at each meal, again within a week.

(2/6)Image
Image
Magnesium deficit is perhaps the most common nutrient deficiency in depression.

Having low levels of serum magnesium can more than double the risk of developing depression.

While this was just a short case series, several other studies back up magnesium's ability to reverse depression.

(3/6)Image
Read 7 tweets

Did Thread Reader help you today?

Support us! We are indie developers!


This site is made by just two indie developers on a laptop doing marketing, support and development! Read more about the story.

Become a Premium Member ($3/month or $30/year) and get exclusive features!

Become Premium

Don't want to be a Premium member but still want to support us?

Make a small donation by buying us coffee ($5) or help with server cost ($10)

Donate via Paypal

Or Donate anonymously using crypto!

Ethereum

0xfe58350B80634f60Fa6Dc149a72b4DFbc17D341E copy

Bitcoin

3ATGMxNzCUFzxpMCHL5sWSt4DVtS8UqXpi copy

Thank you for your support!

Follow Us!

:(