Vipin M. Vashishtha Profile picture
Aug 22 10 tweets 4 min read Read on X
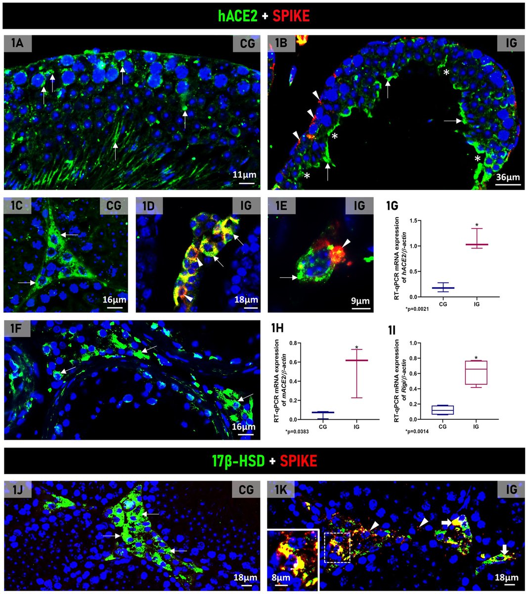
According to a new study, SARS-CoV-2 virus hijacks the machinery of testicular cells that produce the hormone testosterone in order to replicate.

It also appropriates the metabolic pathways of these cells and cholesterol, a precursor of testosterone, thereby altering lipid metabolism for its formation. 1/Image
The study revealed the presence of SARS-CoV-2 particles in lipid inclusions and organelles responsible for testosterone production in Leydig cells for the first time.

In addition, the researchers described the mechanism by which the virus interferes with the functioning of these testicular cells.

The discovery helps explain why male patients with severe COVID-19 have lower levels of testosterone, and possibly cholesterol. 2/Image
After infecting the Leydig cells in the testicles, the virus uses lipid metabolism pathways and the cell structure to replicate, which impairs testosterone production.

This happens because these cells, responsible for producing testosterone, express high concentrations of the ACE2 receptor, facilitating the entry of the virus, 3/Image
In addition, the cells are responsible for storing cholesterol—essential for testosterone synthesis—and contain specialized cellular machinery for producing steroid hormones, making them a favorable target for infection. 4/ Image
The research was conducted using transgenic mice that were developed in a laboratory and expressed the viral receptor ACE2. When infected, they develop COVID-19 in a similar way to humans, which allows for a better understanding of the mechanism used by the virus.

The researchers observed that both in the transgenic mouse testicle and in the human testicle, there was an intense concentration of ACE2 in the same cell types.

The result therefore validates the model used in the study and confirms that the testicle is a target organ for SARS-CoV-2, 5/Image
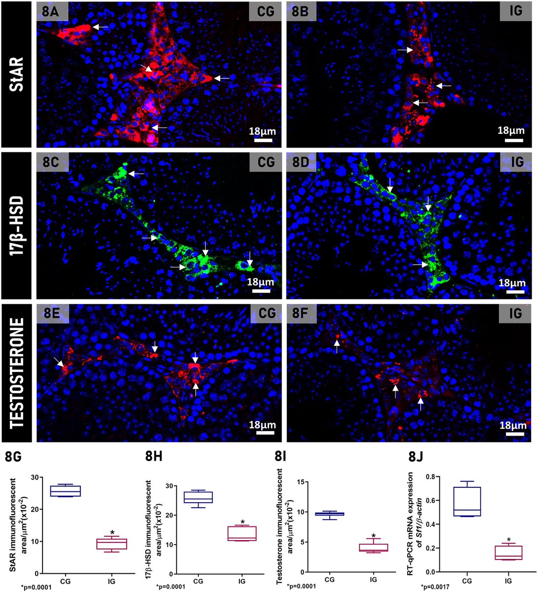
The researchers found that SARS-CoV-2 can alter the lipid metabolism of Leydig cells. This occurs because the virus uses the cholesterol stored by the cell for testosterone production to replicate itself.

Thus, despite the low testosterone levels in infected Leydig cells, they were full of lipids because the virus also induced an increase in cholesterol internalization for its own replication and formation. 6/
The study also observed changes in the functional profile of Leydig cells. After being infected by the virus, they ceased producing steroid hormones from cholesterol and took on an immunological profile. 7/ Image
Infection with SARS-CoV-2 also induced the Leydig cells to produce large amounts of pro-inflammatory cytokines, a process they don't normally perform. This increase in cytokines may also have interfered with testosterone production, impairing this main function, 8/ Image
These findings advance our understanding of the cellular and molecular processes associated with testicular endocrine dysfunction caused by viral infection.

The results corroborate the clinically observed low cholesterol levels in patients with severe COVID-19 and may shed light on men's vulnerability to COVID-19 and their higher mortality rate compared to women. 9/
The study also paves the way for developing markers that indicate the severity of COVID-19, as well as therapies for treating the disease based on [lipid-lowering] drugs that interfere with lipid metabolism and inhibit viral action. 10/10

frontiersin.org/journals/cellu…Image

• • •

Missing some Tweet in this thread? You can try to force a refresh
 

Keep Current with Vipin M. Vashishtha

Vipin M. Vashishtha Profile picture

Stay in touch and get notified when new unrolls are available from this author!

Read all threads

This Thread may be Removed Anytime!

PDF

Twitter may remove this content at anytime! Save it as PDF for later use!

Try unrolling a thread yourself!

how to unroll video
  1. Follow @ThreadReaderApp to mention us!

  2. From a Twitter thread mention us with a keyword "unroll"
@threadreaderapp unroll

Practice here first or read more on our help page!

More from @vipintukur

Aug 18
A COVID infection, particularly in women, may lead to blood vessels aging around five years!

➡️ Blood vessels gradually become stiffer with age, but the new study suggests that COVID could accelerate this process. Researchers say this is important since people with stiffer blood vessels face a higher risk of cardiovascular disease, including stroke and heart attack. 1/Image
Since the pandemic, we have learned that many people who have had COVID are left with symptoms that can last for months or even years. However, we are still learning what's happening in the body to create these symptoms. 2/ Image
It is known that COVID can directly affect blood vessels. This may result in what we call early vascular aging, meaning that your blood vessels are older than your chronological age and you are more susceptible to heart disease.

If that is happening, we need to identify who is at risk at an early stage to prevent heart attacks and strokes. 3/Image
Read 8 tweets
Aug 14
A ‘universal’ antiviral for everyone!

🔥 A fascinating tale that reinforces the power of research driven by curiosity without preconceived notions.

➡️ For a few dozen people in the world, the downside of living with a rare immune condition comes with a surprising superpower—the ability to fight off all viruses.

➡️ An immunologist from Columbia discovered the individuals' antiviral powers about 15 years ago, soon after he identified the genetic mutation that causes the condition. 1/Image
At first, the condition only seemed to increase vulnerability to some bacterial infections. But as more patients were identified, its unexpected antiviral benefits became apparent.

The researcher soon learned that everyone with the mutation, which causes a deficiency in an immune regulator called IFN-I–stimulated gene 15 (ISG15), has mild but persistent systemic inflammation. 2/Image
The type I interferon (IFN-I) response is a conserved cascade of signaling and gene expression that, among other functions, confers protection of cells from viral infection.

After resolution of infection, the response is tamped down by regulators such as IFN-I–stimulated gene 15 (ISG15).

Cells from individuals lacking ISG15 are able to control viral infections in vitro as a consequence of maintaining a low-grade IFN-I response. 3/Image
Read 11 tweets
Jul 31
In a small trial, researchers have found that a drug designed to treat celiac disease supported a more rapid return to normal activities for patients following COVID. The researchers found the oral drug #larazotide—an experimental drug originally designed to treat celiac disease—was both safe and effective in treating children with MIS-C. 1/Image
Current MIS-C treatments are limited. Some patients receive general anti-inflammatory drugs, but many experience a rebound of symptoms after completing a course. Such drugs are not designed to target the sticky SARS-CoV-2 viral particles that may persist in the gut. 2/ Image
Enter larazotide, an orally administered drug that does target the gut. Larazotide strengthens intestinal barriers to limit the number of materials—like SARS-CoV-2 viral particles—that exit the intestines and enter circulation. 3/ Image
Read 5 tweets
Jul 25
Researchers have discovered that gut bacteria produce a molecule that not only induces but also causes atherosclerosis, the accumulation of fat and cholesterol in the arteries that can lead to heart attacks and strokes.

This unexpected link between microbes and cardiovascular disease — the leading cause of death in humanity — is a paradigm shift. 1/Image
The new results show that some gut bacteria, in certain states, produce imidazole propionate, a simple molecule with six carbon atoms, eight hydrogen atoms, two nitrogen atoms, and two oxygen atoms (C₆H₈N₂O₂). This compound enters the blood, interacts with immature white blood cells, and triggers an inflammatory reaction in the arteries, which promotes the buildup of fatty plaques. Imidazole propionate induces atherosclerosis on its own. There’s a causal relationship. 2/Image
Furthermore, scientists observed elevated levels of imidazole propionate in one out of every five volunteers with active atherosclerosis, the type in which fatty plaques are more likely to rupture and form the blood clots that cause heart attacks and strokes. The new results demonstrate that atherosclerosis is not only a disease caused by fat, but that it also has an inflammatory and autoimmune component. 3/Image
Read 4 tweets
Jul 20
An exceptional study from Stanford found that lymphocytes from ME/CFS & #LongCOVID patients show elevated oxidative stress, disrupted redox balance, and mitochondrial damage.

These abnormalities lead to excess energy use by immune cells, which may contribute to severe fatigue and other symptoms. 1/Image
The researchers identified increased lipid peroxidation and glutathione metabolism changes, indicating shared metabolic dysfunction in ME/CFS and LongCOVID.

Females show higher mitochondrial ROS levels and insufficient antioxidant levels (GSH), while males show mitochondrial lipid oxidative damage. These findings suggest that the pathophysiology for ME/CFS and LC are distinct between sexes. 2/Image
The group also tested ROS-targeting therapies. Metforminshowed some benefit on CD4 T cell proliferation in vitro, and the findings suggest oxidative stress could be a target for diagnosis and therapy. 3/ Image
Read 4 tweets
Jul 19
New gene discovery may change cancer and autoimmune treatment!

Researchers have identified the #SDR42E1 gene as crucial for absorbing vitamin D from the gut and metabolizing it into the active hormone calcitriol, which is essential for bone health, immune function, and cellular processes.

They used CRISPR/Cas9 gene editing to disable SDR42E1 in HCT116 colorectal cancer cells, resulting in a dramatic 53% reduction in cancer cell viability while leaving healthy cells unharmed. 1/Image
The gene disruption triggered widespread molecular changes affecting over 4,600 downstream genes involved in sterol metabolism and cancer-related signaling pathways.

A specific mutation in #SDR42E1 on chromosome 16 has been linked to vitamin D deficiency, causing the protein to be cut short and rendered inactive. 2/Image
This discovery opens potential new avenues for precision medicine, including targeted cancer therapies and treatments for autoimmune diseases where vitamin D plays a regulatory role. 3/ Image
Read 5 tweets

Did Thread Reader help you today?

Support us! We are indie developers!


This site is made by just two indie developers on a laptop doing marketing, support and development! Read more about the story.

Become a Premium Member ($3/month or $30/year) and get exclusive features!

Become Premium

Don't want to be a Premium member but still want to support us?

Make a small donation by buying us coffee ($5) or help with server cost ($10)

Donate via Paypal

Or Donate anonymously using crypto!

Ethereum

0xfe58350B80634f60Fa6Dc149a72b4DFbc17D341E copy

Bitcoin

3ATGMxNzCUFzxpMCHL5sWSt4DVtS8UqXpi copy

Thank you for your support!

Follow Us!

:(