Marijn van Putten Profile picture
Sep 10, 2025 19 tweets 5 min read Read on X
In the reading of the reader al-ʾAʿmaš (d. 148) already on verse 5 of al-Fātiḥah he recites something that no canonical reader does: he reads nistaʿīnu rather than nAstaʿīnu.

This is what Sibṭ al-Ḫayyāṭ (d. 541), but this is absent in other descriptions, what's going on? 🧵 Image
This is what Sibṭ al-Ḫayyāṭ says:
al-ʾAʿmaš recired in the path of al-Muṭṭawwaʿī "nistaʿīnu" with a kasrah on the first nūn, and it is likewise for the kasrah of the tāʾ in "tiʿlam", "tiʿṯaw", "tirkanū", "fa-timassakumu n-nāru" and what is like that. Image
To Hebraists this distribution should look familiar: this clearly represents what they call the "Barth-Ginsberg Law". The prefix vowel of the verb is an /i/, whenever the stem vowel is an /a/. This is well-known among the medieval grammarians.
Since it is shared by Hebrew and Arabic, this must be the archaic situation and thus go back at least to the shared ancestor of Hebrew and Arabic: Central Semitic.

But most Quranic readers have innovated the /a/ vowel in the prefix. This is a Hijazi Arabic innovation.
But in the wording of Sibṭ al-Ḫayyāṭ we can already see that this report for al-ʾAʿmaš is not unanimous: Sibṭ al-Ḫayyāṭ mentions it only for the path of al-Muṭṭawwaʿī, not for the other paths he has from him, that of al-Šannabūḏī from Ibn Šannabūḏ.
So which one is original to al-ʾAʿmaš's reading? How can we tell? To get more insight into this it is worthwhile chasing down other descriptions of al-ʾAʿmaš's reading in other works, and see what they report.
- al-Ḥasan b. Muḥammad al-Mālikī al-Baġdādī (d. 438):
No mention of Barth-Ginsberg.
- Ibn Fāris al-Ḫayyāṭ (d. 452): No mention.
- al-Huḏalī (d. 465): No mention.
- ʾAbū Maʿšar al-Ṭabarī (d. 478): No mention (no screenshot).
- al-Rūḏbārī (d. after 489): Mentions it! Image
Image
Image
Image
By sheer number, the Barth-Ginsberg alternation attributed to al-ʾAʿmaš is in the minority 1.5 for (Sibṭ al-Ḫayyāṭ (al-Muṭṭawwaʿī) and al-Rūḏbārī) and 4.5 against (Sibṭ al-Ḫayyāṭ (al-Šannabūḏī), Ibn Fāris, al-Huḏalī, al-Ṭabarī). So is the attribution wrong?
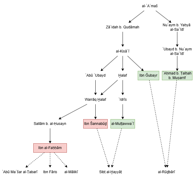
No! Here a majority rules approach is certainly *not* the way to go. What we need to look at is the transmission paths of these different authors. If we do so, we notice a *very* specific bottleneck for those that do not report Barth-Ginsberg for al-ʾAʿmaš.
If we look at the ʾIsnāds that each of the sources have we see that three of our five sources all get their transmission of al-ʾAʿmaš through Ibn al-Faḥḥām.

None of them report the Barth-Ginsberg Law for him.

Sibṭ al-Ḫayyāt also doesn't in his Ibn Šannabūḏ path, Image
These two tradents share a common link in Warrāq Ḫalaf (i.e. "Ḫalaf's copyist").

Transmission paths that don't go through Warrāq Ḫalaf, even the path that goes through Ḫalaf, all mention Barth-Ginsberg.

Warrāq Ḫalaf therefore must be the origin for this absence.
It is possible that he received this from ʾAbū ʿUbayd, and a conflicting report from Ḫalaf, and he decided -- for whatever reason -- to follow ʾAbū ʿUbayd's instruction rather than Ḫalaf's. But the reason that it promulgated in most transmissions is certainly his fault.
There is a slight fly in the ointment: al-Huḏalī (whom I didn't include in the chart) also traces his Isnād through Ibn Ǧubayr, and in fact along the exact same path as al-Rūḏbārī (through their shared teacher: al-ʾAhwāzī).
My best guess is that al-Huḏalī, whose book includes 50 (!) different readings simply forgot to include this one exceptional practice that is unique to al-ʾAʿmaš only. But I'd be happy to hear other solutions!
While it is of course unlikely that three people across three different paths would have spuriously attributed this unique Barth-Ginsberg alternation to al-ʾAʿmaš independently if it wasn't attributed to him. There is in fact even more information that this is right...
There are very strong indications that al-ʾAʿmaš's teacher, Yaḥyā b. al-Waṯṯāb likewise had the i-vowels in the prefixes of such verbs. While no full description of Ibn al-Waṯṯāb survives, we have a number of sources that attribute this to him. We saw 1 already: al-Rūḏbārī.
But even much earlier sources explicitly attribute this to him:
Ibn Ḫālawayh (d. 380) mentions it for lā tiqrabā

Al-Farrāʾ (d. 207) even reports it for him in places where this goes against the rasm (also reported by Ibn Ḫālawayh) such as in Q12:11 tīmannā/tiʾmannā. Image
Image
So while we lack the same in-depth reporting from Yaḥyā's reading, the surviving tidbits clearly indicate that this is a practice that al-ʾAʿmaš inherited from his teacher.
This case is an excellent example of how, by performing careful study of the paths and transmissions of a Quranic reading, you can figure out the original reading practice of a reader, even if you are confronted with competing reports.

A kind of ICQA "Isnād-cum-qirāʾah analysis"

• • •

Missing some Tweet in this thread? You can try to force a refresh
 

Keep Current with Marijn van Putten

Marijn van Putten Profile picture

Stay in touch and get notified when new unrolls are available from this author!

Read all threads

This Thread may be Removed Anytime!

PDF

Twitter may remove this content at anytime! Save it as PDF for later use!

Try unrolling a thread yourself!

how to unroll video
  1. Follow @ThreadReaderApp to mention us!

  2. From a Twitter thread mention us with a keyword "unroll"
@threadreaderapp unroll

Practice here first or read more on our help page!

More from @PhDniX

Jan 7
I've been interested recently by the question of where the asseverative particle la- in Quranic sentences is supposed to go. This is more complex than one would think. Image
First, it is important to note that there are functionally, and syntactically quite different uses of la-.

First, verbs that end in the energic -an(na) always have an obligatory la- in the Quran, no exceptions.
Q2:96 wa-la-tajid-anna-hum "you will find them"
The second use of la- is the apodosis of conditional sentences introduced by law "if (hypothetical)" or lawlâ "if not (hypothetical)".

Such a la- is necessarily phrase-initial and always followed by a verb.
Q2:20 wa-law šāʾa ḷḷāhu la-ḏahaba bi-samʿihim wa-ʾabṣārihim
Read 25 tweets
Mar 1, 2025
To what extent was knowledge and transmission of the reading traditions dependent on written works and/or notebooks rather than the semi-oral process of reciting the Quran to a teacher?

In the transmission of Ibn Bakkār from Ibn ʿĀmir the written transmission is very clear. 🧵
The reading of the canonical Syrian reader Ibn ʿĀmir is not particularly well-transmitted. The two canonical transmitters Ibn Ḏakwān and Hišām are several generations removed from Ibn ʿĀmir, and Ibn Ḏakwān never had any students who recited the Quran to him.
Al-Dānī preserves three other transmission paths besides the canonical paths, although all of them only through a single ʾisnād.

The one we are interested in here is Ibn Bakkār's transmission. The ʾisnād is cool, it's transmitted through the fanous exegete Ibn Ǧarīr al-Ṭabarī! Image
Read 19 tweets
Feb 8, 2025
An interesting interplay of orality and written transmission of the Quran that I recently ran into going through the Taysīr, at Q37:123 al-Dānī has a curious statement about the recitation of وان الياس... let's dive in! Image
al-Dānī says: "Ibn Ḏakwān in my recitation to al-Fārisī from al-Naqqās (sic, Naqqāš) from al-ʾAḫfaš from him: wa-inna lyāsa with removal of the hamzah, and the rest read it with the hamzah (i.e. ʾilyāsa).
And this is what I recited for Ibn Ḏakwān i the path of the Syrians" Image
"But Ibn Ḏakwān said in his book: "[الياس] is without hamzah. And God knows best what he meant by that."

So... what did he mean by that? The interpretation of al-Dānī's teachers is that it is with ʾalif al-waṣl. But, at least by later wording, that's a weird way of saying it.
Read 14 tweets
Jan 13, 2025
Seeing how al-Dānī works his way through competing reports for certain readings is really interesting. There is often a conflict between what he gets from books and oral tradition. Oral tradition does not always win out (though it often does).

Let's look at Q38:46 🧵 Image
al-Dānī starts: "Nāfiʿ and the transmission of Hišām [from Ibn ʿĀmir] in my recitation [to my teachers] read "bi-ḫāliṣati ḏikrā d-dār" (Q38:46) without tanwīn as a construct phrase; the rest read "bi-ḫāliṣatin" with Tanwīn."
However, Muḥammad b. ʿAlī from Ibn Muǧāhid said that Nāfiʿ only removes the nūn.

This is a citation from ibn Muǧāhid's kitāb al-sabʿah, which al-Dānī receives through Muḥammad b. ʿAlī.

And indeed Ibn Muǧāhid does not mention Hišām ʿan Ibn ʿĀmir but only Nāfiʿ! Image
Image
Read 17 tweets
Jan 5, 2025
My current project is collecting a database of vocalised Quranic manuscripts, to study which reading traditions they reflect. A large number (likely the majority) do not represent any known reading traditions from the literary tradition. A thread on one such a reading type. 🧵 Image
When a manuscript has an unknown non-canonical reading, it is typically unique to that manuscript: not a single manuscript is exactly alike. Nevertheless, we do find real 'patterns' among groups of manuscripts, that do things in similar ways that are distinct from known readings.
For example, a large number of manuscripts in the B.II style have an unusual pronominal system where the plural pronouns are long (humū, ʾantumū etc.) and the third person singular suffix -hū never harmonizes (bi-raḥmatihū, fīhu, ʿalayhu), *except* with the preposition bihī. Image
Read 14 tweets
Oct 10, 2024
New Article!

This article examines a famous passage in the Hadith that related the canonization of the Quran, where the Uthmanic committee has a disagreement on how to write the word for "Ark".

Insight into loan strategies elucidates the passage.

doi.org/10.1515/islam-…Image
In the Quran today the Ark of the Covenant is spelled التابوت and pronounced al-tābūt. This is a loanword from the Aramaic tēḇōṯ-ā, likely via Gəʿəz tābōt.

However, reports (which go back to Ibn Šihāb al-Zuhrī (d. 124/741-2)) tell us there was a controversy on how to spell it. Image
The Medinan Zayd b. Ṯābit wanted to spell it with a final hāʾ: التابوه, while his Quraši colleagues insisted it should be spelled التابوت.

They take it up with ʿUṯmān who says: the Quran was revealed in the Quraysh dialect, so it should be written according to it.
Read 12 tweets

Did Thread Reader help you today?

Support us! We are indie developers!


This site is made by just two indie developers on a laptop doing marketing, support and development! Read more about the story.

Become a Premium Member ($3/month or $30/year) and get exclusive features!

Become Premium

Don't want to be a Premium member but still want to support us?

Make a small donation by buying us coffee ($5) or help with server cost ($10)

Donate via Paypal

Or Donate anonymously using crypto!

Ethereum

0xfe58350B80634f60Fa6Dc149a72b4DFbc17D341E copy

Bitcoin

3ATGMxNzCUFzxpMCHL5sWSt4DVtS8UqXpi copy

Thank you for your support!

Follow Us!

:(