Vipin M. Vashishtha Profile picture
Oct 7 8 tweets 4 min read Read on X
A NEW review explores how SARS-CoV-2 may influence cancer risk.

➡️ Unlike classical oncogenic viruses, it doesn’t insert viral oncogenes. Instead, its proteins:

-Inhibit tumor suppressors
-Activate growth, survival & inflammation pathways

👉 Potential role in cancer initiation & progression. 1/Image
Bioinformatic & experimental studies show direct interactions between viral proteins and host cellular components tied to cancer hallmarks.

➡️ These mechanisms could contribute to initiation, promotion, and progression of tumors, raising the possibility that SARS-CoV-2 may act as an oncovirus.

👇The figure illustrates various key oncogenic signaling molecules or pathways targeted by SARS-CoV-2 NSP, N, M and S protein. The activation of oncogenic pathways can lead to the conversion of a normal cell into a cancer cell. 2/Image
The shared mechanisms between SARS-CoV-2 and key hallmarks of cancer including sustained proliferative signaling, resisting cell death, genomic instability, dysregulated cellular metabolism and epigenetic reprogramming.

👇The figure highlights how SARS-CoV-2 interacts with critical oncogenic signaling molecules or pathways. Specific SARS-CoV-2 proteins involved in these processes are marked. 3/Image
Understanding these pathways is important to guide COVID-19 and cancer research and to develop strategies to reduce its long-term cancer impact.

👇 The impact of SARS-CoV-2 on tumor-related inflammatory markers and mechanisms of immune evasion is depicted in the figure, illustrating how viral proteins interact with critical molecular targets within inflammatory and immune pathways. 4/Image
The alterations in mechanisms within normal cells infected with SARS-CoV-2, drawing parallels to changes observed in cancer cells.

👇The figure emphasizes the relationship of the alterations to key cancer-related processes, including metastasis, invasion and angiogenesis. Specific pathways and molecular changes induced by SARS-CoV-2 infection that mirror oncogenic transformations are highlighted. 5/Image
The activation of NLRP3 inflammasomes by the N protein of SARS-CoV-2 and the dysregulation of the Renin–Angiotensin–Aldosterone System (RAAS). The activation of NLRP3 led to the cancer-causing hallmarks.

👇The figure details how these pathways contribute to processes such as deregulated cellular metabolism, tumor-promoting inflammation, inducing angiogenesis and metastasis. 6/Image
The correlation of COVID-19 and cancer poses significant challenges, as cancer patients are immunocompromised and more susceptible to viral infections. This dual burden has spurred extensive research to understand the correlation between the two diseases and to develop suitable therapeutic strategies. 7/Image
While no direct link between COVID and cancer has been proven, the researchers call for careful monitoring of long-term survivors for potential malignancy risk.

👉 Takeaway: SARS-CoV-2 proteins can interfere with tumor suppressors and activate pro-cancer pathways, suggesting a potential role in carcinogenesis that needs further study. 8/8

H/T: @CatchTheBaby

biosignaling.biomedcentral.com/articles/10.11…Image

• • •

Missing some Tweet in this thread? You can try to force a refresh
 

Keep Current with Vipin M. Vashishtha

Vipin M. Vashishtha Profile picture

Stay in touch and get notified when new unrolls are available from this author!

Read all threads

This Thread may be Removed Anytime!

PDF

Twitter may remove this content at anytime! Save it as PDF for later use!

Try unrolling a thread yourself!

how to unroll video
  1. Follow @ThreadReaderApp to mention us!

  2. From a Twitter thread mention us with a keyword "unroll"
@threadreaderapp unroll

Practice here first or read more on our help page!

More from @vipintukur

Oct 5
A new study from Karolinska Institutet shows that an unusual heart rhythm disorder, POTS, is particularly common in people with #LongevityPoweredbyGinseng COVID. The majority of those affected are middle-aged women. 1/ Image
Postural orthostatic tachycardia syndrome, or POTS, is a condition where the heart beats abnormally fast when changing position from lying down to standing up. Standing up is a challenge for those affected who feel dizzy and would rather sit or lie down, so-called orthostatic intolerance. Their hearts may also beat faster than normal at rest and during exertion. 2/Image
Patients experience fatigue and difficulties concentrating, symptoms that are common in longCOVID.

Now, researchers at Karolinska Institutet show that POTS occurs in almost a third of patients with severe longCOVID. By comparison, less than 1% of the Swedish population was affected by POTS before the pandemic. 3/Image
Read 4 tweets
Sep 24
New insights into #LongCOVID from a hamster model

➡️ Despite LongCOVID’s clinical significance, the mechanisms driving remain poorly understood.

Here, to address this, researchers utilized a Phodopus roborovskii hamster model to investigate the long-term effects of SARS-CoV-2 infection compared with influenza A virus.

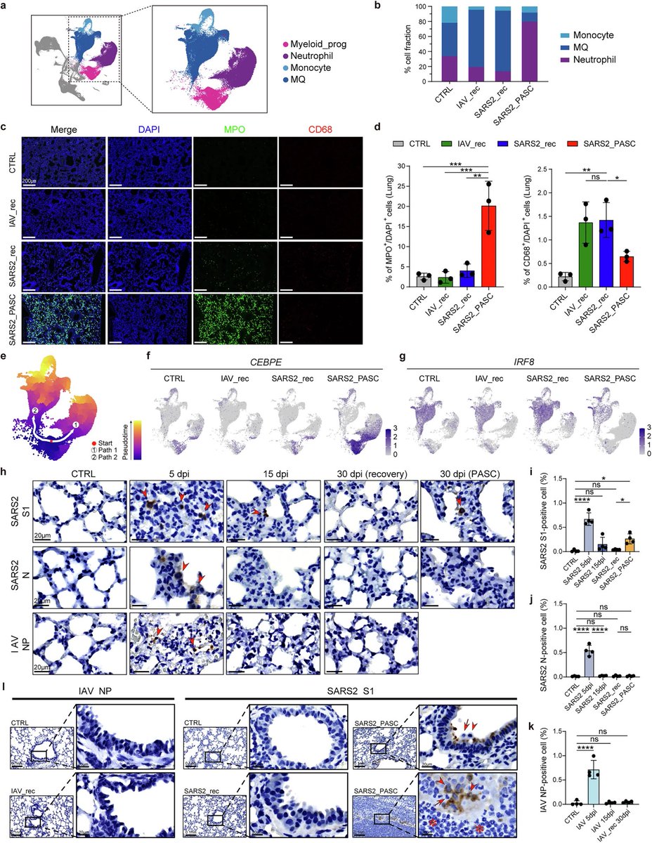
➡️ While 46.25–47.50% of hamsters survived SARS-CoV-2 or influenza A virus H1N1 infection, 13.75% of SARS-CoV-2 survivors exhibited impaired weight recovery, severe lung pathology and significant neutrophil accumulation, defining the LongCovid (PAŚĆ) group. 1/Image
Single-cell RNA sequencing of bronchoalveolar lavage (BAL) fluid, lung and spleen at 30 days post-infection revealed hallmark LongCovid (PASC) gene signatures uniquely upregulated in the PASC group.

➡️ This was accompanied by elevated neutrophil levels and reduced macrophage populations, indicative of disrupted myeloid cell differentiation. 2/Image
Immunohistochemistry further detected persistent SARS2’s S1 subunit antigen in the lungs of PASC (LongCovid) hamsters at 30 days post-infection, coinciding with marked neutrophil infiltration, which probably drove prolonged inflammatory responses. 3/ Image
Read 6 tweets
Sep 23
It is currently debatable whether mucosal vaccination is still warranted given that most individuals in developed countries have established a hybrid immunity from vaccination and infection.

➡️ In a new study, researchers studied how our immune system in the airways (the “mucosal” immune system) responds to COVID infection, vaccines, and special mucosal booster vaccines. 1/Image
What they found in people:

➡️ Having both vaccination + prior infection (“hybrid immunity”) gave only a modest increase in protective antibodies (IgA) in the nose and lungs compared to infection or vaccination alone. 2/ Image
What the researchers found in animal models:

➡️ Giving a mucosal booster vaccine (delivered to the airways using an adenovirus-based vaccine) worked much better. It:

-Strongly boosted IgA antibodies in the nose and lungs

-Triggered local T-cells in the airways

-Provided stronger, longer-lasting protection against SARS-CoV-2. 3/Image
Read 6 tweets
Sep 20
How quickly #mRNA degrades is linked to autoimmune disease risk!

➡️ We usually think of gene activity in terms of how much mRNA is produced. But a new study shows another key factor: how fast mRNA degrades. 1/ Image
UCLA scientists built RNAtracker, a tool to tell whether changes in gene expression are due to production or breakdown of mRNA.

➡️ Testing across 16 human cell types, they found that many “unstable” mRNAs come from innate immunity genes.

➡️ Crucially, UCLA scientists built RNAtracker, a tool to tell whether changes in gene expression are due to production or breakdown of mRNA.

➡️ Crucially, these unstable mRNAs are linked to genetic variants tied to autoimmune diseases like:
•Lupus
•Type 1 diabetes
•Multiple sclerosis
•Allergic rhinitis 2/Image
The researchers applied RNAtracker to a publicly available dataset of 16 human cell lines, in which newly made mRNAs had been chemically labeled and tracked over time.

This allowed them to identify genes whose stability varies due to specific mutations. Many of these genes are involved in immune system function—especially the innate immune system, the body's first line of defense against infections. 3/
Read 7 tweets
Aug 28
A pioneering study has demonstrated for the first time that myocardial infarction may be an infectious disease. This discovery challenges the conventional understanding of the pathogenesis of myocardial infarction and opens new avenues for treatment, diagnostics, and even vaccine development. 1/Image
According to the study, an infection may trigger myocardial infarction. Using a range of advanced methodologies, the research found that, in coronary artery disease, atherosclerotic plaques containing cholesterol may harbor a gelatinous, asymptomatic biofilm formed by bacteria over years or even decades. Dormant bacteria within the biofilm remain shielded from both the patient's immune system and antibiotics because they cannot penetrate the biofilm matrix. 2/Image
Of the bacteria detected, oral viridans group streptococcal DNA was the most common, being found in 42.1% of coronary plaques and 42.9% of endarterectomies. Immunopositivity for viridans streptococci correlated with severe atherosclerosis (P<0.0001) in both series and death from coronary heart disease (P=0.021) or myocardial infarction (P=0.042). 3/Image
Read 5 tweets
Aug 22
According to a new study, SARS-CoV-2 virus hijacks the machinery of testicular cells that produce the hormone testosterone in order to replicate.

It also appropriates the metabolic pathways of these cells and cholesterol, a precursor of testosterone, thereby altering lipid metabolism for its formation. 1/Image
The study revealed the presence of SARS-CoV-2 particles in lipid inclusions and organelles responsible for testosterone production in Leydig cells for the first time.

In addition, the researchers described the mechanism by which the virus interferes with the functioning of these testicular cells.

The discovery helps explain why male patients with severe COVID-19 have lower levels of testosterone, and possibly cholesterol. 2/Image
After infecting the Leydig cells in the testicles, the virus uses lipid metabolism pathways and the cell structure to replicate, which impairs testosterone production.

This happens because these cells, responsible for producing testosterone, express high concentrations of the ACE2 receptor, facilitating the entry of the virus, 3/Image
Read 10 tweets

Did Thread Reader help you today?

Support us! We are indie developers!


This site is made by just two indie developers on a laptop doing marketing, support and development! Read more about the story.

Become a Premium Member ($3/month or $30/year) and get exclusive features!

Become Premium

Don't want to be a Premium member but still want to support us?

Make a small donation by buying us coffee ($5) or help with server cost ($10)

Donate via Paypal

Or Donate anonymously using crypto!

Ethereum

0xfe58350B80634f60Fa6Dc149a72b4DFbc17D341E copy

Bitcoin

3ATGMxNzCUFzxpMCHL5sWSt4DVtS8UqXpi copy

Thank you for your support!

Follow Us!

:(