David Sinclair Profile picture
Jan 4 10 tweets 2 min read Read on X
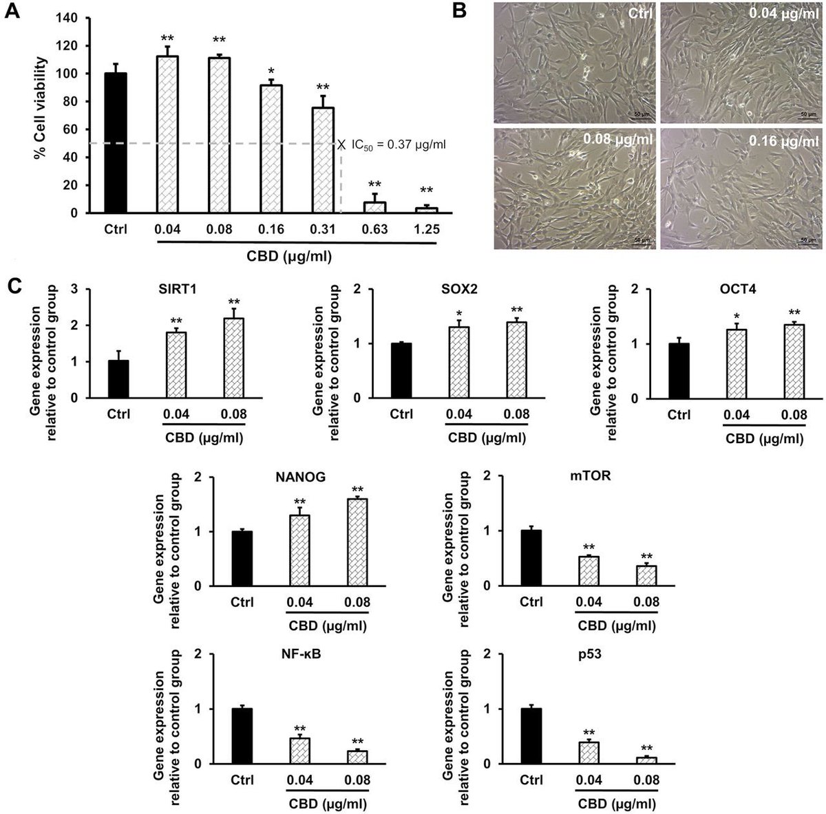
Cannabidiol (CBD) does amazing things. According to a new study it:

* Increases SIRT1 & autophagy ✅
* Decreases mTOR ✅
* Upregulates SOX2 & OCT4 ✅
* Preserves telomeres ✅
* Reduces inflammatory NF-kB ✅
* Slows stem cell aging ✅

🧵 Image
CBD, or cannabidiol, is the second most prevalent active ingredient in marijuana, with no effects indicative of any abuse or dependence potential
Mesenchymal stem cells (MSCs) are used to treat various degenerative diseases. Their therapeutic potential is limited by their aging in the dish as they are expanded in number. The researchers tested if CBD could help
Earliest records of cannabis use appear in Egyptian medical papyri (~1550 BCE), with even earlier Chinese texts (~2700 BCE) describing its hallucinogenic effects and its use for pain relief (including gout) and appetite stimulation
In 2018, the Farm Bill made hemp legal in the United States, making it virtually impossible for CBD to remain illegal in any state
A rodent study in the European Journal of Pain suggested CBD could help lower pain and inflammation due to arthritis when applied to skin. Other research identifies how CBD may inhibit inflammatory & neuropathic pain
This was only a cell culture study (no animals or people) but according to authors: "CBD increases SIRT1 and autophagy-related markers in MSCs, preserves MSC stemness by promoting the deacetylation of SRY-box transcription factor 2 (SOX2) through SIRT1...
...delays cellular senescence by enhancing autophagy, reducing SA-β-gal activity, maintaining proliferation capacity, and supporting telomere function." Image
While mRNA analyses do not actually represent protein expression, the study would be interesting if it turns out to be true with more thorough analsyses and it is found to repeat in animals and in people

• • •

Missing some Tweet in this thread? You can try to force a refresh
 

Keep Current with David Sinclair

David Sinclair Profile picture

Stay in touch and get notified when new unrolls are available from this author!

Read all threads

This Thread may be Removed Anytime!

PDF

Twitter may remove this content at anytime! Save it as PDF for later use!

Try unrolling a thread yourself!

how to unroll video
  1. Follow @ThreadReaderApp to mention us!

  2. From a Twitter thread mention us with a keyword "unroll"
@threadreaderapp unroll

Practice here first or read more on our help page!

More from @davidasinclair

Oct 7, 2025
Statistically, you should not exist:

– Life-friendly universe: 1/10⁶⁰
– Earth + moon: 1/10⁹
– Multicellular life: 1/10⁴
– Intelligence & civilization: 1/10⁹
– Your genome: 1/70 trillion

You’ve already won the lottery 10 times in a row. Ignore small people & enjoy!
Equivalent odds: winning the Powerball jackpot 10 times in a row
Flipping 272 heads in a row
Read 7 tweets
Oct 4, 2025
DNA breaks from cosmic rays disrupt the epigenome and release virus-like retrotransposons. Not wild theory. Fact

X-rays and CT scans probably do too but no one talks about it
This study in 2008 was the first evidence for the information theory of aging in mammals - the idea that DNA breaks and other major stresses cause chromatin modifiers like SIRT1 to relocate, which disrupts the epigenome & changes the expression of genes in ways that cause aging Image
Just re-read this paper and I’ve realized it was 15 years ahead of its time. Still is
Read 4 tweets
Oct 2, 2025
Some plant polyphenols (resveratrol, quercetin & berberine) turn out to be dual modulators of both SIRT1 & GSK3b - important pathways for neuroprotection & epigenetic age resets... 🧵Image
In 2008, we showed movement of the NAD-dependent enzyme SIRT1 away from regulated genes to DNA breaks (which happen every day in every cell) is a key process in the loss of epigenetic information that we have proposed leads to aging and diseases
cell.com/fulltext/S0092…Image
And in 2023, we showed GSK3b inhibitors are a key component of epigenetic age reversal cocktails, in vitro
aging-us.com/article/204896Image
Read 5 tweets
Oct 1, 2025
Can cheek swab DNA reveal meaningful signals about your health, diseases and biological age?🏃‍♂️🏃‍♀️🧵... Image
Background: DNA methylation (DNAme) is a chemical modification of DNA on the "Cs" in DNA, which changes over time, the rate of which depends on how healthy you live over the course of your life... ⏰ Image
Smoking and obesity accelerate DNAme changes, and healthy diets slow them. We can read these changes using DNA sequencing or DNA hybridization chips. This is how we arrive at DNAme age clocks... Image
Read 16 tweets
Sep 28, 2025
Exciting new paper @nature that could explain why inflammation rises as we age and why healthy diets and exercise suppress inflammation 👏 🧵 Image
Various mitochondrial stressors, such as pathogen infection and metabolic deficiencies, trigger the release of mtDNA into the cytosol and an inflammatory response, but why? Image
Under certain circumstances, including in senescent cells, there are decreased levels of deoxyribonucleotide triphosphates (dNTPs) for making DNA, with a corresponding increase in the levels of ribonucleotide monophosphates (rNMPs)… Image
Read 9 tweets
Sep 22, 2025
NEW STUDY: The amino acid L-theanine, first isolated from green tea in the 1940s, is used to improve mood and sleep 🍵 Study in mice finds L-theanine suppresses metastasis of prostate cancer, the second most common cause of death in men worldwide... 🧵 Image
L-theanine is known to reduce inflammation, stress and anxiety, among other effects. It is primarily found in tea leaves, especially green & black. Also in supplements. Common doses are 100 - 400 mg/d Image
A great way to get L--theanine is a green tea matcha = 30-140 mg L-theanine 🍵

I drink 1-3 double-scoop green tea matchas. I use organic ceremonial grade tea, frothed almond milk, allulose, and dont burn it with boiling water. Learned from @chefserenapoon Image
Read 5 tweets

Did Thread Reader help you today?

Support us! We are indie developers!


This site is made by just two indie developers on a laptop doing marketing, support and development! Read more about the story.

Become a Premium Member ($3/month or $30/year) and get exclusive features!

Become Premium

Don't want to be a Premium member but still want to support us?

Make a small donation by buying us coffee ($5) or help with server cost ($10)

Donate via Paypal

Or Donate anonymously using crypto!

Ethereum

0xfe58350B80634f60Fa6Dc149a72b4DFbc17D341E copy

Bitcoin

3ATGMxNzCUFzxpMCHL5sWSt4DVtS8UqXpi copy

Thank you for your support!

Follow Us!

:(