Harry Spoelstra Profile picture
Jan 17 1 tweets 2 min read Read on X
Persistent Immune Dysregulation during Long COVID is Manifested in Antibodies Targeting Envelope and Nucleocapsid Proteins

🔥YOUR ATTENTION, VERY INTERESTING AND IMPORTANT USA PREPRINT! #LEONARDI_EFFECT

Long COVID is characterized by persistent, profound immune dysregulation, including skewed antibodies, chronically activated T cells, elevated inflammation, and autoreactive responses, lasting at least six months and consistent with ongoing viral/antigen persistence.

➡️Let me try to dig into this study:

1. Persistent antibody skewing in Long COVID (LC):
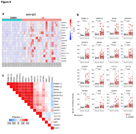
- Participants with LC show elevated IgG titers against SARS-CoV-2 Envelope and Nucleocapsid proteins lasting up to 6 months post-infection, unlike convalescents.
- In contrast, IgG responses to Spike protein are significantly lower, with a bias toward IgG1 and IgG3 subclasses.

2. Cellular immune alterations:
- Longitudinal CyTOF profiling reveals increased circulating T follicular helper cells (cTFH) and mucosa-associated invariant T (MAIT) cells in LC, correlating strongly with high anti-Envelope IgG levels.

3. Systemic inflammation and cytokines:
- LC is associated with augmented serum levels of LIF, IL-11, Eotaxin-3, and HMGB-1, indicating ONGOING IMMUNE ACTIVATION!

4. Autoreactivity:
- Significantly higher rates of autoantibodies in LC compared to recovered individuals, pointing to BROADER IMMUNE DYSREGULATION.

5. Duration/ Implications:
- These humoral, cellular, and molecular perturbations persist for at least 6 months, supporting hypotheses of viral/antigenic persistence (possibly mucosal), dysregulated antibody production, and autoimmunity as drivers of diverse LC phenotypes.

6. Clinical relevance:
- The findings highlight the need for targeted therapies addressing persistent viral elements, aberrant humoral responses, and autoimmunity, and emphasize longitudinal immune profiling for diagnostics and therapeutic monitoring in Long COVID.

7. Limitations:
- The study does not mention reinfections, multiple infections, breakthrough infections, or specific SARS-CoV-2 variants (such as Delta or Omicron), or any vaccination related factors, it’s solely focused on LC patients!

‼️So, for those still in doubt, if that's even possible, this study proves unambiguously the #Leonardi_effect, showing Long COVID involves PERSISTENT, SEVERE IMMUNE DYSREGULATION, skewed IgG against Envelope/Nucleocapsid, chronically activated T cells, sustained inflammation, and autoimmunity, lasting ≥6 months, here pointing to ongoing viral/antigenic persistence! #AVOIDSARS2
FYI: @fitterhappierAJ
researchsquare.com/article/rs-830…Image

• • •

Missing some Tweet in this thread? You can try to force a refresh
 

Keep Current with Harry Spoelstra

Harry Spoelstra Profile picture

Stay in touch and get notified when new unrolls are available from this author!

Read all threads

This Thread may be Removed Anytime!

PDF

Twitter may remove this content at anytime! Save it as PDF for later use!

Try unrolling a thread yourself!

how to unroll video
  1. Follow @ThreadReaderApp to mention us!

  2. From a Twitter thread mention us with a keyword "unroll"
@threadreaderapp unroll

Practice here first or read more on our help page!

More from @HarrySpoelstra

Oct 19, 2025
Many have asked me how to differentiate (=DD) between longCovid and longVax(PVS).

Below I’ll try to give you, although lengthy, sorry, a simplified overview, with some references, to follow, but caution, we can dig even deeper!😉

It’s not a flow-chart, it’s an attempt to guide you in the DD.

Important remark first, longVax exists, yes, but is very rare, certainly today, but for the patient it can be hell.

Many longVax patients can actually be longCovid patients, a far larger group( >>millions!), post-C19!

Even Overlaps exist between the two but these are extremely rare!

Enjoy the read……but sit down first! 1/NImage
A detailed history is of the utmost importance:
1.Timing of Onset:
-Long COVID symptoms typically emerge or persist 4-12 weeks post-infection resolution, with gradual evolution and a duration ≥2-3 months-years.

-PVS often has acute onset within hours to days post-vaccination (e.g., 1-7 days for initial fatigue/brain fog), progressing to chronicity in <1% of cases, with shorter latency to severe manifestations.
sciencedirect.com/science/articl…

2.Symptom Profiles:
-Core overlaps include fatigue (58-70%), headache (44%), cognitive impairment/brain fog (27-40%), dyspnea (24-30%), myalgia, neuropathy, sleep disturbances, anxiety/depression, and post-exertional malaise (PEM, ME/CFS-like).

-Distinctions via clustering: Long COVID emphasizes respiratory (anosmia/dysgeusia, cough, sputum) and multi-system (psychiatric/sleep, e.g., insomnia, memory issues) symptoms; higher in earlier variants (e.g., Delta/Omicron).
researchgate.net/publication/39…

- PVS highlights neurological (burning paresthesia, numbness, visual disturbances, heat intolerance, tachycardia) and dermatological (herpes zoster) symptoms; less anosmia/dyspnea.

3.Unique Complications:
-Long COVID: Pulmonary fibrosis, new-onset diabetes, venous thromboembolism, dysautonomia (POTS), multi-organ impairment (e.g., post-ICU overlap); prevalence 30-50% post-infection.

-PVS: Vaccine-specific like myocarditis/pericarditis (young males, mRNA vaccines), VITT (adenoviral vaccines), autoimmune hepatitis, transverse myelitis; milder/self-limiting in most (0.2-1.4% chronic/PVS).
journals.viamedica.pl/medical_resear…

4.Demographics/Risk Factors:
-Long COVID: Females, older adults, severe initial infection, comorbidities (e.g., diabetes), regional variations (higher in South America).

-PVS: Young males (myocarditis), vaccine type-dependent (mRNA for cardiac, adenoviral for thrombotic).
news.yale.edu/2025/02/19/imm…

5.Evaluation Approach:
Detailed history (infection vs. vaccination confirmation via PCR/antibodies) with symptom scoring (e.g., PASC index ≥12) to rule out “mimics” (e.g., ME/CFS, fibromyalgia).
sciencedirect.com/science/articl…
2/N
Detailed Lab Breakdown
1.Routine labs (CBC, electrolytes, LFTs/RFTs, CRP/ESR) show no reliable differences and often fail to distinguish either from healthy states.
-Advanced biomarkers focus on viral persistence, immune profiling, and autoimmunity.
-Shared elevations: Pro-inflammatory cytokines (IL-1β/6, TNF-α), chemokines, D-dimers, oxidative stress markers.
mdpi.com/1422-0067/26/1…
-Some studies highlight proteomic/immune distinctions for better separation.
medrxiv.org/content/10.110…

2.Viral Detection:
-Long COVID: Persistent full-length SARS-CoV-2 RNA/nucleocapsid (N) protein in plasma/monocytes/tissues (digital PCR/IHC, up to 15-24 months).
sciencedirect.com/science/articl…
-PVS: Vaccine-modified spike (S1/S2) protein/mRNA in plasma/exosomes (up to 6-12 months), no N protein.
news.yale.edu/2025/02/19/imm…

3.Immune Markers:
-Long COVID: T-cell exhaustion (PD-1+ CD8+), higher CD14+CD16+ monocytes, EBV/herpes reactivation (PCR/IgG), antiplasmin in microclots.
mdpi.com/1422-0067/26/1…
-PVS: Lower effector CD4+ T cells, higher TNF-α+ CD8+ T cells, reduced spike antibodies (if no infection); blood markers like altered von Willebrand factor distinguish from normal vax response.
pmc.ncbi.nlm.nih.gov/articles/PMC10…

4.Autoantibodies:
- Shared: Anti-nuclear, anti-cardiolipin, anti-IFN, anti-ACE2/AT1R.
-Long COVID-specific: Broader post-infectious (e.g., functional autoantibodies predicting duration).
medrxiv.org/content/10.110…
- PVS-specific: Anti-PF4 (VITT, with thrombocytopenia/high D-dimers), anti-mitochondrial/GPIbα/ANCA, anti-PEG (from excipients).
journals.viamedica.pl/medical_resear…

5.Other Labs:
-Troponins/BNP elevated in cardiac involvement (more acute in PVS); proteomics (e.g., CXCL5/AP3S2 panels) for discrimination.
-Nucleocapsid IgG confirms prior infection (positive long COVID, negative pure PVS).
sciencedirect.com/science/articl…

6.Approach:
I would advise tiered testing: Start with nucleocapsid/spike assays, flow cytometry for T-cell subsets, then specialized panels, if your lab carries these(e.g., cytokine multiplex).
3/N
Read 8 tweets
Mar 30, 2025
COVID-19, Epstein-Barr virus reactivation and autoimmunity: casual or causal liaisons?

🤔Intriguing review sparking a question, bear with me! 🧵👇

➡️“Evidence is accumulating on the contribution of COVID-19 to the onset or worsening of autoimmune diseases, as well as on EBV reactivation in COVID-19 patients, both early after infection and in those developing long COVID manifestations, the latter including autoimmune conditions.”

➡️“EBV reactivation has been associated with the severity of SARS-CoV-2 infection and its immune-related complications, as those occurring in long COVID.”

➡️“However, data on post-COVID EBV reactivation in the context of new or pre-existing autoimmune conditions are limited, making difficult to establish a direct role for EBV in the development or worsening of these conditions following SARS-CoV-2 infection.”

➡️“The exact relationship among COVID-19, EBV and autoimmunity is still not completely deciphered.”

➡️“It remains debated whether there is a casual or causative association between SARS-Cov-2 infection and EBV reactivation, and between EBV reactivation by SARS-CoV-2 and autoimmune disease relapse or first presentation or long COVID immune-related manifestations.” 1/n
sciencedirect.com/science/articl…Image
So, we don’t have any effective EBV antivirals, a vaccine might prove beneficial here, but why don’t we have one already? Not that easy, but there’s some light emerging at the end of this dark EBV tunnel. 2/n Image
The development of a vaccine for the Epstein-Barr virus (EBV) has been for some obvious reasons challenging, despite its association with diseases like infectious mononucleosis, certain cancers (e.g., Burkitt lymphoma, nasopharyngeal carcinoma), and its potential role in autoimmune conditions like multiple sclerosis. Here I would like to summarise why to my notion we don’t have an EBV vaccine yet: 3/nImage
Read 13 tweets
Jun 8, 2024
COVID-19: post infection implications in different age groups, mechanism, diagnosis, effective prevention, treatment, and recommendations

Again, Interesting review article, but now with an in-depth and detailed point analysis, worth your time and this 🧵👇

“This review offers a comprehensive understanding of the persistent effects of COVID-19 on individuals of varying ages, along with insights into diagnosis, treatment, vaccination, and future preventative measures against the spread of SARSCoV-2”

Highlights
• COVID-19 induces long-term effects in individuals of both genders of various ages.
• Artificial intelligence-based COVID-19 diagnostic tools are efficient.
• Pharmacological and non-pharmacological treatments reduced the long-term impacts of
COVID-19.
• All vaccines significantly reduced the persistent effects of COVID-19.
• No vaccine provides lifetime protection against COVID-19.
• Protective measures greatly limit SARS-CoV-2 transmission 1/nImage
Sarscov2 introduction 2/n Image
Long-term effects of COVID-19 on the human systems
Pulmonary system 3/n Image
Read 13 tweets
Jan 2, 2024
❗️Excellent new CardioVascular Autonomic dysfunction(CVAD) overview:
For one: "As well as global circulatory disturbances, CVAD in post-COVID-19 syndrome(LongCovid) can manifest as microvascular and endothelial dysfunction, with local symptoms such as headache, brain fog, chest pain, dyspnoea and peripheral circulatory symptoms, including skin discolouration, oedema, Raynaud-like phenomena, and heat and cold intolerance"
➡️ Your N. Vagus at work!😰
nature.com/articles/s4156…Image
Image
➡️ "CVAD arises from a malfunction of the autonomic control of the circulation, and can involve failure or inadequate or excessive activation of the sympathetic and parasympathetic components of the autonomic nervous system" 2/n
➡️"Cardiovascular autonomic dysfunction (CVAD), in particular postural orthostatic tachycardia syndrome and inappropriate sinus tachycardia, are among the most frequent and distinct phenotypes of post-COVID-19 syndrome; one-third of highly symptomatic patients can be affected" 3/n
Read 6 tweets
Sep 6, 2023
SARS-CoV-2 reservoir in post-acute sequelae of COVID-19 (PASC)

Lets revisit this excellent study, with a breakdown today on how the different pathways 🧵

➡️“This reservoir could modulate host immune responses or release viral proteins into the circulation”

illustrating the possible huge impact from different angles on your immune system, while SarsCoV2 defend a prolonged occupancy of your body! 1/nImage
2/n Image
3/n Image
Read 7 tweets
Sep 5, 2023
SARS-CoV-2 reservoir in post-acute sequelae of COVID-19 (PASC)

Lets dig into 1 of the 8 mechanisms that could cause LongCovid in this excellent study illustrating the importance of possible vagus involvement:

“SARS-CoV-2 reservoir may alter vagus nerve signaling”

🧵1/n
Image
“A SARS-CoV-2 reservoir could also contribute to nonspecific PASC symptoms including fatigue, trouble concentrating, muscle and joint pain, sleep dysfunction, anxiety, depression, loss of appetite and autonomic dysfunction. These symptoms overlap with the sickness response (called ‘sickness behavior’ in animal models) that reflects the subjective and behavioral component of innate immunity and is largely mediated by signaling of the vagus nerve” 2/n
Image
“Tens of thousands of afferent vagus nerve branches innervate all major trunk organs with chemoreceptor terminals, which collectively act as a sensitive and diffuse neuroimmune sensory organ for the CNS. These branches can detect highly localized paracrine immune signaling such as cytokine activation even in the absence of a systemic circulating immune response, triggering glial activation and neuroinflammation on the brain side of the blood–brain barrier and the sickness response. The persistence of a SARS-CoV-2 reservoir in body sites densely innervated by the vagus nerve (for example, gut, lung and bronchial tubes)—or direct infection of the vagus nerve as has been shown in autopsy studies—might activate localized paracrine signaling, leading to ongoing sickness response symptoms in infected individuals” 3/n
Read 4 tweets

Did Thread Reader help you today?

Support us! We are indie developers!


This site is made by just two indie developers on a laptop doing marketing, support and development! Read more about the story.

Become a Premium Member ($3/month or $30/year) and get exclusive features!

Become Premium

Don't want to be a Premium member but still want to support us?

Make a small donation by buying us coffee ($5) or help with server cost ($10)

Donate via Paypal

Or Donate anonymously using crypto!

Ethereum

0xfe58350B80634f60Fa6Dc149a72b4DFbc17D341E copy

Bitcoin

3ATGMxNzCUFzxpMCHL5sWSt4DVtS8UqXpi copy

Thank you for your support!

Follow Us!

:(