How to get URL link on X (Twitter) App
"ChatGPT is mainly for work"
𝟏. Scheduled Tasks That Run While You Sleep
1. The Goldman Sachs Stock Screener
1/ THE BUSINESS IDEA GENERATOR
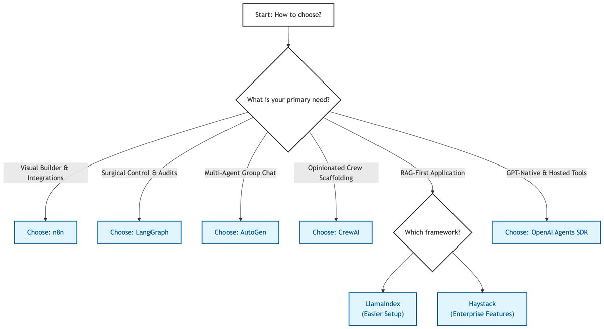
Here's the repo: github.com/BehiSecc/aweso…
1. Specific Knowledge Audit
Prompt 1: The Resume Surgeon
The setup was identical for all 5 models:
1. Competitive Intelligence Deep Dive
1/ LITERATURE REVIEW SYNTHESIZER
1. THE LITERATURE SYNTHESIZER
Claude handles every startup staple like a pro:
1. The Feynman Technique
1. ATS-Proof Resume Tailor
Let me tell you what McKinsey consultants actually do:
1. The “Contradictions Finder”
The problem with Chain of Thought: it forces linear thinking.