Bojan Korda Profile picture
Husband, Dogdad, Anaesthesiologist, Intensivist-in-training! Loves acute care, can’t stay in his own lane! Regional, POCUS and transplants. #Vegeterrorist…
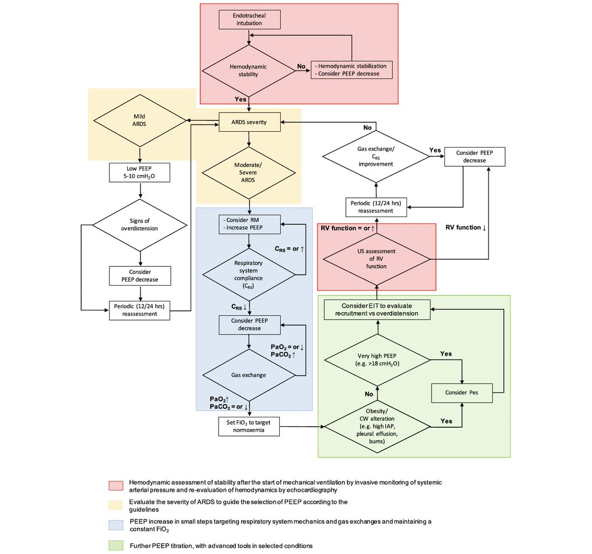
Oct 22, 2023 19 tweets 4 min read
Next is Dr Luigi Camporota - speaking on the effects of PEEP beyond the lung.
#LIVES2023 #critcare #FOAMcc PEEP can improve lung protection, improve CO2 and oxygenation (shunt reduction)
But can also cause stress (PEEP - Volume) and Overdistension (dead space - PaCO2)
Oct 16, 2022 7 tweets 4 min read
Last for this session is Prof Sean Chetty @seanC001 speaking on 'To Sedate or Not to Sedate'. Is this a ?that is the question? scenario...
#CCSSA2022 #critcare #FOAMcc Sedation is the reduction of irritability or agitation by administration of sedative drugs, generally to facilitate a medical procedure or diagnostic procedure. In modern ICU practice, the modern concept is analgosedation, but this needs to be teased apart a little.
#CCSSA2022
Oct 16, 2022 5 tweets 3 min read
Next up is Prof Joao Batista Borges, speaking on "Individualised lung recruitment to minimise VILI - the 'Teen Lung' Concept"
#CCSSA2022 #critcare #FOAMcc To understand recruitment manoeuvres, we need to have a clear understanding of regional lung mechanics, and the concepts of collapse and hyper-distension, along with the lung hysteresis curves.
#CCSSA2022
Oct 16, 2022 6 tweets 3 min read
Next is Giancamo Bellani, talking on 'Relationships between oxygenations indices & patient outcomes'
#CCSSA2022 #critcare #FOAMcc Several indices have been proposed as bedside 'markers' for the development of VILI. They are relevant as they allow us to prognosticate patients, and therefore to determine the need for a higher level of intervention (e.g. ECMO).
#CCSSA2022
Oct 16, 2022 6 tweets 3 min read
Next up is respiratory therapist Benevides Netto on 'Optimising Patient Ventilatory Interactions'
#CCSSA2022 #critcare #FOAMcc First speaks to how patient-ventilator dyssynchrony is common, and has been found in all modes of ventilation! It has significant consequences, via a variety of mechanisms - see P-SILI (but not only P-SILI!)
Oct 16, 2022 10 tweets 5 min read
Next up is (my office-mate - yes I'm showing off) Dr Susan Murphy @susan_icu talking about 'Preventing Intubation'.
#CCSSA2022 #critcare #FOAMcc So how can we divide patients in whom we want to prevent intubation
- Those we want to prevent primarily intubating (e.g. a patient with acute hypoxaemic respiratory failure)
- THose who were previously intubated who you want to avoid re-intubating
#CCSSA2022
Oct 16, 2022 10 tweets 5 min read
One of two morning sessions (this one themed 'Take a Breath') at CCSSA2022 - starting with a talk by Prof Charles Feldman on 'E-cigarettes, vaping and lung injury'
#CCSSA2022 #critcare #FOAMcc Prof starts by saying that vaping is not the panacea that it was hoped.
Electronic cigarettes (e-cigarettes or vapes) work by heating a liquid to produce an aerosol that users inhale into their lungs. The liquid can contain nicotine, THC, CBD, flavourants etc...
#CCSSA2022
Oct 15, 2022 7 tweets 4 min read
Final paeds session is by Prof Brenda Morrow on 'Sleep - the Final Frontier'
#CCSSA2022 #critcare #FOAMcc Sleep is critical to normal health, and children need much more sleep than adults. Circadian rhythms are established as early as two months of age.
doi.org/10.1038/497S2a
doi.org/10.2147/NSS.S6…
#CCSSA2022
Oct 15, 2022 5 tweets 3 min read
A quick run to the rest of the paeds session, where Tarryn Forsyth @TaForsyth is speaking on 'Post Abdominal Surgery - is TPN still necessary?' in paediatrics
#CCSSA2022 #critcare #FOAMcc The crucial trial in this space is the PEPaNIC trial, from 2016 in the NEJM.
doi.org/10.1056/NEJMoa…
#CCSSA2022
Oct 15, 2022 7 tweets 3 min read
Last in the session if Prof Veronia Ueckerman, with a talk entitled - Thiamine, what is all the W(h)ining About?
#CCSSA2022 #critcare #FOAMcc Thiamine is a water-soluble vitamin essential for carbohydrate metabolism. It is a cofactor for four enzymes used in ATP production. It has limited storage in the human body, and is absorbed in the small intestine.
#CCSSA2022
Oct 15, 2022 8 tweets 4 min read
Next up is Lance Michell, who is giving a talk entitled 'Freshly squeezed - How should Vit C be served in ICU?'
#CCSSA2022 #critcare #FOAMcc Vit C is famous for having curing scurvy back in the 1700s, but also for Paul Marik's controversial claim of its efficacy for sepsis in a paper in 2017, as part of a coctail of hydrocortisone, thiamine and Vit C.
doi.org/10.1016/j.ches…
#CCSSA2022
Oct 15, 2022 5 tweets 3 min read
During the afternoon session on nutrition, Dr Nadiya Ahmed will be speaking about 'Hitting the nail on the head, iron supplementation in the ICU'.
#CCSSA2022 #critcare #FOAMcc Iron has many functions including O2 delivery, in myoglobin (O2 storage in muscles) and metabolism (cytochromes). Iron metabolism in critical
doi.org/10.1186/cc9992
#CCSSA2022
Oct 15, 2022 9 tweets 4 min read
Last up for this renal session if Prof Shahed Omar from CHBAH - 'Beyond the Renal Failure'.
#CCSSA2022 #critcare #FOAMcc His interest evolved from a problem we have in SA - a high burden of organophosphate toxicity. In our unit in Soweto, about 15-20% of our admissions are from organophosphate intoxication!
doi.org/10.1016/j.afje…
#CCSSA2022
Oct 15, 2022 10 tweets 4 min read
Next is Dr Gavin Joynt on 'CRRT in ICU - Individualised Antibiotic Dosing'
#CCSSA2022 #critcare #FOAMcc Appropriate blood and tissue concentrations of antibiotics is important, particularly in critically ill patients!
#CCSSA2022
Oct 15, 2022 8 tweets 4 min read
Next is Lynette Cilliers on 'Nutritional Support Strategies in AKI'.
#CCSSA2022 #FOAMcc #critcare These patients are at high risk of malnutrition - fluid limitations, disturbances in electrolytes, CHO metabolism alterations, loss of protein and energy stores, frailty, etc...
#CCSSA2022
Oct 15, 2022 9 tweets 3 min read
Next up is renal clinical technologist Marissa Coetzee on 'Renal Replacement Modalities - 3 vs 12 vs 24h - A Carer's Perspective'
#CCSSA2022 #critcare #FOAMcc Starts with an overview of the available therapies (with one-two examples of each but some have lots more).
Intermittent - IHD
Continous - CVVD, CVVHD
Hybrid - SLED
Peritoneal - CAPD, APD
#CCSSA2022
Oct 15, 2022 11 tweets 5 min read
Next is Dr Busi Mrara, who unfortunately couldn't make it, but managed to record the talk and sent it to us. She will be talking about 'Augmented Renal Clearance'
#CCSSA2022 #FOAMcc #critcare ARC in sepsis was first described as early as 2008, and is defined as CrCl >130ml/min/1.73m2 based on a timed urine creatinine clearance.
It was compared to early kidney disease in diabetics. It was also described
doi.org/10.1177/031005…
Oct 15, 2022 5 tweets 3 min read
Mid-morning session I've gone to the renal session - starting with Dr Nadiya Ahmed on 'Who Will Develop AKI?'
#CCSSA2022 #critcare #FOAMcc 1 in 5 patients will develop AKI, we need to know who these patients are, and who will need support. There are non-modifiable RFs (e.g. age) and modifiable RFs (e.g. sepsis, ischaemia toxins), but these are difficult to use at the bedside.
doi.org/10.1186/s12882…
@CCSSA2022
Oct 15, 2022 6 tweets 3 min read
Last session during the plenary, the current president of the CCSSA, Prof Fathima Paruk @FParuk_CritCare on how AI will transform critical care.
#CCSSA2022 #critcare #FOAMcc There are different types of AI
Weak AI - an AI-based algorithm that offers suggestions based on previous choices - think Netflix offering suggestions of series or movies.
@CCSSA2022
Oct 15, 2022 8 tweets 3 min read
Next is Prof Heleen van Aswegen, talking about 'The complex interplay between psychology and physiotherapy'.
#CCSSA2022 #critcare #FOAMcc The critically ill patient is at high risk of psychological distress - there is uncertainty, pain, a noisy environment. Functional limitations and physical illness can have detrimental effects on feelings of self-worth as well.
#CCSSA2022
Oct 15, 2022 13 tweets 7 min read
Next up is Prof Mette Berger - 'Small Things Matter - The Importance of Micronutrients'
I love these talks, because there is such a personal knowledge gap, I always feel like I learn so much!
#CCSSA2022 #critcare #FOAMcc What micronutrients are important? Its the ESSENTIAL MICRONUTRIENTS that we need to worry about. They are critical for numerous aspects of critical care, including wound healing and immunity.
A great review - doi.org/10.3390/nu1201…
#CCSSA2022