Maziyar PANAHI Profile picture
AI x Healthcare | Building @OpenMed_AI | Open-Source AI Advocate ❤️ | eu/acc 🇫🇷🇪🇺
Jan 15 10 tweets 4 min read
🚨 Another day, another drop!!!

I am releasing 8 new medical RL environments on Prime Hub!

From differential diagnosis to drug safety, these environments cover the full spectrum of clinical AI challenges.

Thread 🧵👇Image 1/ MedXpertQA - Expert-Level Medical Reasoning

Expert-level medical reasoning that's significantly harder than MedMCQA.

This env challenges models with complex clinical scenarios that require deep medical knowledge and multi-step reasoning. Image
Jan 13 9 tweets 4 min read
🚨 OpenMed just mass-released 35 state-of-the-art PII detection models to the open-source community!

All Apache 2.0. All free. Forever. 🍀

Here's what @OpenMed_AI built and why it matters for healthcare AI safety. Supporting HIPAA, GDPR, and beyond.

Thread 🧵👇Image The results speak for themselves:

- 96.08% F1 on our best model (DeBERTa-v3-large)
- Top 10 models all above 95.7% F1
- 35 models ranging from 33M to 600M parameters
- Built on top of Nemotron-PII by Nvidia

This isn't a single model release. It's an entire ecosystem.Image
Dec 11, 2025 6 tweets 2 min read
🚨 New open dataset for real medical AI.

⚕️ 200K step-by-step clinical reasoning chats (537M+ tokens)

🤖 Generated with OpenAI’s gpt-oss-120B, reasoning effort set to “high”

🏥 Built for training medical reasoning LLMs

Available on @huggingface 🧵👇Image Medical-Reasoning-SFT-GPT-OSS-120B

- features step-by-step clinical reasoning
- differential diagnosis, treatment planning, and medical education
- clinical cases, physiology, pharmacology, diagnostics

📊 Stats:
- 537M+ tokens,
- avg 3K tokens/conversation Image
Oct 23, 2025 15 tweets 4 min read
what happened this week with OCR and VLMs?

* deepseek-ocr
* chandra-ocr
* nanonets-ocr2
* paddleocr-vl
* qwen3-vl (2B, 32B, Instruct and Thinking)
* dots.ocr
* olmOCR 2 (based on Qwen2.5-VL)
* LightOnOCR (smallies)

top 5 trending models on @huggingface are still OCR/VLM! Image @huggingface DeepSeek-OCR:

huggingface.co/deepseek-ai/De…
Sep 8, 2025 7 tweets 2 min read
Introducing MultiCaRe, open-source, multimodal clinical case datasets on @HuggingFace by @OpenMed_AI Community. Public and ready for load_dataset.

Images: 160K+ figures/subimages

Cases: 85K de-identified narratives + demographics

Articles: 85K metadata + abstracts

🧵 (1/7)Image Why MultiCaRe?

- One place to connect Images ↔ Cases ↔ Articles
- Stable IDs and clean joins
- Built for classification, retrieval, grounding, VQA/doc-QA, and multimodal modeling

(2/7) Image
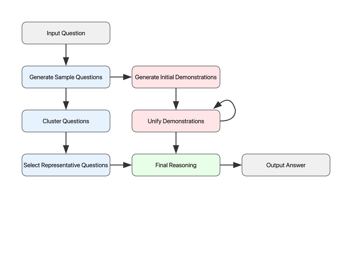
Sep 17, 2024 7 tweets 4 min read
Self-Harmonized Chain of Thought (ECHO) 🧵

• @vllm_project for local inference on Llama-3.1-70B Instruct
• @GroqInc for blazing fast end-to-end testing
• @huggingface Inference Endpoints for Cohere Command R+ comparisons
• @Gradio for an intuitive, responsive UI

🚀🔥 The implementation process was fascinating. I started with question generation, moved to clustering, and then dove into the iterative demonstration unification. Each step presented unique challenges and opportunities for optimization.Image
Jun 25, 2024 5 tweets 2 min read
1/4 🚀 Exciting news for AI enthusiasts! Check out NuExtract, a cutting-edge LLM designed for structured extraction tasks. It transforms any text into a structured output with just a template!

🤗 Open-source and available on @huggingface !
🌟 More info: numind.ai/blog/nuextract…
Image 2/4 🤖 NuExtract comes in three versions:

• NuExtract-tiny (0.5B) -
• NuExtract (3.8B) -
• NuExtract-large (7B) -

Get started with the one that suits your needs best! 💡huggingface.co/numind/NuExtra…
huggingface.co/numind/NuExtra…
huggingface.co/numind/NuExtra…
May 15, 2024 4 tweets 2 min read
Google released PaliGemma models! They are open vision-language model inspired by PaLI-3 and built with open components such as the SigLIP vision model and the Gemma language model.

This space includes models fine-tuned on a mix of downstream tasks, inferred via @huggingface 🤗 Image @huggingface space running on ZeroGPU:
huggingface.co/spaces/google/…