Marc Johnson Profile picture
Molecular virologist, Professor, and wastewater detective. Same handle on bsky. Ignore the check, I'm doing an experiment.
20 subscribers
Nov 23, 2025 13 tweets 3 min read
What should we expect this flu season?

Here’s a forecast from a wastewater perspective (because sh*t don’t lie)

1/
Background. The 4 main kinds of influenza circulating among humans (in order of severity) are:
FluA H3N2
FluA H1N1
FluB
FluC (many don’t know this one)

2/
Nov 21, 2025 9 tweets 3 min read
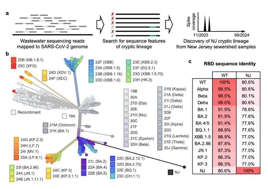
This is wild.

Remember the NJ crytic lineage?

I posted 18 months ago that the Spike was too divergent to predict ACE2 binding, and asked if someone else could figure it out.

Some colleagues took me up on it.

Guess what they found?
1/
This preprint just came out. @wchnicholas and team reconstructed and tested the NJ Spike and found that it has the tightest ACE2 binding of any SC2 Spike ever measured.
2/
medrxiv.org/content/10.110…
Oct 31, 2025 23 tweets 7 min read
Can you take a quarter cup of composite sewage, simply ask ‘what’s in there?’, and find out all of the pathogens circulating in that community?

That is the question we asked in our latest pre-print.

Turns out you can.
1/
medrxiv.org/content/10.110… We are not the first group to do unbiased sequencing of wastewater to monitor circulating viruses, but I think we are the first to ever do it at this scale.

Weekly wastewater samples for 18 months, totaling over 85 Billion sequence reads.

2/ Image
Oct 24, 2025 12 tweets 3 min read
Help me out, I’ve got another wastewater virus mystery.

This one really blows my mind.
1/
Starting in the late 2023, + @securebio have been doing ultra-deep metagenomic sequencing of the virome from Columbia, MO wastewater.

We’ve collected and sequenced sample for over 90 consecutive weeks.
2/Lung.fish
Oct 17, 2025 12 tweets 4 min read
It looks like Coeur d’Alene, ID cryptic is gone for now, but it has still managed to answer a lot of lingering questions for me about SARS-CoV-2 evolution, and what to expect next.

Here's a whole genome summary and interpretation.
1/ Image For a long time cryptic lineages were all from pre-Omicron lineages.

I started wondering:

Will there be Omicron cryptics?

If so, will they have the same evolutionary trajectories as the pre-Omicron cryptics?

ID shows that the answer to both questions is yes.
2/
Sep 10, 2025 7 tweets 2 min read
This really pisses me off.

I obviously knew there was some manipulation of post metrics on social media, but I really didn’t realize just how hard this platform slams the breaks on posts it doesn’t like.

Here’s my experiment.
1/
This weekend I posted 3 threads.

1. on a cryptic lineage
2. on H5N1
3. on seasonal respiratory viruses

Each time I posted the threads on X and bsky at the same time.
2/
Sep 9, 2025 18 tweets 5 min read
Our wastewater dashboard was updated yesterday (we’re behind because of an equipment failure).

I’d like to point out some things you can learn from the dashboard about respiratory virus [post v.2, bleeped version].

1/

lungfish-science.github.io/wastewater-das…Image As you can see, rhinovirus season (which started in the Spring) is pretty much over.
2/ Image
Sep 6, 2025 18 tweets 5 min read
Our wastewater dashboard was updated yesterday (we’re behind because of an equipment failure).

I’d like to point out some things you can learn from the dashboard about respiratory virus [and stupid vaccine policy].
1/
lungfish-science.github.io/wastewater-das… As you can see, rhinovirus season (which started in the Spring) is pretty much over.
2/ Image
Sep 6, 2025 10 tweets 3 min read
I’ve found cryptic lineages from sequencing wastewater.

I’ve found cryptic lineages from screening databases.

This is the first time I’ve found a cryptic lineage from social media.

This was an interesting story.
1/
Earlier this summer someone poked me to ask what the deal was with Coeur d’Alene, ID whose COVID numbers were consistently the highest in the country (by far).

I couldn’t find the post, so if this was you, please take credit.
2/ Image
Aug 22, 2025 11 tweets 3 min read
It’s been 2 days, 143 comments, and I’ve been called lots of bad names.
Here’s what I learned about protein based Novavax (NV) vs mRNA COVID vaccines.
1/ The pretty universally agreed on difference is that Novavax has fewer side effects.
If you have bad vaccine reactions, it is probably the better choice.
2/
Aug 17, 2025 13 tweets 4 min read
It’s been 2 years since BA.2.86 first appeared (and I’m give the variant update to SAVE on Monday), so I thought I would do a little summary about this era of SARS-CoV-2 evolution.
1/ Image SARS-CoV-2 lineages come up with new constellations of mutations in 3 main ways.
1. Sequential acquisition of mutations during normal circulation.
2. Recombination.
3. Sweeping new lineages (almost certainly from persistent infections).
2/
Aug 16, 2025 10 tweets 2 min read
I read @EricTopol's Super Agers book while we were traveling this summer.

Wow. That was the most rigorous (>1,500 refs), comprehensive, and bullshit-free book on health I’ve ever seen.

Too much info for a thread, but I’ll mention some highlights.

1/simonandschuster.com/books/Super-Ag… Fact 1, it’s not just genetics.
@EricTopol spent years sequencing the genomes of the ‘wellderly’ (people over 80 that have never had a chronic illness) to find the genes associated with healthy aging.
Their conclusion – there wasn’t much there. It’s not just genetics.
2/
Jul 18, 2025 11 tweets 3 min read
A 'new' Texas cryptic lineage popped up this week.

We've got another traveler.

1/ Image This one was from a Texas sewershed from July 1 with a population of 1,000,000, which means it had to have been one of the Dallas sewersheds.

2/ Image
Jul 9, 2025 10 tweets 4 min read
I've always found this frustrating.

You or your child has a respiratory infection. It's not flu or COVID. Your doctor can only tell you, 'you have a virus'.

Could it be a little bit more specific?

We hope to help answer this question, non-invasively, and for free.
1/ Image Contrary to my prior assumptions, many of the most common pathogens are not everywhere, all the time. They occur in discrete waves, often nationwide.

I wrote about this recently with Rhinoviruses, the most frequent cause of the common cold.

2/
Jun 29, 2025 16 tweets 5 min read
This is cool. I was poking around at the Rhinovirus (common cold) data and realized that my perception about these viruses was completely wrong.
1/ Image Rhinoviruses (Rhino is Greek for nose) are picornaviruses in the enterovirus genus (same as polio). Enteros can be GI or respiratory (or both), but Rhinos are usually respiratory, and are the main cause of the common cold.

2/cdc.gov/rhinoviruses/a…
Jun 28, 2025 17 tweets 5 min read
I’m thrilled to announce the update of our water surveillance dashboard.

Many improvements, and our first substantial move into ‘OneHealth’.

Read to the end to find the Easter Egg.
1/
dholab.github.io/public_viz/001… The first big improvement is that the output is more precise, and interactive. For each data point we tell you the date, the reads mapped, the total reads in each sample, and the reads/billion for each pathogen.

The heat map color is dictated by reads/billion.

2/ Image
Jun 12, 2025 11 tweets 4 min read
Our latest cryptic lineage paper was accepted in PLoS Pathogens.

This paper has some nuanced implications about the origins of SARS-CoV-2.
1/
journals.plos.org/plospathogens/… There haven’t been a ton of changes to the manuscript since I wrote a post on the preprint, so I’ll make this summary brief and focus on the things that changed.
2/
Jun 6, 2025 15 tweets 5 min read
This is so cool.

I’m pleased to share version 1.0 of our new dashboard for displaying data from our wastewater metagenomic project.

This is a collaborative projected between MU, U. Wisc @dho, and SecureBio; funded by Inkfish and Open Philanthropy.
1/
lungfish-science.github.io/wastewater-das… For the last 18 months we have been getting weekly composite wastewater samples, isolating the viral fractions (the virome) and randomly sequencing everything.

We average about 1 billion reads per sample.
2/
Apr 20, 2025 16 tweets 4 min read
We are recruiting sewersheds for an expanding project. Basically, we want to learn everything that can be learned from wastewater.
Read on if you are interested.
1/ Image This is a collaboration with SecureBio that started about 18 months.

Basically, we isolate the viral fraction from wastewater and sequence the crap out of it (~1 billion reads/sample). This is unbiased sequencing; we don’t want to miss anything.
2/
securebio.org
Apr 19, 2025 11 tweets 3 min read
This battle between Harvard and the administration is so befuddling. The latest plot twist makes less sense than the last season of Lost.

Let me give a very quick summary for those not following along.
1/11 The last few weeks Harvard had been talking with the administration about concerns over antisemitism on campuses, but the talks lacked details, and Harvard was told that they would get a letter last Friday with more specifics.
2/
Apr 12, 2025 25 tweets 7 min read
Last month there was an announcement that I thought was a major advancement in world health, but it got little attention.
I thought I would tell you all a little bit about it and why it is so important.
1/25 This breakthrough has to do with HIV, which was a zoonotic pathogen. The progenitor of HIV infects chimpanzees in Cameroon.

No one knows exactly when or how HIV crossed into humans, but the first undisputed HIV patient sample (discovered retrospectively) was from 1959 in what is now the Democratic Republic of Congo.Image