_발렌 Profile picture
어쩌라고
Apr 14, 2023 8 tweets 2 min read
1/7
현재의 주택 거품은 07~08년 서브프라임 때완 다름.

이번에는 부유한 투자자와 기업이 초과 저축, 낮은 금리를 이용해 주택과 임대 아파트를 안전한 자산 보관 장소로 구입함으로써 거품이 형성됨.

이는 장기 임대 및 판매용 주택에 인위적인 희소성이 발생시켜 임대료와 가치 상승을 불러옴. 2/7
부동산은 임대료를 통한 안정적 수입, 주식대비 낮은 위험성, 신용, 레버리지, 인구증가 시기에 가치 상승 경향 등으로 인해 초과 자본을 보관하는 데 선호됨.

부유한 구매자들이 임대하지 않고 시세차익을 노리고 부동산을 구입하여 빈집으로 남겨두는 단기 임대 시장도 이러한 열풍에 기여함.
Apr 13, 2023 6 tweets 2 min read
@acrossthespread 님이 느끼기에 워렌버핏 이 BoJ 금리인상이 다가오고 있는것을 암시하는것 같다고.

내용은 아래에👇🏻 1/5 워런 버핏은 최근 도쿄를 방문하여 자신이 각각 7.5%의 지분을 보유하고 있는 일본 5대 증권사의 CEO를 만남

- 미쓰비시 상사
- 스미토모 상사
- 미쓰이 상사
- 이토추 상사
- 마루베니 상사

버핏은 약 15년 동안 일본을 방문하지 않았고, 2020년 5% 지분을 처음 취득할 당시에도
Mar 18, 2023 19 tweets 3 min read
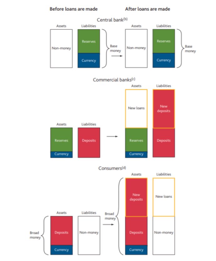
[돈의 두가지 개념]
TL;DR - “QE는 인플레이션을 유발 하지 않았다.”

매일 사용하는 돈에 대한 개념을 이해하지 않으면 거시경제의 연결망을 이해하기 어렵다.

다양한 화폐에 대해 설명하는 타래👇🏻 화폐는 두가지 종류가 있음.

1) 은행간 화폐
2) 실물경제 화폐

이 두가지 화폐의 작동방식을 이해해야 어떤 화폐가 인플레이션을 일으킬 수 있는지 예측할 수 있음.

각각의 화폐는 누가 발행하는 것인가?
Mar 17, 2023 8 tweets 1 min read
*그냥 쪼랩의 뇌피셜입니다 ㅎㅎ
1/7
연준이 그동안 해온 QE는 소위 “일단 채권 가져와바. 내가 당장 팔 생각 없고, 윤전기 꺼지기 전까지는 무한히 달러 찍어서 채권 사줄께”였음.

이번에 연준 자산규모를 다시금 들어올린 BTFP는 1년짜리 만기를 갖고 있는 마통대출이라고 보면 될 듯 2/7
QE의 목표가 채권 가격을 받쳐 금리를 낮게끔 유지하는 역할이었다면, BTFP는 쓰러질 가능성 있는 은행들을 위해 1년 기간의 대출을 해주는 것.

그럼 며칠간 시끄럽던 뱅크런은 이제 잠잠해졌을까? 나의 생각은 no…
Mar 16, 2023 4 tweets 2 min read
은행권 손실흡수능력 제고를 위한 건전성 제도 정비방향
fsc.go.kr/no010101/79615… Image Image
Dec 30, 2022 59 tweets 8 min read
War and Currency Statecraft('22.12.29)
(Currency Statecraft : 자국의 외교 전략을 자국화폐와 엮어 원하는 바를 달성하고자 하는 프레임웍, 역주)

전쟁은 새로운 금융의 연결점을 끊는다.
단극체제의 세계 질서가 전방위적으로 위협을 받고 있을때 G7의 정책입안자, 금리 트레이더들, 그리고 전략가들은 뭘 해야 할까?

그들은 이 다가오는 위협을 무시하면 안될진데, 아직 크게 신경쓰지 않고 있는 듯 하다. 어떻게 그럴 수 있을까?

지난 2세대 동안 우리는 지정학적 위험을 할인할 필요가 없었다.
Dec 28, 2022 67 tweets 8 min read
War and Commodity Encumbrance

전쟁은 상품을 거래하기가 어렵게 한다.
이번 년도에 내가 전한 소식들 중 자주 등장한 주제는 세계가 한가지 중심에서 여러 중심으로 변하고 있을 때, 국가 지도자의 행동이 중앙은행의 행동보다 훨씬
중요하다는 것이다. 이는 지도자가 액션을 하면 그 액션은 인플레이션에 영향을 주며, 중앙은행은 이 인플레이션에 대응하는 순서일 수 밖에 없기 때문에 뒤떨어질 수 밖에 없기 때문이다.

투자자들은 중앙은행자들의 연설만을 읽고 지도자들의 의중을 파악해 내지 않는다면, 중앙은행보다 더욱 뒤떨어질 것이다.
Dec 6, 2022 54 tweets 7 min read
졸탄의 새로운 기고문이 올라왔습니다. 공유해 주신 @yang_youngbin 님께 심심한 감사인사 올리며, 빠르게 내용 공유해 보겠습니다.

이번에도 약간 발칙한 내용들이 있네요 ㅎㅎㅎ
좀 길지만 쉽게 번역해 보았습니다.

의역, 오역 많아여~ Oil, Gold and LCLo(SP)R

현재의 미국 은행 시스템의 준비금 수준에 대해 걱정하고 있냐는 질문을 받을때마다 놀란다.

시스템 리스크를 일으킬 지급준비금 수준을 걱정한다는 것은 아마도 2019 레포 발작 사태의 재현을 걱정하고 있기 때문일 것이다.

걱정의 지점이 좀 잘못된 것 같지만...
Dec 6, 2022 10 tweets 2 min read
주식시장과 마찬가지로 채권시장도 채권가격 상승에 대한 인지적편향이 있을까? 채권 금리 하락을 점치려는 경향성을 공고히 할 무의식적인 편향이 있다면, 어쩌면 지금 이 차트를 이해할 수 있을 것 같다. 연준은 여러 인사들의 입을 통해 higher for longer in slower pace를 이야기 해오고 있는데 채권가격은 마치 연준이 조만간 시장에 “굴복”하고 금리 인하를 할 것 처럼 움직이는것 같다.
Nov 15, 2022 6 tweets 2 min read
음?
미국채 금리가 갑자기 기준금리 상단 아래로 내려가고 있음. 이런 현상은 2019년 기준금리 인하 직전에 발생했었고,,,
Nov 1, 2022 33 tweets 5 min read
얼마전 블룸버그 팟캐스트의 컨텐츠 중 하나인 Odd Lots에서 졸탄 포자와 페리멜링을 초대하여 몇가지 담론에 대한 대화를 했었습니다.

@GONOGO_Korea 님 도움으로 스크립트 입수하여 의역 버무려 공유해 봅니다!!

patreon.com/posts/74060642 다섯가지 꼭지 외에 여러가지 담론들을 이야기 하고 있으니 팟캐스트나 전문을 꼭 읽어보시길 권합니다.

1.달러는 무엇인가?
2.브래튼 우즈(Bretton Woods) 3.0은 어떤 모습인가
3.무너지고 있는 세상
4.미국도 부담스러워지고 있는 강달러
5.중앙은행의 미래
Oct 19, 2022 9 tweets 2 min read
영국 연기금 사태를 일반인의 언어로 나타내보자면…
—————————
내가 90년대에 연금보험을 들었음. 보험사는 10% 수익을 보장해 주는 상품을 판 것임.

그때 당시 금리를 생각해보면 평이한 수준의 연금 상품이었을 것임. 그런데 세계화 추세로 인해 금리가 점점 낮아지기도 하고, 여러 경제적 이벤트로 인해 90년대에는 미처 예측 하지 못했던 1% 저금리 시대가 열리게 됨.

이렇게 되면 보험사는 파산을 하던지, 레버리지를 써서 낮아지는 금리를 커버하는 작업을 해야 함.
Oct 18, 2022 13 tweets 2 min read
“이렇게 금융위기를 극복하기 위해 1988년 7월에 국제적으로 합의하고 제정한 것이 바젤1이었다.

주요 내용은 은행의 자기자본에 대한 국제적 통일 기준을 마련하는 것으로, 10개 주요국이 참여한 가운데 1992년까지 8%의 최소 자본금 규정을 준수하기로 합의하였다. 또한 리스크가 높을수록 위험 가중치(0%, 10%, 20%, 50%, 100%)를 높게 적용하기로 하였다.

이전까지 일본과 한국은 은행의 자기자본 비율이 4~6% 수준에 불과하였다.

우리나라의 경우 OECD 가입 이후 1997년부터 이를 도입해 시행하였는데, 그 영향으로 1년 만에 IMF를 맞이하였다.
Sep 26, 2022 17 tweets 3 min read
<달러 밀크쉐이크 이론>

Santiago Capital 의 Brenton Johnson이 만들어낸 용어 달러를 주요 원료로 하는 일종의 글로벌 경제 밀크쉐이크 라는 아이디어에서 착안한 용어.

시작!

USD는 글로벌 금융 시스템의 근간이 되는 통화임.
여러 상거래의 핵심적인 매개로 활용되며, 각종 부채를 일으키거나 부채에 대한 이자 지급에 필수적으로 사용 됨.
Aug 25, 2022 120 tweets 14 min read
졸탄 포자의 새로운 기고문이 올라왔습니다.

이번에는 한국에 대한 내용도 많고, 역시 좋은 내용으로 가득 차 있습니다. 많은 분들이 이해를 하면 좋겠다는 마음에서 발 번역을 해보았습니다. 의역, 초월번역 엄청 많습니다!

그럼 시작. War and industrial policy

전쟁은 산업이다.

먼 곳에서 만들어진 반도체가 자유롭게 영공이나 해협을 드나드는 것과 같이 지구촌 곳곳을 자유롭게 누비는 공급망 체인으로는 전쟁을 수행할 수 없다.

전지구적 공급망 체인은 오로지 평화로운 시기에만 작동한다. 우리는 경제전쟁 속에 있다.
Aug 23, 2022 4 tweets 1 min read
이번주 금통위 금리인상 관련

hankyung.com/economy/amp/20… ‘채권 전문가’는 누구인가

m.yna.co.kr/amp/view/AKR20…
Aug 23, 2022 7 tweets 3 min read
태양의 활동이 활발해지면 흑점이 관측되는 빈도가 높아짐.

태양의 활동을 나타내는 흑점은 11년을 주기로 많아지고 적어짐을 반복 함

태양의 흑점은 지구의 기후에 어떤 영향을 미치는걸까? Image 우주에서는 지속적으로 우주선(cosmic ray)가 지구로 쏟어지고 있음. 이 우주선은 방사선으로, 너무 강하면 DNA 변형을 일으켜 피부암이나 돌연변이를 낳게 함.

우주선은 지구의 자기장에 의해 적절히 통제되며 생명이 생명활동을 유지할 수 있는 정도만의 양이 지구로 들어오고 있음 Image
Aug 6, 2022 7 tweets 2 min read
대만 정책법이 지금 국면의 핵심이다. 미국 민주당이 발의를 하고 의회표결을 앞두고 있는 이 대만 정책법(대만 관계법과 별개)의 발효(의회 통과-바이든 서명)가 중국이 생각하는 진정한 레드라인이 될 수 있음. 4년간 45억 달러의 안보지원, 자위적 무기 판매에서 중국군 침략을 적극적으로 저지할 무기 판매로의 전환, 대만 대표부 설치, 비NATO 주요 동맹국으로의 격상 등을 담고 있음.
Aug 6, 2022 11 tweets 4 min read
로이터에서 중국과 대만 분쟁 관련하여 interaction 페이지를 만들어서 소개를 하고 있음. 간략히 번역하여 공유 드려봅니다.

이효석의 아카데미 채널을 통해 접하게 됨

reuters.com/investigates/s… <대만 영토의 이해>

먼저 대만 영토를 이해해야 하는데 대만 본섬만이 대만 영토가 아니고, 우리나라의 백령도 처럼 중국대륙에 아주 가까이에 두개의 제도(마츠 제도, 진먼다오)와 대만해협 중간의 펑후현 까지가 대만의 영토임.

북쪽이 마츠제도, 아래가 진먼제도임.
Aug 5, 2022 5 tweets 1 min read
왜 나는 주식 매매나 할것이지 뜬금 없는 인플레와 금리 정책에 관심을 두고 있는것일까?

1) 중앙은행은 자국 화폐의 타락을 막기 위해 인플레를 때려 잡아야 함을 잘 알고 있음

2) 연 인플레가 50% 이상인 화폐가 정상일 리 없음 3) 인플레가 발생하면 중앙은행은 자국 화폐 타락을 막기 위해 진압작전을 실시 함

4) 진압 작전은 미래의 이익을 현재로 할인해 오는 모든 금융행위의 기준이 되는 기준금리 조절을 통해 이뤄짐
Aug 5, 2022 5 tweets 1 min read
랴오닝을 포함한 중국 항모의 한계

1) 사출 장치의 미비
사출장치는 공성전용 투석기를 의미하는 캐터펄트라는 용어를 쓴다. 사출 장치는 갑판의 잔투기를 충분한 양력을 얻어 이함하는데 도움을 주는 장치이다. 미해군의 항모는 함재기 이함을 위해 증기식 혹은 전자기식으로 장비되어 있다. 이는 전투기의 자체 추진력에 외력의 도움을 받는 바, 사출장치의 출력만 넉넉하면 충분한 연료와 무장을 가득 탑재한 최대이륙중량 상태로 이함(배를 떠남)이 가능 하다.

랴오닝함은 경사갑판을 채택하고 있어 오로지 함재기의 자체 출력만으로 이함 해야 해서, 연료/무장탑재에 제한이 클 수 있다.