How to get URL link on X (Twitter) App
说明,我用 AI 生成的任何东西都是明确标注的。

2/ BTCfi 的核心,是怎么在链上运用 BTC 这个资产。
https://x.com/KyleSamani/status/18273505935363976142/ 从常见的第一产业(农业、矿业等)、第二产业(工业生产)、第三产业(服务业)说起。
2/ 因此,怎么不用 AI 写作呢?
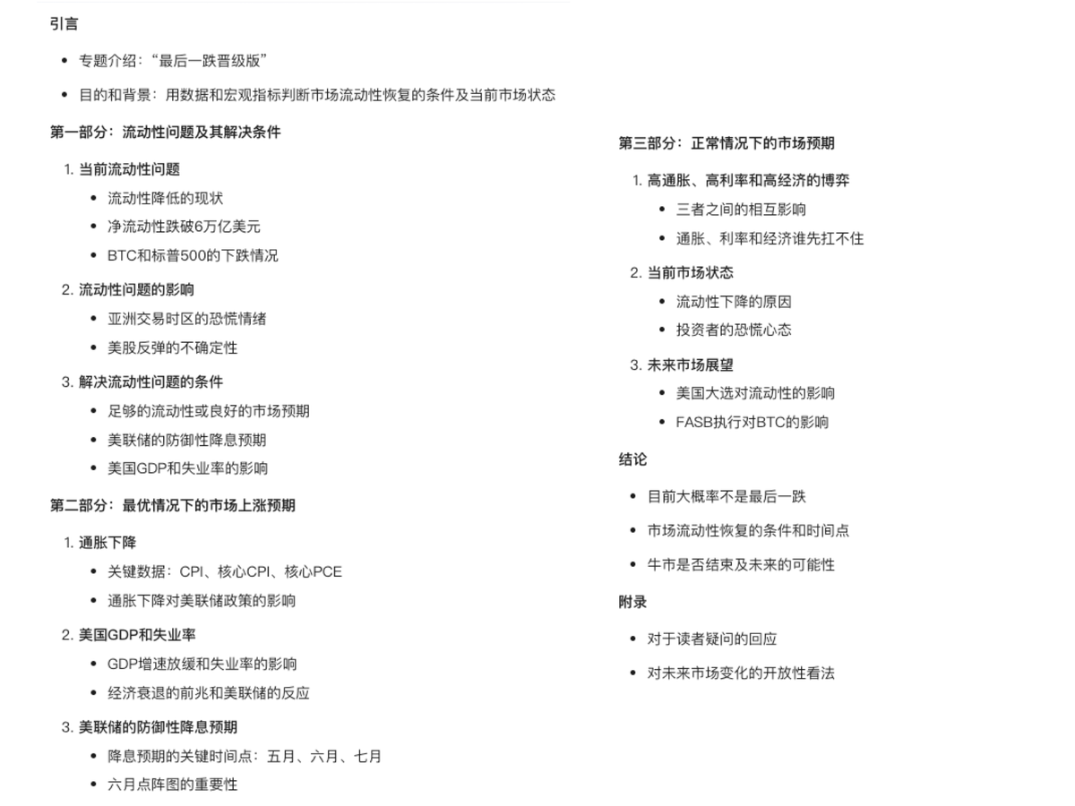
https://x.com/Phyrex_Ni/status/17856046786063692212/n 看一个自称「全文非常不利于阅读」的超长报告,当然要用 AI 来先整理一个大纲,有了大纲就有地图,不迷路。
1/ 为什么要从以太坊为中心出发?
2/ 以太坊整体没问题,是最强大的智能合约平台,是最去中心化的,是生态最繁荣的不管是EVM应用还是二层链。https://x.com/VitalikButerin/status/1741190491578810445
https://twitter.com/fjun99/status/15941808590991278081/4 Sign a message with prefix ""\x19Ethereum Signed Message:\n"". A signer "0x...2266" is used here. Sign with `signer.signMessage()`, we get the signature.